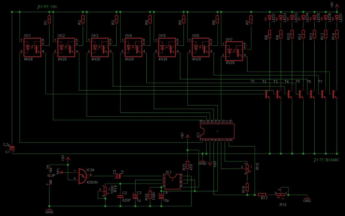
Hallo, obige Schaltung funktioniert folgendermasen: An TP1 werden verschiedene Sinussignale aus einem Audiosignal angelegt. Über den Schmitt-trigger wird dann das gewandelte Rechtecksignal an den Frequenz Spannungswandler LM2917 weitergeleitet, der wiederum die convertierte Spannung an den display-Treiber LM3914 anlegt. Dadurch werden, je nach Frequenz, die einzelnen LED-Transistoren geschaltet. Die einzelnen Frequenzen sind wie folgt: LED1 21 KHz LED2 22 KHz LED3 22,6 KHz LED4 23 KHz LED5 23,6 KHz LED6 24,3 KHz LED7 24,7 KHz Ich möchte jetzt quasi durch einen Bandpass das Frequenzband 21KHz-25Khz aus einem Audiosignal herausfiltern. Außerdem benötige ich noch einen Hochpass mit einer Grenzfrequenz von 25KHz. Nun meine Frage: Welchen Band- und Hochpass benötige ich (Art und Ordnung)??? ... Vielen Dank im Vorraus ...
mir entzieht sich iwie der sinn nach einem bandpass mit einer oberen grenzfrequenz noch einen hochpass mit derselben f zu schalten. die frage die sich mir stellt ist welche anforderungen du an den BP hast? -20dB/dek dann BP 2.O . Das wäre dann eine einfache LRC Kombi.
Wozu die ganzen Optokoppler, nur zur Pegelverschiebung? Der IC1 kann direkt die Transistoren treiben. Wenn du z.B. BC557 mit Basiswiderständen nimmst und die LEDs nach Masse legst, können die Optokoppler entfallen.
ArnoR schrieb: > Wozu die ganzen Optokoppler, nur zur Pegelverschiebung? Der IC1 kann > direkt die Transistoren treiben. Wenn du z.B. BC557 mit > Basiswiderständen nimmst und die LEDs nach Masse legst, können die > Optokoppler entfallen. hab ich auch so gemacht. Dies ist ein älterer Stromlaufplan, den ich noch nicht geändert habe. Ich wollte nur mein Anliegen mit dem Schaltplan verdäutlichen... ähhh schrieb: > mir entzieht sich iwie der sinn nach einem bandpass mit einer oberen > grenzfrequenz noch einen hochpass mit derselben f zu schalten. > > die frage die sich mir stellt ist welche anforderungen du an den BP > hast? -20dB/dek dann BP 2.O . Das wäre dann eine einfache LRC Kombi. Der Bandpass ist für die Frequenzen der die LEDs ansteuert. Die Frequenzen die über dem Hochpass liegen gehen dann an einen seperaten Transistor einer anderen Schaltung. Ich weiß nicht ob ein BP 2.Ordnung dafür ausreicht. Ich hatte an einen OP Bandpass höherer Ordnung gedacht, denn die Frequenzen sollten ziemlich genau gefiltert werden...
Hallo Jochen, am besten Du fertigst Dir erst einmal ein Bodediagramm an. Damit kannst Du Dir einen Überblick verschaffen und dann festlegen welche Anforderungen an die Filter gestellt werden müssen. Zum einen kannst Du einen Bandpass aus HP + TP realisieren oder eben als Bandpass bei dem es auf Bandbreite und Güte ankommt. Gruss Klaus.
Ein einfacher Bandpass ist hier schlecht wegen der großen Bandbreite von fast 4kHz. Da müsstest du dich mit einer Güte von 5 bis 6 begnügen. Ein Bandpass 3. Ordnung, f0=23kHz, B=5kHz sieht schon ganz gut aus. Eine Realsierung mit 100Ohm erforert bereits Spulen mit 20mH. Die müssen natürlich eine hohe Güte haben. Platz sparst du mit aktiven Filterschaltungen. Alternative wäre ein Hochpass 20kHz gefolgt von einem Tiefpass bei 25kHz mit möglichst höher Ordnung, z. B. 6. Ordnung aufwärts. Schau dir dazu in einem Filterdesign-Programm die theoretischen Kurven an und überleg dir ob du damit zufrieden bist. Es gibt auch fertige Filterbausteine von Maxim und Linear Technology.
Da die prozentuale Bandbreite nur rund 2% beträgt, müßte ein einpoliges Bandpaßfilter eine Güte von rund 50 aufweisen. Die Leerlaufverstärkung des OPamp müßte dann bei 20kHz mindestens 20 x 50^2 = 50000 betragen, was auf eine Leerlaufbandbreite des OPamp von 1GHz hinaus läuft... Das also mit einpoligen Bandpaßfiltern realisieren zu wollen, ist recht utopisch. Die Toleranzen der Filter-Bauteile und deren Temperaturgänge seien hier nur am Rande erwähnt. -> Happy Fumbling beim Abgleich... Mit mehrstufigen Bandpaßfiltern könnte man zwar die Anforderungen an die OPamps hinsichtlich der Leerlaufbandbreite verringern, aber das Problem mit den Bauteile-Toleranzen und den Temperaturgängen bleibt! Vielleicht geht es ja mit einem getakteten Bandpaßfilter, oder mit einem Lock-In-Verfahren, wenn das Ultraschallsignal in der Schaltung selbst erzeugt wird, also seine Frequenz, Amplitude und Phase wohl bekannt sind. Kai Klaas
Bitte melde dich an um einen Beitrag zu schreiben. Anmeldung ist kostenlos und dauert nur eine Minute.
Bestehender Account
Schon ein Account bei Google/GoogleMail? Keine Anmeldung erforderlich!
Mit Google-Account einloggen
Mit Google-Account einloggen
Noch kein Account? Hier anmelden.
