Hallo! Ich suche eine Möglichkeit eine Vollbrücke für einen ungeregelten Gegentaktwandler anzusteuern, bei den Angeboten und Möglichkeiten blicke ich ncht mehr durch. ^^ Als Mosfets sind IRLU 2908, wenn bei Reichelt wieder verfügbar IRLU 3110Z, beides N-Channel, vorgesehen. Die Eingangkapazität liegt bei beiden zwischen ca 3000 -4000pF und sie haben Logiklvl. Als Eingangsspannung möchte ich verwenden 2sLipo 7,4-8,4V , notfalls werden es halt 3sLipo 11,1-12,6V . Ich suche nun einen Treiber der in der Lage ist die Kapazitäten der Mosfets schnell umzuladen und das möglichst ab einer Spannung von 5-6 Volt und in DIP , ob PDIP oder CDIP ist egal, nach Möglichkeit Push-Pull Ausgang.^^ Bei den Möglichkeiten per High und Low-Sidetreibern über Halbbrücken- und Vollbrückentreibern habe ich die Orientierung verloren. Eventuell verwendet jemand von Euch das was ich suche und kann mir einen Tip geben, sonst bleibt mir nur der diskrete Aufbau. MfG Old-Man
Für die Low-Side Transistoren könntest du einfach ein paar CMOS-Gatter (z.B. 74ACTxx) parallelschalten, die sind auf jeden Fall ziemlich schnell und den Strom bekommst Du über die Parallelschaltung. Für die High-Side wird es schwieriger, die normalen Treiber brauchen meistens eine Versorgunsspannung > 10V. Beschreib doch mal die ganze Anwendung. Evtl. wäre auch ein Halbbrücken-Gegentaktwandler eine Lösung, da brauchst du nur zwei Transistoren ansteuern, die beide auf Massepotential liegen und du hast in den Transistoren weniger Verlustleistung. Dafür wird der Übertrager etwas größer. Speziell bei niedriger Versorgungsspannung und Logic-Level ist das meiner Meinung nach die sinnvollere Variante.
> Evtl. wäre auch ein Halbbrücken-Gegentaktwandler eine Lösung, Ich meinte natürlich Gegentakt-Wandler mit Parallelspeisung: http://de.wikipedia.org/wiki/Gegentaktflusswandler#Gegentaktflusswandler_in_Parallelspeisung
Hallo Johannes! Danke für deine Antwort! Vergessen habe ich die Taktfrequenz, sollte zwischen 50-100khz liegen. Ich benötige den Übertrager so klein wie möglich, aber auch nicht so klein, das ich mit der Taktfrequenz Probleme bekomme. Eventuell sollte ich die Frage mal etwas anders stellen: Wieviel Leistung benötigt der Treiber, um bei oben genannten Frequenzen ausreichend schnell die Mosfets umzuladen/zu schalten. Wenn wir die Frage mal klären könnten, klärt sich der Rest möglicherweise allein? MfG Old-Man
Nachtrag: Der Strom für die Mosfets beträgt ca 6A , wenn ich ihn begrenze.
Nachtrag: Der Strom durch die Mosfets beträgt ca 6A , wenn ich ihn begrenze.
http://www.mikrocontroller.net/articles/Treiber#Bootstrapkondensator Ist das Meiste der Fragen ausreichend erklärt! ;) Habe mich für einen DC-DC-Wandler entschieden und werde 2x IR2184 verwenden. Jetzt sind auch Mosfets mit 10V Vgs möglich.^^ MfG Old-Man
> Ich benötige den Übertrager so klein wie möglich, aber auch nicht so > klein, das ich mit der Taktfrequenz Probleme bekomme. > Der Strom für die Mosfets beträgt ca 6A , wenn ich ihn begrenze. Ist nur die Größe des Übertragers wichtig oder auch die Größe der gesamten Schaltung? Bei einem Vollbrücken-Wandler brauchst du immerhin doppelt so viele MOSFETs und doppelt so viele Treiber, da ist der Platzvorteil durch den kleineren Übertrager schnell wieder verbraucht. Und mit vier Mosfets braucht man auch ungefähr doppelt so viel Treiberleistung, so dass der Wirkungsgrad möglicherweise schlechter wird. 6A bei 8V Eingangsspannung sind gerade mal 48W. Da ist eine Vollbrückenschaltung nach meinem Gefühl nicht sinnvoll. Wenn es wirklich klein werden soll, geh lieber mit der PWM-Frequenz nach oben (z.B. 300 kHz). Das ist für moderne MOSFETs eigentlich kein Problem und dann wird der Übertrager deutlich kleiner. Und wenn du dann noch einen PWM-Controller wie den UT3525 verwendest, hast du die beiden Gate-Treiber auch schon integriert, spart nochmal Platz. Schau die mal diese Beispiele an: http://www.joretronik.de/Web_NT_Buch/Kap8_2/Kapitel8_2.html#8.3 Vielleicht kannst Du da noch ein paar Ideen mitnehmen...
Hallo Johannes! Danke für deine Antwort! Die Seite von Jörg Rehrmann ist mir bekannt, daher auch die Idee mit dem ungeregelten Gegentaktwandler, kannte bisher nur die Geregelten aus dem Buch: Schaltnetzteile und ihre Peripherie und der Schmidt-Walter Seite. Als PWM-Controller verwendete ich bisher den TL494 bei Sperrwandlern. Als Kern verwende Ich den ETD29, bei Sperrwandlern mit 0,5mm Spalt, für den Gegentaktwandler ohne Spalt und N67 Kern. Was auffällt ist, das bei Gegentaktwandler die Kerngröße nicht beliebig klein wird mit höherer Frequenz, denn die Drahtquerschnitte werden größer bei steigender Frequenz, somit müssen die Wicklungen auf den Spulenkörper passen. ^^ Beim entsprechenden Sperrwandler ist die Kerngröße nun auf einen E20/10/6 Kern geschrumpft, mir ist die Belastung des einzelnen Fets(IRLU2908) zu hoch, gibt nach mehr als 5Minuten Rauchzeichen ohne Eingangsstrombegrenzung, mit läufts nicht schlecht, aber die Leistung könnte besser sein. Temperatur des Fets unter 30°C. Eingangsspannung 2sLipo-> Ausgangsspannung 350V!Angesteuert wurde der Fet über eine Push-Pullstufe. MfG Old-Man
> Beim entsprechenden Sperrwandler ist die Kerngröße nun auf einen > E20/10/6 Kern geschrumpft, mir ist die Belastung des einzelnen > Fets(IRLU2908) zu hoch, gibt nach mehr als 5Minuten Rauchzeichen ohne > Eingangsstrombegrenzung, mit läufts nicht schlecht, aber die Leistung > könnte besser sein. Temperatur des Fets unter 30°C. Schreib doch mal, was du eigentlich brauchst, also welche Ausgangsspannung (Bereich), Ausgangsstrom bzw. Leistung. Muss der Ausgang potentialfrei sein? Vermutlich ist ein Sperrwandler die richtige Lösung; wenn der Transistor abraucht, sind entweder die Spannungsspitzen zu groß (-> Snubber niederohmiger machen) oder die Kühlung nicht ausreichend (-> anderen Transistor nehmen bzw. 2 Transistoren parallel betreiben oder besser kühlen). Dein Transistor ist nicht besonders schnell und nicht besonders niederohmig; du könntest z.B. den Si4110 nehmen, der müsste deutlich kühler bleiben.
> ungeregelten Gegentaktwandler Schön wäre, wenn er mit 50% Tasteverhältnis mit kleiner Totzeit angesteuert wird. Neben dem SG3525 der auch regeln kann, wäre der IR2151 ein Kandidate, enthält Oszillator und Totzeit und Treiber, denn man muss bie ihm die high side nicht auf hohe Spannungen legen, sondern kann sie mit der normaln Betriebsspannung verbinden. Leider mag er unter 9.2V wegen undervoltage lockout nicht.
Hallo ihr Zwei! Old-Man schrieb: > Eingangsspannung 2sLipo-> Ausgangsspannung 350V! Den IR2151 bzw den IR2153 hatte ich bereits ins Auge gefasst, steht doch die fertige Schaltung bereits beim Jörg Rehrmann auf der HP, müsste lediglich der Wandler angepasst werden. Leider mit wenig bis keine Möglichkeiten zur Regelung des Eingangsstromes über die Einschaltzeit ti, lediglich das Brücken des Timerkondensators wäre möglich. MaWin schrieb: > Neben dem SG3525 der auch regeln kann, Den schau ich mir mal an. Johannes schrieb: > Schreib doch mal, was du eigentlich brauchst, also welche > Ausgangsspannung (Bereich), Ausgangsstrom bzw. Leistung. Im Prinzip benötige ich lediglich eine Kondensatorladeschaltung(100-470nF) für eine Zündung(HKZ). Die Zündung wird von einer Microsquirt angesteuert. Normale Zündspulen sind zu groß und zu schwer, daher der Zwischenschritt. Also ein Zündungsmodul ohne Prozessor, weil die MS den Prozessor bereits enthält, von der MS kommt nur die Vorgabe des Zündzeitpunktes. Daher lege ich auch Wert auf geringe EMV-Störungen, denn die sollen sich den Akku teilen, soll der Gegentaktwandler bieten.^^ Johannes schrieb: > Vermutlich ist ein Sperrwandler die richtige Lösung; wenn der Transistor > abraucht, sind entweder die Spannungsspitzen zu groß (-> Snubber > niederohmiger machen) oder die Kühlung nicht ausreichend (-> anderen > Transistor nehmen bzw. 2 Transistoren parallel betreiben oder besser > kühlen). Auf meinem DSO sind keine Spannungsspitzen erkennbar. Es gibt Leute die schreiben, das ein Sperrwandler(galvanische Trennung) für solche Ausgangsspannungen nicht geeignet ist.^^ Was ist nun korrekt? Der Eingangsstrom des Sperrwandlers liegt begrenzt bei max. 12A, Ausgangsstrom waren 50mA, das allein kann der Gegentaktwandler bereits besser mit niedrigerem Eingangstrom 4A mit 3sLipo und größerem Ausgangsstrom 100mA, 6A bei 2sLipo. Alle Modellbauzündungen laufen mit max. 2sLipo und ohne zusätzliche Kühlung. Johannes schrieb: > du könntest z.B. den Si4110 nehmen Bei 3SLipo könnte ich jeden nehmen der besser ist, nur finde ich zum Si4110 alles mögliche, nur kein Datenblatt. ;) MfG Old_Man
> Auf meinem DSO sind keine Spannungsspitzen erkennbar. Bei einem Sperrwandler hat man am Drain-Anschluss immer irgendwelche Spitzen (Direkt am Drain-Anschluss messen!); die entstehen, wenn der Mosfet abschaltet. Je langsamer der Mosfet ist, um so niedriger sind diese Spitzen, allerdings wird dann mehr Wärme im Mosfet erzeugt. Um diese Spizten zu begrenzen, wird ein Snubber-netzwerk verwendet, also eine Diode und eine RC-Kombination, der Kondensator lädt sich dabei ungefähr auf den Spitzenwert der Spannungsspitze auf. Wenn du die Spitzen mit deinem DSO nicht messen kannst, könntest du auch am Snubber-Kondensator messen, das ist dann auch ein Anhaltspunkt für die Höhe der Spannungssitzen. > Es gibt Leute die schreiben, das ein Sperrwandler(galvanische Trennung) > für solche Ausgangsspannungen nicht geeignet ist. > Was ist nun korrekt? Das ist nicht korrekt, ich hab schon Sperrwandler für wesentlich größere Spannungen gebaut. Wichtig ist die Übertrager-Dimensionierung, weil mit dem Übersetzungsverhältnis des Übertragers die Ausgangsspannung heruntertransformiert wird. Bei 1:30 erhält man ungefähr 12V (350V / 30), diese Spannung addiert sich auf die Eingangsspannung während der Sperrzeit des Mosfets. Mit 12V Eingangsspannung sind das dann 24V. Bei einem 75V Mosfet hat man dann noch ca. 50V Reserve für die Entmagnetisierung. Wie hast du denn deinen Übertrager gewickelt? Ganz wichtig ist, dass man wenig Streuinduktivität hat. Ideal wäre, zuerst eine Hälfte der Sekundärwicklung zu wickeln, dann die Primärwicklung und darauf die zweite Hälfte der Sekundärwicklung. Bei 300 kHz müsste da ein EP13-Kern ausreichend groß sein, für die Sekundärwicklung brauchst du aber einen sehr dünnen Draht, damit er auf den Spulenkörper passt. > Der Eingangsstrom des Sperrwandlers liegt begrenzt bei max. 12A, > Ausgangsstrom waren 50mA, das allein kann der Gegentaktwandler bereits > besser mit niedrigerem Eingangstrom 4A mit 3sLipo und größerem > Ausgangsstrom 100mA, 6A bei 2sLipo. Ja, die Strombelastung des Transistors ist beim Sperrwandler größer. Für einen Ausgangsstrom von 100 mA (35 W) ist der Spitzenwert auf der Primärseite etwa 12A (Bei 12V Eingangsspannug), wenn man die minimale Kerngröße auswählt. Mit einem etwas größeren Kern und weniger Luftspalt (und damit größerer Induktivität) kann man den Strom noch ein Stück weit senken. Aber braucht die Zündung wirklich 35 W? Ich könnte mir vorstellen, dass 10W auch ausreichend sind? > Als PWM-Controller verwendete ich bisher den TL494 bei Sperrwandlern. Nimm doch einen UC3843/TL3843, die sind ideal für Sperrwandler, wesentlich kleiner und haben einen integrierten Push-Pull Gate-Treiber. > nur finde ich zum Si4110 alles mögliche, nur kein Datenblatt. ;) http://www.vishay.com/product?docid=68766&query=Si4110 Zeig doch mal deinen Schaltplan, vielleicht hast du ja einen prizipiellen Fehler drin.
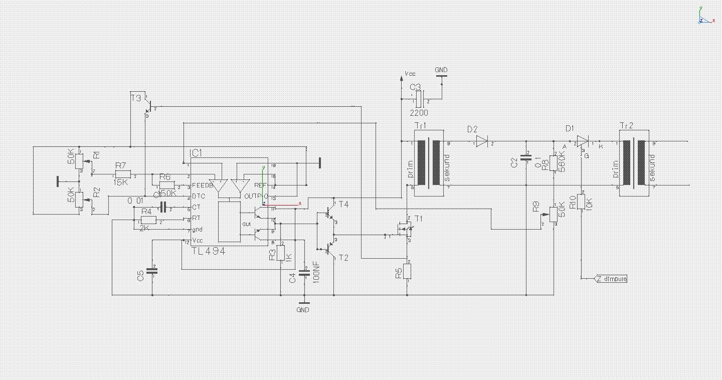
Linkadresse für Schaltplan: http://wiki.rc-network.de/images/1/1f/Zeichnung_2.JPG, leider JPG, nimmt dieser Server nicht an und der andere nicht die hier gewünschten.:( Übertrager: N1=9Wdg , N2=430 Wdg, Übertragungsverhältnis über 1:40.^^ Alles nach Schmidt-Walter ausgelegt. N1 hat aber nur 0,8mm Drahtdurchmesser, N2 hat 0,2mm Durchmesser. Widerstand von N2 ist 9,5 Ohm, Induktivität=9,5µH primär und 20,6µH sekundär, die Wicklungen sind gegensinnig gewickelt. Luftspalt=0,5mm. Der Wandler wurde von Menting-Microelektronik im Auftrag gewickelt, war mir zuviel Fummelarbeit. Zum Schaltplan: Snubber ist nicht eingezeichnet, ich weis auch erst seit kurzem, das er bei DS nur die Schwinger auf dem positiven Rechtecksignal glätten soll. müsste ich mal antesten. Ein Snubber parallel zum Wandler gegen Plus bringt nichts, keine Änderung. Ein 1µF ohne R parallel zu Drain-Masse lässt den Wandler pfeifen, mit zusätzlichem R abgestimmt auf die Frequenz der Oberschwinger, habe ich noch nicht getestet. Applicationnote dafür ist mittlererweile vorhanden.;) Die Masseverbindungen des PWM-Erzeugerkreises, der Treiberstufe und der Hochspannungsteil sind getrennt und laufen erst am 2200µF Kondensator zusammen. Alles nach der Sekundärseite ist zwar eingezeichnet aber noch nicht betrieben worden. Johannes schrieb: > Für einen Ausgangsstrom von 100 mA (35 W) ist der Spitzenwert auf der > Primärseite etwa 12A (Bei 12V Eingangsspannug), wenn man die minimale > Kerngröße auswählt. Jupp, da der Kondensator ohne Ladung einen Kurzschluß darstellt, ändert sich der Ausgangsstrom und die Ausgangsspannung. Begrenze ich hier primärseitig nicht, steigt der Eingangsstrom ins Nirwana.^^ Meiner Ansicht nach komme ich nur über eine höhere Eingangsleistung ans Ziel einer schnelleren Ladung, oder? Als Kondensator verwende ich einen WIMA 100nF Impulskondensator mit 630VDC, beim Epcos 100nF 1250VDC( noch über von den ersten Versuchsreihen ohne Abschaltung) ging der Fet das letzte Mal kaputt. Meine Vermutung ist , das er zu lange in der Hochstromladephase lief, der Wima passt besser? Mein Ursprungsgedanke war, t=RxC beim idealen Kondensator und t=5xRxC beim Realen, nach t1 ist der Kondensator zu ca 2 drittel voll und Q=UxC, wenn also der Kondensator mit max 630VDC geladen werden kann , ich ihn aber mit max 350V lade, müsste t=RxC anwendbar sein oder liege ich da falsch mit meiner Annahme? Immer vorausgesetzt der Wandler liefert die Leistung. Ok, ich gebe dem Sperrwandler noch eine letzte Chance und werde zum WE nochmals ausprobieren. Danke bis hierhin! MfG Old_Man
Ups, der Schaltplan enthält noch einen Fehler! Der Pin8 vom TL494 liegt nich an Vref sondern am Ausgang des 78S05!^^
> Induktivität=9,5µH primär und 20,6µH sekundär Du meinst vermutlich 20.6 mH sekundär... Aber das passt trotzdem nicht so richtig, bei 9 Wdg und 0,5 mm Luftspalt (Al=200nH) sollten das eher 16 µH sein. Die Induktivitätswerte kommen mir auch ziemlich groß vor, das würde eher für 20 kHz passen. Für welche Frequenz hast du denn das berechnet? > Snubber ist nicht eingezeichnet, ich weis auch erst seit kurzem, das er > bei DS nur die Schwinger auf dem positiven Rechtecksignal glätten soll. Ja, das ist lebensnotwendig für den Mosfet... > müsste ich mal antesten. Ein Snubber parallel zum Wandler gegen Plus > bringt nichts, keine Änderung. Das solltest du auch nicht machen, weil du sonst beim Einschaltvorgang auch noch Verluste im Mosfet produzierst. > Ein 1µF ohne R parallel zu Drain-Masse > lässt den Wandler pfeifen, mit zusätzlichem R abgestimmt auf die > Frequenz der Oberschwinger, habe ich noch nicht getestet. > Applicationnote dafür ist mittlererweile vorhanden.;) Das darf man auf keinen Fall machen. Der Trick beim Sperrwandler ist, dass der Mosfet möglichst schnell abschalten soll, so dass möglichst die gesamte im Kern gespeicherte Energie auf der Sekundärseite entladen wird. Dafür ist kurzzeitig eine hohe Drain-Spannung notwendig. Es ist also nicht sinnvoll, diese mit einem Snubber auf einen kleinen Wert zu dämpfen. Man muss nur aufpassen, dass diese Spannung nicht größer als die maximale Sperrspannung des Transistors wird, deshalb wird das Snubber-Netzwerk mit einer Diode angekoppelt, so dass nur die zu hohen Spannungspitzen gekappt werden. Wenn der Snubber richtig ausgelegt ist, dann sollte die Spannung am Snubberkondensator bei maximalem Ausgangsstrom gerade so knapp unterhalb der erlaubten Drain-Spannung liegen, also bei einem 75V-Mosfet im Bereich 60..70V. > Die Masseverbindungen des PWM-Erzeugerkreises, der Treiberstufe und der > Hochspannungsteil sind getrennt und laufen erst am 2200µF Kondensator > zusammen. Die Masse des TL494 sollte möglichst nahe am Shunt-Widerstand liegen, so dass es hier keine Verschiebung gibt. Ich kenn mich mit dem TL494 nicht wirklich aus, aber mir kommt die Beschaltung des Pin 8 etwas verdächtig vor, muss der tatsächlich mit dem Pin 14 (Ref) verbunden sein? Wo hast Du denn diese Schaltung her? > Jupp, da der Kondensator ohne Ladung einen Kurzschluß darstellt, ändert > sich der Ausgangsstrom und die Ausgangsspannung. Begrenze ich hier > primärseitig nicht, steigt der Eingangsstrom ins Nirwana.^^ Ja, das ist normal. Dazu hast du ja den Shunt-Widerstand für die Strombegrenzung. > Meiner Ansicht nach komme ich nur über eine höhere Eingangsleistung ans > Ziel einer schnelleren Ladung, oder? Als Kondensator verwende ich einen > WIMA 100nF Impulskondensator mit 630VDC Wie schnell muss das denn sein? Bei 350V und 100 nF ist die ca. Energie 6 mJ, mit 10W dauert der Ladevorgang theoretisch ca. 0,6 ms. Wird der Kondensator bei jedem Zündvorgang komplett entladen? Und mit welcher Wiederholrate kommen die Zündimpulse? Ich habe den Eindruck, dass der TL494 Controller für Sperrwandler nicht wirklich ideal ist. Mit einem UC8345 wäre die Schaltung um einiges einfacher, der Nachteil ist, dass er mindestens 9V braucht. Um den mit 2 LiPo-Zellen zu betreiben, könnte man eine kleine Ladungspumpe für den Start nehmen und im Betrieb die Versorgung mit einer zweiten Sekundärwicklung erzeugen.
> Der Pin8 vom TL494 liegt nich an Vref sondern am Ausgang des 78S05!^^
Mir erscheint das trotzdem nicht so optimal; beim Sperrwandler muss vor
allem der Abschaltvorgang am Mosfet schnell sein. Fehlt da vielleicht
noch ein Pull-Down Widerstand? Oder sollte man das nicht so beschalten,
dass die Basis von T2/T4 nach GND geschaltet werden und die steigende
Flanke mit einem Pull-Up, die darf nämlich langsamer sein?
Muss mich kurz fassen! Johannes schrieb: > Du meinst vermutlich 20.6 mH sekundär... Aber das passt trotzdem nicht > so richtig, bei 9 Wdg und 0,5 mm Luftspalt (Al=200nH) sollten das eher > 16 µH sein. Die Induktivitätswerte kommen mir auch ziemlich groß vor, > das würde eher für 20 kHz passen. Für welche Frequenz hast du denn das > berechnet? Jupp 20,6mH, waren die Finger wieder schneller und haben die Alttaste gedrückt. ^^ Wie gesagt, Berechnung über die Schmidt-Walter-Seite bei 50khz. AL-Wert des Kerns 103nH N27. Johannes schrieb: > Man muss nur aufpassen, dass diese Spannung nicht größer als die > maximale Sperrspannung des Transistors wird, deshalb wird das > Snubber-Netzwerk mit einer Diode angekoppelt, so dass nur die zu hohen > Spannungspitzen gekappt werden. > > Wenn der Snubber richtig ausgelegt ist, dann sollte die Spannung am > Snubberkondensator bei maximalem Ausgangsstrom gerade so knapp unterhalb > der erlaubten Drain-Spannung liegen, also bei einem 75V-Mosfet im > Bereich 60..70V. Die Spitzenspannung an Drain-Source lag zu Beginn der Versuche bei ca 20V und wuchs nach einigen änderungen auf 40V ohne Last, mit 70mA Last auf ca 50V, alles ohne Snubber. Johannes schrieb: > Wie schnell muss das denn sein? Bei 350V und 100 nF ist die ca. Energie > 6 mJ, mit 10W dauert der Ladevorgang theoretisch ca. 0,6 ms. Wird der > Kondensator bei jedem Zündvorgang komplett entladen? Und mit welcher > Wiederholrate kommen die Zündimpulse? Bei 8000 U/min alle 7,5ms eine Zündung! Nur mit Multimeter und Messchaltung für die Abschaltung belastet, wird alle 6ms für 12 Takte nachgeladen. So , muss ins Bett! MfG Old-Man
> AL-Wert des Kerns 103nH N27. Dann ist es aber kein ETD29, oder doch? > Die Spitzenspannung an Drain-Source lag zu Beginn der Versuche bei ca > 20V und wuchs nach einigen änderungen auf 40V ohne Last, mit 70mA Last > auf ca 50V, alles ohne Snubber. Dann hast Du entweder nicht richtig gemessen oder der Mosfet schaltet extrem langsam ab, so dass sich die primärseitige Streuinduktivität nur langsam entmagnetisiert. Dadurch bekommt man einen ziemlich schlechten Wirkungsgrad und der Mosfet wird ziemlich warm. Hast du mal gemessen wie steil die Abschaltflanke am Gate-Anschluss des Mosfets ist? Die Gate-Spannung sollte innerhalb von einigen 10 ns abfallen. > Bei 8000 U/min alle 7,5ms eine Zündung! Dazu brauchst du aber keinen Ausgangsstrom mit 100mA bzw. 35 Watt; 5 W sollten hier absolut ausreichend sein. Das könnte man sogar mit einem integrierten Schaltregler (z.B. LT1170) machen, bei dem der Mosfet auch mit drin ist. Da braucht man fast keine externen Bauteile mehr und man bekommt auch nicht so viel Probleme mit der Masseführung.
Morgen Johannes! Johannes schrieb: >> AL-Wert des Kerns 103nH N27. > > Dann ist es aber kein ETD29, oder doch? Old-Man schrieb: > Beim entsprechenden Sperrwandler ist die Kerngröße nun auf einen > E20/10/6 Kern geschrumpft, ;) Johannes schrieb: > Hast du mal gemessen wie steil die Abschaltflanke am Gate-Anschluss des > Mosfets ist? Die Gate-Spannung sollte innerhalb von einigen 10 ns > abfallen. Wenn mein DSO die Flanken korrekt misst, sind es bei beiden Flanken 80-120ns, variiert leicht und ist unabhängig von den bisher eingesetzten Mosfets. Bei der DSO-Messung war die Flanke gezoomt. Die Push-Pullstufe besteht aus BC327 und BC337. Mir scheint die Kollektorschaltung beim TL494 der begrenzende Faktor zu sein. Hier mal eine Schaltung eines niederländischen Modellbaukollegen: http://www.modelbouw.gompy.net/newcdi/cdi-a.jpg Ein selbstschwingender Eintaktflusswandler mit PIC. Einfach kopieren ist nicht mein Ding. Desweiteren lege ich Wert auf geringe EMV-Emissionen, da hat der Gegentaktwandler mit Vollbrücke die besseren Karten und hartes Abschalten wäre nach meinem biherigen Wissensstand nur Kontraproduktiv. ^^ MfG Old-Man
> Autor: Old-Man (Gast) > Datum: 13.11.2010 04:10 Du brauchst anscheinend nicht viel Schlaf ;-) > Die Push-Pullstufe besteht aus BC327 und BC337. Mir scheint die > Kollektorschaltung beim TL494 der begrenzende Faktor zu sein. Di Kollektorschaltung kann die Basis der BCxxx-Transistoren ja nur nach oben ziehen, die steigende Flanke ist also vermutlich schon schnell. Beim Abschalten sind die Ausgangstransistoren im TL494 hochohmig und der Eingang der Push-Pull-Stufe hängt frei in der Luft. Dass der Mosfet überhaupt abschaltet ist eher Zufall und die fallende Flanke kann eigentlich auf keinen Fall schnell sein, wenn du es genau so wie im Schaltplan aufgebaut hast... > Desweiteren lege ich Wert auf geringe EMV-Emissionen, > da hat der Gegentaktwandler mit Vollbrücke die besseren Karten Du musst halt entscheiden, ober dir die "möglicherweise" geringeren EMV-Emissionen wichtiger als der Platzverbrauch sind. Bei einem Wandler mit so geringer Leistung dürfte der Unterschied bei den Störaussendungen nicht so groß sein. > ... und hartes Abschalten wäre nach meinem biherigen Wissensstand nur > Kontraproduktiv. ^^ Nein, beim Sperrwandler ist es wichtig, dass man möglichst hart abschaltet. Die Spannungsspitzen am Drain müssen für einen guten Wirkungsgrad möglichst groß sein, damit der Strom möglichst schnell von der Primär- auf die Sekundärwicklung "springt" (aber nicht größer als die maximale Sperrspannung des Mosfets).
Johannes schrieb: > ist eher Zufall und die fallende > Flanke kann eigentlich auf keinen Fall schnell sein, wenn du es genau so > wie im Schaltplan aufgebaut hast... Ich kann dir nur schreiben, was mein DSO darstellt, möglicherweise bezieht der TL494 daher die Masse->Dauermessung, ohne schalte ich nicht ein. Du bist also der Meinung, das von der Ausgangsstufe des Mosfets noch ein Widerstand gegen Masse gehört? Wenn ich von Spät- auf Frühschicht wechsel, sieht es manchmal so aus, als bräuchte ich keinen oder nur sehr wenig Schlaf.;) MfG Old-Man
> Du bist also der Meinung, das von der Ausgangsstufe des Mosfets noch ein > Widerstand gegen Masse gehört? Also so wie in deinem Schaltbild gezeichnet dürfte es eigentlich gar nicht funktionieren... Bist Du sicher, dass es genau so aufgebaut ist? Die Beschaltung mit den beiden Transistoren gefällt mir nicht wirklich. Wo hast Du die denn her? Wenn die Ausgangstransistoren im TL494 abschalten, werden sie hochohmig und die Transistoren T2 und T4 sperren. Das Mosfet-Gate muss jetzt irgendwie entladen werden, dazu sollte der Transistor T2 eingeschaltet werden. Mit einem zusätzlichen Pull-Down Widerstand von Basis T2 nach Masse müsste das funktionieren. Ich würde den NPN-Transistor und den 5V Regler komplett weglassen und direkt die Batteriespannung auf das Mosfet-Gate schalten (direkt aus dem TL494). Dann brauchst Du evtl. auch keinen Logic-Level Mosfet. Ich hab dir mal einen Schaltungsvorschlag gezeichnet, wie es meiner Meinung besser wäre, s. Anhang. Der PNP-Transistor hat die Aufgabe, das Mosfet-Gate zu entladen, wenn vom TL494 kein High-Pegel mehr rauskommt.
Ich denke es ist einfacher die letzte DSO-Aufzeichnung zu posten: http://wiki.rc-network.de/images/b/bb/MAP033.JPG Blau ist das Gatesignal, gelb ist Drain-Source. Zu Testzwecken war am Kollektor von T4 zu Masse ein 100nF Kerko gegen Masse geschaltet, ältere Aufzeichnungen zeigen auch kein wesentlich anderes Verhalten. ^^ ti wurde über die Deadtimecontroll auf 9,5µs begrenzt, ansonsten nur über die Regelfunktion der Ausgangsspannungsmessung geregelt. Imax war nicht begrenzt. Die Push-Pullstufe(T4 u. T2) schaltet die volle Akkuspannung, nicht 5V.
Man sieht in deiner Messung, dass die Gatespannung tatsächlich ziemlich schnell abfällt, aber ich kann mir mit deinem Schaltplan nicht erklären, warum das so ist. Ich hab das gerade mal simuliert und da hat es auch nicht funktioniert. Also irgend etwas muss an deinem Aufbau im Vergleich zum Schaltplan unterschiedlich sein. Kann es vielleicht sein, dass du Emitter und Kollektor vertauscht hast? Normalerweise ist Pin 1 der Emitter und Pin 3 der Kollektor. Der langsame Anstieg der Drainspannung kommt mir auch verdächtig vor, die müsste ungefähr gleich schnell ansteigen wie die Gatespannung fällt. Kann es sein, dass du da noch irgendwo einen Kondensator drin hast? > Die Push-Pullstufe(T4 u. T2) schaltet die volle Akkuspannung, nicht 5V. Nicht wirklich. Der obere Transistor (T4) wird in Kollektorschaltung, also als Spannungsfolger betrieben. Da die Kollektor-Anschlüsse im TL494 (Pin 8 + 11) auf 5V liegen, kommt aus der Push-Pull Stufe nur etwas mehr als 4V raus, das sieht man ja auch in deiner Messung.
Johannes schrieb: >> Die Push-Pullstufe(T4 u. T2) schaltet die volle Akkuspannung, nicht 5V. > > Nicht wirklich. > Der obere Transistor (T4) wird in Kollektorschaltung, also als > Spannungsfolger betrieben. Da die Kollektor-Anschlüsse im TL494 (Pin 8 + > 11) auf 5V liegen, kommt aus der Push-Pull Stufe nur etwas mehr als 4V > raus, das sieht man ja auch in deiner Messung. Ok, ich überprüfe morgen mal die Schaltung im Vergleich zum Schaltplan, habe nicht alle Änderungen mehr im Kopf, weil ich das Konzept bereits verworfen hatte. Möglich das T4 nur die 5V vom 78S05 durchschaltet. Danke bis hierhin! MfG Old-Man
Zwischenstand: Von Pin 9+10 des TL494 wurde ein 1kOhm Widerstand gegen Masse geschaltet, jetzt ist das Ausgangssignal symmetrisch, aber nur solange ich die Deadtimecontrol auf ein Tastverhältnis von 50% stehen lasse(Messfehler?).Die Eingangsspannung von Pin8 + 11 wurden auf Akkuspannung geändert. Erreicht werden +-3V, nicht genug um meinen Mosfet ausreichend durchzusteuern, brennt durch.^^ Schaltzeiten der positiven Flanke 96ns,die negative schwankt zwischen 96-112ns, ebenfalls im Zoommodus und Ausgang Push-Pull gemessen, ohne Mosfet. Da sich die Symmetrie der Ausgangsspannung bei Änderung der Deadtime ändert, wäre das absoluter Käse, weil ich darüber bisher die Strombegrenzung gesteuert habe, ebenso die Ausgangsspannung.^^ Verändere ich die Deadtime, ti größer, sinkt die Spannung des positiven Rechtecks und die Spannung des negativen Rechtecks wird negativer, ti kleiner, ist es umgekehrt proportional. Noch ein Schaltungsfehler falscher Messpunkt oder falsche Masseverlegung? MfG Old-Man
> Von Pin 9+10 des TL494 wurde ein 1kOhm Widerstand gegen Masse > geschaltet, jetzt ist das Ausgangssignal symmetrisch, aber nur solange > ich die Deadtimecontrol auf ein Tastverhältnis von 50% stehen > lasse(Messfehler?). Was meinst Du mit "symmetrisch"? Und welcher Ausgang? Bitte versuch mal, dich etwas präziser auszudrücken. > Erreicht werden +-3V, nicht genug um meinen Mosfet ausreichend > durchzusteuern, brennt durch.^^ Wieso +-? Hast Du vielleicht das Oszi auf AC-Kopplung geschaltet? > Schaltzeiten der positiven Flanke 96ns,die negative schwankt zwischen > 96-112ns, ebenfalls im Zoommodus und Ausgang Push-Pull gemessen, ohne > Mosfet. Was soll "ohne Mosfet" heisen? Hast du den gar nicht bestückt? Dann ist die Messung der Flankensteilheit nutzlos. Wenn du die Messung ohne Mosfet machen willst, könntest Du die Gate-Kapazität des Mosfets durch einen Keramik-Kondensator nachbilden, Kapazität z.B. 2,2 nF. Damit müsste die Anstiegszeit ungefähr vergleichbar sein. > Verändere ich die Deadtime, ti größer, sinkt die Spannung des positiven > Rechtecks und die Spannung des negativen Rechtecks wird negativer, ti > kleiner, ist es umgekehrt proportional. Meinst Du mit "Rechteck" die Gatespannung. Die sollte überhaupt nicht negativ werden. Entweder hast Du die Oszi-Masse nicht angeschlossen, das Oszi auf AC-Kopplung geschaltet, einen Fehler in deiner Schaltung oder ist dein Tastkopf defekt.
Johannes schrieb: >> Von Pin 9+10 des TL494 wurde ein 1kOhm Widerstand gegen Masse >> geschaltet, jetzt ist das Ausgangssignal symmetrisch, aber nur solange >> ich die Deadtimecontrol auf ein Tastverhältnis von 50% stehen >> lasse(Messfehler?). > > Was meinst Du mit "symmetrisch"? Und welcher Ausgang? Bitte versuch mal, > dich etwas präziser auszudrücken. > >> Erreicht werden +-3V, nicht genug um meinen Mosfet ausreichend >> durchzusteuern, brennt durch.^^ > > Wieso +-? Hast Du vielleicht das Oszi auf AC-Kopplung geschaltet? Peinlich, hatte gestern Stress! Ja, das DSO stand auf AC, warum auch immer, DC ist bei mir Standardeinstellung!^^ Johannes schrieb: > Wenn die Ausgangstransistoren im TL494 abschalten, werden sie hochohmig > und die Transistoren T2 und T4 sperren. Das Mosfet-Gate muss jetzt > irgendwie entladen werden, dazu sollte der Transistor T2 eingeschaltet > werden. Mit einem zusätzlichen Pull-Down Widerstand von Basis T2 nach > Masse müsste das funktionieren. Beide Emitter des TL494 wurden zusätzlich per Widerstand 1kOhm mit Masse verbunden(Pulldown). Das Signal am Ausgang der Push-Pullstufe, T4+T2, hat 6V. Der 78S05 ist Arbeitslos. Ich schau mal ob ich heute Nachmittag noch weiter komme, dann pass ich auch den Schaltplan an . ;) Sorry für die Verwirrung. xD MfG Old-Man
Hallo Johannes! Schaltplan, überarbeitete Version: http://wiki.rc-network.de/images/thumb/4/41/Versuchsz%C3%BCndung.jpg/800px-Versuchsz%C3%BCndung.jpg Jetzt verstehe ich auch , warum du mit der Pinangabe nichts anfangen konntest. Die Pinbelegung des Bauteils TL494 ist in Target3001 anders belegt/gezeichnet, als es real ist. Ich verwende die reale Pinbelegung wenn ich schreibe. C4 wurde nötig, weil sich im DSO Oberwellen auf dem Rechtecksignal zeigten, 0,5V.^^
Hm...mal schauen ob der Schaltplan größer ist : http://wiki.rc-network.de/images/4/41/Versuchsz%C3%BCndung.jpg Jupp!
> Die Pinbelegung des Bauteils TL494 ist in Target3001 anders > belegt/gezeichnet, als es real ist. Die Pin-Zuordnung der Transistoren T2 und T4 ist auch verdächtig, der Emitter ist normalerweise (im Datenblatt) Pin 1 und Kollektor Pin 3. Hängt aber davon ab, wie man die Pins nummeriert. Aber prüf das sicherheitshalber mal nach, nicht dass hier auch noch ein Fehler ist.
Johannes schrieb: > Die Pin-Zuordnung der Transistoren T2 und T4 ist auch verdächtig, der > Emitter ist normalerweise (im Datenblatt) Pin 1 und Kollektor Pin 3. > Hängt aber davon ab, wie man die Pins nummeriert. Die Pinbelegung von T2 und T4 in Target3001 habe ich noch nicht mit dem Datenblatt verglichen, ich verwende aber das Datenblatt um zu wissen was was ist. ;) Im Datenblatt stehen keine Nummern, nur C,B und E.
ti wurde auf 5µs, statt 10µs, zurückgenommen. Wenn es noch klappt, stelle ich gleich auch Screenshots von Drain-Source ein.
> Angehängte Dateien des neuen Gatesignals mit IRLU2908 im Betrieb.
Was ist denn das Signal im linken Bild? Doch nicht das Gate-Signal?
Schreib bitte bei den Messungen noch dazu, wie du den Sperrwandler
betrieben hast, also bei welcher Ein-/Ausgangsspannung, Ausgangsstrom,
...
Johannes schrieb: > Was ist denn das Signal im linken Bild? Doch nicht das Gate-Signal? Doch, nur andere Auflösung! Eingangsspannung 2sLipo liegt bei etwa 7,8V. Ausgang ist unbelastet und es scheint als wäre die Gleichrichterdiode, BY550-800V defekt, da die Ausgangsspannung nicht über 40V kommt, ist noch zu langsam.^^ Heute schaffe ich nichts mehr, muss ins Bett. ;) Screenshot von Drain-Source kommt wenn ich die Zeit dafür habe.
> es scheint als wäre die Gleichrichterdiode, BY550-800V defekt, da die > Ausgangsspannung nicht über 40V kommt, ist noch zu langsam.^^ Die ist viel zu langsam!!! Für Schaltregler müssen auf jeden Fall Dioden verwendet werden, die für so einen Einsatzzweck auch gemacht sind (Fast-Recovery, Ultra-Fast-Recovery), z.B. UF4007. Die BY550 ist für 50 Hz Gleichrichtung geeignet. Anscheind ist das dein erster Schaltregler, den du aufbaust? Hast Du jetzt eigentlich ein Snubber-Netzwerk eingebaut? Das solltest Du auf jeden Fall machen, sonst stirbt dein Mosfet bald wieder. Auch hier ist eine schnelle Diode angesagt!
Johannes schrieb: > Die BY550 ist für 50 Hz Gleichrichtung geeignet. Anscheind ist das dein > erster Schaltregler, den du aufbaust? Die wurde in einem anderen Forum als ausreichend schnell empfohlen. Hier in Deutschland sind meist keine SIC-Schottky erhältlich und wenn, nicht ganz billig um die 15€. Bei Mouser gibt es sie für ca 6-7€, leider sind die Versandkosten nicht ganz billig. Die UF4007 hat etwa 75ns, wäre für Bootstrap vorgesehen gewesen, steht noch auf der Bestellliste bei Reichelt. Mit Eingangstrombegrenzung hält die BY550 die Belastung aus, ohne nicht. Und ja , ist mein erster Sperrwandler. Johannes schrieb: > Hast Du jetzt eigentlich ein Snubber-Netzwerk eingebaut? Das solltest Du > auf jeden Fall machen, sonst stirbt dein Mosfet bald wieder. Auch hier > ist eine schnelle Diode angesagt! Noch keine Zeit gehabt weiter zu machen, ohne die IRLU3110Z macht es auch nicht wirklich Sinn, sind bei Reichelt momentan nicht erhältlich. :(
> Die wurde in einem anderen Forum als ausreichend schnell empfohlen. Das war auf jeden Fall falsch... > Hier in Deutschland sind meist keine SIC-Schottky erhältlich und wenn, > nicht ganz billig um die 15€. Bei Mouser gibt es sie für ca 6-7€, leider > sind die Versandkosten nicht ganz billig. Was willst Du denn damit? Solange du im Bereich 50 kHz taktest und die Leistung so klein ist, bringen die keinen großen Vorteil. Mit einer UF4007 bist du gut bedient. > Die UF4007 hat etwa 75ns, wäre für Bootstrap vorgesehen gewesen, steht > noch auf der Bestellliste bei Reichelt. Mit Eingangstrombegrenzung hält > die BY550 die Belastung aus, ohne nicht. Es geht nicht darum, ob die Diode die Belastung aushält. Die Reverse-Recovery-Time gibt an, wie lang die Diode braucht, um von "leiten" auf "sperren" umzuschalten. Eine normale Gleichrichterdiode wie die BY550 braucht dafür einige µs. Wenn der Mosfet auf der Primärseite einschaltet, kommt sekundär eine negative Spannung raus. Wenn die Diode dann nicht sehr schnell sperrt, fließt ein Strom aus dem Ausgangskondensator (C2) rückwärts, also in Sperr-Richtung durch die Diode. Dadurch wird der Mosfet mit einem viel zu großen Strom belastet und im Übertrager baut sich kein Fluss auf. > Noch keine Zeit gehabt weiter zu machen, ohne die IRLU3110Z macht es > auch nicht wirklich Sinn. So schlecht ist der IRLU2908 dann auch nicht. Mit dem 3110 wird der Wirkungsgrad vielleicht noch etwas beser, aber zum testen ist das eigentlich egal. Viel wichtiger sind die passenden Dioden und der Snubber!
Johannes schrieb: > Wenn der Mosfet auf der Primärseite einschaltet, kommt sekundär eine > negative Spannung raus. Wenn die Diode dann nicht sehr schnell sperrt, > fließt ein Strom aus dem Ausgangskondensator (C2) rückwärts, also in > Sperr-Richtung durch die Diode. Dadurch wird der Mosfet mit einem viel > zu großen Strom belastet und im Übertrager baut sich kein Fluss auf. Hast mich überzeugt! Morgen sollte das Päckchen von Reichelt ankommen. Hätte auch noch eine Epitaxial-Diode. ^^
Hallo! Habe etwas Zeit gefunden und ein paar Sachen geändert. Die BY550 wurde gegen eine UF4007 getauscht. Der Mosfet IRLU2908 wurde gegen einen IRLU2905Z getauscht und bekam einen 680pF Kondensator parallel zu Drain-Source.Der Epcos 100nF 1250V wurde wieder gegen den Wima 100nF 630V getauscht. Die Schaltung läuft im Sollzustand, heißt, nur der Kondensator wird geladen.
Einschaltzeit liegt bei 100ns, Ausschaltzeit bei 76ns. Die Schaltung läuft ohne Eingangsstrombegrenzung.
Durch Einfügen einer weiteren UF4007 von VCC zur Primärspule, soll die Induktionsspitzen verhindern, sieht es nun wie im Anhang aus.
> Der Mosfet ... bekam einen 680pF Kondensator parallel zu Drain-Source Wie kommst Du immer nur auf solche komischen Ideen? Das ist falsch, weil der Mosfet jedesmal beim Einschalten diesen Kondensator komplett entladen muss, es wird also die komplette gespeicherte Energie in Wärme umgewandelt. Schau dir mal hier die Abbildung 7.3D an: http://www.joretronik.de/Web_NT_Buch/Kap7_2/Kapitel7_2.html Da sieht man, wie das normalerweise gemacht wird. Den Kondensator kann man auch gegen Masse schalten, ist meiner Meinung nach günstiger, weil er dann mehr Energie speichern kann. Die Idee dahinter ist, dass die Spannungsspitzen am Mosfet auf die Kondensatorspannung begrenzt werden. Wenn der Mosfet einschaltet, bleibt der Kondensator geladen und wird nur ganz langsam über den Widerstand entladen, so dass sich die Kondensatorspannung auf einem bestimmten Pegel stabilisiert. Der Entlade-Widerstand sollte so bemessen werden, dass die Kondensatorspannung bei maximalem Laststrom etwas niedriger als die maximal erlaubte Drain-Source Spannung des Mosfets liegt; also so dass dieser gerade nicht kaputt geht.
Johannes schrieb: >> Der Mosfet ... bekam einen 680pF Kondensator parallel zu Drain-Source > > Wie kommst Du immer nur auf solche komischen Ideen? Das ist falsch, weil > der Mosfet jedesmal beim Einschalten diesen Kondensator komplett > entladen muss, es wird also die komplette gespeicherte Energie in Wärme > umgewandelt. Darauf soll es hinauslaufen: http://pdfserv.maxim-ic.com/en/an/AN3835.pdf , desweiteren finde ich auch im Buch: "Schaltnetzteile und ihre Peripherie" einen Kondensator zwischen Drain und Source/Masse, nennt sich dort Umschwingkondensator. ^^ Er sorgt dafür, das der Strom im Ausschaltmoment zu Null wird, verringert die Ausschaltverluste. Der Fet bleibt nun kalt und der NPN geht nach ca 2 min hoch, danach der Fet! Der Fehler ist auch bereits gefunden, habe die Basisspannung nicht begrenzt, liegt auf VCC.^^Umpf! Ich kann nur allen empfehlen, an solche Dinge nur ran zu gehen, wenn die Zeit es zulässt alles in einen Rutsch zu machen, oder entsprechend zu dokumentieren, nicht das etwas vergessen wird. :( MfG Old-Man
> Darauf soll es hinauslaufen: > http://pdfserv.maxim-ic.com/en/an/AN3835.pdf , Das ist aber kein Sperrwandler...
Hallo Johannes! Der Umschwingkondensator ist laut dem Buch nicht auf eine bestimmte Topologie begrenzt. ^^ Im Augenblick habe ich auch nur den Umschwingkondensator, ohne R. Ich werde alles mal durchtesten, ein Snubber gegen VCC, also parallel zur Primärwicklung, hatte zuvor nie etwas gebracht. Kann nun dauern! MfG Old-Man
Bitte melde dich an um einen Beitrag zu schreiben. Anmeldung ist kostenlos und dauert nur eine Minute.
Bestehender Account
Schon ein Account bei Google/GoogleMail? Keine Anmeldung erforderlich!
Mit Google-Account einloggen
Mit Google-Account einloggen
Noch kein Account? Hier anmelden.







