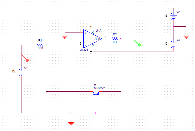
Hallo Ich habe folgendes Problem: Ich habe diese Schaltung (Bild) mit dem LM324, an dem 15V anliegen und eine Gleichspannungsquelle mit 1V. Wenn ich nun eine DC-Analyse mache, wobei ich V1 sweepe, bekomme ich beim Ausgang des Verstärkers 0V heraus und die Spannung an dem roten Marker steigt an. Das kann doch nicht sein?! Ich habe bei der DC-Analyse als Startwert 1 und Endwert 15 genommen (logarithmisch). Was mache ich falsch?
Der Punkt wo der Grüne Messpubnkt dran ist, ist mit GND verbunden. Da sollte also 0 rauskommen.
Was soll das überhaupt darstellen? Übrigens wird der LM mit +/- 15 versorgt. Q1 ist ein Überstromventil?
Also wenn Du den roten Marker an V1 dran hast, warum soll dann der rote marker nicht mit ansteigen? Der rote Marker ist doch V1. Der grüne dagegen darf natürlich nicht steigen - ist ja aus mir unverständlichen Gründen auf Masse geklemmt worden (und stellt für den OPV einen Fast-Kurzschluß mit 0,1Ohm dar).
der Titel der Aufgabe lautet: Operationsverstärker mit externer Beschaltung als Logarithmierglied. Ich soll die Übertragungsfunktion Ua(Ue) darstellen. Der LM324 soll mit Ub+=15V und Ub-=-15V betrieben werden. Wo muss ich denn den grünen Marker ansetzten?
Ich muss eine Gleichstromanalyse des Logarithmierglieds durchführen.
na sicherlich am Ausgang des OPV. Aber der 0,1 R ist definitiv zu klein - das schafft der LM324 in der realen Welt nicht.
>> So ist es in der Aufgabe gegeben!
Die Aufgabe möchte ich sehen :)
dann sag deine Professor, daß er bißchen realitätsfremd ist. Ich würde aber eher sagen, daß der Masseanschluß an diesem R falsch ist. Dann könnte die Schaltung auch schon gehen.
Mach endlich den Kurzschluss am Ausgang(wo der grüne Pfeil hinzeigt) nach Masse weg. Sonst wird das nichts.
Also es steht: R=100Ohm (Widerstand vor dem LM324) und Rv=0,1Ohm (Widerstand hinter dem OPV). Sollte ich vllt eine andere Spannung bei V1 wählen, da diese nicht bei mir angegeben ist?
Helmut S. schrieb: > Mach endlich den Kurzschluss am Ausgang(wo der grüne Pfeil hinzeigt) > nach Masse weg. Sonst wird das nichts. Außerdem ist der Rv=0.1Ohm total sinnlos. Wahrscheinlich war der zum "Proben" des Stromes gedacht. Sowas geht in einem vernünftigen SPICE auch ohne Widerstand.
Ok ich hab die Masse unten weg gemacht, jetzt kommt was besseres raus!
Martin123 schrieb: > jetzt wir allerdings die Ausgangsspannung negativ! :( Das muss so sein damit überhaupt Strom durch den Transistor fließt.
wenn am Eingang eine pos. Spannung anliegt, dann ist es auch logisch, daß der Ausgang negativ wird. Ist schließlich ein invertiernder OPV (bzw. als invertierender verschaltet)
Löschen da es sich erledigt hat und ich nicht möchte, dass das noch jemand mitbekommen.
Habe gerade eine Mail an webmaster@mikrocontroller.net geschickt! Danke!
Zu spät Martin. Ich habe Dich erkannt. Deine Hausaufgabe wird mit Null Punkten bewertet und Du bekommst dafür eine Verwarnung! Bei der zweiten Verwarnung fliegst Du von der Schule!
Martin123 schrieb: > Löschen da es sich erledigt hat und ich nicht möchte, dass das noch > jemand mitbekommen. Wenn man etwas nicht im Internet haben will, sollte man es halt nicht öffentlich machen. Ich weiß gar nicht, was man dazu sagen soll, ohne beleidigend zu werden. Jedenfalls unfaßbar.
Die Seite ist übrigens schon lange bei google erfasst. Da wirst du den Admins dort auch schreiben müssen; vielleicht löschen sie es dann für dich aus dem Cache, wenn sie mal Zeit haben :-) Alles auf mikrocontroller.net wird schneller von google archiviert, als man hier lesen kann.
Da fehlen einem echt die Worte! Das wird unser Nachwuchs von Morgen - ein Traum!
Aber bitte freundlich bleiben (ich versuche es auch gerade, obwohl es ziemlich schwer fällt); der muß mal unsere Rente zahlen.
Davon abgesehen: Ich weiß ja nicht was die Moderatoren dazu denken, aber so etwas löschen würde ich aus mehreren Gründen nicht: 1. Lebt so ein Forum nicht davon, daß jemand hier seine Hausaufgaben erledigen lässt und danach alles verschwindet. Vielmehr macht das nur Sinn, wenn Antworten und Lösungen für die Zukunft stehen bleiben, damit eben nicht jede Standardfrage einzeln neu beantwortet werden muss. Schließlich soll es auch Leute geben, die erst nach Lösungen suchen und dann hier ihre Mitmenschen beschäftigen, wenn sie trotz Bemühen nichts finden. 2. Man muss so eine Dreistigkeit nicht auch noch belohnen. Wem es nicht peinlich ist, hier seine Aufgaben lösen zu lassen, der kann ruhig dazu stehen. Wenn ihm das nicht gefällt, ist es sein Problem.
@Klaus Wachtler: Volle Zustimmung! @Martin123: Das hier ist ein öffentliches Diskussionsforum und keine private Support-Hotline. Wenn hier einige nette Mitmenschen ihre Zeit für die Beantwortung von Fragen opfern, tun sie dies in der Hoffnung, nicht nur einer Einzelperson, sondern möglichst vielen mit ähnlichen Problemen zu helfen. Ich sehe deswegen keinen Grund, den Thread zu löschen. Sei froh, dass dir überhaupt geholfen wurde. Üblicherweise kommen auf Fragen, die nach Aufgaben aus der (Hoch-)schule aussehen, Antworten wie "Mach deine Hausaufgaben gefälligst selber" :)
Mein Gott, die ganze Aufregung hier wieder. Was ist so schlimm daran, jemanden um Hilfe zu bitten? Und was ist so schlimm daran, wenn das andere mitbekommen? Das nennt man Lernen und das mache ich und hoffentlich alle anderen hier jeden einzelnen Tag. Ich möchte den sehen, der so viel weiß, daß er nie mehr fragen muß. Den habe ich noch nicht getroffen. Ich kenne nur arme Sünder wie mich, die von Zeit zu Zeit auch mal kräftig daneben langen. Wer frei ist von Schuld, werfe den ersten Stein... Kai Klaas
Es geht doch hier gar nicht darum, daß jemand fragt. Sondern darum, daß jemand seine Hausaufgaben hier machen lässt, ohne sich erst selber schlau zu machen, und dann anschließend alles unter den Teppich kehren will damit niemand (bzw. der Lehrer) etwas davon mitbekommt. Daß ist erstens eine ziemlich entwürdigende Arbeitshaltung, und zweitens grenzenlos dämlich zu hoffen, daß das Internet gleich wieder alles vergisst. Ich bin jetzt auch nicht immer moralisch integer, und auch manchmal ziemlich blöd. Aber in beiden Fällen muß ich dann auch damit leben, daß das jemand so formuliert.
>Sondern darum, daß jemand seine Hausaufgaben hier machen lässt, >ohne sich erst selber schlau zu machen, Hast du nicht gesehen, daß Martin123 hoffnungslos überfordert war? Zuerst hat er nicht gesehen, daß der Ausgang kurzgeschlossen ist und dann hat er nicht verstanden, warum die Ausgangsgangsspannung negativ sein muß. Hast du nicht Mitleid mit so einem armen Tropf? Hast du nicht auch mal genau so angefangen? Kai Klaas
Martin123 schrieb: > Löschen da es sich erledigt hat und ich nicht möchte, dass das noch > jemand mitbekommen. sooo jedenfalls nicht. Ich bin wie gesagt der Letzte, der etwas gegen Fragen in einem Forum hat. Es ging mir um etwas ganz anderes.
>> Löschen da es sich erledigt hat und ich nicht möchte, dass das noch >> jemand mitbekommen. > >sooo jedenfalls nicht. Ach je, er hat sich eben geschämt. Was ist so schlimm daran? Bist du Gott? Kai Klaas
Bitte melde dich an um einen Beitrag zu schreiben. Anmeldung ist kostenlos und dauert nur eine Minute.
Bestehender Account
Schon ein Account bei Google/GoogleMail? Keine Anmeldung erforderlich!
Mit Google-Account einloggen
Mit Google-Account einloggen
Noch kein Account? Hier anmelden.
