Hallo zusammen, bin leider ne elektronischer Anfänger und hätte gern einen Rat für mein Problem. Habe ein Xmega, der zu Digitalsignalen mit 5V und 12V verbunden werden soll. Brauche also eine Wandlung von 3.3v->5V, 3.3V->12V, 12V->3.3V und 5v->3.3V Habe viel gelesen im Internet, aber meist nur die High-Tech Varianten mit Levelshifter usw. Wollte aus Platzgründen ne einfache Lösung. Habe folgenden Ansatz: 5V->3.3V mit Spannungsteiler. Geht das für folgende Anwendung? Bekomme von einem Encoder zwei Kanäle mit 5V mit einer Frequenz von ca. 36kHz (720 Impulse * 3000 U/min). 12V->3.3V mit Dioden + widerstand gegen 3.3v und GND. Die Eingangssignale haben max 300Hz. 3.3->12V Logic Mosfet / Transistor???? Wäre für ein paar Vorschläge dankbar. Wenn möglich mit Bauteiltypen bzw Werten.
Hab hier mal ein Entwurf gemacht wie ich das dachte. Kann mal jemand bitte was dazu sagen?
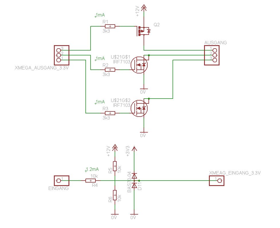
Das geht so nicht. Bei dem High-Side-Switch müsste noch ein Low-Side-Teiber davor. Warum müssen es unbedingt MOSFETs sein? Der Eingang muß als Spannungsteiler ausgeführt werden, also hohe Spannung auf ersten Widerstand, daran einen 2. Widerstand nach Masse und zwischen beide den XMEGA-Eingang legen. Werte für die Widerstände: R1: 10kOhm, R2: 2k7. Die Dioden sind im Controller schon drin, brauchen also extern nicht mehr dran.
Hallo, ich würde an deiner Stelle einfach mit Optokopplern arbeiten. Mfg, Martin
Warhawk schrieb: > ich würde an deiner Stelle einfach mit Optokopplern arbeiten. Was für ein Unsinn. Man braucht für eine Pegelwandlung keine Optokoppler. Die sind für andere Zwecke gebraucht. Sie brauchen auch viel zu viel Strom.
1 | 12V |
2 | | |
3 | | |
4 | | |
5 | |/ |
6 | +---| |
7 | | |< |
8 | .-. | |
9 | | | +------ 12/0V Ausgang |
10 | | | | |
11 | '-' .-. |
12 | | | | |
13 | | | | |
14 | | '-' |
15 | ___ |/ | |
16 | XMEGA Ausgang ---|___|--| | |
17 | |> | |
18 | | | +---- 12/0V Eingang |
19 | - - | |
20 | .-. |
21 | | | |
22 | | |10k |
23 | '-' |
24 | | |
25 | XMEGA Eingang ----+ |
26 | | |
27 | .-. |
28 | | |2k7 |
29 | | | |
30 | '-' |
31 | | |
32 | - |
33 | (created by AACircuit v1.28.6 beta 04/19/05 www.tech-chat.de) |
Hallo Knut, vielen Dank erstmal! Ich habe an Mosfets gedacht, weil es da so kleine Logic fets gibt im SO8 Gehäuse. Die schalten relativ viel Leistung bei wenig Platz. Dachte halt ich kann direkt vom Microcontroller über nen Serienwiderstand auf den Logic Mosfet. Außerdem tue ich mich schwer mit der Auslegung von Transistoren, das sie als Schalter funktionieren. Beim Eingang habe ich bewußt keinen Spannungsteiler genommen, da ich die genauen Signalepegel nicht kenne und demzufolge nicht von exakt 12 Volt ausgehen kann. Klar hat der Microcontroller auch Dioden drin aber die wollte ich nicht belasten sondern es mit externen Dioden machen. Abgesehen davon weiß ich noch nicht mal, ob die Sensoren, die an die Eingänge kommen, als pnp oder npn ausgeführt sind. Deshalb habe ich einen Pullup und einen Pulldown vorgesehen, wobei natürlich nur einer davon bestückt wird. Damit bin ich dann flexibel wenn die Platine fertig ist.
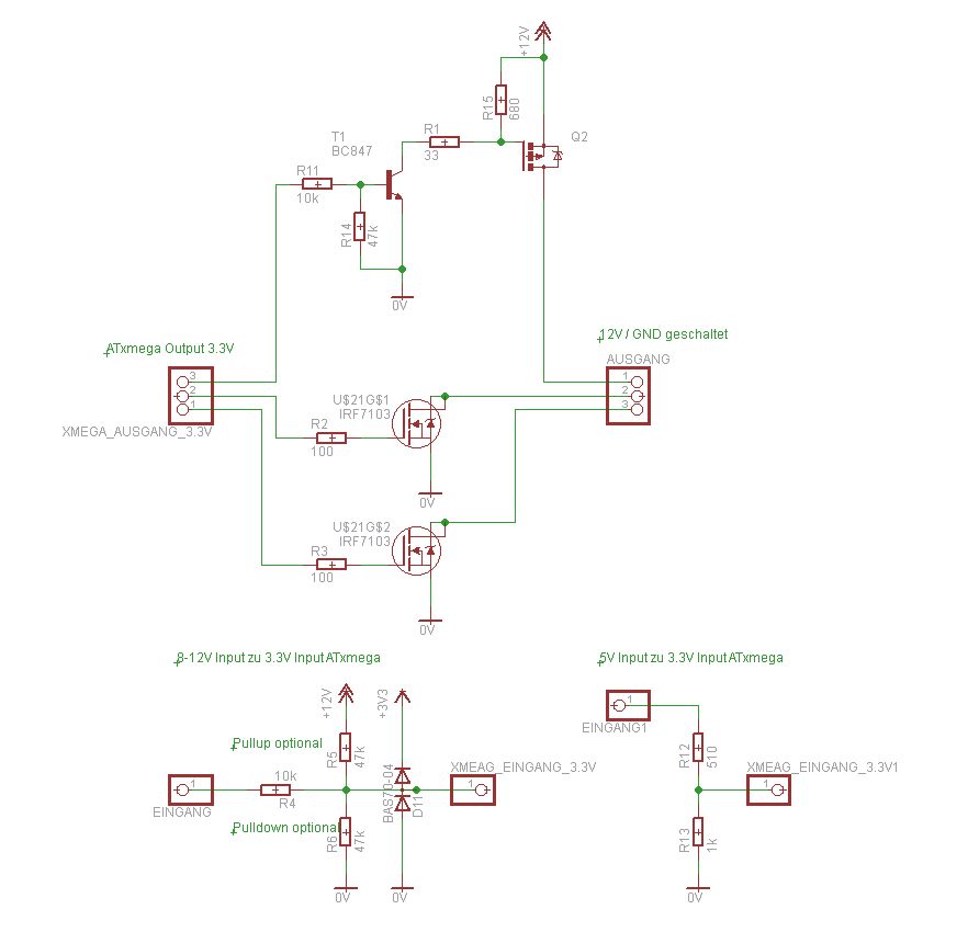
Schade das mir keiner helfen kann. Habe etwas weiter nach Informationen gesucht und habe bisher folgende Lösung. Wäre echt nett wenn mir jemand fachkundige Ratschläge geben kann. Zur Funktionsbeschreibung: Der P-Mosfet schaltet 12V als Startstrom für eine Zündanlage. Der Stromwert is leider unbekannt, aber schätze so bis 0.5A. Der Mosfet kann allerdings weit mehr. Die N-Mosfet schalten 0V als Zündunterbrechung. Auch hier kenne ich die Ströme nicht und habe deshalb Mosfet genommen. Bei wenigen mA hätte auch ein Transistor gelangt. Der 8-12V Eingang ist das Drehzahl und Geschwindigkeitssignal. Bei dem kenne ich nicht den Pegel, aber er sollte bei 8-12V liegen. Habe da noch optionale Pullup und Pulldown vorgesehen. Damit kann ich das Signal erkennen egal ob es als 8-12V oder 0V kommt. Der 5V Eingang ist ein TTL Ausgang von einem Encoder. Hier habe ich exakte Spannungen. Daher habe ich die Dioden weggelassen und nur mit einem Spannungsteiler die Spannung auf 3.3V runter gezogen. BITTE UM MEINUNGEN!!!
Bitte melde dich an um einen Beitrag zu schreiben. Anmeldung ist kostenlos und dauert nur eine Minute.
Bestehender Account
Schon ein Account bei Google/GoogleMail? Keine Anmeldung erforderlich!
Mit Google-Account einloggen
Mit Google-Account einloggen
Noch kein Account? Hier anmelden.

