Morgen, ich hab mal ne (sau) blöde frage zu den eingangspins des avr's: wenn ich zb einen eingangspin (PD5, für T1) definiert habe und hardwareseitig eine led dran hängt, passiert dem pin etwas?? entschuldigt die anfängerfrage...:) grüße
Simon schrieb: > Morgen, > > ich hab mal ne (sau) blöde frage zu den eingangspins des avr's: > > wenn ich zb einen eingangspin (PD5, für T1) definiert habe und > hardwareseitig eine led dran hängt, passiert dem pin etwas?? > > entschuldigt die anfängerfrage...:) > > grüße Ne, wenn Du ihn als Eingang schaltest ist er ja hochohmig Gruß, Sven
ok also passiert ihm nichts? das ist schon mal gut :) wenn ich jetzt dann für den timer flanken drauf gebe, stört die led dann nicht die flanken, v.a. die steigende?
Eine LED braucht einen Vorwiderstand zur Strombegrenzung. Ansonsten lies dir bitte das / die Tutorials durch. Und als Eingang geschaltet wie schon gesagt passiert natürlich nichts.
Wenn du ne LED ohne Vorwiderstand da dran hast, wird dir die Diode die Amplitude auf die Flussspannung der Diode begrenzen. Je nachdem wie niederohmig die Quelle ist nimmt im schlimmsten Fall die LED schaden. Gruß Knut
vorwiderstand ist klar, sonst ist der pin als ausgang der erste der sich verabschiedet, aber danke :) mir geht es mehr um den einfluss auf den zustand, habe gestern den 16bit timer über den externen pin zählen lassen, alles auf die *fallende Flanke* programmiert (im avr studio getestet). jetzt hat der zähler aber erst reagiert als ich ihm Vcc auf den pin gegeben habe, warum? (mit internem pull up natürlich hochgezogen damit er nicht frei hängt)
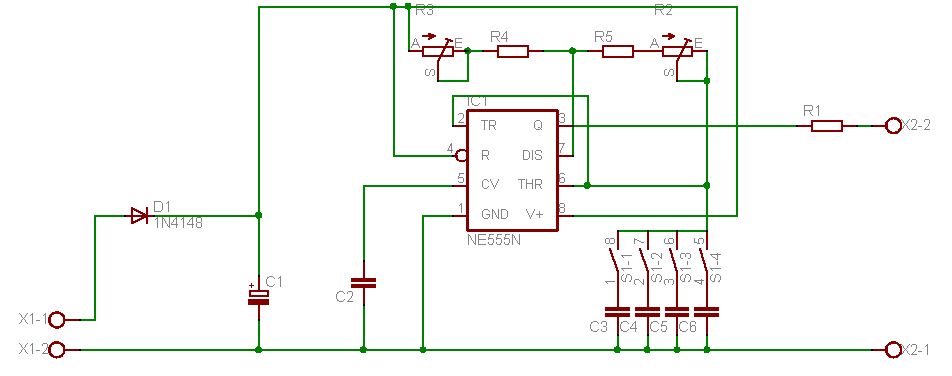
Zur Anfängerfrage: Bei den AVR's sind die Pins , nach meiner Erfahrung, kurzschlussfest gegen den Spannungsbereich Null bis +VCC. Zumindest wenn nur ein einzelner Pin betroffen ist. bei mehreren Pins gleichzeitig kanns zur Überlastung des Chips kommen. Jedenfalls habe ich einen Pin noch nie durch Kurzschluss gegen Masse oder VCC gekillt.Nur bei Fremdspannung (0V am Eingang, ohne dass der Kontroller VCC hat) wirds anscheinend kritisch. Im Zustand als Eingang ist der Pin nur gegen Überspannung (>VCC oder < Gnd) empfindlich. Zur letzten Fehlerbeschreibung: Wenn VCC niederohmig an den Pin gelegt wird, entsteht kein low-Signal mehr daran. Also wird VCC irgendwie über einen Widerstand zugeführt. Hier scheint es eher eine Frage der Signalquelle: Wenn die Signalquelle open collector hat oder einen hohen Innenwiderstand, schafft sie es nicht, am Eingang eine Spannung zu erzeugen, die für den high-Zustand oder den low-Zustand ausreicht. Wie wärs mit einem Schaltbild ?
Und mit X2-2 bist du auf den AVR Eingang gegangen? Nimm den R1 da raus und schalte den Pullup-Widerstand aus
Wenn du da noch eine Kontroll-LED haben willst, dann wird die so
eingebaut
X2-2 -------------------+------------- PD5
|
---
| |
| |
---
|
|
LED
|
|
GND -------------------+------------- GND vom AVR
Oder eben anders rum, wenn du sie nach VCC schalten willst.
Aber mit dem Ausgang vom 555 gehst du mehr oder weniger direkt an PD5.
Einen kleinen R1 kann man vor PD5 schalten, aber dann keinen Pullup. Du
baust ja sonst einen Spannungsteiler aus diesem R1 und dem internen
Pullup!
danke, eine ausgangs led habe ich schon nur ab f > 18Hz sieht man nicht mehr viel vom blinken :) den pull up hatte ich nur eingeschaltet wenn ich von PD5 direkt gegen Gnd fahre, bei der timer schaltung war das ja nicht mehr nötig.
hab auch eine netzstatus led (grün) sowie eine kleine 3mm (rot) bei verpolung eingebaut, tut mit leid ich habe den sp noch nicht aktualisiert...:(
Simon schrieb: > hab auch eine netzstatus led (grün) sowie eine kleine 3mm (rot) bei > verpolung eingebaut, tut mit leid ich habe den sp noch nicht > aktualisiert...:( Kein Problem. Der Schaltplan war nur notwendig um zu sehen, wer oder was da auf den Eingang geschaltet ist, wie dessen Ausgangsstufe aussieht. Hätte ja auch ein Open Collector Ausgang sein können. Aber der 555 hat am Pin 3 eine Push-Pull Stufe. D.h. der kann aktiv nach Vcc und nach GND schalten. Dein Fehler war einfach, dass du nicht bedacht hast, dass dein Widerstand R1 in der Leitung mit dem Pullup Widerstand zusammen einen Spannungsteiler bildet.
aber einen der widerstände sollte ich doch zur begrenzung drin lassen oder? also entweder r1 oder int. pull up oder?
Simon schrieb: > aber einen der widerstände sollte ich doch zur begrenzung drin lassen > oder? Das kommt drauf an. Bleibt der 555 fix an diesem Eingang oder wird er abgesteckt? Wenn er da fix drann bleibt: Was willst du da begrenzen? Der Eingang zieht ein bischen Strom und der 555 liefert ihn (solange beide mit derselben Versorungsspannung laufen) Begrenzen brauchst du nur, wenn du a priori nicht weißt, was an einem Eingang angeschlossen wird. Wenn du damit rechnen musst, dass da wer im jugendlichen Leichtsinn die Phase des 230V Lichtnetzes drauflegt, dann musst du begrenzen.
super danke, dann werde ich den r1 mal via jumper überbrücken und gucken was der controller misst. hoffe es geht endlich mit dem ipc..
Bitte melde dich an um einen Beitrag zu schreiben. Anmeldung ist kostenlos und dauert nur eine Minute.
Bestehender Account
Schon ein Account bei Google/GoogleMail? Keine Anmeldung erforderlich!
Mit Google-Account einloggen
Mit Google-Account einloggen
Noch kein Account? Hier anmelden.
