Hallo zusammen, ich brauch was fürs Auto. Und zwar: Ich muss über ein Steuersignal, das zwischen 2 und 12 V liegt eine Ausgangsspannung von 12 V schalten. Wahrheitstabelle: EINGANG AUSGANG 0 V 0 V 2...12 V 12 V Wie realisiere ich das am besten und mit welchen Bauteilen? Auf der Lastseite muss das Ding maximal 5 A aushalten. Christian PS: Da das Teil im Auto platziert wird, stimmen die "12V" nicht ganz, das sind eher so ca. 14,5.
Wer sucht, der findet Schaltung http://www.mikrocontroller.net/articles/Relais_mit_Logik_ansteuern F23 http://www.dse-faq.elektronik-kompendium.de/dse-faq.htm#F.23 Lieferanten http://www.mikrocontroller.net/articles/Elektronikversender
Ich befürchte, die Vorschläge bringen mich nicht zum Ziel. Die geposteten Beispiele berücksichtigen meinen Fall nicht, dass sich die Steuerspannung im Bereich von 2...12V ändert.
Christian W. schrieb: > Die geposteten Beispiele berücksichtigen meinen Fall nicht, dass sich > die Steuerspannung im Bereich von 2...12V ändert. Wieso nicht? Du must den Basisvorwiderstand so auslegen das der Transistor bei 2V schon voll durchschaltet.
> Du must den Basisvorwiderstand so auslegen das der Transistor bei 2V > schon voll durchschaltet. ok wenn das geht :-) nicht dass mir der transistor dann bei 14,5 volt signaleingang durchbrennt.
Christian W. schrieb: > nicht dass mir der transistor dann bei 14,5 volt signaleingang > durchbrennt. Einfach mit einer Z-Diode nach dem Basiswiderstand gegen Masse absichern.
Claudio schrieb: > Einfach mit einer Z-Diode nach dem Basiswiderstand gegen Masse > absichern. Bloedsin! Die UBE Spannung kann nicht groesser als 0.7V werden. Wenn die Z-Diode leitet hat der Transistor schon seinen magischen Rauch ausgeblassen. Du darfst nur den maximalen Basisstrom nicht ueberschreiten und dieser Wert steht im Datenblatt. Gib mal ein paar Infos zum Relais raus dann kann man mal ein bisschen rechnen.
> Gib mal ein paar Infos zum Relais raus dann kann man mal ein bisschen > rechnen. Reichelt: FIN 41.61.9 12V
Hallo Christian, warum machst du es nicht mit einem simplen Pegelwandler? Im Anhang hab dir sowas mal schnell gezeichnet. Die FET-Bezeichnungen sind nur beispielhaft. Du musst natürlich dann einen FET wählen, welcher ab 2V schaltet (der N-Channel am Eingang) und einen, der den gewünschten Strom schalten kann (= P-Channel FET am Ausgang). Der R3 muss auch rein (Vorwiderstand). Bei induktiven Lasten brauchst noch eine Freilaufdiode zwischen den Lastpins. Gruß Stefan
Spulenwiderstand: 360 Ohm Spulenstrom: 12V / 360 Ohm = 34mA = IC Transistor: BC337 Bmin = 100 IB = IC / Bmin = 334uA UEmin = 2V Stromueberhoehungsfaktor 3 .. 10 gewaehlt 3 RV = (Uemin - UBE) / (IB * 3) = 1.3KOhm -> gewaehlt 1K Geht jetzt die Eingangsspannung auf 14V ergibt das einen Basisstrom von (14 - 0.7) / 1000 = 13.3 mA Der maximale Basisstrom des BC337 liegt laut Datenblatt bei 100mA. Da geht nix kaputt. Werte aus diesem Datenblatt. http://www.datasheetcatalog.org/datasheet/siemens/Q62702-C314-V2.pdf
Hallo Stefan, das hört sich gut an. Induktive Lasten sind da normalerweise nicht dran. Da hängt eine Endstufe dran (Schaltsignal-Eingang), dann noch ein TFT Monitor und ein DVD Player. Da müssten dann 5 A Belastbarkeit normalerweise locker reichen. Hallo Helmut, hab einen geänderten Schaltplan gezeichnet, mit deinen Werten. Ginge es so? Christian
Ich würde trotzdem ein Relais nehmen. Relaistechik ist ziemlich zuverlässig und bewährt. Zudem gibt es nichts in der geschalteten Leitung, was auch nur irgendwie in die dortige Spannung eingreifen würde oder empfindlich reagieren würde. Und auf ein Relais mehr oder weniger kommt es im Auto auch nicht mehr an. Hatte ich erst vor kurzem in meiner Karre. Die Klima ging nicht mehr. Der Fehler war die Überstromsicherung. Früher war das ein ordinäres Relais. Praktisch unkaputtbar. In meinem ist es eine Elektronik, die natürlich abgeraucht ist. Der KFZ-Meister hat die Elektronik mit einem altertümlichen Relais überbrückt und jetzt tuts wieder. Und auch die nächsten 50 Jahre, wenn die Karre nicht vorher durchrostet.
Karl heinz Buchegger schrieb: > Relaistechik ist ziemlich zuverlässig Das halte ich für ein Gerücht ;) Hab mehrere Jahre Inbetriebnahme von Industriemaschinen gemacht (Elektroniksektor) und das ist sicher eine Aussage, die da nicht zutraf :) Aber es führen ja mehrere Wege nach Rom ;) Gruß Stefan
Christian W. schrieb: > hab einen geänderten Schaltplan gezeichnet, mit deinen Werten. > Ginge es so? Eine Freilaufdiode wuerde ich dem Relais doch noch spendieren, ist doch bald Weihnachten. Karl heinz Buchegger schrieb: > Ich würde trotzdem ein Relais nehmen. Ich auch. Nicht umsonst sind die Sicherheitkreise (Notaus) im Maschinen mit Relais realisiert. Stefan S. schrieb: > Hab mehrere Jahre Inbetriebnahme von > Industriemaschinen gemacht (Elektroniksektor) und das ist sicher eine > Aussage, die da nicht zutraf :) Dann waren die Relais falsch ausgelegt.
Helmut Lenzen schrieb: > Christian W. schrieb: >> hab einen geänderten Schaltplan gezeichnet, mit deinen Werten. >> Ginge es so? > > Eine Freilaufdiode wuerde ich dem Relais doch noch spendieren, ist doch > bald Weihnachten. > Richtig, zumal der T dann länger als bis zum 27.12. überlebt. Und noch einen Widerstand zwischen Basis und Emitter, z.B. 1k -- dann liegt der Einschaltpunkt des Relais näher an 2 V als an 0.8V ,-))
Stefan S. schrieb: > Karl heinz Buchegger schrieb: >> Relaistechik ist ziemlich zuverlässig > > Das halte ich für ein Gerücht ;) Hab mehrere Jahre Inbetriebnahme von > Industriemaschinen gemacht (Elektroniksektor) und das ist sicher eine > Aussage, die da nicht zutraf :) Aber es führen ja mehrere Wege nach Rom > ;) Ich hab eigentlich die gegenteilige Erfahrung. Je mehr Elektronik, desto fehleranfällig. Gerade oder speziell im KFZ. Die einfachsten, simpelsten Lösungen sind meist auch die zuverlässigsten. Solange die Relaiskontakte auf den Strom ausgelegt sind, kann daneben eine Bombe explodieren und lässt das Relais unbeeindruckt.
Helmut Lenzen schrieb: > Dann waren die Relais falsch ausgelegt. Komisch, wusste gar nicht, das "manroland" (MAN), der weltweit führende Hersteller von Druckanlagen, simple Dinge wie Relais falsch auslegt ;) Bei NOT-Aus hast du zwangsgeführte Kontakte am Schlagschalter und im PILZ sind die wichtigen Kontakte auch redundant ausgelegt. Da wir hier aber im KFZ sind und keine Industrieanlage spannungsfrei setzen wollen, sondern nur einen simplen TFT, ein Netzteil usw. schalten wollen ist die Diskussion wohl überflüssig. Sorry dafür. Vorteile zum FET sehe ich gegenüber dem Relais in diesem spziellen Anwendungsfall folgende: - günstiger (cent artikel) - kleiner (Vorverstärkerstufe kann ein TO-92 sein bzw. alle FETs als SMD-Version) - weniger Verlustleistung an der Endstufe (niedriger RDSon) - erschütterungsresistent Wie man es auch macht, es funktionieren beide Versionen. Man könnte es ja auch mit nem µC realisieren :) Viele Grüße
Stefan S. schrieb: > Komisch, wusste gar nicht, das "manroland" (MAN), der weltweit führende > Hersteller von Druckanlagen, simple Dinge wie Relais falsch auslegt ;) Und grosse Autohersteller hatten auch noch keine Rueckrufaktionen! Die wissen auch wie man Autos baut. Auch MAN/Roland steht unter Kostendruck und muss Teile so billig moeglich einkaufen.
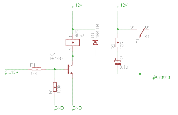
So, danke für die vielen Beiträge :-) Hab grad mal einen Schaltplan entworfen. Kann man das so aufbauen ohne dass es blitzt und raucht? Und vor allem so dass es funktioniert. Danke :-) Christian
R2 kleiner machen (2 .. 10K) Fuer den C bitte keinen Elko nehmen. Sonst Ok.
Helmut Lenzen schrieb: > R2 kleiner machen (2 .. 10K) > > Fuer den C bitte keinen Elko nehmen. > > Sonst Ok. Ok gut :-) Hab wegen dem R2 mal gelesen, dass man den im KFZ Bereich um die 100k Dimensionieren soll. Gilt das hier nicht, um die 2 Volt als Schaltpunkt zu erreichen? Christian
Christian W. schrieb: > Hab wegen dem R2 mal gelesen, dass man den im KFZ Bereich um die 100k > Dimensionieren soll. Gilt das hier nicht, um die 2 Volt als Schaltpunkt > zu erreichen? Aus 1.3K und 100K kann man wohl kaum einen Schaltpunkt bei 2V definieren. Die 100K nimmt man fuer FETs wenn die Schaltung beim ausschalten des Treibers einen undefinierten Wert annehmen kann.
stimmt natürlich auch wieder. habe nur schon öfter bemerkt, dass eine led leuchtet, wenn ich an die basis mit dem finger gefasst habe. nachdem ein 100k widerstand zwischen B und GND war, blieb die led dann dunkel, wenn man B berührte. deswegen mein gedankengang... aber leider falsch, wegen dem spannungsteiler. habs verstanden :-) christian
Bitte melde dich an um einen Beitrag zu schreiben. Anmeldung ist kostenlos und dauert nur eine Minute.
  
  Bestehender Account
  
  
  
  Schon ein Account bei Google/GoogleMail? Keine Anmeldung erforderlich!
Mit Google-Account einloggen
Mit Google-Account einloggen
  Noch kein Account? Hier anmelden.




