Hallo zusammen! Vielleicht kann mir von euch jemand weiter helfen. Ich habe eine Wechselspannung von 12V Peak und wenn die Spannung höher wird soll eine LED leuchten. Ich habe das mal mit einem Fensterkomparator in einer Simulation aufgebaut aber ich kriege es nur so hin das die LED jedesmal leuchtet wenn die positive oder negative Halbwelle über 12V geht. Die LED soll aber ständig leuchten wenn ich über 12V Peak habe. Kann mir jemand helfen wie ich das realisieren kann?? Gruß Mc-Gyv3r
Du brauchst einen Peakdetektor, der den Spitzenwert etwas hält: http://www.deti.ufc.br/~pimentel/disciplinas/circ_eletronicos_files/amplificador_741/741peak.gif Dahinter schaltest du dann den Komparator mit der LED-Anzeige. Kai Klaas
Oder du nimmst dir einen Gleichrichter und Glättungskondensator und einer kleinen Last. Jedes mal wenn deine Spitzenspannung über 12V geht wird der Kondensator über die 12V geladen, verweilt kurtz da und fällt dann wieder ab. Diese Spannung kannst du in deinen Komparator geben und damit deine LED steuern. Über die Dimensionierung von Last und Kondensator kannst du die Zeit einstellen die die LED leuchtet nachdem deine Spannung 12V überschritten hat, jedoch benötigst du dann auch eine Vergleichsspannung von 12V die du dir mit einer Zenerdiode erzeugen kannst. Da du wahrscheinlich deinen OP mit +-15V betreiben willst kannst du die Zener mit einem Widerstand in reihe schalten und dazwischen deine 12V abgreifen.
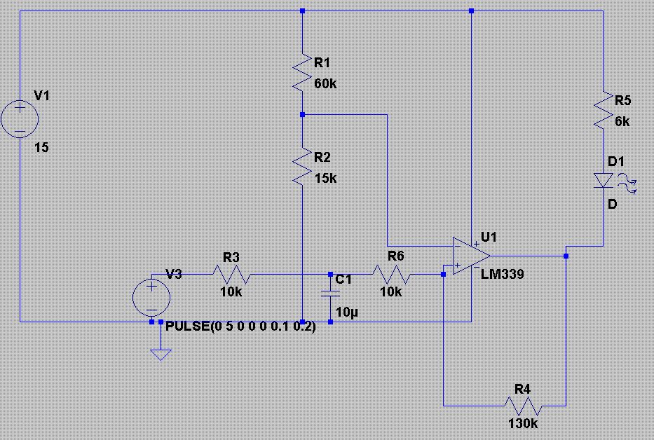
Ich habe jetzt eine Lösung für mein Problem. Ich habe das ganze jetzt mt einem Fensterkomparator mit dem AD790 realisiert. Am Ausgang des des AD790 habe ich dann bei jeder positiven oder negativen flanke über 12V ein High Signal (5V). Dieses 5V rechtecksignal filtere ich dann über ein RC Tiefpass und wollte damit dann auf einen Komparator gehen der mir dann Die LED ein schaltet. Ich habe hier einen LM393 Komparator liegen. Die Hysterese wollte ich dann so einstellen das der Komparator bei 3V einschaltet und bei 2V ausschaltet. Aber irgendwie kriege ich das mit dem beschalten nicht hin. Der LM393 hat ja einen Open Collector Ausgang. Kann ich dann nicht einfach eine LED mit Vorwiderstand von +15V auf den Ausgang des LM393 schalten? Wenn ich den mit +15V und GND versorge schaltet er dann den Ausgang auf Masse? Oder wie kriege ich dann die LED zum leuchten. Habe das mal versucht das zu Simulieren aber ich bin gescheitert. Hoffe ihr könnt mir helfen. Gibt in der Simulation leider nur einen LM339 aber der hat ja auch einen Open Collector Ausgang, sollte daran ja nicht liegen! Gruß Mc-Gyv3r
Die LED wird schon (schwach) leuchten, wenn der Komparator auf LOW geht - die Beschaltung ist an der Stelle grundsätzlich richtig. Er geht aber nur auf Low, wenn der +Eingang eine kleinere Spannung hat als der -Eingang. Ich meine aber, du willst es genau umgekehrt. Ungünstig ist aber der Mittkopplungswiderstand, denn durch die LED gibt es kein richtiges HIGH am Komparatorausgang. Ich würde der Kombination LED+R5 noch einige kΩ parallel schalten. Du hättest ruhig auch noch den LT-Spice-File mit anhängen können. Dann hätte ich auch ein bisschen mitsimulieren können ... Zum Abmalen bin ich heute zu faul :-)
Danke für die Antworten. Haben mir gut weiter geholfen. Habe jetzt einen Invertierenden Komparator aufgebaut das die LED angeht wenn die Spannung am Signal Eingang höher ist als die Referenz. Hoffe das klappt jetzt zusammen mit meinem Fensterkomparator. In dem Datenblatt des AD790 ist ein Schaltungsbeispiel für einen Overvoltage Detector. Am Ausgang der beiden AD790 ist ein 7432 "ODER"! Kann ich den 7432 auch weglassen und die beiden Ausgänge zusammen schalten? Gruß mc-gyv3r
einfachste Lösung: Komperator der die positive Halbwelle auswertet und ein retriggerbares Monoflop (NE555) nachtriggert... Wenns ganz gut werden soll, machst du noch ein einfaches RS FF mit dran, dann leuchtet eine zweite LED dauernd auf, sobald bei einer Periode die 12V überschritten waren.... nitraM
Wow, das sind ja einige recht nette theoretische Lösungsansätze. Mich würden noch ein paar Details zu der Aufgabenstellung interessieren: Welche Frequenz hat die Wechselspannung? Ist es eine Sinusform oder eine andere Kurvenform? Ist die Spannung symmetrisch zur Schaltungsmasse oder ist sie auf einem anderen, womöglich wechselndem Potential? Ist es erlaubt, daß die LED im Bereich geringer Überschreitung erst mal beginnt zu leuchten und wenn ja, wie weit ist dieser Bereich? Soll die LED bei kurzzeitiger Überschreitung nachleuchten? Wenn ja wie lange? Darf die LED nachleuchten? Wenn ja, wie lange? Soll die Ansprechschwelle zu kalibrieren sein oder ist eine Fertigungstoleranz zulässig? Wenn ja wie viel? All das ist zu berücksichtigen und kann zu einem sehr einfachen bis hin zu einem recht komplizierten Schaltungsentwurf führen. Oder geht es hier gar um eine theoretische Lösung, die nicht wirklich in der Praxis realisiert werden muß? Dann können ja Toleranzen per Definition auf 0% gesetzt werden und der Herstellungsaufwand vernachlässigt werden. Das macht es wieder einfach.
PS: Noch eine Frage: Wie hoch ist die Betriebsspannung meiner Auswerteschaltung und wie präzise ist sie?
Bitte melde dich an um einen Beitrag zu schreiben. Anmeldung ist kostenlos und dauert nur eine Minute.
Bestehender Account
Schon ein Account bei Google/GoogleMail? Keine Anmeldung erforderlich!
Mit Google-Account einloggen
Mit Google-Account einloggen
Noch kein Account? Hier anmelden.

