Ist es möglich einen Allpass mit einem Trasistor aufzubauen , ohne einen Operationsverstärker zu benutzen. Oder am besten nur mit Wiederständen und Kondensatoren.
Nimm noch Spulen mit ins Boot! http://de.wikipedia.org/wiki/Allpassfilter#Passive_analoge_Implementierung mfg mf
Sag doch mal Frequenzbereich, etc. Ansonsten, natürlich geht das. Du kannst auch einen OP diskret aus Transistoren aufbauen ;)
>Ist es möglich einen Allpass mit einem Trasistor aufzubauen , ohne einen >Operationsverstärker zu benutzen. Ja. Kai Klaas
Danke für die Antworten. Wollte einen Phaser ein Musikeffektgerät nur mit Transistoren bauen, ohne OP zu verwenden. Freunzbereich sollte bei 100Hz bis 10000 Hz liegen. Vier Allpasse müssten dann hintereinander geschaltet werden. Wäre das mit den Transistorenprinzip möglich, ohne das sie sich beeinflussen?
Sicher, solange man kupferfreie Sauerstoffkabel und siliziumfreie Sauerstofftransistoren verwendet...
>Vier Allpasse müssten dann hintereinander geschaltet werden. Wäre das >mit den Transistorenprinzip möglich, ohne das sie sich beeinflussen? Der gezeigte einfache Transistor-Allpaß hat den Nachteil eines relativ niedrigen Eingangswiderstands und hohen Ausganswiderstands, weswegen das Kaskadieren nicht so günstig klappt. Das Ganze läßt sich schon mit Transistoren machen, aber der Aufwand ist doch relativ hoch. Ich würde lieber einen 4fach-OPamp nehmen. Kai Klaas
Hier kann man so einen Phaserschaltplan sehen http://www.geofex.com/FX_images/p180.gif Wäre die Schaltung mit den Transistoren im Prinzip möglich?
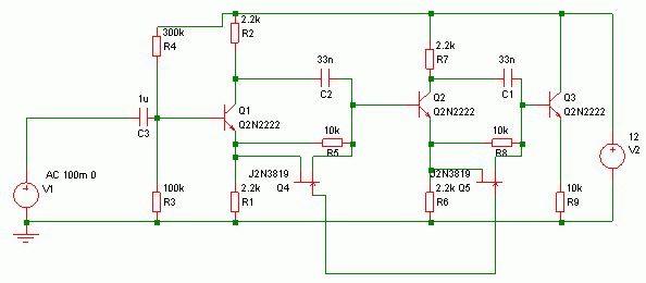
Ezim schrieb: > Wäre die Schaltung mit den Transistoren im Prinzip möglich? Ja, du müsstest deinen Schaltpaln noch ein bisschen modifizieren: FET Q4 parallel zu R5 FET Q5 parallel zu R8 R1,2,6,7 auf 2k2 verkleinern.
Wieso muss der Fet parallel zu dem R5? Auf dem p180 Phaser Schaltplan, ist der Fet an dem Kondensator und nichtinvertierten Eingang des OP angeschlossen. Wie kann man die Werte für R1 und R2 berechenen oder festlegen.
Ezim schrieb: > Wieso muss der Fet parallel zu dem R5? Du bekommst eine Frequenzabhängige Phasenverschiebung die von C2 und (R5 || Q4) abhängig ist. Grenzwertbetrachtung: 1. Bei niedrigen Frequenzen ist C2 hochohmig (1/2*PI*f*C2) das Signal kommt vom Emitter von Q1 (hier ist das Signal nicht invertiert = 0° Phasenwinkel) über Widerstand (R5 || Q4) zur Basis von Q2. 2. Bei hohen Frequenzen ist C2 niederohmig. Das Signal ist am Kollektor von Q1 invertiert, der Phasenwinkel ist 180° 3. Bei einer mittleren Frequenz ist (R5 || Q4) gleich (1/2*PI*f*C2) Hier ist die Phasenverschiebung 90° Also haben wir hier einen Allpaß der mit dem FET Q4 steuerbar ist. Quot errat demonstandum.
>Also haben wir hier einen Allpaß der mit dem FET Q4 steuerbar ist. >Quot errat demonstandum. Nur ist das Ganze schaltungstechnisch so recht schwer umsetzbar, weil die Gate Source Steuerspannung mit einer für alle FETs gleichen Sourcespannung viel einfacher herzustellen ist. Jetzt ist die Sourcespannung nicht nur nicht 0V, sondern ihr DC-Niveau ist auch noch unterschiedlich von Stufe zu Stufe. Die Schaltung ist also schlagartig komplizierter und aufwendiger geworden als die Version mit OPamps. Ezim, bau dir die Schaltung mit den OPamps nach. Kai Klaas
Danke euch für die Erklärung. Der Fet Q4 verändert nur den Gesamtwiderstand von R5. So wird die Phasse dann verändert durch den Widerstand des Fet,, ist das so richtig verstanden von mir? Kai kann man nicht jede Stufe von einander unabhängig machen. Nur die Gatespannung ist bei beiden Fet,s gleich sonst beeinflussen sie sich nicht.
Donald Duck schrieb: > Quot errat demonstandum. Bitte richtig schreiben, da wirds mir ja schlecht: "Quod errat demonstrandum" (für die Nichtlateiner) Was zu beweisen war :-)
>Bitte richtig schreiben, da wirds mir ja schlecht: >"Quod errat demonstrandum" >(für die Nichtlateiner) Was zu beweisen war :-) Da kann ich nur sagen: Errare humanum est, lieber Floh. "Erat" kommt von "esse" und nicht von "errare". Also heißt es: "Quod erat demonstrandum." Kai Klaas
Bitte melde dich an um einen Beitrag zu schreiben. Anmeldung ist kostenlos und dauert nur eine Minute.
Bestehender Account
Schon ein Account bei Google/GoogleMail? Keine Anmeldung erforderlich!
Mit Google-Account einloggen
Mit Google-Account einloggen
Noch kein Account? Hier anmelden.




