Hallo, ich hoffe ihr könnt mir helfen. Ich habe eine Motortreiberschaltung gebaut. Ich verwende den Atmega32 mit RS232-Schnittstelle. Die Beschaltung meines MAX232 war anfangs falsch, deshalb habe ich jetzt ein paar Brücken auf der Platine. Alles funktionierte einwandfrei. Dann habe ich einen MOSFET auf der Platine besser verlötet und jetzt funktioniert die Schnittstelle wieder nicht. Nun ein paar seltsame Begebenheiten: Ich verwende ein 12V Labornetzteil zur Spannungsversorgung und einen 7805. Stecke ich nur das ISP Kabel an, dh ich habe nur die 5V am Board funktioniert die Schnittstelle. Stecke ich die 12V an, dann schwingt die Spannung des Netzteils zwischen 11,5 und 12,5V. Strom zwischen 0 und 0,5A. Die Schnittstelle funktioniert nicht. Stecke ich das Schnittstellenkabel ab, dann hört das Netzteil auf zu schwingen. Hat irgendjemand Ideen warum das alles nicht funktioniert? Mit freundlichen Grüßen Markus
Mangels Schaltplan erlaube ich mir mal wildes Raten: Zeitweiliger Kurzschluß durch die MOSFETs.
Hi >Stecke ich nur das ISP Kabel an, dh ich habe nur die 5V am Board >funktioniert die Schnittstelle. Typisch für fehlende Masseverbindung. MfG Spess
Ich habe den Schaltplan als PDF-Datei. Kann ich das auch schicken? Ich weiß nicht wie ich es umwandle in PNG oder GIF. Schaltplan habe ich in Target gemacht. mfg
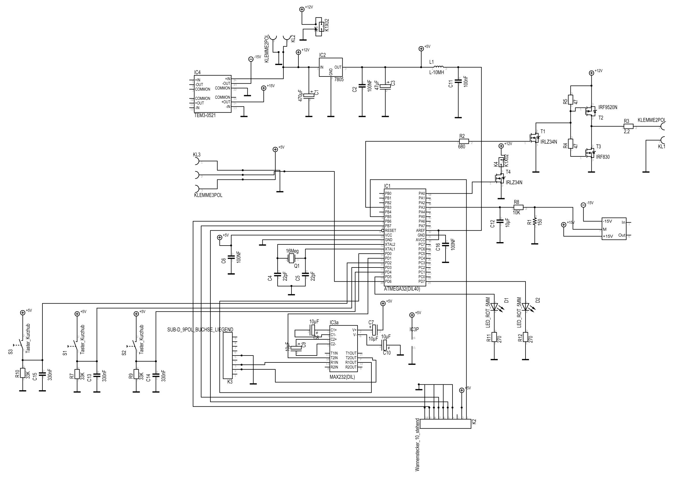
So hier die Schaltung. Die Gegentaktschaltung ist eine dient als MOSFET Treiberschaltung. mfg
zu PA0: Da hängt eine Klemme drauf und da wird ein Lüfter angeschlossen. zu 100nF Kondi an GND: soll zum Glätten der Masse sein, weil digitale und analoge Massen in meiner Schaltung gemeinsam sind. zu AREF und AVCC: Ich glaube da habe ich einen Fehler gemacht. Würde es stimmen wenn ich AREF so belasse aber AVCC direkt auf OUT vom 7805er lege? Taster waren nur zur Hardwaretestung. soll ich die einfach mal auslöten? Sie werden nicht benötigt. @ Stefan B. : Ich verstehe nicht ganz, warum mir eine Masse fehlt. mfg EDIT: Einen Hinweis will ich noch geben. Ich habe diese Schaltung schon einmal so gebaut nur mit einer anderen Treiberschaltung. Sie funktionierte einwandfrei. Ich baute sie neu, weil die Treiberschaltung nicht gut war.
Markus K. schrieb: > @ Stefan B. : Ich verstehe nicht ganz, warum mir eine Masse fehlt. Vorhanden (so lese ich den Schaltplan): Atmega32 GND-Pin 31 o--------||-------o GND 100nF C16 Soll: Atmega32 GND-Pin 31 o-----------------o GND >> zu 100nF Kondi an GND: soll zum Glätten der Masse sein, weil digitale >> und analoge Massen in meiner Schaltung gemeinsam sind. Dieses Konzept ist mir absolut neu, bin aber nur Laie. Der C16 wäre für mich ein Kurzschluss bei hohen Störfrequenzen und ein Isolator bei niedrigen Störfrequenzen. Genau umgekehrt was man möglicherweise haben möchte (hohe Störfrequenzen filtern). Jedenfalls im wesentlichen DC Bereich fehlt dir die ohmsche GND Verbindung.
Pin 31 (GND des ATmega) muss zwingend direkt an Masse (GND) angeschlossen werden. Das ist dein Fehler.
Ich bin mir gerade nicht 100% sicher wie man die Kondensatoren setzt,
wenn man mehrere getrennte für Vcc und GND des IC verwendet, aber
logisch gesehen würde ich das folgendermaßen aufbauen:
o Vcc
|
_
_ 100 nF
|
GND - Pin 31 o------------o GND
Da da allerdings jetzt noch ne Menge Leitungsinduktivitäten mit
reinspielen, bin ich mir nicht sicher ob das den gewünschten Effekt
bringt - das dürfte nochmal viel vom tatsächlichen PCB-Layout abhängen.
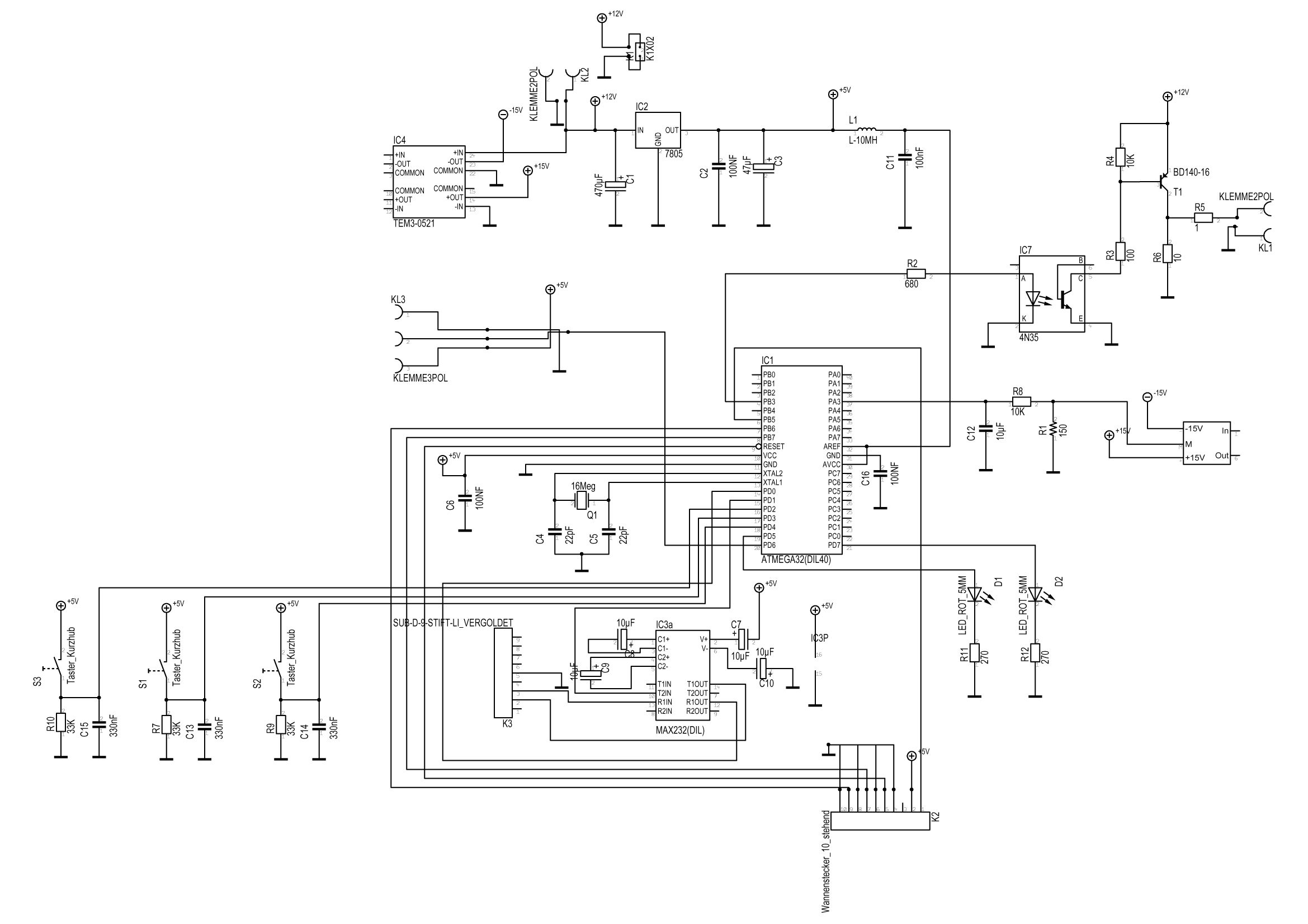
Ich habe jetzt Pin 32 direkt auf GND (C16 ausgelötet und Brücke gemacht). Netzteil schwing noch immer. Jetzt schickt mir der µC jedoch zumindest etwas zurück. Dieses Etwas ist jedoch irgendeine Zeichenfolge... Wie gesagt die Schaltung hat bereits funktioniert (alles gleich auch der Layer, nur die Treiberschaltung geht jetzt nicht mehr gleich). Ich schicke die alte Schaltung mit alter Treiberschaltung mit. ACHTUNG die MAX232 Schaltung ist hier falsch. Bitte nicht beachten. mfg
Ich habe wieder eine neue Erkenntnis: Wenn ich den p-Kanal Mosfet der treiberschaltung auslöte funktioniert die Schnittstelle ohne Probleme... Ich hoffe irgendjemand kann das Problem an dieser Treiberschaltung finden mfg
Markus K. schrieb: > Ich habe jetzt Pin 32 direkt auf GND Wieso Pin 32 ? Pin 31 muss auf Masse (GND)
Hallo, irgendwie sehe ich keinen MOSFet oder habe ich Tomaten auf den Augen? Warum jagst Du eigentlich 100mA durch den Transistor des Optokopplers (12V - Ube des BD140 - Uce des Kopplers)/100 Ohm Welchen Zweck erfüllt R6? Immerhin fließt da mehr als 1A drüber, wenn der BD140 leitend ist... Gruß aus Berlin Michael
Bitte melde dich an um einen Beitrag zu schreiben. Anmeldung ist kostenlos und dauert nur eine Minute.
Bestehender Account
Schon ein Account bei Google/GoogleMail? Keine Anmeldung erforderlich!
Mit Google-Account einloggen
Mit Google-Account einloggen
Noch kein Account? Hier anmelden.


