Bin Anfänger und würde mich freuen wenn mal jemand drüber schauen würde. Danke schon mal MFG
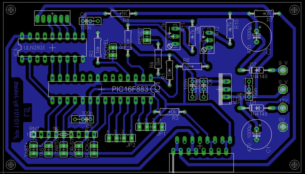
Fang zuerst mal damit an, die 90° Ecken in 2x45° Ecken zu routen. Gewöhn dir das am besten komplett an. Spätestens bei etwas höherfrequenten Schaltungen könnte dir das Probleme verursachen. Die Vias würde ich rund oder oktal gestalten. Pin 1 und 2 am ULN sind gebrückt. Warum? Eine Groundplane ist vor dem Ätzen ebenfalls zu empfehlen, da dadurch das Ätzbad geschont wird (nicht so schnell gesättigt). Stell doch bitte mal deinen Plan dazu.
Also was mir auffällt, das sind die vielen rechten Winkel in den Leiterbahnen. Du kannst das auch auf 45 Grad umschalten, ich glaub, so kannst du etwas Platz sparen. Bestimmt kann man auch durch ein Umordnen der Teile die Drahtbrücken loswerden. Zu langsam getippt...
Danke schon mal für die Antworten. Hier ist der Schaltplan dazu. Habe den Plan nicht selbst erstellt. Die Drahtbrücken habe ich auch schon versucht los zu werden, leider ohne Erfolg. :-( MFG
Der 7805 benötigt am Eingang und Ausgang jeweils 100 nF, die direkt am IC angeordnet werden sollten. Das gleiche gilt für die Versorgungsspannung des PICs, auch hier direkt am IC 100 nF vorsehen.
Das die C`s am 7805 fehlen ist mir auch schon aufgefallen, allerdings nach dem Routen. Das am Pic auch welche fehlen wusste ich nicht. Sehe schon, ich werd das ganze morgen nochmal routen und hoffe dann alles richtig zu machen. Heute habe ich keinen Nerv mehr dazu. Sonst noch was zu bemängeln ? MFG und Danke
Plan und Board sah sehr nach Eagle aus. In dem Falle möchte ich dir, bevor du dir eventuell unnötige Arbeit machst, die folgenden Artikel ans Herz legen... Eagle im Hobbybereich Eagle FAQ
Grundsätzlich kannst du dir merken: Jeder Pin für die Versorgungsspannung eines ICs bekommt direkt am Pin einen 100 nF gegen GND. Ansonsten irritiert mich deine Beschriftung auf der rechten Seite ein wenig. Da steht 9V, die plötzlich zu 18V werden und drunter 0V, die plötzlich zu 12V werden. Ich hoffe da ist nur die Beschriftung falsch.
Werde ich machen, danke für den Hinweis. Ich nehme an das soll ein Hinweis auf Leiterbahnstärken usw. sein ;-) Da war ich mir nicht so ganz sicher. Werde morgen die Neu geroutete Platine einstellen wenn ich fertig bin. MFG
J. K. schrieb: > Ich nehme an das soll ein Hinweis auf Leiterbahnstärken usw. sein ;-) Denke mal du meinst mich? Damit wollte ich dir eigentlich nicht direkt einen Hinweis auf Leiterbahn-Stärken geben, sondern die grundlegendsten Dinge des Leiterplatten-Designs aufzeigen. Einige Themen die besonders interessant sein dürften wären u.a.: - Durchmesser, Form und Restring von Pads und Vias - Leiterbahnabstände sowie -breiten (Gebrückter ULN2003 ---> mehr Strom???) - Raster - Polygonflächen (Groundplane) - Anschluss von Leitungen an Pads und Vias Ich geh ins Bett. Gute Nacht.
Fabian schrieb: > Das Board hat doch nie und nimmer den DRC bestanden, oder? und was soll das bitte heißen? Die Dummen DRC Rules kannste eh selber bestimmen also ist das wohl nicht immer zielführend! Am besten nachfragen und nachbessern!!!
Mathias Fendl schrieb: > und was soll das bitte heißen? Die Dummen DRC Rules kannste eh selber > bestimmen also ist das wohl nicht immer zielführend! Am besten > nachfragen und nachbessern!!! Dass soll heißen, dass z.B. zwischen den Pins des ULN und des Pins eine Leitung geht die verdächtig danach ausschaut, dass sie deutlich unter 8 mil Abstand zu den Pins hat. Ich weiß ja nicht ob er das selbst ätzen will oder ätzen lassen will aber selbst einige PCB-Hersteller geben Mindestabstände von 8 mil vor und aus eigener Erfahrung weiß ich, dass 8 mil daheim nicht unbedingt so einfach zu machen sind.
Achja, und wenn das Eagle ist...hat der TE die Farben für Top und Bottom vertauscht? Nein? Na viel Spass beim Löten der ganzen DIL-Bausteine. Rot ist nämlich die Standardfarbe für den Top-Layer und Blau für den Bottom-Layer.
Thorsten R. schrieb: > Der 7805 benötigt am Eingang und Ausgang jeweils 100 nF, die direkt am > IC angeordnet werden sollten. Das gleiche gilt für die > Versorgungsspannung des PICs, auch hier direkt am IC 100 nF vorsehen. Der C für den Ausgang des 7805 und die Versorgung des Pics sind da...allerdings Kilometer weit weg von den Bausteinen (rechts unten auf der Platine, die SMD-Cs
Das Layout wird so problematisch sein, weil du den Roten Layer (Top) benutzt hast für die Kupferbahnen. Gleichzeitig sind aber auch alle Bauteile auf dem Top-Layer. Die Elkos könntest du gar nicht verlöten beispielsweise. Du musst unbedingt mit dem blauen Layer routen. Auf den roten kommen dann die Lötbrücken.
Auf der linken Seite kannst du dir einige vias sparen indem du gleich auf dem richtigem Layer losroutest.
Oliver schrieb:
>Pin 1 und 2 am ULN sind gebrückt. Warum?
Damit sich der Strom an den zugehörigen Ausgängen auf 2
Treibertransistoren aufteilt.
Gruß und Guten Rutsch
Johannes
Thorsten R. schrieb: > Grundsätzlich kannst du dir merken: Jeder Pin für die > Versorgungsspannung eines ICs bekommt direkt am Pin einen 100 nF gegen > GND. Noch krasser: jedes Versorgunspärchen VCC+GND bekommt einen solchen Entkopplungskondensator. Damit werden Umschaltströme, die ein IC intern braucht, von der Leiterplatte entkoppelt: http://www.lothar-miller.de/s9y/categories/14-Entkopplung
Das eingekreiste solltest du auch tunlichst vermeiden. Besser ist es gerade aus den Pads rauszugehen. Ich wünsche einen guten Rutsch ins neue Jahr.
Und das Ergebnis dann hier wieder einstellen, bitte. Auf beiden Seiten ein Schriftzug erleichtert später das belichten und ätzen oder soll das in der Fabrik gemacht werden?
Mache ich selbstverständlich. Aber heute nicht mehr, mir ist eine Silvesterparty dazwischen gekommen auf der ich jetzt auch grad bin. :-) Wünsche nen guten Rutsch und ein frohes Neues. " MFG
So jetzt bin ich mal gespannt was ihr zu der neu gerouteten meint. Ich hoffe ich habe alle Anmerkungen berücksichtigt. Habe es allerdings nicht ohne Brücken hinbekommen :-( MFG
Leo ... schrieb: > soll das in der Fabrik > gemacht werden? Nein will eis selbst ätzen. Zumindest will ich versuchen :-) MFG
J. K. schrieb: > So jetzt bin ich mal gespannt was ihr zu der neu gerouteten meint. > > Ich hoffe ich habe alle Anmerkungen berücksichtigt. > > Habe es allerdings nicht ohne Brücken hinbekommen :-( > > MFG Tu dir einen gefallen und mach' isolate deutlich größer, damit bin ich einst beim Löten ziemlich auf die Schnauze gefallen (gab andauernd Lötbrücken) Und nochwas: seh' dir mal die Masse"fläche" genauer an, ich befürchte, das sind viele kleine lose verbundene inseln. PS: Nicht umsonst exportiert EAGLE pngs...
Stell doch bitte deine Eagle-Dateien mal rein. Ich will mich auch mal dran versuchen.
J. K. schrieb: > Hm besser so ? Nun seh' dir mal den Pin oben links des ULN2008 an.. Ein
1 | sh gnd |
bringt Klarheit, wo die Massefläche überall hinkommt.
Also es gibt da noch Potential: Rosa: keine 45° Winkel dafür gibts eine DRC Regel die man akzivieren kann. Dunkelrot: keine 45° Ecken. Rote Ellipsen: Pins direkt verbinden, nicht erst lange drumherum routen. (Wieso machst Du das?)
Luk4s K. schrieb: > Nun seh' dir mal den Pin oben links des ULN2008 an.. > Einsh gnd bringt Klarheit, wo die Massefläche überall hinkommt. Da ist was wares dran.
Hm, -warum machst du denn bei den roten Leitungen zwei unötige Vias auf dem blauen Layer wenn du über Eck gehst? Ist das nötig oder willste Drahtbrücken setzen und mit ner einseitigen Platine auskommen? Dann könnte ich das nachvollziehen. -Du kannst doch problemlos ein L-Verlegung auf dem roten Layer machen wenn du schon zwei Layer eingeplant hast. -Wenn schon Winkel-Verlegung dann 45° bitte und nicht irgendwas. Das man beliebige Winkel einstellen kann ist nur der Flexibilität geschuldet wenn es mal wirklich nicht in 45°-Technik geht, z.B. bei runder oder Model-Kontur. Das ist aber hier nicht der Fall. -Die Einstellung des Clearence(isolate) im DRC für den Masse-Polygon ist aber ganz schön knapp. Die würde ich mal etwas breiter einstellen. Probiere mal 50-100mil sonst wird das mit dem selbst ätzen nichts. -Signalleitungen etwas dünner(50mil) und Versorgungsleitungen etwas breiter(100mil). Ist aber nur ne Empfehlung. -Leider kann man nicht erkennen ob du Thermals für die Masse-Polygone benutzt hast. Wenn nicht, wirste Probleme mit dem Löten bekommen. -Mit D1 schaltest du 12 Volt auf Null Volt? Also für mich wäre das ein Kurzschluss und da wäre die 1N4148 Ruck-Zuck futsch. Aber vielleicht hast du dir dabei was gedacht was so nicht ersichtlich ist. Mit ein paar Nachbesserungen ist das ganze ganz passabel, würde ich mal sagen.
Huch schrieb: > (Wieso machst Du das?) Das war nicht ich - das war Eagle :-) Habs nicht beachtet das zu ändern.
Eine der beiden Leitungen(die obere) die horizontal durch den ULN verläuft, geht aber ganz schön eng an den äußeren Pads vorbei.
Leo ... schrieb: > Ist das nötig oder > willste Drahtbrücken setzen und mit ner einseitigen Platine > auskommen? Ja will ich, will einseitig ätzen. Leo ... schrieb: > 45° bitte und nicht irgendwas. ich werde mich bemühen Leo ... schrieb: > Die würde ich mal etwas breiter > einstellen. Probiere mal 50-100mil sonst wird das mit dem > selbst ätzen nichts. erledigt Leo ... schrieb: > Mit D1 schaltest du 12 Volt auf Null Volt? ist mir auch noch nicht ganz klar - Schaltplan ist nicht von mir. Bild kommt gleich
Jetzt habe ich aber tatsächlig ein Masseproblem, da die Massefläche nicht durchgängig ist
J. K. schrieb: > Jetzt habe ich aber tatsächlig ein Masseproblem, da die Massefläche > nicht durchgängig ist Deshalb Lothar Miller schrieb: > Du solltest übrigens beim Layout zuerst die Versorgung (Vcc + GND) > sinnvoll routen, dann die Signale, und zum Schluss als Sahnehäubchen > kommt noch das Polygon drauf.
Huch schrieb: > Und wenn Du dabei bist platziere die Bauteile nochmal neu. Also damit bin ich eig zufrieden und die paar Brücken stören mich momentan nicht. Hmpf was macht man nicht alles Oder hat sonst jemand nen Tipp ? MFG
J. K. schrieb: > Und nun heißt es nochmal komplett alles oder gibts nen Trick? -Doppelseitige Platine (geht mit ein wenig Übung auch relativ einfach) -SMD verwenden, dann kannst du eine doppelseitige Platine nehmen, und die Unterseite einfach komplett unbelichtet lassen und als Massefläche verwenden. Die Verbindung zur Oberseite wird dann wo nötig über Vias hergestellt.
Noch was: Die hier um Forum vorgeschlagenen 100nF-Kerkos an den ICs sollstest Du so nahe wie möglich an die jeweiligen Pins ranrücken, sonst sind sie relativ sinnlos.
Luk4s K. schrieb: > und > die Unterseite einfach komplett unbelichtet lassen und als Massefläche > verwenden Die Idee ist zwar nicht schlecht aber in meinen Augen "Pfusch"" Und das mache ich nicht wirklich gerne. Werde wohl nicht drum rum kommen das ganze nochmal zu machen. :-(
Ich hoffe das das 2. Projekt nicht so lange dauert. Aber wie heißt es? Aus Fehlern lernt man. Aber bin eigentlich zufrieden, dafür das es die erste Platine ist die ich route.
Und schau dir mal die ganzen Abstände an, u.a. zwischen Leiterbahn und Pad. An R12 z.B. Das ist IMO viel zu dicht, ich kann aus eigener Erfahrung sagen, dass 8 mil ätzen schon eine enorme Herausforderung ist (zumindest für den Anfang) und so auf den ersten Blick sind einige Abstände zwischen Leiterbahnen und Pads noch geringer als 8 mil.
J. K. schrieb: > Leo ... schrieb: >> Mit D1 schaltest du 12 Volt auf Null Volt? > > ist mir auch noch nicht ganz klar - Schaltplan ist nicht von mir. Wenn ich das richtig sehe im Schaltplan dann ist D1 eine Art Verpolschutz: Zusammen mit den Potis R11/R12 und den Widerständen R9/R10 stellt das eine Einweggleichrichtung dar.
So der 3. Anlauf ist gerade fertig geworden. Ich hoffe das nun alles passt. Das Polygon habe ich jetzt noch nicht drüber gelegt. Ich muss jetzt ins Bett. Gute Nacht. MFG
Hab das Polygon doch noch schnell drüber gelegt. Nun ist gut für Heute. Nachmals gute Nacht. MFG
Nur schnell überflogen aber das schaut doch schon viel besser aus. ;)
Ja finde ich auch, und was meint der Rest dazu. Sind noch Änderungen zu machen oder kann man das so lassen. Würde ja dann gleich ans Ätzen aber das Material ist noch nicht da, hoffe das kommt bald. Danke an alle für die Hilfe. MFG
Deine 100n Kondensatoren haben ein merkwürdiges Package. Wozu dient der dritte Pin?
Das wird wohl nur für unterschiedliche Rastermaße sein. Die Leitung von R5 zu P11 kann man noch etwas mittig ausrichten ansonsten ist es gut.
Optimiern kann man immer. aber sieht schon mal viel besser aus als der erste versuch. den 3. pin deiner Cs ggf mit anschliessen, damit die auch die funktion der alternaiv bauteilbestückung gerecht werden. RM2,5 / RM 5
Klaus schrieb: > Deine 100n Kondensatoren haben ein merkwürdiges Package. Wozu dient der > dritte Pin? Ist für unterschiedliche Rastermaße. Leo ... schrieb: > Die Leitung von R5 zu P11 kann man noch etwas mittig ausrichten erledigt. Floh schrieb: > Auf der rechten Seite der 2.Pin von oben ist sicher nicht 0V ? Michael schrieb: > Wenn ich das richtig sehe im Schaltplan dann ist D1 eine Art > Verpolschutz: Zusammen mit den Potis R11/R12 und den Widerständen R9/R10 > stellt das eine Einweggleichrichtung dar. Ich selbst bin noch nicht ganz dahinter gekommen, aber es soll funktionieren.
Leo ... schrieb: > Das wird wohl nur für unterschiedliche Rastermaße sein. > Die Leitung von R5 zu P11 kann man noch etwas mittig ausrichten > ansonsten ist es gut. Na sieh mal an, unser allwissender Elektriker mal wieder... Der dritte Pin ist an nichts angeschlossen.
J. K. schrieb: > 123 schrieb: >> den 3. pin deiner Cs ggf mit anschliessen, > > das habe ich vergessen, thx Der 3. Pin lässt sich gar nicht anschließen, das ist Betrug. Im Board kommt eine Fehlermeldung, ich soll es im Plan machen und da hat man auch keine Möglichkeit. HMPF Werde dann wohl doch RM 2,5 einzeichnen müssen. MFG
>>> Mit D1 schaltest du 12 Volt auf Null Volt? Aaaalso, Zum Thema Kuzschluß / Verpolschutz usw.: Die Platine wird mit 2 unabhängigen Versorgungsspannungen betrieben: 12V und 9_V. Deshalb gibt es im Schaltplan 0V und 12V sowie 0_V und 9_V. Die 9_V werden auf die 12V aufgestockt und geben dann knapp 21V (abzüglich 2*Uf der Dioden) zum Betrieb der Belichter- LEDs. (18V werden hier in der Originalschaltung mindestens gebraucht.) Und diese Dioden sind tatsächlich der Verpolschutz. Gruß Johannes
Johannes R. schrieb: > Aaaalso, > > Zum Thema Kuzschluß / Verpolschutz usw.: Danke das du Licht ins Dunkle bringst. Hab mir auch schon den Kopf zerbrochen. Schicke dir später noch ne Mail. MFG
@Klaus >Na sieh mal an, unser allwissender Elektriker mal wieder... Besser ein Alleswisser, als ein nörgelnder Nichtswisser, wie du. Schließlich wird meine Hilfe meist gern angenommen und was machst du? NICHTS! Na, dann kann man auch NICHTS falsch machen. >Der dritte Pin ist an nichts angeschlossen. Wenn dafür kein Pad vorhanden ist, ist auch keine Bohrung da(nötig). Dann hat das wohl mal einer das mit unterschiedlichen RM vorgehabt aber dann nicht vollendet. Dann nimmt man eben ein anders Bauteil aus der Library und gut ist. >Und diese Dioden sind tatsächlich der Verpolschutz. Na, hoffentlich reicht die 1N4148 mit ihren max. 200mA? In erinnere ich mich, das man hierfür eine 1N400x gewöhnlich nutzt.
>Na, hoffentlich reicht die 1N4148 mit ihren max. 200mA? Einspruch angenommen, hier wäre eine 1N5818 / 5819 wohl besser geeignet. Gruß Johannes
Hier noch ein paar Kleinigkeiten: -an manchen Stellen sind die Abstände von Leiterbahnen zu Pads sehr klein ( rote Kreise ) -wenn du die Leiterbahn von R6 zum PIC auf dem roten Weg ziehst, brauchst du unter dem µC nur noch 2 Leiterbahnen zu verlegen und kannst da auch etwas mehr Platz zwischen denen lassen Das sind aber wirklich alles Kleinigkeiten, also an sich nicht soo schlimm, aber für Hobbyfertigung von Platinen sollte man da lieber doch etwas mehr Abstand lassen. Gruß, Artur
Artur H. schrieb: > wenn du die Leiterbahn von R6 zum PIC auf dem roten Weg ziehst da hast du recht, werde es gleich nachbessern Artur H. schrieb: > an manchen Stellen sind die Abstände von Leiterbahnen zu Pads sehr > klein ( rote Kreise ) da habe ich selbst schon ein paar Stellen gefunden und nachgebessert
So die weiteren Verbesserungsvorschläge habe ich nun auch Umgesetzt. Und mehr Massefläche konnte ich auch noch rauslutschen :-) MFG
Mit welcher Folie habt ihr denn die besten Belichtungserfahrungen gemacht? Was ist besser? Tinte oder Laser? Damit ich weiß was ich für ne Folie kaufen muss. Will jetzt aber keine Diskussion auslösen. MFG Jokiett
J. K. schrieb: > Mit welcher Folie habt ihr denn die besten Belichtungserfahrungen > gemacht? Hat sich erledigt, habe eine Folie gefunden die mir geeignet erscheint Zweckform 2503 MFG
Ich verwende die Folie welche Octamex im Angebot hat: http://www.octamex.de/shop/?page=shop/flypage&product_id=43&category_id=66ae8741b001c66a074d63b8da3b2537&name=Spezial%20Layout-Laserfolie& Hab einen Laserdrucker daheim und bin recht zufrieden mit meinen Hobbyergebnissen.
Wenn du die Leiterplatte selbst herstellen willst, solltest du die Pads z.B. bei den Widerständen größer machen. Wenn man von Hand (Bohrständer) bohrt, sollte man die Bohrungsdurchmesser auf 0,4mm setzen, dadurch erreicht man eine gute Zentrierung des Bohrers.
Wenn du für die 1N4148 1N4007 nehmen willst, solltest du die Pads größer machen. Die 1N4007 hat dickere Anschlussdrähte.
Bin grad unterwegs, bin per handy online, werde mich nacher nochmal dran setzen. Wo ändert man die Pads? Mfg Jokiett
Bitte melde dich an um einen Beitrag zu schreiben. Anmeldung ist kostenlos und dauert nur eine Minute.
Bestehender Account
Schon ein Account bei Google/GoogleMail? Keine Anmeldung erforderlich!
Mit Google-Account einloggen
Mit Google-Account einloggen
Noch kein Account? Hier anmelden.











