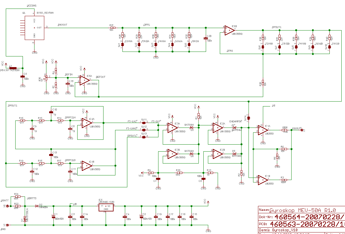
Hallo zusammen, ich bin auf eine Schaltung gestoßen, deren Funktion ich nicht verstehe. Zur Erklärung: Es handelt sich um ein Gyroskop. Das Signal des Sensors wird mit einem Differenzverstärker angepasst und kann dann wahlweise über 2 Bessel-Filter 3. Ordnung geführt werden. Anschließend kommt einen Schaltung aus 4 OPs mit Schottky-Dioden. Zum Schluss ist noch eine Verstärkerstufe aufgebaut. ICh verstehe leider nicht, wie die "Schottky-OP-Schaltung" funktioniert, bzw. was sie bewirken soll. (Siehe Anhang "Schaltung_a") Der komplette Schaltplan zeigt Anhang "Schaltung_d" Kann mir jemand weiterhelfen? Unter welchen Schlagworten könnte ich diese Schaltung finden? MfG Dutschkie
Suche mal nach "Klemmschaltung"! In der Digitaltechnik nennt man das auch UND-Verknüpfung.
Dutschkie schrieb: > bzw. was sie bewirken soll. (Siehe Anhang "Schaltung_a") Sie sorgt dafür, dass sich das Ausgangssignal nur im Bereich zwischen 0,5V und 4,5V bewegen kann (festgelegt durch den Spannungsteiler R9, R10, R13). Die Begrenzung nach "oben hin" macht IC3B, nach "unten" ist IC2B zuständig. Am Knotenpunkt D5+D6 gewinnt quasi die niedrigere Spannung zwischen Gyro-Signal und 4,5V (Spannungsteiler). Am Knotenpunkt D7+D8 gewinnt die höhere Spannung aus 0,5V (Spannungsteiler) und dem Gyro-Signal. Als Tipp für deine Überlegungen: wenn der Spannungsteiler wesentlich niederohmiger ausgeführt wäre, könnten diese beiden OP-Amps sogar weg gelassen werden.
Da der LMV358 zwar ausgangsseitig Rail-to-Rail macht, dies aber eingangsseitig nicht verträgt, ist die gesamte Schaltung grenzwertig. Desweiteren erschließt sich mir nicht die Funktion der Jumper... >In der Digitaltechnik nennt man das auch UND-Verknüpfung. ??? Geht das außerdem nicht viel einfacher? -> limit_limit.PNG
Butterbrezel schrieb: > Geht das außerdem nicht viel einfacher? -> limit_limit.PNG Doch. Es geht noch viel einfacher... ;-)
Bitte melde dich an um einen Beitrag zu schreiben. Anmeldung ist kostenlos und dauert nur eine Minute.
Bestehender Account
Schon ein Account bei Google/GoogleMail? Keine Anmeldung erforderlich!
Mit Google-Account einloggen
Mit Google-Account einloggen
Noch kein Account? Hier anmelden.



