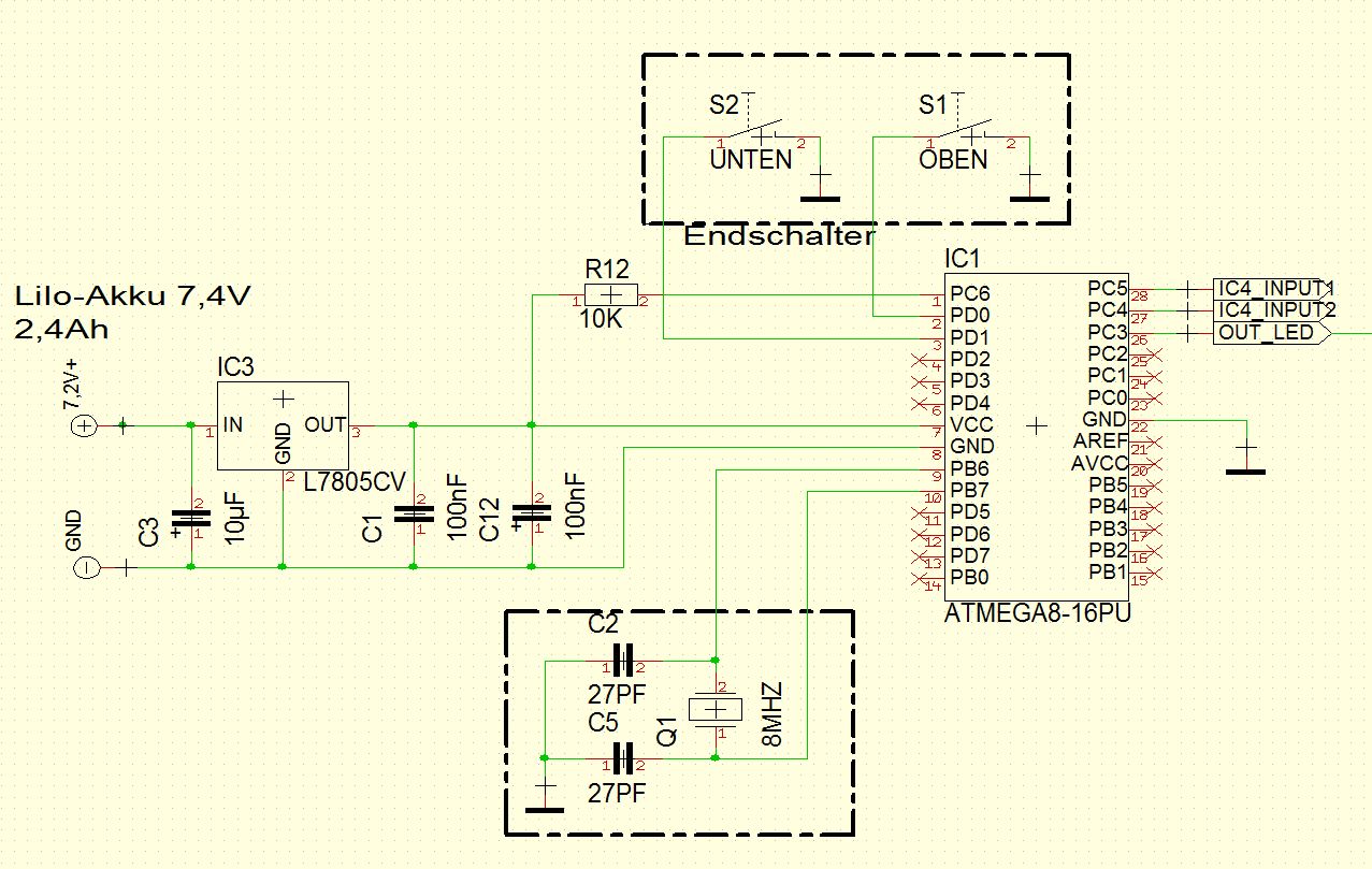
hallo allerseits, ich habe eine kurze Frage zur Grundschaltung eines Atmega8 (rein von der Stromversorgung betrachtet): Sind die Kondensatoren in dieser Schaltung richtig gewählt bzw. fehlt noch irgendetwas, damit der Mikrocontroller funktioniert? Ich habe schon so manche Grundschaltung durchforstet, aber irgendwie machts jeder anders.... danke im Voraus für eine Antwort! mfg
Sieht ganz gut aus. Bitte beachte, dass die C's (C12 und der Quarz und die C's am Quarz) möglichst nah am IC mit möglichst kurzen Leitungen sitzen sollen. Zudem kann die Eingangsspannung für nen 7805 knapp werden. Hier wäre vielleicht ein Low-Drop Regler angebracht.
Sieht ganz gut aus. C3 würde ich 100nF nehmen. R12 100k. Bei C12 dran denken, ganz nah an VCC und GND am Controller, genauso der Quartz so dicht wie möglich. AVCC an VCC. Bei IC3 würde ich einen Low-Drop-Regler nehmen, besser noch Schaltregler. mfg.
Und wenn ich den Quarz garnicht benötigen würde (bei meiner Anwendung kommt es nicht auf Schnelligkeit an), kann ich ihn einfach samt den 2 C´s weglassen? Die Spannungsdifferenz ist ziemlich gering für den 7805, das stimmt... Habt ihr da vielleicht einen Standarttyp (für Low- Drop oder Schaltregler), welcher sich eignen würde? mfg
Chillxx schrieb: > kann ich ihn einfach samt den 2 > > C´s weglassen? Klar. Dann benutzt du den internen Oszillator. Chillxx schrieb: > Habt ihr da vielleicht einen Standarttyp (für Low- Drop oder > > Schaltregler), welcher sich eignen würde? http://www.mikrocontroller.net/articles/Standardbauelemente#Linearregler mfg.
Thomas Eckmann schrieb: > Chillxx schrieb: >> Habt ihr da vielleicht einen Standarttyp (für Low- Drop oder >> >> Schaltregler), welcher sich eignen würde? > > http://www.mikrocontroller.net/articles/Standardbauelemente#Linearregler Bei dem MCP1700 (bzw. 1702/1703 - meinem aktuellen Liebling) fehlt der Hinweis, dass es den auch für 5V gibt. (Z.B. hier: http://www.reichelt.de/?ACTION=3;ARTICLE=90118;PROVID=2402)
Der Interne Oszillator wird dann automatisch aktiviert, oder muss man den "manuell" aktivieren? und kann ich dann PB6 und PB7 einfach frei lassen? ^^den C3 hab ich auf 100nF geändert...hält dieser Kondensator bei einem höheren Wert die Spannung konstanter oder was genau bewirkt dieser...rein aus Interesse :) Und danke schon mal für die schnelle Hilfe mfg
Chillxx schrieb: > Der Interne Oszillator wird dann automatisch aktiviert, oder muss man > > den "manuell" aktivieren? > > und kann ich dann PB6 und PB7 einfach frei lassen? Der Auslieferungszustand ist "interner Oszillator 8MHz und Taktteiler = 8. Also 1 MHz. Die Fuse für den Taktteiler abschalten. Dann hast du 8 MHZ. UND HÄNDE WEG VON ALLEN ANDEREN FUSES!!! Hier sperren sich gefühlte 834 Leute jede Woche aus ihrem Controller aus, weil sie das Spielen nicht lassen können. PB6 und PB7 kannst du dann als normale Ports benutzen. mfg.
AVCC solltest Du an +5V anschließen, auch wenn Du die analogeingänge nicht benötigtst. Ich empfehle je einen 100nF Kondensator möglichst nahe an jeden +5V Pinzu legen und je einen an Ein- und Ausgang des Spgreglers. Es kaum etwas lästiger als eine HF-verseuchte Betriebsspannung als Fehlerquelle zu suchen... Im Plan solltest Du auch ein GND-Symbol auf die eingehende GND-Leitung zeichnen. Der interne Oszillator ist bei der Auslieferung des Chip aktiviert und KANN mittels Fusbits auf Quartz, externen RC oder Resonator geändert werden. PB6 und PB7 stehen dann als IO zur Verfügung
Danke für die Hinweise :)!! Hab den Schaltplan jetzt ein bisschen abgeändert und einen RESET-Taster hinzugefügt... muss nur noch den Spannungsregler ersetzen...dabei gleich eine Frage: Wieviel Strom muss dieser Spannungsregler liefern können, damit der Atmega8 funktioniert? mfg
Den Strom liefert die Spannungsquelle, der Regler muss ihn nur vertragen können. Selbst verbraucht er nur 10mA oder weniger, je nach Typ. Der Kontroller selbst verbraucht bis zu 20 mA, das kann man aus dem Datenblatt entnehmen, wenn man die Taktfrequenz kennt und wenn man weiß, welche internen Teile alle gebraucht werden ( DA-Wandler, Timer, Oszillator für Quarz....) Dazu kommt natürlich noch der Stromverbrauch der an den Portanschlüssen angeschlossenen Dioden, Taster, Transistoren...und das kann das Meiste sein, aber mit 200 mA ist man schon auf der sicheren Seite.
Bitte melde dich an um einen Beitrag zu schreiben. Anmeldung ist kostenlos und dauert nur eine Minute.
Bestehender Account
Schon ein Account bei Google/GoogleMail? Keine Anmeldung erforderlich!
Mit Google-Account einloggen
Mit Google-Account einloggen
Noch kein Account? Hier anmelden.

