Hallo, ich habe einen aktiven Bessel-Tiefpaß 4. Ordnung mit 2 OPs aufgebaut. Die Grenzfrequenz liegt bei 2,5 Hz (weil ich 50 Hz unterdrücken will). Das Signal das ich sehen will, ist klein und ändert sich im Vergleich zu 50 Hz eher langsam. Innerhalb der beiden Filterstufen habe ich noch eine Verstärkung von jeweils 10 realisiert, also insgesamt 100. Ohne Änderung am Eingang sinkt bei mir die Ausgangsspannung um ca. 150 mV wenn ich die Schaltung eine Weile beobachte (ca. 1 Stunde). Ich vermute mal es liegt an der Temperatur, kenne mich aber mit entsprechenden Kompensationsschaltungen leider nicht so aus. Kann man da was machen? Der verwendete 2-fach OP ist ein AD8512ARZ von Analog Devices. Ich bin für jeden Tipp dankbar! Viele Grüße, gfunk
Wie immer: Bitte Schaltplan posten, sonst kann's kaum eine vernünftige Antwort geben.
gfunk schrieb: > Ich vermute mal es liegt an der Temperatur, Nimm Kältespray und lass die Vermutung zur Gewissheit werden. Erst dann kannst du da irgendwas sinnvolles kompensieren.
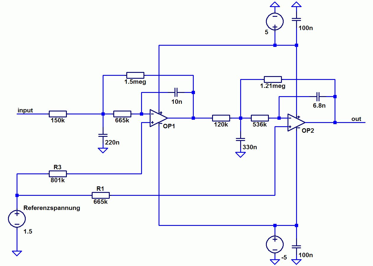
Hallo nochmal, klar, ein Schaltplan macht Sinn. Anbei ein Screenshot meiner Simulation. In LTSpice funktioniert alles gut. Aber in echt läuft wie gesagt die Spannung weg. Kältespray hab ich schonmal probiert. Während dem Einsatz passieren wilde Sprünge. Gleich danach stabilisiert es sich wieder, aber nicht auf den gleichen Wert wie ganz am Anfang der Inbetriebnahme. ??? nun denn, die ganze Schaltung ist natürlich schon wegen der Verstärkung ziemlich empfindlich. Auch dauert es nach einem Sprung am Eingang gut 200 ms bis sich am Ausgang ein stabiler Wert einstellt. Aber damit kann ich leben. Nur mit dem weglaufen bei gleichbleibenden Bedingungen nicht. Vielleicht hat da noch wer ne Idee? Ich danke schonmal im voraus. Viele Grüße! gfunk
Wenn ich da schon Widerstände mit 1,5M sehe, dann könnte das auch einfach die Luftfeutigkeit sein... Woher kommt die Vref?
Lothar Miller schrieb: > Widerstände mit 1,5M sehe oder der Temperaturkoeffizient. Was sind denn das für Widerstände?
... schrieb: > Lothar Miller schrieb: >> Widerstände mit 1,5M sehe > > oder der Temperaturkoeffizient. Was sind denn das für Widerstände? ...und Kondensatoren!
> Kältespray hab ich schonmal probiert. Während dem Einsatz passieren > wilde Sprünge. Gleich danach stabilisiert es sich wieder, aber nicht auf > den gleichen Wert wie ganz am Anfang der Inbetriebnahme. ??? Du sollst nicht Deine ganze Schaltung darin baden. Bei den hochohmigen Widerstaenden ist Feuchtigkeit (und Kaeltespray) sowieso kritisch. Also mal IC und Kondensatoren separat kurz bespruehen! Was passiert wann? Gruss Michael
Hallo und danke für die vielen Antworten! Also das Signal bewegt sich mit kleinen Abweichungen (die ich erfassen möchte) um 1,5V herum. Deshalb liegt auch die Referenzspannung bei 1,5V. Die Widerstände R1 und R3 dienen der Bias-Offset-Kompensation. Hab ich so aus einem Buch über OP-Schaltungen entnommen. Das Signal möchte ich möglichst nicht belasten, deshalb die hochohmigen Widerstände am Eingang. Zusammen mit der Verstärkung um den Faktor 100 gibt das dann eben die großen Widerstände mit 1.2M bis 1.5M im Rückkoppelzweig. Könnte das ein Problem sein? War halt auch nicht so leicht aus meinen berechneten idealen Werten einigermaßen passende Werte innerhalb der E-Reihen zu bekommen. Wie empfindlich ist eigentlich so ein Filter gegenüber Bauteilschwankungen? Die ganze Schaltung habe ich in SMD aufgebaut (Mini-Melf-Widerstände und X7R-Keramik-Kondensatoren). Ich wünsche einen schönen Abend (und viel Spaß beim basteln), gfunk
Wegen R1 und R3 würde ich lieber in das Datenblatt deiner verwendeten OPV schauen: Es gibt auch OPVs welche solche Widerstände für eine vermeintliche Bias Kompensation nicht mögen.
Ein Filter ist suboptimal, denn erstmal ist das Filter nicht stabil, und zweitens ist die Unterdrueckung bei 50Hz nicht der Hammer. Elkos haben zuviel Leckstrom, Keramische mit hohen Werten sind mikrophonisch. Wenn man 50Hz wegmachen muss hat man ein Problem mit dem Layout. Ein gutes Layout, ein gutes Signalfuehrungskonzpet, und die 50Hz sind weg. Ich hab schon Schaltungen gebaut, die (Nutz-)Signale mit 50nV hatten. 1) Eine durchgehende GND plane gegen Einstrahlungen 2) Einen SignalGND definieren und an der Speisung mit vorhergehendem zusammenschliessen 3) Einen PowerGND definieren und an der Speisung mit den obigen verbinden 4) Empfindliche Signale differentiell fuehren und auf minimale aufgespannte Flaeche achten.
gfunk schrieb: > Ohne Änderung am Eingang sinkt bei mir die Ausgangsspannung um ca. 150 > mV wenn ich die Schaltung eine Weile beobachte (ca. 1 Stunde). Das wären also 1,5mV bezogen auf die Eingangsspannungsdifferenz. - Der OP driftet bezogen auf den Eingang max 12uV/K müßte also über 125 Grad driften. -> unwahrscheinlich - die Stromdifferenz ist bei 125 Grad auch gerade mal 20pA also 16uV typisch bei 800k -> ebenfalls unwahrscheinlich. - bleibt die Quelle selbst oder die Referenzspannung (oder auch Feuchtigkeit bzw. Verunreinigungen wie z.B. Lötfett). - falls eine Bandgap - Referenz mit typ. 50-100 ppm/K verwendet wird wäre bei 1,5V die Drift ca 0,15 mV / K. Die 1,5mV sind also bei 10 Grad Temperaturdifferenz erreicht. Preiswerte 1%-Widerstände haben heutzutage auch meist 50-100ppm/K. Falls für die Referenz ein Spannungsteiler verwendet wird können im worst case bis zu 200ppm/K Drift auftreten. Gruß Anja
gfunk schrieb: > Ohne Änderung am Eingang Nach den Betrachtungen zur Referenzspannungsquelle: wie stellst du das sicher?
Hmm, ihr habt Recht, ich werde wohl mal die Referenzspannung überprüfen müssen. Kommt aus einem Linearregler mit nachgeschaltetem Spannungsfolger. Die 50 Hz sind übrigens direkt in dem Signal enthalten, das ich betrachten möchte. Koppeln also nicht wegen schlechtem Layout ein. Ich möchte aber nur die Gleichanteile betrachten (die betragen in der Amplitude max. 1% des 50 Hz Signals). Daher habe ich den Tiefpaß gewählt. schöne grüße, gfunk
gfunk schrieb: > ich werde wohl mal die Referenzspannung überprüfen > müssen. Kommt aus einem Linearregler mit nachgeschaltetem > Spannungsfolger. UUUUps: ein Standard-Linearregler (z.B. LM7805) hat einen Temperaturgang von etwa 1mV / K. (also etwa 200ppm/K). Außerdem ist das rauschen ebenfalls in der Größenordnung 1mV. Sowas würde ich mich nie trauen als "Referenzspannungsquelle" zu bezeichnen. Ich befürchte daß sich der "Spannungsfolger" als Poti mit 300-600ppm/K entpuppt. gfunk schrieb: > Die 50 Hz sind übrigens direkt in dem Signal enthalten, das ich > betrachten möchte. Koppeln also nicht wegen schlechtem Layout ein. Ich > möchte aber nur die Gleichanteile betrachten (die betragen in der > Amplitude max. 1% des 50 Hz Signals). Daher habe ich den Tiefpaß > gewählt. Normalerweise verwendet man in diesem Fall integrierende (oder Sigma-Delta) Wandler mit einer Integrations/Wandlungszeit von vielfachen der 20ms Periodendauer. Damit wird das 50Hz Signal ganz ohne Filter um bis zu 100 dB unterdrückt. Gruß Anja
gfunk schrieb: > Ich bin für jeden Tipp dankbar! Vielleicht erklärst Du mal die genaue Anwendung und was Du damit machen willst. - Signalquelle hat die vielleicht auch schon einen Temperaturgang? ich tippe mal auf Kraftmessung an rotierenden Teilen? - Amplitude + Frequenz Nutzsignal / Störsignal - wie wird nach dem Tiefpaß weiterverarbeitet (analog / digital) - ggf. welche Wandlungsrate wird gebraucht. - welche Auflösung / Genauigkeit soll erreicht werden. Gruß Anja
@Anja: Vielen Dank für deine qualifizierten Betrachtungen zu den Toleranzen! Die Referenzquelle ist schon sehr genau, hab's nochmal nachgemessen. Aber ich habe die Ursache schon gefunden. Es ist tatsächlich die Signalquelle selbst, die mit der Zeit davon läuft (um eben die 1,5mV wie du es weiter oben schon berechnet hast). Damit habe ich nun eine andere Baustelle. Aber es freut mich dass immerhin die Filterschaltung offensichtlich tut wie sie soll. Delta-Sigma-Wandler wären in der Tat interessant. Habe nur bisher noch keine Erfahrung damit und mich deshalb nicht dran getraut ... Muss ich mir mal Literatur beschaffen. Danke nochmal! Grüße und ein schönes Wochenende, gfunk
gfunk schrieb: > Delta-Sigma-Wandler wären in der Tat interessant. Habe nur bisher noch > keine Erfahrung damit und mich deshalb nicht dran getraut ... Muss ich > mir mal Literatur beschaffen. Mein Lieblings-Delta-Sigma ist der LTC2400 von Linear Technology. Falls dir eine Wandelrate von ca 6 Wandlungen / Sek und eine rauschfreie Auflösung von ca 20uV(pp) reicht ist ggf. das Datenblatt und die "Application Notes" (An78,80,86,96) für Dich interessant: http://www.linear.com/pc/productDetail.jsp?navId=H0,C1,C1155,C1001,C1152,P1636 Gruß Anja
Genau den wuerd ich nun nicht empfehlen. Der hat naemlich keinen internen Buffer Verstaerker. Der wird extern vorausgesetzt. In dieser Hinsicht ist die Modellreihe von Analog Devices besser. Mein Vorschlag ist ein AD7799 oder aehnlich.
kuck Dir mal im Datenblatt den Temperaturgang der X7R Keramik- Cs an !
..und schrieb: > kuck Dir mal im Datenblatt den Temperaturgang der X7R Keramik- Cs an ! Das verschiebt doch nur ein wenig die Filterfrequenz. Typisch sind da bei X7R sowieso +-15% Kapazitätsschwankungen drin...
1 | X7R is designed for capacitors with capacity ranging typically between |
2 | 3.3 nF to 330 nF (SMT: 100 pF to 10 µF). Good for non-critical coupling, |
3 | filtering, transient voltage suppression, and timing applications. |
4 | Its variation over a temperature range of −55 to +125 °C is ±15%. |
http://en.wikipedia.org/wiki/EIA_Class_2_dielectric
Bitte melde dich an um einen Beitrag zu schreiben. Anmeldung ist kostenlos und dauert nur eine Minute.
Bestehender Account
Schon ein Account bei Google/GoogleMail? Keine Anmeldung erforderlich!
Mit Google-Account einloggen
Mit Google-Account einloggen
Noch kein Account? Hier anmelden.
