Hallo Leute! Bitte verzeiht, ich weiß sowas sollte eig. nicht hierher, ich bin jedoch am verzweifeln... :( Ich suche seit 2 Tagen nach einer speziellen SMD-LED in Eagle. Diese hier: http://at.rs-online.com/web/search/searchBrowseAction.html?method=getProduct&R=7031225 Ich habe dann irgendwann in der led.lbr ein "LEDP-LCC-2" gefunden, was vorerst recht gut ausgesehen hat. Aber, als ich das Board gestaltet habe, ist mir aufgefallen, dass die LEDs am Schaltplan ca. 15x7mm groß waren! Ich bin derzeit etwas verwirrt, was SMD LEDs betrifft.... Kann mir vllt. jemand helfen? :( Ich suche nach LEDs, wie sie z.B. auf dem mySmartUSB MK2 drauf sind. Die sind von Helligkeit und Größe her optimal! Ich war gestern noch auf der Suche nach einem 0603-Gehäuse nachdem das mit dem PLCC-2 nicht gepasst hat, und fand nur LEDs mit 180mcd. Ich bin mir nicht sicher, ob 180mcd überhaupt reichen oder nicht. Was sind eure Erfahrungen mit SMD LEDs? Ich möchte eine binäre Uhr mit weißen SMD-LEDs bauen. Sorry, wenn das ganze jetzt etwas durcheinander geschrieben ist, aber ich bin grad total verwirrt und geistig am Ende (denke seit guten 8 Stunden über den Schaltplan nach...). Sollte etwas unklar sein, gebt mir Bescheid! Danke im vorraus!! Lg Marc PS: Auf dem Bild sind die Leiterbahnen am Board komplett durcheinander und manche fehlen! Das Board ist nich unvollständig, es geht mir nur um die Demonstration des Problems. (Auch bei der Gestaltung des Boards habe ich ein Problem: Ich weiß nicht, wie ich einseitig eine Matrix-Schaltung gestalten kann... Das hat mir auf jeden Fall der Autorouter erzeugt, nachdem ich nach 2 Stunden Kopfzerbrechen die Leiterbahnen nicht verlegen konnte...)
Was willst du jetzt wissen? - Welche LEDs du nehmen sollst? - oder welche du in Eagle nicht findest? :) Ich würde mir an deiner Stelle ein paar passende LEDs rausuchen und die LEDs dann selbst Zeichnen. Also neue Lib erstellen, Gehäuse und Symbol zeichnen dann nur noch pins belegen. Dann überlegst du dir noch wie du die LEDs am besten verdrahtest und dann biste auch schon fertig. Ich würde erstmal die Anoden mit dem IC verbinden und dann eine Massefläche drüberlegen (mit einem Polygon das GND heist) Gruß
Meinst du, es ist eine gute Idee, die LEDs ganz ohne Serienwiderstände zu betreiben? Und mit deiner LED wirst du bei 3V Versorgung sowieso keinen Schnitt machen:
1 | Maximum Durchlassspannung per Farbe 3.5V |
BTW: da fehlen auch die Entkopplungskondensatoren zwischen Vcc und GND am uC.
Fritzele schrieb: > Was willst du jetzt wissen? > > - Welche LEDs du nehmen sollst? > - oder welche du in Eagle nicht findest? :) > Naja, indirekt... > Ich würde mir an deiner Stelle ein paar passende LEDs rausuchen und die > LEDs dann selbst Zeichnen. Also neue Lib erstellen, Gehäuse und Symbol > zeichnen dann nur noch pins belegen. > ... das wollte ich ja fragen. Was habt ihr für Erfahrungen mit den SMD LEDs? Welche nutzt ihr meistens? Ich wäre, wie bereits gesagt, mit denen am mySmartUSB MK2 zurande gekommen, weiß jedoch nicht, was für welche das sind. > Dann überlegst du dir noch wie du die LEDs am besten verdrahtest und > dann biste auch schon fertig. > Ich würde erstmal die Anoden mit dem IC verbinden und dann eine > Massefläche drüberlegen (mit einem Polygon das GND heist) > > Gruß ... natürlich kann ich mir eigene raussuchen, jedoch habe ich keine Erfahrung, wie viel mcd bei SMD LEDs das Minimum sein sollten, sodass man das erzeugte Licht auch noch am Tag eindeutig erkennen kann...? Deshalb frage ich auch nach euren Erfahrungen, bevor ich da jetzt groß rumsuche... Lg Marc
Das ist mir schon bewusst, keine Sorge! Lothar Miller schrieb: > Meinst du, es ist eine gute Idee, die LEDs ganz ohne Serienwiderstände > zu betreiben? > > Und mit deiner LED wirst du bei 3V Versorgung sowieso keinen Schnitt > machen:Maximum Durchlassspannung per Farbe 3.5V > > > BTW: > da fehlen auch die Entkopplungskondensatoren zwischen Vcc und GND am uC. Das ist mir schon bewusst, keine Sorge!! Die sind nur noch nicht drinnen, weil ich den Ansatz erstmal testen wollte... Es fehlen sowieso noch ein paar Elemente! Schalter, etc. Ich hab die Widerstände mal rausgelassen, weil ich das Gehäuse (ebenfalls) nicht in Eagle finden konnte... -.- Lg Marc
Marc Brexner schrieb: > Ich hab die Widerstände mal rausgelassen, weil ich das Gehäuse > (ebenfalls) nicht in Eagle finden konnte... Es ist völlig normal, dass man sich die Spezialbauteile für sein jeweiliges Projekt in seinem EDA-System selbst anlegen muss. Manche Leute gehen sogar so weit, grundsätzlich nur selbst angelegte Bauteile zu benutzen, weil sie sich nur dadurch sicher sind, dass die Bauteile auch den eigenen Anforderungen genügen.
Marc Brexner schrieb: > Ich hab die Widerstände mal rausgelassen, weil ich das Gehäuse > (ebenfalls) nicht in Eagle finden konnte... -.- Lass das besser nicht zur Angewohnheit werden... :-o schnell ist da mal was vergessen. Ich würde dir raten, dass du erst mal das Tutorial zum EAGLE durchmacht (Handbuch). Dann weißt du auch, wie neue Bauteile angelegt werden...
Marc Brexner schrieb: > (ebenfalls) nicht in Eagle finden konnte... -.- Wie wärs, wenn du erst mal das Tutorial liest? Das sollte schon einiges klären... LEDs und Bibliothek passen aber immerhin schon mal zusammen. Widerstände findest du in: rcl.lbr.
Danke für die paar Tipps! Ich hab mich jetzt ein bißchen mehr mit den Bibliotheken beschäftigt, und meine LED zusammen gebracht! Bin sehr glücklich darüber, und nun bin auch ich der Meinung, dass selber machen besser ist :) Aber nun habe ich noch eine andere Frage, nachdem das ganze hier in den Bereich "Platinen" verschoben wurde, liege ich damit sogar richtig :) Habt ihr denn eine Idee, wie man auf einer einseitigen Platine eine Matrix-Schaltung machen kann? Ohne Überkreuzen wird man da doch nicht zurande kommen...? Ich schätze, da werde ich löt-punkte machen müssen, auf denen Drähte angelötet werden, die über die anderen Leiterbahnen drüberkommen...? Hoffe jemand hat Tipps dazu :) Vielen Dank im Vorhinein! Lg Marc
Auf einer einseitigen Platine kreuzt man, in dem man Brücken verwendet oder Null Ohm Widerstände. Mit eagle versuchst du so viel wie möglich Verbindungen auf die Unterseite des *.brd zu verlegen. Die "Leiterbahn" auf der Oberseite wird dann eine Drahtbrücke. Im Intresse eines besseren Aussehens sollte man die Vias dann schon so verschieben, das die Brücken nicht quer über die Platine laufen. Noch ein Hinweis zu Bibliotheken. Eigene Creationen gehören in eigene Bibliotheken. (Die möglichst noch in ein anderes Vezeichnis). Der Grund ist simpel. Beim nächsten Update wird die Datei überschrieben und deine Arbeit ist futsch.
Jörn Paschedag schrieb: > Auf einer einseitigen Platine kreuzt man, in dem man Brücken verwendet > oder Null Ohm Widerstände. > Mit eagle versuchst du so viel wie möglich > Verbindungen auf die Unterseite des *.brd zu verlegen. Die "Leiterbahn" > auf der Oberseite wird dann eine Drahtbrücke. Im Intresse eines besseren > Aussehens sollte man die Vias dann schon so verschieben, das die Brücken > nicht quer über die Platine laufen. Ich habe das Board jetzt 5 mal neu designed. Ich habe versucht, Brücken zu legen, etc. Und: Ich bin nun zu dem Schluss gekommen, eine beidseitige platine zu bauen... ;) Es ist wirklich das einfachste, und schönste. > Noch ein Hinweis zu Bibliotheken. Eigene Creationen gehören in eigene > Bibliotheken. (Die möglichst noch in ein anderes Vezeichnis). Der Grund > ist simpel. Beim nächsten Update wird die Datei überschrieben und deine > Arbeit ist futsch. Werde ich in Zukunft machen, danke für den Hinweis! Habe euch jetzt noch ein Bild vom fertigen Board angehängt ;)
Sieht doch schon mal nicht allzu schlecht aus. ;) Ein paar Dinge fallen mir aber noch auf: Willst du deine Uhr nach dem Programmieren dauerhaft über den ISP-Stecker betreiben? Ich seh nämlich sonst keinen Stromanschluss mehr... Das andere ist die Anbindung der Kondensatoren am Quarz. Setz die mal rechts neben den Quarz und viel näher dran, und versuche die Wege µC -> Quarz ->µC und Quarz -> Kondensator ->Masse so kurz wie möglich zu halten. Den Masseanschluss der Kondensatoren direkt auf den µC-Massepin neben den Oszillator-Pins routen. Der Strompfad am Oszillator ist der mit der höchsten Frequenz, und relativ störempfindlich, also lieber sauber routen... Eine reine Optik-Sache sind die 90°-Winkel. Ich finde, 45° sehen besser aus... ;) Und die Versorgungs-Leiterbahnen noch dicker routen, wo es möglich ist. MfG
Stefan B. schrieb: > Sieht doch schon mal nicht allzu schlecht aus. ;) > > Ein paar Dinge fallen mir aber noch auf: > Willst du deine Uhr nach dem Programmieren dauerhaft über den > ISP-Stecker betreiben? > Ich seh nämlich sonst keinen Stromanschluss mehr... Das ist das Problem. Ich habe echt kein Plan, wie ich da Strom herbekommen soll.... Mein einziger Gedanke ist ein LiPo-Aku (mit ~890mAh). Dafür habe ich mir extra die zwei Vias freigelassen! Da kann ich dann noch was dranlöten ;) Oder hast du einen besseren Vorschlag? Wäre toll, ich (kann und muss) nämlich morgen ätzen :( > Das andere ist die Anbindung der Kondensatoren am Quarz. > Setz die mal rechts neben den Quarz und viel näher dran, und versuche > die Wege µC -> Quarz ->µC und Quarz -> Kondensator ->Masse so kurz wie > möglich zu halten. Werd ich machen > Den Masseanschluss der Kondensatoren direkt auf den µC-Massepin neben > den Oszillator-Pins routen. > Der Strompfad am Oszillator ist der mit der höchsten Frequenz, und > relativ störempfindlich, also lieber sauber routen... > > Eine reine Optik-Sache sind die 90°-Winkel. > Ich finde, 45° sehen besser aus... ;) > Das ist das erste mal, dass ich etwas ätze.. Ich will nicht riskieren, dass etwas nicht hinhaut... ;) > Und die Versorgungs-Leiterbahnen noch dicker routen, wo es möglich ist. > Hatte ich schon, aber ich dachte dass diese Stärke eigentlich reichen würde....? Was solls, ich mach die einfach nochmal dicker ;) Danke für den Hinweise Michael H. schrieb: > Dein AVR vermisst 100nF unmittelbar an jedem Paar Versorgungspins. Davon habe ich noch nie was gehört...? :O Kannst du mir das bitte genauer erläutern? Danke! Lg Marc
Marc Brexner schrieb: > Michael H. schrieb: >> Dein AVR vermisst 100nF unmittelbar an jedem Paar Versorgungspins. > Davon habe ich noch nie was gehört...? :O Kannst du mir das bitte > genauer erläutern? Danke! Oh stimmt, das hab ich vollkommen übersehen nachdem mir die Quarz-Kondensatoren ins Auge gesprungen sind... Die müssen auf jeden Fall noch sein. Außerdem ist AVcc (Pin 18) nicht angeschlossen, das sollte unbedingt noch geändert werden! Ich hab dir mal eine AVR-Grundbeschaltung angehängt. Die Induktivität L1 kannst du weglassen, wenn du den ADC nicht benutzen willst, denk dir einfach eine Leiterbahn stattdessen. C5 wird so nah wie möglich an die Pins 4 (Vcc) und 3 (Gnd) angeschlossen, C6 an die Pins 6 (Vcc) und 5 (Gnd), und C4 an die Pins 18 (AVcc) und 21 (AGnd). Marc Brexner schrieb: > Das ist das erste mal, dass ich etwas ätze.. Ich will nicht riskieren, > dass etwas nicht hinhaut... ;) Das erste mal Ätzen und dann gleich zweiseitig? Ich hoffe du hast mehr Basismaterial daheim, als du brauchst... Ich fürchte nämlich, dass der erste Versuch nicht gleich klappen wird, schließlich müssen neben der optimalen Belichtungs- und Ätzdauer die beiden Seiten auch noch deckungsgleich sein, damit die Vias passen... Mach am besten den Restring der Vias größer und rücke sie etwas von den Bauteilen weg, dann könnte es auch mit ein bisschen Versatz noch klappen... Marc Brexner schrieb: >> Und die Versorgungs-Leiterbahnen noch dicker routen, wo es möglich ist. >> > Hatte ich schon, aber ich dachte dass diese Stärke eigentlich reichen > würde....? Was solls, ich mach die einfach nochmal dicker ;) Das ist gerade dann praktisch wenn es deine erste Platine ist, bei zu dünnen Leiterbahnen bekommt man leicht eine Unterbrechung durch falsches Belichten oder Ätzen. MfG Stefan
Marc Brexner schrieb: > Und: Ich bin nun zu dem Schluss gekommen, eine beidseitige platine zu > bauen... ;) Das ist in deiner Situation schon dadurch fast unumgänglich, dass du ein durchgestecktes Bauteil (den Steckverbinder) hast, das du nicht von oben verlöten kannst, andererseits aber die SMD-LEDs nicht sinnvoll auf der Unterseite platzieren kannst. Damit bist du so ziemlich gezwungen, eine zweiseitige Platine zu bauen, und dann kannst du natürlich die zweite Seite auch richtig nutzen. Gibt's eigentlich einen Grund, diesen altertümlichen 10poligen ISP- Verbinder statt des von Atmel propagierten 6poligen zu benutzen? Das Ding scheint nicht tot zu kriegen zu sein. Stefan B. schrieb: > schließlich müssen neben der optimalen Belichtungs- und Ätzdauer die > beiden Seiten auch noch deckungsgleich sein, damit die Vias passen... Der Trick dazu ist, aus den beiden Belichtungsvorlagen eine "Tasche" zu kleben, in die man dann das Stück Basismaterial von der Seite reinschieben kann. Damit kann man die Deckungsgleichheit der Vorlagen vorher in Ruhe herstellen.
Stefan B. schrieb: > nachdem mir die Quarz-Kondensatoren ins Auge gesprungen sind... Sind sie mir auch. Und vor allem das ungünstige Layout derselben... Ich würde das mal in die Richtung wie z.B. im Screenshot überarbeiten. Und eher noch ein wenig schöner und kompakter machen... ;-) Hintergrund (wie üblich): http://www.lothar-miller.de/s9y/categories/33-Quarz BTW: du kannst deine Leiterbahnen ruhig noch deutlich breiter machen...
Also, ich habe mich jetzt mal an euren Vorschlägen versucht! Btw.: Ich habe heute das erste mal geätzt, um die optimale Belichtungs- und Ätzzeit herauszufinden, und es ist (beim 3. versuch ... -.-) dann schon ziemlich gut geworden. Am Freitag mach ich es dann nochmal, und da wird dass dann sicher hinhauen! :) Bezüglich Schaltplan: Siehe Anhang! Habe die Versorgungsbahnen verbreitert, einen 100 nF-Kondesator zwischen VCC und GND gehängt, und den Quarz habe ich durch folgenden Uhrenquarz ausgetauscht: http://at.rs-online.com/web/search/searchBrowseAction.html?method=getProduct&R=6480200 Ist die Schaltung jetzt so richtig? Vielen Dank für eure ganze Hilfe!! :) Lg Marc
Der Masse-Anschluss des linken Oszillator-Quarzes muss genauso wie der vom rechten so direkt wie möglich an den µC-Gnd angeschlossen werden. Außerdem hast du AVcc (Pin 18) und AGnd (Pin 21) noch nicht angeschlossen. AGnd ist zumindest im Layout schon ageschlossen, aber im Schaltplan nicht. AVcc muss an die Betriebsspannung angeschlossen werden, und zwischen AVcc und AGnd muss auch noch ein 100nF Kerko hin. Ein Pullup-Widerstand am Reset-Eingang wird normalerweise auch empfohlen. Schau dir am besten noch mal meine Beispiel-Beschaltung weiter oben an... Marc Brexner schrieb: > einen 100 > nF-Kondesator zwischen VCC und GND gehängt Normalerweise macht man per Vcc/Gnd Paar einen Kerko, aber das sollte trotzdem ausreichen. Der Layer-Wechsel am Pin ganz rechts am Schalter könnte problematisch werden... Kommst du an dieses Pad von unten und oben zum Löten hin? MfG Stefan
Ich bin gerade dabei, das alles zu vervollständigen, aber, ist es denn unbedingt nötig AGnd und AVcc anzuschließen, wenn ich den ADC gar nicht brauche!? :(
Ja, das ist trotzdem nötig, da Teile des µC daraus versorgt werden. Siehe auch das Datenblatt: > AVCC is the supply voltage pin for the A/D Converter, PC3:0, and ADC7:6. > It should be externally connected to VCC, even if the ADC is not used. If > the ADC is used, it should be connected to VCC through a low-pass filter. > Note that PC6...4 use digital supply voltage, VCC. Das heiß, du kannst dir zwar die Filterung von AVcc durch eine Induktivität sparen, aber der Pin muss trotzdem angeschlossen werden. Und AGnd muss ebenfalls angeschlossen werden.
Du kannst die Leiterbahnen alle ganz ohne Bedenken noch einiges breiter machen. Das schont die Umwelt, weil weniger Kupfer in die Kläranlage kommt...
Ich bin gerade etwas überfordert... =/ Ich bekomme die Kelkos nicht dazwischen. Ich brauche ja drei Kelkos, einen pro Paar. Das heißt, GND teilt sich auf drei Leitungen auf, geht zu je einem Kelko, und von dort dann weiter zum entsprechenden Pin (analog zu VCC)... Jaa, schön und gut. Das Problem ist aber, dass eine VCC Leitung direkt neben XTAL1 und XTAL2 liegt, und kein GND! So komme ich dann nicht mehr auf kurzem Weg zum Quarz... :( Ich weiß echt nicht mehr weiter... :( Das soll jetzt keine Aufforderung sein, aber ich hab euch erstmal das ganze Board und den Schaltplan angehängt. Kann sich das mal einer von euch ansehen, und dem ganzen ein bißchen Form geben? Ich will ja nicht mal, dass ihr mir das fertigmacht. Ein Screenshot davon, wie es am Ende so ungefähr bei euch aussieht hilft mir schon um einiges weiter! Dafür wäre ich euch echt dankbar... Wenn nicht, versuche ich es morgen halt nochmal, aber heute hab ich echt keinen Kopf mehr dafür... :( Vielen Dank auf jeden Fall für die Mühen die ihr euch bisher gemacht habt (und die ihr euch vllt. noch machen werdet...) Lg Marc PS: Das Board ist jetzt gerade nicht fertig, ich war ja gerade am experimentieren. Schaltplan und Board müssen wahrscheinlich "komplett" überarbeitet werden, damit das Supply-Netz jetzt wieder passt... :( Und: Die Vias, die bisher immer von der Unterseite des ISPs hinaufgehen, (siehe alte Screenshots), werden benötigt, da hier vllt. noch etwas angelötet wird (Akku, etc..)!
Marc Brexner schrieb: > Ich bekomme die Kelkos nicht dazwischen. Es sind Kerkos (= keramische Kondensatoren) um die es hier geht. Und wenn die 1206 SMD da nicht reinpassen, dann kauf dir ein paar 0402. Die passen garantiert... Marc Brexner schrieb: > So komme ich dann nicht mehr auf kurzem Weg zum Quarz... :( Basierend auf deinen zuletzt geposteten Screenshot (ich kann mit den EAGLE Daten nichts anfangen): 1. Schritt rück den Qurz und seine beiden Cs näher, so nah wie möglich an den uC. 2. verbinde die beiden Masseanschlüsse der beiden Cs und fahre auf dem kürzesten Weg zum uC zurück.
Lothar Miller schrieb: > Marc Brexner schrieb: >> Ich bekomme die Kelkos nicht dazwischen. > Es sind Kerkos (= keramische Kondensatoren) um die es hier geht. Da hast du recht, bitte verzeih mir den Tippfehler > Und wenn die 1206 SMD da nicht reinpassen, dann kauf dir ein paar 0402. Die > passen garantiert... Ich nutze nur 0805er auf dem Board (alsn LEDs, Widerstände und Kerkos) > Marc Brexner schrieb: >> So komme ich dann nicht mehr auf kurzem Weg zum Quarz... :( > Basierend auf deinen zuletzt geposteten Screenshot (ich kann mit den > EAGLE Daten nichts anfangen): > 1. Schritt rück den Qurz und seine beiden Cs näher, so nah wie möglich > an den uC. > 2. verbinde die beiden Masseanschlüsse der beiden Cs und fahre auf dem > kürzesten Weg zum uC zurück. Wenn ich das mache, komme ich mit VCC ung GND nicht mehr zum Mikrocontroller... Muss ich die Kerkos eig. parallel schalten, oder reichen sie auch in Serie geschalten? In Serie würde das alles um einiges erleichtern...! Lg Marc
Marc Brexner schrieb: > Wenn ich das mache, komme ich mit VCC ung GND nicht mehr zum > Mikrocontroller... Glaube ich nicht. Auf der Platine ist noch sooooo viel Platz. Mach mal einen Screenshot, damit man da rumkritzeln kann... > Muss ich die Kerkos eig. parallel schalten, oder reichen sie auch in > Serie geschalten? Ja, die müssen mit einem Pin an Vcc und mit dem anderen an GND. > In Serie würde das alles um einiges erleichtern...! Ja, nur was macht ein Kondensator in Serie zu einer Gleichspannung? Richtig: er lässt keinen Strom mehr durch.
Ich habe mich mit seriell/parallel etwas falsch ausgedrückt. Habe dazu einfach zwei Screenshots angehängt, um zu veranschaulichen wie ich es gemeint habe. Screenshot vom Board hänge ich nachher an ;) Bin grad in der Schule und etwas im Stress... :) Lg Marc
Marc Brexner schrieb: > und den Quarz habe ich durch > folgenden Uhrenquarz ausgetauscht: Warum das eigentlich? Du müsstest dann mit einer ISP-Frequenz < 8192 Hz arbeiten, das dauert ewig. Brauchst du denn überhaupt ein genaues Timing? Ansonsten lass den ganzen Kram mit dem Quarz weg und nimm den internen RC-Oszillator. Ob die LEDs nun 1 % schneller oder langsamer blinken, sieht doch ohnehin keiner. Auf Stromsparen (durch den langsamen Takt des 32-kHz-Quarzes) kommt's vermutlich in einer LED-Schaltung auch nicht an, da genügt es dann, die CPU im idle-Mode schlafen zu legen, wenn sie nicht gebraucht wird.
Jörg Wunsch schrieb: > Marc Brexner schrieb: >> und den Quarz habe ich durch >> folgenden Uhrenquarz ausgetauscht: > > Warum das eigentlich? > > Du müsstest dann mit einer ISP-Frequenz < 8192 Hz arbeiten, das > dauert ewig. > > Brauchst du denn überhaupt ein genaues Timing? Ansonsten lass den > ganzen Kram mit dem Quarz weg und nimm den internen RC-Oszillator. > Ob die LEDs nun 1 % schneller oder langsamer blinken, sieht doch > ohnehin keiner. Warum es genau sein muss? Das ganze wird eine binäre Uhr... Und da brauche ich nunmal einen Uhrenquarz....^^ > Auf Stromsparen (durch den langsamen Takt des 32-kHz-Quarzes) kommt's > vermutlich in einer LED-Schaltung auch nicht an, da genügt es dann, > die CPU im idle-Mode schlafen zu legen, wenn sie nicht gebraucht wird. Es ist so geplant: Es gibt einen Kipp-Schalter. Wird der umgelegt, wird Ground durchgeleitet, und am AVR als Flanke erkannt. Dadurch beginnt er, die aktuelle Uhrzeit über die LEDs auszugeben. Fallende Flanke -> LEDs aus. Der AVR rennt über Timer2 mit dem Uhrenquarz auf niedrigstem Verbrauch, und rechnet nur die Zeit dazu -> Alle 128 Overflows eine Sekunde. Also, er zählt, und geht dann wieder in den Stromsparmodus. Ich habe jetzt das aktuelle Schaltbild angehängt. Wie gesagt, etwas unvollständig... :( Lg Marc
Marc Brexner schrieb: >> Brauchst du denn überhaupt ein genaues Timing? > Warum es genau sein muss? Das ganze wird eine binäre Uhr... Und da > brauche ich nunmal einen Uhrenquarz....^^ Gut, das hatte ich übersehen. Nein, einen Uhrenquarz brauchst du deshalb nicht unbedingt, die Dinger sind nicht genauer als jeder x-beliebige andere Quarz. Deiner wird mit 20 ppm Toleranz und 60 ppm Stabilität angegeben, sowas bekommst du auch problemlos als 8-MHz-Quarz. Den 32-kHz-Quarz braucht man nur, wenn man den Oszillator besonders stromsparend laufen lassen will. Dann solltest du aber auch nachrechnen, ob die ca. 20000 Befehle pro Sekunde überhaupt noch deine Aufgabe erfüllen ... Besser wäre es dann, statt des ATmega8 einen ATmega88 reinzusetzen, bei ihm die CPU mit 1 oder auch gleich 8 MHz vom internen RC-Oszillator laufen zu lassen, und den Timer 2 asynchron vom 32-kHz-Quarz seinen Sekundentakt machen zu lassen. (Schaltung und Layout musst du dafür nicht ändern.) Im Stromsparmodus schläft die CPU dann zwischen den 1-s-Aufwachphasen.
> Den 32-kHz-Quarz braucht man nur, wenn man den Oszillator besonders > stromsparend laufen lassen will. Dann solltest du aber auch > nachrechnen, ob die ca. 20000 Befehle pro Sekunde überhaupt noch deine > Aufgabe erfüllen ... Besser wäre es dann, statt des ATmega8 einen > ATmega88 reinzusetzen, bei ihm die CPU mit 1 oder auch gleich 8 MHz > vom internen RC-Oszillator laufen zu lassen, und den Timer 2 asynchron > vom 32-kHz-Quarz seinen Sekundentakt machen zu lassen. (Schaltung und > Layout musst du dafür nicht ändern.) Im Stromsparmodus schläft die > CPU dann zwischen den 1-s-Aufwachphasen. Kann das der ATmega8 nicht auch? Also, den AVR mit internen Laufen zu lassen, und den Timer über den Quarz zu betreiben? Welche Frequenz der internet hat, ist ja eigentlich auch egal... Natürlich muss der Code auf so etwas hin optimiert werden...! Aber nur kurz zum Entkoppeln (damit ich am Plan mal ein bißchen weiterkomme): muss es denn nun "seriell" oder "parallel" sein (siehe Screenshots ein paar Posts weiter oben)? Danke für eure ganze Hilfe! Ihr habt mir schon echt einiges weitergeholfen...! Danke! Lg Marc
Marc Brexner schrieb: > Kann das der ATmega8 nicht auch? Also, den AVR mit internen Laufen zu > lassen, und den Timer über den Quarz zu betreiben? Nein, daher habe ich dir zum Nachfolger ATmega88 geraten. > Aber nur kurz zum Entkoppeln (damit ich am Plan mal ein bißchen > weiterkomme): > muss es denn nun "seriell" oder "parallel" sein (siehe Screenshots ein > paar Posts weiter oben)? Die Frage verstehe ich nicht ganz. Ich habe dir mal die Traces freihand eingezeichnet, wie ich sie ungefähr führen würde (wobei der Quarz auch noch etwas näher heran gerückt werden könnte). Pin 4 und 5 sind übrigens zwei verschiedene Netze! Die hast du an den Kondensatoren jetzt zusammengepappt.
Jörg Wunsch schrieb: > Marc Brexner schrieb: > >> Kann das der ATmega8 nicht auch? Also, den AVR mit internen Laufen zu >> lassen, und den Timer über den Quarz zu betreiben? > > Nein, daher habe ich dir zum Nachfolger ATmega88 geraten. Das Problem ist, dass ich den bei meinem Anbieter (RS Components) nicht bekomme... :( >> Aber nur kurz zum Entkoppeln (damit ich am Plan mal ein bißchen >> weiterkomme): >> muss es denn nun "seriell" oder "parallel" sein (siehe Screenshots ein >> paar Posts weiter oben)? > > Die Frage verstehe ich nicht ganz. Ich habe dir mal die Traces > freihand eingezeichnet, wie ich sie ungefähr führen würde (wobei > der Quarz auch noch etwas näher heran gerückt werden könnte). Naja, also, kann ich die Kondesatoren zum Entkoppen auch so einbauen, wie ich es oben in der Datei "seriell.png" gemacht habe? Oder muss jedes Paar sein eigenes Netz zum Kondesator haben? ("parallel.png") > Pin 4 und 5 sind übrigens zwei verschiedene Netze! Die hast du an > den Kondensatoren jetzt zusammengepappt. Bitte verzeih, das war mir bewusst. Aber da ich ein Stück rausgezoomt habe, sind die iwie ineinander gerendert worden...! :( Lg Marc PS: Ich werde zu Reichelt wechseln! Das ist sogar billiger. Und nachdem ich jetzt gerade das Datenblatt des ATmega88 gesehen habe... Ist das ziemlich eindeutig, was ich machen werde. Danke für den Tipp!! :)
Marc Brexner schrieb: >> Nein, daher habe ich dir zum Nachfolger ATmega88 geraten. > > Das Problem ist, dass ich den bei meinem Anbieter (RS Components) nicht > bekomme... :( Den bekommst du dort sogar zum halben Preis eines ATmega8 (was ja auch Sinn hat), Bestellnr. 696-3193. > Naja, also, kann ich die Kondesatoren zum Entkoppen auch so einbauen, > wie ich es oben in der Datei "seriell.png" gemacht habe? Oder muss jedes > Paar sein eigenes Netz zum Kondesator haben? ("parallel.png") Je einen Kondensator pro Paar ist gut (damit man "kurze Wege" für den Strom hat), wobei die Pins 3/5 sowie 4/6 so nahe beieinander liegen, dass ich denen wahrscheinlich nur einen C spendieren würde. Ich habe eben festgestellt, dass ich Pins 3 und 6 in meinen Layouts gar nicht beschaltet habe, offensichtlich waren diese bei den Vorgängern des ATmega8 (AT90S2333/AT90S4333) noch unbenutzt. Muss ich in meinem CAD-Symbol mal nachziehen, das stammt noch aus dieser Zeit.
Jörg Wunsch schrieb: > Marc Brexner schrieb: > >>> Nein, daher habe ich dir zum Nachfolger ATmega88 geraten. >> >> Das Problem ist, dass ich den bei meinem Anbieter (RS Components) nicht >> bekomme... :( > > Den bekommst du dort sogar zum halben Preis eines ATmega8 (was ja > auch Sinn hat), Bestellnr. 696-3193. Danke für den Hinweis! Ich hab dort nach ATmega88 gesucht, und nichts relevantes gefunden... Komisch. Nach was haben Sie denn gesucht? >> Naja, also, kann ich die Kondesatoren zum Entkoppen auch so einbauen, >> wie ich es oben in der Datei "seriell.png" gemacht habe? Oder muss jedes >> Paar sein eigenes Netz zum Kondesator haben? ("parallel.png") > > Je einen Kondensator pro Paar ist gut (damit man "kurze Wege" für den > Strom hat), wobei die Pins 3/5 sowie 4/6 so nahe beieinander liegen, > dass ich denen wahrscheinlich nur einen C spendieren würde. Ich habe > eben festgestellt, dass ich Pins 3 und 6 in meinen Layouts gar nicht > beschaltet habe, offensichtlich waren diese bei den Vorgängern des > ATmega8 (AT90S2333/AT90S4333) noch unbenutzt. Muss ich in meinem > CAD-Symbol mal nachziehen, das stammt noch aus dieser Zeit. Dachte ich mir. Ja, wie gesagt... Das macht das alles problematisch. Ich versuch mich jetzt nach dem Hinweis nochmal dran! Lg Marc
Marc Brexner schrieb: > Nach was haben Sie denn gesucht? atmega8* (damit ich auch den Vergleich mit dem "klassischen" ATmega8 mit in den Ergebnissen erhalte) Bei RS lohnt es zuweilen, den Stern mit ans Muster dranzuhängen. Das ist auch irgendwo dort dokumentiert.
Jörg Wunsch schrieb: > Bei RS lohnt es zuweilen, den Stern mit ans Muster dranzuhängen. > Das ist auch irgendwo dort dokumentiert. Danke für den Hinweis! So, ich wäre nun fertig. Was sagt ihr dazu? Besser bekomme ich es echt nicht mehr hin... Falls ihr noch etwas einzuwenden habt, bitte ich darum. Wenn nicht, werde ich diese Platte am Freitag dann endlich ätzen. :) Ich werde nun doch den ATmega88-20AU benutzen, und einen 32,768 KHz-Quarz als Quelle für den Timer2. Mal sehen, ich bin auf jeden Fall schon sehr gespannt auf die Ergebnisse. Betüglich ISP (liegt schon ein paar Posts zurück): Naja, was soll ich denn sonst nehmen? Eigentlich hätte ich ja sehr gerne etwas in SMD-Bauweise gehabt (Folienkabel), aber sowas ist nicht aufzutreiben... :( Und dann halt einfach ein Zwischenboard von ISP auf Folienkabel. Habt ihr noch Vorschläge, gegen was man den ISP in SMD-Bauweise austauschen könnte? Lg Marc
Marc Brexner schrieb: > So, ich wäre nun fertig. Was sagt ihr dazu? Geht so, denke ich mal. > Ich werde nun doch den ATmega88-20AU benutzen Warum nicht den ATmega88PA-AU? Die A-Typen sind "die shrink"-Versionen, die kompatibel zu den Vorgängern sein sollen, dafür sind sie billiger. > Betüglich ISP (liegt schon ein paar Posts zurück): Naja, was soll ich > denn sonst nehmen? Zumindest den von Atmel seit mehr als 10 Jahren (appnote AVR910) empfohlenen 6poligen Stecker. Folienkabel sind auch nicht so der Hit, wenn du eine passende Kombination hast, kannst du sie natürlich nehmen und dann den Adapter bauen. Die Pfostenstecker gibt's auch in 1,27-mm-Rastermaß, da sehen sie etwas gefälliger und nicht so klobig aus. Last not least könnte man natürlich an einer Seite der Platine auch einfach die Leitbahnen als direkten Steckverbinder ausführen und dann dort einen Stecker seitlich aufstecken (sowas wie die klassischen ISA-Slots im PC).
Jörg Wunsch schrieb: > Marc Brexner schrieb: > >> So, ich wäre nun fertig. Was sagt ihr dazu? > > Geht so, denke ich mal. Ok :) >> Ich werde nun doch den ATmega88-20AU benutzen > > Warum nicht den ATmega88PA-AU? Die A-Typen sind "die shrink"-Versionen, > die kompatibel zu den Vorgängern sein sollen, dafür sind sie billiger. > Oh, ok. Das werd ich mir jetzt auf jeden Fall hinter die Ohren schreiben! :) >> Betüglich ISP (liegt schon ein paar Posts zurück): Naja, was soll ich >> denn sonst nehmen? > > Zumindest den von Atmel seit mehr als 10 Jahren (appnote AVR910) > empfohlenen 6poligen Stecker. > > Folienkabel sind auch nicht so der Hit, wenn du eine passende > Kombination hast, kannst du sie natürlich nehmen und dann den > Adapter bauen. Die Pfostenstecker gibt's auch in 1,27-mm-Rastermaß, > da sehen sie etwas gefälliger und nicht so klobig aus. > > Last not least könnte man natürlich an einer Seite der Platine auch > einfach die Leitbahnen als direkten Steckverbinder ausführen und > dann dort einen Stecker seitlich aufstecken (sowas wie die klassischen > ISA-Slots im PC). Das muss dann aber ordentlich gefräst werden.... Das könnte schwer werden. Ich glaube, ich bleibe lieber beim ISP... :D Lg Marc
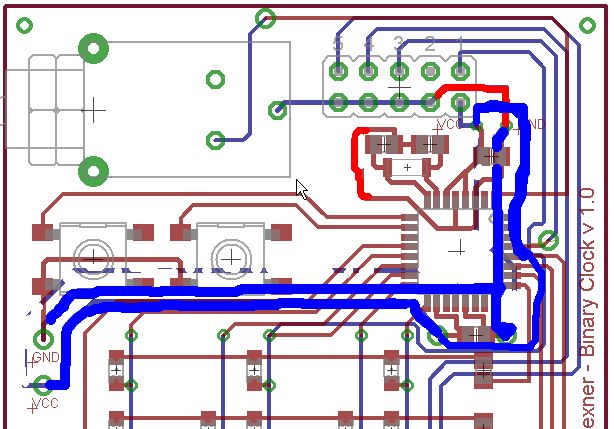
Marc Brexner schrieb: > So, ich wäre nun fertig. Was sagt ihr dazu? Die Oszillatorbeschaltung passt jetzt mal. Allerdings würde ich die GND-Leiterbahn noch 2 zehntel mm weiter vom linken C wegmachen, die sitzt da ziemlich dicht drauf. Aber der DRC sollte das anmeckern... Die Verlegung der Versorgungsleitgen könntest du auch noch ein wenig begradigen... Siehe dazu den vollgekritzelten Screenshot.
Mal schon nicht wesentlich schlechter... ;-) So, und jetzt schaltest du noch mal den TOP Layer unsichtbar und siehst dir die Verteilung auf der Lötseite an. Und dann korrigierst du, was optisch unschön ist (unnötige Knicke, Umwege...). Das siehst du dann nämlich viel besser. Und dann noch das selbe für die Oberseite (BOTTOM ausblenden)... Ich würde z.B. die zweite blaue Leitung (gesehen von rechts unten) einfach geradeaus an die rechte LED-Spalte anschliessen und nicht erst umständlich nach unten und dann wieder nach oben führen...
So, na gut. Ich könnte jetzt höchstens noch die Größe der Platte optimieren. Aber ansonsten passt das jetzt glaube ich wirklich in allen Anforderungen... :) Danke für die vielen Tipps! Ich denke, der Thread ist hiermit "offiziell" beendet, wenn ihr nichts wichtiges mehr einzuwenden hat ;) Hab das Forum ja mehr als genug zugespammed... :( Lg Marc
Ein' hab' ich noch ... Es bietet sich ja hier regelrecht an, die Masse auf der anderen Seite des Controllers auch noch zu führen. Damit verringert sich die Impedanz der Masseleitung. Im Prinzip könntest du da auch noch eine gefüllte Fläche draus machen, das spart dir Ätzmittel und Entwickler.
Bitte melde dich an um einen Beitrag zu schreiben. Anmeldung ist kostenlos und dauert nur eine Minute.
Bestehender Account
Schon ein Account bei Google/GoogleMail? Keine Anmeldung erforderlich!
Mit Google-Account einloggen
Mit Google-Account einloggen
Noch kein Account? Hier anmelden.














