Hallo, Ein Freund und ich sind grade dabei für ein Schulprojekt einen Kickerkasten aufzutunen. Bei www.conrad.de haben wir dann nach Lichtschranken und Microcontrollern gesucht. Nach kurzer Zeit sind wir fündig geworden. Jetzt stellt sich die Frage sind diese Teile überhaupt funktionsfähig und stimmt auch das Preisleistungsverhältnis. Vielleicht könntet ihr sie euch ja einfach mal kurz anschauhen und eure Meinung dazu abgeben: http://www.conrad.de/ce/de/product/191710/IR-LICHTSCHRANKESENDEREMPFAeNGER http://www.conrad.de/ce/de/product/198302/C-CONTROL-MICRO-PROGRAMMER Außerdem wollte ich fragen ob es schwierig ist die Lichtschranke mit dem Microcontroller zu verbinden? Vielen Dank im voraus :) LG Sebastian
Soll die Lichtschranke überwachen, ob ein Ball im Tor landet? Da habe ich bei der Optik der angegebenen Lichtschranke starke Zweifel, dass das funktioniert. Du kannst mit den Daten zur Strahlgeometrie aus dem Datenblatt der IR-LED und des Fototransistors sowie des Tores eine Skizze machen. Ich vermute, dass da ein großer nicht abgedeckter Bereich erkennbar ist. Wie lange habt ihr Zeit für das Projekt?
Das Problem, was ich da sehe, ist, dass die Lichtschranke nicht zwischen Ball und Torwart unterscheiden kann.
Kommt der Torwart überhaupt ins Tor? Wollt ihr die Toranzeige (wenn ihr die überhaupt zählen wollt) dann auf einem Display oder 7-Segment-Anzeige anzeigen lassen?
Wie wäre es mit einem billigen Laserpointer der auf eine LDR oder Photodiode gerichtet ist?
Das Microcontrollersystem würde ich durch ein Arduino tauschen. Schon allein aus dem Grund, dass das angegebene Platinchen meines Erachtens gar keinen Controller enthält und das zusätzlich notwenige CC-Zeug teuer ist. Die Community unter Arduino dürfte auch größer sein. Als Lichtschranke könnt Ihr eine gepulste IR-Diode (macht der µC, 36kHz, mit niedriger Frequenz überlagern, da der TSOP sonst einen Fehler erkennt) und einen TSOP1736 oder TSOP1136 oder ähnliches verwenden. Eventuell mit Schrumpfschlauch oder ähnlichem die Diode "richten". Die Teile (zumindest mal das Gröbste) bestellt ihr bei Reichelt.de, sonst geht's zu sehr ins Taschengeld. Den vergessenen Rest könnt ihr ja bei einem lokalen Händler oder eBay kaufen.
Daniel schrieb: > Schon allein aus dem Grund, dass das angegebene Platinchen > meines Erachtens gar keinen Controller enthält Richtig. Leicht im Manual nachzulesen:
1 | Wir danken Ihnen für Ihre Entscheidung zum Erwerb |
2 | des Programmer/Evaluation Boards für die C-Control MICRO/MICRO-PCB. |
3 | Sie können damit beide Ausführungen der C-Control MICRO |
4 | in der Entwicklungsumgebung programmieren und |
5 | die Programme auf die C-Control MICRO / MICRO PCB laden. |
Ich würde den Ball beim "Wegrollen" im Kicker erfassen. Erst wenn er tatsächlich runterrollt, wird ein Toor gezählt. Dann kann auch mal einer "aus Versehen" in das Tor greifen....
Also erstmal vielen Dank für die Ratschläge. Wie ihr bereits erwähnt habt, sollte man die Lichtschranke nicht am Tor anbringen. Eigentlich war das auch gar nicht unsere Absicht. Wir hatten eher vor die Lichtschranken, dort anzubringen wo der Ball durch die Röhre läuft, zu dem Punkt wo der Ball rausgehoben werden kann. Aber wo ich euch auf jedenfall Recht geben muss ist der Punkt mit dem Preis, vorallem das man dann 2 von diesen Lichtschranken bestellen müsste, vielleicht wärs ja auch möglich so eine lichtschranke selbst zu bauen. Da unser Lehrer aber leider keine Ahnung davon hat oder vielleicht uns auch einfach nicht weiterhelfen will. Könntet ihr mir vielleicht eine skizze malen oder sogar einen Plan liefern wie man so eine Lichtschranke baut. Das projekt läuft übrigens noch bis Anfang März, also haben wir noch etwas Zeit.
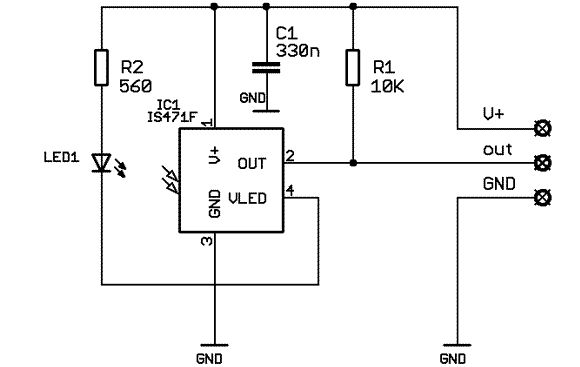
Eine mögliche Schaltung für eine Lichtschranke findest du im Anhang.
was Dave geschrieben hat, wollte ich auch vorschlagen. Betriebssicher, kaum Bauteile, ausreichend Fremdlichtunempfindlich und die Bauteile sind leicht zu beschaffen. So solltest Du es machen!
Sorry, dass ich mich wiederhole. Aber ich wollte das Ganze noch ein wenig präzisieren. Also als µC-Board würde ich ein Arduino Uno empfehlen, alternativ das momentan im Ausverkauf befindliche Duemilanove, der Preisunterschied ist aber minimal. Beide bekommst du günstig bei Watterott: http://www.watterott.com/de/Arduino-Uno Eventuell kannst du dir zur Erfassung eine kleine Vorrichtung aus Lego oder Metall bauen. Eine Klappe, die vom Ball betätigt wird und eine Gabellichtschranke (Gibt's fertig) freigibt. Mechanik natürlich anspruchsvoll, aber die Software wird extrem einfach. Die von Dave vorgeschlagene Schaltung scheint auch zu gehen, habe ich aber noch nie nachgebaut. Letzter Vorschlag (sehr ähnlich), falls das Bauteil IS471 nicht beschaffbar ist, wäre noch eine IR-LED + Phototransistor oder Photodiode mit OPV , die beide auf den Rollweg gerichtet sind. Rollt die Kugel vorbei (ist ja wohl weiß?) steigt die Spannung an der Fotodiode/-transistor. Die Elektronik kann auf der Platine bleiben und Analogtechnik mit OPV und ADC macht mächtig Eindruck.
Alles klar. Dann werden wir das jetzt wohl mal versuchen. Falls wir Probleme beim Bauen oder Installieren haben, werde ich mich noch mal hier melden. Danke übrigens auch für die hilfreichen Beiträge von Dave, Stefan und Daniel.
Hey, ich bins nochmal. Also es hatt sich nun herausgestellt, das wir den microcontroller nicht bestellen müssen. Da unsere Schule, ein paar bestellt hat. Jetzt müssten wir uns dann quasi nur noch um die IR-LED und den Phototransistor kümmern. Wir hatten vor folgende Objekte zu bestellen: http://www.conrad.de/ce/de/product/184055/FOTO-TRANSISTOR-BPW-40-BPW-96-C http://www.conrad.de/ce/de/product/154473/IR-LED-5MM-TYP-L-53SF4C Was ich mich nur Frage, wie man diese Teile dann mit dem Microcontroller verbinden soll? Brauch ich da noch ein Kabel oder sowas oder wie soll das ganze denn überhaupt funktionieren? Wäre sehr glücklich wenn ihr mir nochmal helfen könntet :) Danke im voraus!
Hi, Müssen Lichtschranken verwendet werden ? Ansonsten tuts nämlich vielleicht auch eine Platte mit Microschalter... Gruß ka-long
Was sind denn das für Mikrocontroller? Nun die IR-LED kannst du mit einem entsprechenden Vorwiderstand an einen Ausgangsport des µC anschließen. Beachte bitte, dass ein µC nicht besonders viel Strom bereitstellen kann. Während die LED-standardmäßigen 20mA meist noch voll und ganz im Rahmen sind, wird es beim Ausnutzen der hohen Pulsströme, die man einer IR-Diode zumuten kann, schon recht brenzlig für den µC. Dann ist eine Transistorstufe notwendig. Um zu verstehen, was man mit dem Fototransistor anfangen soll, kannst du dir mal das hier reinziehen, da gibt's auch einen kleinen Schaltplan dazu: http://www.rn-wissen.de/index.php/Fototransistor
Sebastian U. schrieb: > Brauch ich da noch ein Kabel oder sowas oder wie soll > das ganze denn überhaupt funktionieren xD! du musst dir erstmal einen schaltplan überlegen, tipps hast du ja bekommen. Für die Verbindungen - kommt darauf an, wieviel Zeit und Energie du damit verbringen willst.. Entweder du lötest das ganze mit Drähten und einer Lochrasterplatine zusammen (was um einiges einfacher ist) oder du entwirfst ein layout und äzt die deine platine.. sehr gutes tutorial hier: http://thomaspfeifer.net/platinen_aetzen.htm Viel Spass!
Sebastian U. schrieb: > Lichtschranke were es nicht einfacher wenn ihr einen Mikroschalter montieren würdets, und sobald der Ball vorbei rollt, wird dieser Betätigt.... ist einfacher zu programmieren finde ich.. lg
Also der Kicker bei nem kumpel hat einfach welche von denen hier eingebaut: MAR 1040.0114 <-- Reichelt (Link war argh lang...)
Bitte melde dich an um einen Beitrag zu schreiben. Anmeldung ist kostenlos und dauert nur eine Minute.
Bestehender Account
Schon ein Account bei Google/GoogleMail? Keine Anmeldung erforderlich!
Mit Google-Account einloggen
Mit Google-Account einloggen
Noch kein Account? Hier anmelden.
