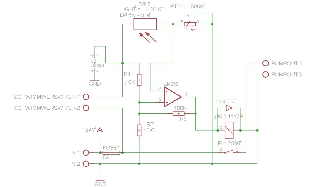
Hallo zusammen, also sobald Tageslicht vorhanden ist und mein Wasserturm leer ist, soll meine 24V Tieftauchpumpe anspringen. Also das Steuergerät wird mit 24V Batteriespannung gespeisst. An dem Steuergerät hängt ebenfalls ein Schwimmerschalter der zum Wasserturm geht. Also ich hab versucht den Plan selbst zu machen und hab ihn so ähnlich aufgebaut wie ein Dämmerungsschalter nur LDR und den Poti vertauscht. Die Tieftauchpumpe, die an dem Steuergerät hängen soll ist eine Shurflo 9300 und wieht angeblich maximal 4A. Das 24V Relais geht bis 10A. Ich hab den Schaltplan angehängt. Wäre das so richtig? Wie sieht es denn mit der Freilaufdiode und dem Poti aus? Würde das so passen? Danke für die Unterstützung. Grüße Markus
Als Freilaufdiode besser eine normale Si-Diode 1N400x einsetzen, andernfalls fliegt der BC ab. Die Klemmspannung der Supressordiode addiert sich zur Betriebsspannung.
Theoretisch eventuell? -Wenn man wüßte, WOZU Schwimmerswitch1+2 ist. Kurzschluss? -Der Fotowiderstand LDR5 wird schleichend das Relais zum schließen bringen bei Sonnenaufgang. Kontaktabbrand ist die Folge (Bild). -Such einen Bausatz oder lies http://de.wikipedia.org/wiki/Schmitt-Trigger -Transitoren mögen keine keine induktiven Abschaltspannungen. http://www.mikrocontroller.net/articles/Relais_mit_Logik_ansteuern
Der Anschluss für den Schimmerschalter, macht einen einfachen Kurzschluss. Der schwimmt auf den Wasser und schliesst, sobald das Wasser Wasserturm einen bestimmten Pegel unterschritten hat und öffnet sich wieder, wenn der Turm voll ist. Alles rein meachanisch mit einer Kugel im inneren des Schalters. Das Problem wäre jetzt also, wenn der Schimmerschalter nachts an geht und das Relais morgens schleichend geöffnet wird. Spielt es denn einen Unterschied, ob ich jetzt die 1N4004 oder die IN4001 als Freilaufdiode benutze?
Wieso nur bei Tageslicht? Solarzelle? Dann kannst Du das Relais eventuell aus einem Statusausgang des Ladereglers versorgen. Gast
Richtig, ich will das mir die Tieftauchpumpe in der Nacht nicht die Batterien leer macht. Mein Laderegler hat auch nur eine Dämmerungsfunktion, d.h. heisst er springt nur an, wenn es dunkel ist oder eben permanent und nicht tagsüber.
1. Wenn der Schwimmerschalter P+S überbrücken soll, ist die Zeichnung falsch. 2. Als Diode über das Relais geht jede übliche 1A-Gleichricherdiode die diese Spannung verträgt. Zusätzlich würde ich jedoch in Sperrrichtung von Plus nach Minus noch eine über die Transistorstromversorgung schalten, um den BC548 gegen Verpolung zu schützen. Denn wenn die Batterie mal abgeklemmt wird, wenn der Motor noch ein ist, entsteht eine entgegengesetzte Abschaltspannung! Mehr da http://www.mikrocontroller.net/articles/Relais_mit_Logik_ansteuern
Und gibt es an diesem Regler einen Kontakt, den Du mit nutzen kannst? Gast
Der Laderegler hat einen 24 Lastausgang, den ich benutzen kann. Entweder mit der Nachtlichtfuntkion oder eben permanent. Das Relais muss ich ja sowieso anschliessen, da sonst die Kabel zu lang für die Pumpe werden und ich zuviel Spannungsverluste habe, so denke ich mal macht das Sinn, das alles auf einer Platine zu kombinieren.
Nein, ich meinte einen Augsgang, der "anzeigt, ob die Solarzelle laedt". Mit diesem koenntest Du dann einfach Dein Relais ansteuern. Gast
Nein, hat er nicht. Ist im übrigen Stecca PR2020. Ein Eingang für die Solarzellen, ein Ausgang für die Batterien und ein Ausgang für ein bissel Laststrom.
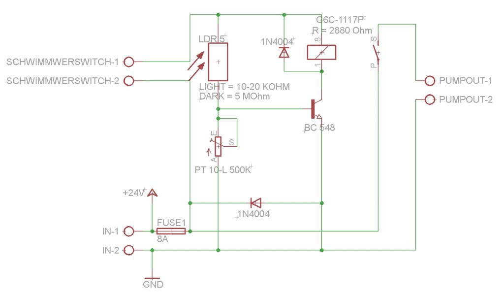
Also wenn der Motor der Pumpe noch läuft, während die Batterie abgeklemmt wird, könnte der Motor der Pumpe selbst eine umgekehrte Spannung induzieren, d.h. die zusätzliche Diode soll den Transistor davor schützen. Ich hab sie reingezeichnet. War das so gedacht? D.h. bei einer Verpolung schliesst sie kurz. Wäre da nicht noch ein Widerstand dazwischen sinnvoll?
Das gefaellt mir gar nicht, da gehoert ein Schnitt-Trigger rein oder etwas anderes mit Hysterese. So wie Du das gezeichnet hast, springt die Pumpe an, wenn es hell wird, die zieht einige Ampere, das belastet die Spannung nach der Sicherung, der Transistor bekommt weniger Basisstrom, schaltet das Relais ab, die Spannung wird hoeher, das Relais schaltet ein.... Gast
Markus K. schrieb: > Wäre da nicht noch ein Widerstand dazwischen sinnvoll? Unnötig, weil der Strom durch die Diode auch mit Widerstand genau dem Motorstrom im Abschaltmoment entspricht. Die Diode muss natürlich entsprechend dimensioniert sein. Vielleicht solltest du den BC548 duch eine Triggerschaltung ersetzen, um Flattern am Schaltpunkt zu vermeiden.
Äh, hatte noch vergessen: bei Verpolung fliegt die Sicherung raus -> Grenzlastintegral der Diode muss größer als das der Sicherung sein.
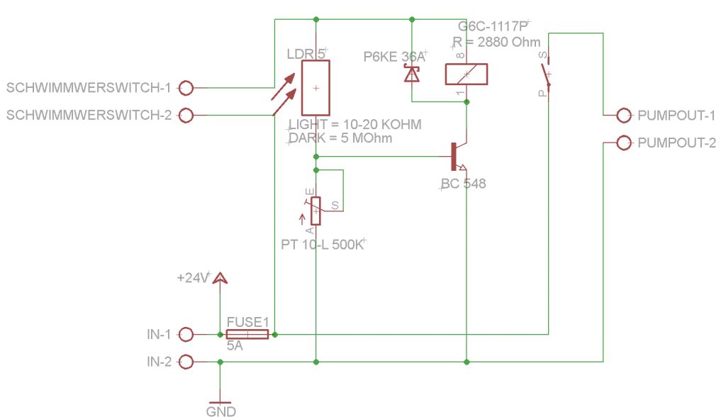
Als Sicherung wollte ich eigentlich eine ganz normale KFZ Sicherung rein machen. Die krieg ich im Notfall auch in Indonesien, wo ich das ganze einsetzen will. Funktioniert das mit einer 1N400x Diode oder welche Diode würde da passen? Ich seh es ja ein, dass ich da wohl was mit Schmitt Trigger machen muss. Ich muss mich da aber erst noch ein bissel schlau machen und ein bissel was lesen. Ist mir alles nicht so geläufig. Wenn ich da ein neuen Schaltplan habe, werde ich ihn dann posten. Danke schonmal für die vielen hilfreichen und lehrreichen Hinweise.
> Funktioniert das mit einer 1N400x Diode oder welche > Diode würde da passen? Nicht mit einer 8A-Sicherung. Im ersten Bild waren glaub ich noch 5A drin. Mach die Sicherung nicht viel stärker als nötig. Dioden gibts fein gestuft bis >10.000A.
Die 5A Sicherung war ein bissel knapp, wenn die Pumpe anspringt, dachte ich mir. Sie selber zieht angeblich max 4 A. Welche Diode könnte ich denn da benutzen?
Du koenntest den Transistor mit einem 2ten Kontakt am Relais bruecken. Das haelt sich dann selbst und wenn der Schwimmerschalter ausschaltet, schaltet auch das Relais wieder aus. Ein guenstiger Nebeneffekt waere die Tatsache, dass das Relais eine (geringfuegig) hoehere Spannung bekommt, sowie es angezogen hat. Gast
Ich hab jetzt mal versucht das Ganze mit Schmitt Triggerschaltung über einen LM 293 Komparator zu realisieren. Jetzt ist die Spannung am Ausgang aber invertiert d.h -24V, oder? Wie krieg ich jetzt das Relay zum Schalten? Kann ich das wieder invertieren oder muss ich einfach die Anschlüsse am Relay vertauschen oder ist das egal?
> Ich hab jetzt mal versucht das Ganze mit Schmitt Triggerschaltung Besser, aber trenne nicht mit dem Schwimmerschalter beide Eingänge von den 24V so daß sie nur noch über Widerstandswerte mit 0V verbunden sind, denn welcher der beiden Eingänge ist grosser (positiver), wenn sie beide 0V haben ? Benutze den Schwimmerschalter um gezielt einen Eingriff in deine LDR/Widerstände/Potis zu machen oder trenne einfach das Relais dadurch vom Schmitt-Treibber ab. > Ausgang aber invertiert d.h -24V Entweder verbindet der IC den Ausgang mit GND oder er lässt ihn offen, d.h. der Ausgang wird dann durch den Innenwiderstand des Relais an +24V gezogen. Aber -24V (also 48V weniger als +24V) können nicht erzeugt werden.
Ich dachte, ich unterbreche auch die Versorgungsspannung des Komparator mit dem Schalter (siehe Bild). So wird am wenigsten Strom verbraucht. Die meiste Zeit wird der Schalter ja aus sein. Das mit dem invertiert hatte ich falsch verstanden. Wer lesen kann ist klar im Vorteil ;-). Jetzt sind ja in Indonesien ja etwas höhere Temparaturen als hier und ich würde gerne einen Komparator benutzen, der etwas mehr aushält als der LM293. Welcher ist denn da zu empfehlen? Der LM193 oder ich hab bei Farnell auch den LT1716HS5#TRMPBF gefunden, der geht bis 125 Grad und bis 44V, ausserdem reicht mir ja ein Komparator. Würde der gehen? Oder kennt ihr einen der bei Farnell oder Reichelt auch mit DIP Gehäuse zu bekommen ist und der bis 125 Grad und am besten bis min 36V geht? Muss ich den Komparator auch mit einer Diode absichern wie den Transistor, falls ich die Batterie abklemmmen würde und die Pumpe gerade läuft? Und wo würde ich das machen? Versorgerspannung? Am Ausgang zum Pluspol? Danke nochmal allen für die massive Unterstüzung!
also der LT1716HS5 geht in der Form nicht, weil er einfach zu schwach ist, um den Relaisstrom bei H-Pegel zu liefern. Wenn schon, dann nur Relais gegen +, um es bei L-Pegel einzusdchalten. Dann musste aber den LDR und das Poti miteinander tauschen. LM293 und dessen Abkömmlinge sind da eher grenzwertig, weil die den Relaisstrom nur noch gerade so liefern können.
Also wenn da mal die Elektronik abrauchen sollte und du in Indonesien bist, ist es da nicht vielleicht doch eine Überlegung wert so wenig Elektronik einzubauen wie möglich? Ich finde die Idee mit dem sich selbst haltenden Relais da recht gut. Die Punpe kann dann nur bei Tageslicht einschalten, es gibt kein Kammerflimmern beim Relais und der einzige Nachteil wäre, dass die Pumpe nicht bei Einbruch der Dunkelheit abschaltet sondern noch weiterpumpt bis der Schwimmerschalter den Stromkreis trennt. (Das setzt natürlich voraus, dass der Schwimmerschalter den Stromkreis komplett unterbricht, nicht nur den zum Helligkeitsschalter, wofür er genug Schaltleistung haben muss)
> Ich dachte, ich unterbreche auch die Versorgungsspannung des Komparator > mit dem Schalter (siehe Bild). Das kann schiefgehen, Spannung kann über den 100k Widerstand und einen Eingang in den IC laufen und ihn trotzdem durchschalten. Ein nicht-angeschlossener IC ist nicht unbedingt ein gesperrter IC. Nach der Innenschaltung des LM393 würde ich zwar drauf tippen, daß es nicht zu so einer Fehlfunktion kommt, aber sicher ist das nicht. > Jetzt sind ja in Indonesien ja etwas höhere Temparaturen als hier und > ich würde gerne einen Komparator benutzen, der etwas mehr aushält als > der LM293. Der LM293 hat bereits einen erweiteren Temperaturbereich gegenüber einem LM393, bis 85 GradC hat es auch in Indonesion nicht, die 70 GradC des LM393 hätten auch ausgereicht. Solnage der Strom zum Relais passt, gibt es also keinen Grund.
Jens G. schrob: >LM293 und dessen Abkömmlinge sind da eher grenzwertig, weil die den >Relaisstrom nur noch gerade so liefern können. Nur noch die Begründung dazu; DB S. 6 mitte links. Ein Relais mit 2880Ohm zieht bei 24V reichlich 8,3mA. Der LMx93 kann aber gerade mal so reichlich 10mA liefern bei akzeptabler Ucesat. Der geht dann ziemlich flott in den übersättigten Bereich über - seine Uce steigt also dann kräftig (Verluste, bzw. Relaisspannung nicht mehr so hoch).
Ich dachte nur, wenn auf das Steuergerät mal Sonne draufknallt. könnte es schon recht heiss werden, aber stimmt schon 85 Grad müssten eigentlich reichen. Der Schwimmerschalter ist ein mechanischer Schalter und der soll die ganze Steuerschaltung trennen nicht nur die Versorgerspannung des Komparator. Damit kann doch auch nichts über den IC fließen. Das mit dem selbsthaltenden Relais muss ich mir noch mal genau überlegen, das hatte ich noch nicht so ganz verstanden. Das die Pumpe weiterläuft könnte allerdings ein Problem werden. Mein Wasserturm fasst 1000 l. Wenn nun der Schwimmerschalter bei 200 l kurz vor Dämmerung anläuft, pumpt die Pumpe 800 l. Da würde sie vielleicht 2 h laufen. Ich hab schon vor mindestens 2 dieser Boards zu basteln, damit ich das bei einem defekt auch tauschen kann. Die Schaltung sollte aber schon möglichst lange halten. Soviel elektronische Teile sind da jetzt auch nicht drauf. Gibt es denn nun einen Komparator der besser passt, d.h. das da genug Strom für das Relais geliefert wird?
Ich hab jetzt eine andere Schaltung auf 12V Basis im Netz gefunden und diese versucht anzupassen. Die Schaltung hab ich von http://bastelmolch.ba.funpic.de/licht.HTM (Dämmerungsschalter mit LM741 ) Zumindest schaltet hier ein Transistor das Relais und nicht direkt der Komparator und der Kondensator soll auch noch ein Flattern des Relais verhindern. Die Ursprungsschaltung ist auf 12 V ausgelegt, ich sehe jetzt aber keinen Grund warum sie nicht auch für 24 V funktionieren sollte, oder? Ich hab auch wieder eine Freilaufdiode zum Schutz des Relais reingemacht, ist doch sinnvoll, oder? Genauso hab ich wieder die Diode reingemacht, die den Transistor schützen soll, wenn die Pumpe gerade laufen sollte und dann die Stromversorgung getrennt wird, und so eine umgekehrte Spannung induziert. Macht das so Sinn? Kann ich den Komparator LM293 lassen oder sollte da der Operationsverstärker LM741 rein? Gibt es bei den Werten für die Widerstände und dem Kondensator wegen der erhöhten Spannung etwas anzupassen ?
Vergiss Schaltungen mit 741. All den zusätzlichen Kram der für ihn erforderlich war brauchst du heute nicht mehr.
Wie wäre es denn die Schmitt-Trigger-Schaltung einfach mit 2 Transistoren zu realisieren? Wär das so richtig? Was wären denn vernünftige Werte für die Widerstände? Bin da nicht so firm drin. Ist alles schon etwas her.
Bitte melde dich an um einen Beitrag zu schreiben. Anmeldung ist kostenlos und dauert nur eine Minute.
Bestehender Account
Schon ein Account bei Google/GoogleMail? Keine Anmeldung erforderlich!
Mit Google-Account einloggen
Mit Google-Account einloggen
Noch kein Account? Hier anmelden.







