Hallo mal wieder meine Schaltung ist endlichfertig und läuft mit dem 9V Block auch sehr gut, allerdings im Dauerbetrieb max 2 Tage lang. Deshalb möchte ich jetzt einen Lademechanismus integrieren und den 9v Block durch einen Akku ersetzen Im generellen würde ich mir einen Delta Peak Lademechanismus basteln, der bei 10,5 Volt abschaltet. Vom Pluspol der Batterie geht ein Schalter mit 2 Stellungen, Betrieb und Laden, sprich wenn die Schaltung aus ist geht sie automatisch in den Ladebetrieb, insofern das Netzteil angeklemmt ist. Dieses soll über einen Stecker angeklemmt werden können. Ausserdem sollen 2 LED leuchten, rot für Laden und grün für voll. Im Forum sind zwar bereits ein zwei Threads zu Akku laden, allerdings endeten viele in Beleidigungsschlachten, wie man sie von unserer aktuellen Jugendkultur erwarten würde. Darum hier bitte kurz und sachlich (gerne auch nur mit Verlinkungen zu guten Seiten) Wie baue ich ein Delta Peak Ladegerät für 9V Blöcke mit 2 LED für Laden und Voll? Mit freundlichem Gruß Björn
> Wie baue ich ein Delta Peak Ladegerät für 9V Blöcke > mit 2 LED für Laden und Voll? Theoretisch mit einem MAX712, Schaltung nach Datenblatt, kann auhc laden wenn das Gerät vom Netzteil her läuft. Praktisch wirst du bemerken, daß quasi kein Delta-Peak Ladegerät die 9V Blöcke nach -DeltaU lädt, sondern immer in 14 Stunden mit C/10tel. Denn 9V Blöcke haben keinen so ausgeprägten Spannungspeak, daß man sich auf ihn verlassen könnte. Daher nimmt man lieber einen kleineren Akku (z.B. 1 Zelle LiIon) und einen Spannungswandler StepUp auf 9V, wie TL496 oder LT1073.
Morgoth schrieb: > Deshalb möchte ich jetzt einen Lademechanismus integrieren und den 9v > Block durch einen Akku ersetzen Aber Achtung: ein 9V-Akku hat eine deutlich geringere Kapazität (250mAh) als eine 9V-Alkali-Batterie (500-600mAh)! Siehe z.B. http://de.wikipedia.org/wiki/9-V-Block Du wirst also mindestens jeden Tag laden müssen, das macht der Akku nicht lange mit...
OK erstmal ein zwei fragen der tl496 wandelt mir die 1,5V in 9V, klingt gut aber wenn die Spannung ver 6 facht wird heisst dass nicht auch dass der Akku nur noch 1/6 der Leistung bringen kann? Ich mein wenn die Schaltung 9v braucht und durchschnittlich 14mA zieht (126mW), dann müssten doch an der Zelle (Verlustleistung des IC mal weggelassen) 84mA abgesaugt werden oder? Gut moderne Akkus haben 2000-3000mAh aber das wären auch wieder nur 36 Stunden Dauerbetrieb Den einzigen Vorteil würde ich dann halt in der Schnellladung des Delta Peak laders erhalten right? Was wäre wenn ich 6 AAA Zellen in Reihe hänge, dann hätte ich immer noch 9V, hab ich dann auch noch einen Delta Peak? Der MAX 712, wenn ich das richtig kombiniere, lädt die angeschlossenen Zellen, wenn man vlimit mit ref kurzschliesst, mit 2V, wenn ich weniger wöllte (1,8V) müsste da wohl n Spannungsteiler rein richtig? Wenn ich mit ihm den 9V Block oder die 6 in Reihe geschalteten Zellen laden will, muss ich vermutlich an vlimit 9V(besser 10,5)anlegen, damit die voll werden richtig?(realisiert durch einen 7809 oder ähnlich) Die Einstellbarkeit der Zellen wird (vermute ich mal) nur bei Parallelschaltung der Zellen von effekt sein oder? oder ist das in reihe? Wozu dient die Abschaltzeit?Kann der IC mehr als nur deltapeak laden oder ist das nur dass er sich selber abschaltet? Wo könnte ich hier meine rote und grüne led unterbringen? Kann ich direkt vor der batterieklemme eine Zener mit 0,5V hängen, die nen Transistor und die rote LED ansteuert (wenn ladespannung grösser 0,5 schaltet transistor und rot leuchtet)? Oder geht das einfacher? die grüne dementsprechend per inverter wenn Spannung <0,5V?
Nachtrag: So n MAX 712/713 kostet SMD bei reichelt 7€, einein 713 kann ich aber bei maxim als gratisprobe abstauben, den 712 nicht. Gibt es Unterschiede zwischen 712 und 713?hab ihm Datenblatt nur ein Diagramm gesehn dass sich unterscheidet
Morgoth schrieb: > OK erstmal ein zwei fragen > der tl496 wandelt mir die 1,5V in 9V, klingt gut aber wenn die Spannung > ver 6 facht wird heisst dass nicht auch dass der Akku nur noch 1/6 der > Leistung bringen kann? Nein, die Leistung bleibt gleich. Der Energierhaltungssatz wurde gestern per Dekret eingeführt .-) allerdings hat der akku nur 1.2 V. Folgich liegen wir bei 1/8 bis 1/10. > Ich mein wenn die Schaltung 9v braucht und durchschnittlich 14mA zieht > (126mW), dann müssten doch an der Zelle (Verlustleistung des IC mal > weggelassen) 84mA abgesaugt werden oder? > Gut moderne Akkus haben 2000-3000mAh aber das wären auch wieder nur 36 > Stunden Dauerbetrieb Und kaufbare moderne Akkus haben 10000 mAh und mehr... > Den einzigen Vorteil würde ich dann halt in der Schnellladung des Delta > Peak laders erhalten right? > Was wäre wenn ich 6 AAA Zellen in Reihe hänge, dann hätte ich immer noch > 9V, hab ich dann auch noch einen Delta Peak? Ähnlich bescheiden wie beim Akkublock. AAA ist da nicht wesentlich besser. Warum nicht: 3 LiPo und ein LDO? > > Der MAX 712, wenn ich das richtig kombiniere, lädt die angeschlossenen > Zellen, wenn man vlimit mit ref kurzschliesst, mit 2V, wenn ich weniger > wöllte (1,8V) müsste da wohl n Spannungsteiler rein richtig? > Wenn ich mit ihm den 9V Block oder die 6 in Reihe geschalteten Zellen > laden will, muss ich vermutlich an vlimit 9V(besser 10,5)anlegen, damit > die voll werden richtig?(realisiert durch einen 7809 oder ähnlich) > Die Einstellbarkeit der Zellen wird (vermute ich mal) nur bei > Parallelschaltung der Zellen von effekt sein oder? oder ist das in > reihe? Das Datenblatt sagt das recht deutlich. Und der 7809 ist ein nettes Teil, aber hier wenig nützlich da für den beabsichtigten Zweck "suboptimal". Ich würde sagen, vergiss das und kauf Dir was Fertiges. Es mangelt dir an so vielen Grundlagen, da macht es Sinn eine Kauflösung zu verwenden. > > Oder geht das einfacher? s.o.
Morgoth schrieb: > meine Schaltung ist endlichfertig und läuft mit dem 9V Block auch sehr > gut, allerdings im Dauerbetrieb max 2 Tage lang. Du solltest dir die Frage stellen: Warum? Zeig mal deine Schaltung (Plan) und beschreibe, was sie macht.
Aaaalso Grundsätzlich haben wir einen 4060, dessen Ausgänge die 10 Transistoren antreibt. Diese liefern 9V Spannung über Widerstände an die Klemmleiste, immer 3 Pins pro Transistor. Auf einer extra Platine sind dann 30 LED untergebracht und nur noch an die Klemmen angeklemmt. Der 4060 generiert jetzt je nach RC-Dimensionierung Signale mit unterschiedlichen Frequenzen an die Transistoren, welche die LED ansteuern. Dimensioniert ist bereits alles und funktioniert wunderbar, wenn an der Klemme 9V anliegt.Die LED blinken wie wild und verrückt in unterschiedlichen Frequenzen und das sieht super aus. Da das ganze Ding als Wandschmuck dient und Kabel an der Wand immer hässlich aussehen, soll es per Akku betrieben werden. Zwischen die 2 Platinen will ich jetzt eine zusätzliche Platine einfügen, welche die Ladeelektrik und ein Flipflop/AND-Gatter/Taster-Mechanismus zum an/ausschalten realisiert. Zum Anschalten genügt ein Knopfdruck, zum Laden soll auf der mittleren Platine ein Stecker, wie man ihn vom Discman Handy etc kennt. Es soll kein billig aussehendes Gebasteltes Netzteil verwendet werden sondern ein Standard Netzteil mit 12V zb vom Handy Lautsprecher Laptop etc, welcher nur eingesteckt wird und an der grünen/roten LED soll man ablesen, wann das Ding weider an die Wand darf. Nun zum Thread Im Datenblatt steht Vlimit Max 2V,also hat sich das mit dem 7809 sowieso erledigt. Wofür steht 3 LiPo und ein LDO? Nach erneutem Lesen des Datenblatts habe ich das nun wie folgt verstanden An Vlimit werden 2(oder 1,5 Volt) pro Zelle vorgegeben, über PGM0 und PGM1 die Anzahl der Zellen, sprich wenn ich 2V/Zelle und 6 Zellen einstelle, werde ich an Batt+ und Batt- 12V erhalten, vorausgesetzt der PNP ist dementsprechend dimensioniert und die Versorgung sind 12V aufwärts. Der R1 im Datenblatt(geht von Supply an V+ und THI) denke ich mal ist so zu dimensionieren, dass der IC nur noch 5V erhält richtig? Ansonsten würde ich die Schaltung 1:1 übernehmen und auf die Zwischenplatine legen. Was ich mit einer Zelle meinte: Den TL496 habe ich wie einen Trafo verstanden, und wenn auf der Sekundärseite 126mW gesaugt werden, müssten auch an der Batterie 126mW geliefert werden, was bei 1,5V eben 84mA ergibt. Oder ist der TL496 eine eierlegende Wollmilchsau? Wenn ich die Schlatung mit einer AAA oder AA versorgen kann wär ich megahappy, denn die beiden Platinen haben gerade einen Abstand von 27mm(9V Block Breite), wenn ich das auf die 10mm einer AA drosseln kann klasse ^^ Gibt es nun Unterschiede zwischen 712 und 713? Dnake im Vorraus Björn
wenn du das so wie im Schaltbild verdrahtet hast kann die Schaltung nicht funktionieren. Die Kollektoren der Transistoren bekommen keine Versorgungsspannung.
... schrieb: > Die Kollektoren der Transistoren bekommen keine Versorgungsspannung. Es sein denn, der Name des Netzes an dem die Kollektoren angeschlossen sind, ist gleich dem Namen des Netzes, das an den +Pol der Batterie führt... ;-)
ok, hast recht, aber dann sollte das Netz auch dran stehen. Aber bei dem "Stromlaufplan" ist eh Hopfen und Malz verloren.
> Die Kollektoren der Transistoren bekommen keine Versorgungsspannung. Ist doch egal, da ihnen die Basisvorwiderstände fehlen sind sie eh kaputt. Und warum man für EINE LED 9V braucht, und dann 3 parallel schaltet, erschliesst sich mit nicht. Warum nicht 3 in Reihe ? Macht zwar höhere Spannung (9V reichen dann nicht mehr, eher 12V), aber 1/3 des Stromes. Den könnte man dann direkt vom CD4060 holen, ohne irgendwelche falsch angeschlossenen Transistoren. Zumindest bei 20mA LEDs. Der CD4060 erreicht bei 20mA am Ausgang zwar nicht mehr digitaltaugliche Signalpegel, aber egal, es wird ja auch nichts angeschlossen. > An Vlimit werden 2(oder 1,5 Volt) pro Zelle vorgegeben, über PGM0 und > PGM1 die Anzahl der Zellen, sprich wenn ich 2V/Zelle und 6 Zellen > einstelle, werde ich an Batt+ und Batt- 12V erhalten Nein. Der MAX712 ist ein -DeltaU Lader, der erreicht die 2V nie sondern schaltet vorher ab. Er liefert nur dannbis 2V wenn die Akkus kaputt sind, und du kannst dieses wie du bemerkt hast auf 1.5V limitiern, was dir wohl besser passt. Bei 1.5V ist zwar rasantes Schnelladen nicht mehr drin, aber bei 9V Akkus auch kaum möglich. Normale Akkus haben so 1.4V wenn die -DeltaU Schaltung abschaltet. > So n MAX 712/713 kostet SMD bei reichelt 7€, einein 713 kann ich aber > bei maxim als gratisprobe abstauben, den 712 nicht. > Gibt es Unterschiede zwischen 712 und 713?hab ihm Datenblatt nur ein > Diagramm gesehn dass sich unterscheidet Der eine its für NiCd, der andere für NiMH Akkus. Man muß nicht geizig sein. > 84mA abgesaugt werden oder? Im Prinzip ja, plus etwas Verlust. Aber 30 LEDs die in einem bestimmten Moment alle an sein können ziehen 600mA und wenn man die 9V nur aus einer Zelle macht (was ich nicht vorschlagen würde, sondern 2), dann braucht man mehr als 4.5 Ampere. Also doch besser 12V, 10 Zellen, und die 3 LEDs in Reihe direkt an den CD4060 der mit 12V aus diesen Akkus versorgt wird, ohne Transistoren. Siehe http://www.dse-faq.elektronik-kompendium.de/dse-faq.htm#F.8.2 die Schaltung mit den 40110.
MaWin schrieb: > Ist doch egal, da ihnen die Basisvorwiderstände fehlen sind sie eh > kaputt. Ein 4060 schafft es sicher nicht, die BE-Strecke zu töten... ;-) Aber die Stromaufnahme ist unnötig hoch... :-(
Okay okay eins nach dem anderen JA das Netz am den Kollektoren und Versorgung ist gleich und die sind damit verbunden Die Schaltung existiert bereits, liegt hier neben mir und blinkt fröhlich vor sich hin JA ich habe die Basiswiderstände im Schaltplan vergessen, habe ich aber auf der Platine realisiert Ich habe 2k Widerstände an die Basis gelötet und es dann entsprechend gebogen ZITAT Aber bei dem "Stromlaufplan" ist eh Hopfen und Malz verloren. Entschuldigung dass ich erst seit 1 Monat in EAGLE unterwegs bin, ich weiss dass es eine BUS Funktion gibt bin aber noch nicht schlau daraus geworden, kommt aber noch nach Zu den Transistoren ich weiss nicht ob ich das Datenblatt falsch interpretiert habe aber beim 4060 meine ich gelesen zu haben dass er nur 2mA ausgibt, mag falsch sein aber ich bin davon ausgegangen und habe die Transistoren eingesetzt. Ich wollte auch zuerst direkt anschliessen aber 20/60mA sind ein vielfaches der 2mA (die ich angenommen habe, mag sein dass es mehr sind) Ausserdem sind einige der LED ultrahelle, die mit 30mA angesteuert werden wollen, und es sind immer 1 Ultrahelle und 2 "dunkle" pro Kanal, damit ein gleichmässiges interessantes Bild entsteht. Ich wollte den "dunklen" keine 30mA zumuten und die teuren ultrahellen auch nicht unterfordern, daher kam für mich eine Reihenschaltung nicht als erstes in Frage. Ausserdem habe ich die Gesamtschaltung an ein (gutes) Messgerät gehängt und den durchscnittlichen Stromfluss gemessen über 15 min. Durchschnitt war 13,78 mA, womit ich ja auch bisher gerechnet habe. Die 600mA werden nie erreicht, da ja jedes Signal erstmal nur zu 50% HIGH ist und 2. der 4060 auch ein Zähler ist, sprich die letzten LED gehen nur zu 2^4/2^14 des Gesamtdurchlaufes auf High. Sooo back2theme ZITAT Nein. Der MAX712 ist ein -DeltaU Lader, der erreicht die 2V nie sondern schaltet vorher ab. Sprich ich kann mit dem 712/713 immer nur parallel mehrere Zellen laden, ein Verbund aus z.B. 6 in Reihe geschalteten Zellen dann nur durch Abgriff der einzelnen Pole und Schutz durch Dioden. ZITAT Man muß nicht geizig sein. Natürlich nicht, aber der Unterschied der 2 IC ist trotzdem nicht unwichtig und Danke für die Auskunft. Generell habe ich die Schaltung auf 9V dimensioniert da ich gehofft habe (hätt mich vorher schlau machen sollen) dass ein 9V Block länger halten würde, nächstes mal weiss ichs besser ^^ Gut die Schaltung hätte vllt einfacher, professioneller und auch stromsparender gemacht werden können, wie gesagt mach das noch nicht lange. Die andere Sache ist aber auch dass das Ding am Tag sagen wir vllt 1h läuft, sprich insgesamt 1 Monat würde ein Block/Akku schon heben, aber die integrierte Ladeschaltung wäre erstens very nice 2 have und zweitens überpraktisch, zumal man ja damit auch Akkus laden könnte (So wie man früher ferngesteuerte Autos als Ladegerät missbruacht hat ^^ ) Generell wären jetzt die Fragen KANN ich mit dem 712/713 auch einen 9V Akku laden und wenn ja wie? Ich würde mittlerweile den Block durch eine AA mit 1000-2000mAh ersetzen und mit dem TL496 auf 9V gehen, Strom geht zwar auf 84 mA hoch aber einen Tod muss ich sterben und die DeltaPeak Option klingt doch sehr verlockend ^^ Ist der R1 nun zur Spannungsversorgung für den 712/713? Vielen Dank im Vorraus Björn
Morgoth schrieb: > und die DeltaPeak Option klingt doch sehr verlockend ^^ Ja, das hört man aus deinen Fragen heraus... :-o Hast du dich da evtl. in was verrannt? Der einzige, der das Wort "Delta" hier immer wieder anspricht, bist du selber... Für mich steht fest: ich würde hier einen, zwei oder drei Lipo-Akkus verwenden.
> Der MAX712 ist ein -DeltaU Lader, der erreicht die 2V nie sondern > schaltet vorher ab. Sorry für die Unklarheit, ich meinte 2V pro Zelle, wie auch das Datenblatt sagt. > Sprich ich kann mit dem 712/713 immer nur parallel mehrere Zellen > laden, ein Verbund aus z.B. 6 in Reihe geschalteten Zellen dann > nur durch Abgriff der einzelnen Pole und Schutz durch Dioden. Nein nein, schon 2V pro Zelle, der MAX ist perfekt um bis zu 16 Zellen in Reihe zu laden. > KANN ich mit dem 712/713 auch einen 9V Akku laden und wenn ja wie? natürlich. > Ist der R1 nun zur Spannungsversorgung für den 712/713? Ja, und nach Detenblatt auszurechnen. > Die 600mA werden nie erreicht, Doch. 1 mal innerhalb von 1024 verschiedenen Kombinationen. Natürlich im Schnitt weniger (nämlich 300mA, keine Ahnung wie du auf 13,78 mA kommst), aber der Shcnittv ist nur wichtig um die Akkulaufzeit einzuschätzen, der Maximalstrom ist wichtig und die Bauteile auszulegen. Der Spannungsregler muss halt 600mA liefern können.
MaWin schrieb: > Der Spannungsregler muss halt 600mA liefern können. Du meinst damit den Tl496 1,5 zu 9V converter oder? Wie gesagt ich hab ein Messgerät (FLUKE 187) zwischen Netzteil und Schaltung geklemmt und auf Average gestellt, da kamen 13,78 mA raus. Ich vermute einfach mal dass die Transistoren und LED doch ein bisschen träge sind, egal wir werden sehen wie lang der Akku hebt und wie oft das Ding am Tag blinkt ^^ Gut jetzt mal generell die Frage der Versorgung Es gibt wie ich das sehe 5 Optionen 1.Ein 1,5V Akku mit TL496 (Gut ladbar,klein,kurze Laufzeit) 2.Mehrere 1,5V Akkus Parallel mit TL496(Gut ladbar,gross,lange Laufzeit) 3.9V Block (lange Ladezeit,gross,kurze Laufzeit) 4.6 1,5V in Reihe(Gut ladbar,gross,Lange Laufzeit) 5.LiPo Akku (Sehr komplex zu laden,gross und teuer,beste Laufzeit) Wenn es hier ne Abstimmfunktion geben würde ^^ Ich schwanke zwischen 2 und 4, aber sagt mal eure Meinung ^^ @lkmiller Du scheinst dich mit LiPo gut auszukennen, kannst du mir vllt ein paar Links oder Modelle nennen, die preiswert und einfach in der Handhabung sind? Bei Conrad hab ich nur 11,1 und 7,4 Volt gesehen (Vielfache von 3,7 eben) gibt es auch welche mit 9V? Würdest du einen 11,1 nehmen und einen Spannungsteiler(7809 etc) nehmen oder mit nem Converter aufwandeln? Die gesamte Schaltung ist ja mehr oder weniger just 4 fun und hat bisher (Praktikum sei dank) gerade mal 63cent gekostet (der 4060 gabs nicht im Lager ^^ ), jetzt bitte keinen Akku mit 25€ posten ^^ Vielen Dank Björn
Ach ja eins noch was ich bei dem TL496 absolut nicht verstehe in der Beispielschaltung mit 1 Zelle gibt es einen output, eine Battery und einen Trafo???ich will ja nur Battery zu Output, wofür ist der Trafo, ist der zusätzlich als Beispiel oder is der essenziell??? Björn
> 1.Ein 1,5V Akku mit TL496 (Gut ladbar,klein,kurze Laufzeit) > 2.Mehrere 1,5V Akkus Parallel mit TL496(Gut ladbar,gross,lange Laufzeit) > 3.9V Block (lange Ladezeit,gross,kurze Laufzeit) > 4.6 1,5V in Reihe(Gut ladbar,gross,Lange Laufzeit) Sagen wir mal so: Weil diese 4 Lösungen alle auf der selben Technik basieren (NiMH), hast du dort immer die annähernd gleiche Leistungsdichte. Nur das Umwandeln in deine zielspannung kann zusätzlich Verluste kosten. Und deshalb ist die Lösungen 1 und 2 technisch zwar interessant, praktisch aber (mindestens) umständlich. Die 3. kennst du schon: wegen der kleinen Batterie passt nicht viel Energie rein. (Wobei die Die 4. ist hier noch die Du solltest die Tabelle korrigieren, denn ich würde sagen: ein 9V-Block ist kleiner als eine Mignonzelle+StepUp... :-o > 5.LiPo Akku (Sehr komplex zu laden, Nein. Du lädst den mit Konstantstrom bis zur Zellenendspannung. Sieh dich mal hier im Forum um (Suchfunktion)... > gross Schon mal was von Handys gehört? Sind die groß? > und teuer Schon mal was von Handys gehört? Sind die teuer? Pollin hat da immer was an der Ramschrampe... ;-) > beste Laufzeit) Und aktuelle Technik > Bei Conrad hab ich nur 11,1 und 7,4 Volt gesehen (Vielfache von 3,7 > eben) gibt es auch welche mit 9V? Nein. Aber deine Akkus haben auch keine 9V. Und deine Schaltung läuft auch mit 7,4V, du mußt bestenfalls die Widerstände ein wenig anpassen...
Lothar Miller schrieb: > Du solltest die Tabelle korrigieren, denn ich würde sagen: ein 9V-Block > > ist kleiner als eine Mignonzelle+StepUp... :-o Hab das mal in Eagle mit SMD realisiert, braucht 15x20mm ^^ Kann ich mit der MAX712/713 Schaltung auch einen LiPo laden, oder muss da ne neue Lademechanik her?Wenn ja werde ich mal durchforstern ^^ Habs grad mal getestet, die Schaltung geht bis zu einer minimalen Spannung von 2,8V, die LED werden halt immer schwächer ^^ Also 7,4V Ramschrampe Pollin LiPo (den Akku von meinem 10 Jahre alten Nokia zu nehmen wäre wohl bissl out to date oder? ) Dann muss ich nix umwandeln und hab gute Leistung Right? Björn
Lothar Miller schrieb: > Pollin hat da immer was an der Ramschrampe... ;-) Du meinst Fundgrube? http://www.pollin.de/shop/p/OTk5OTY4/Fundgrube.html Oder überseh ich was Gruss Björn
Morgoth schrieb: >> Pollin hat da immer was an der Ramschrampe... ;-) > Du meinst Fundgrube? Ja, genauso wie die Werstoffhöfe eigentlich Müllhalden sind... ;-) Aber ich muß mich korrigieren: Pollin ist offenbar gerade ausverkauft... :-o http://www.pollin.de/shop/p/NDk4OTc5/Stromversorgung/Akkus/LiPo_Akkus.html Das ist noch das beste, was er derzeit zu bieten hat: http://www.pollin.de/shop/dt/MzY2OTkxOTk-/Bauelemente/Sortimente/Sonstiges/Akkus_fuer_Handys_und_Kameras.html
Kannst mir vllt trotzdem verraten, wofür der Trafo in der TL496 Beispielschaltung ist? Hmmm bei dem Überraschungspaket ist es nicht sicher ob ich nen LiPo oder nur Li-Ionen-Akku bekomme und für 10€bekomm ich n 7,4V bei Conrad etc ^^ Wobei der Akku ja dann das 15fached er Schaltung kostet :D vllt geb ich dem Nokia-Akku noch ne Chance Den LiPo kann ich wahrscheinlich nicht mit dem 712/713 laden oder? Gruss Björn
> Kannst mir vllt trotzdem verraten, wofür der Trafo in der TL496 > Beispielschaltung ist? Es handelt sich um eine Spule, Kenndaten stehen alle dabie, alle Schaltregler verwenden eine Spule, sonst wird das mit dem hochtransformieren nichts.
Ich beziehe mich auf http://www.datasheetarchive.com/pdf-datasheets/Datasheets-36/DSA-709983.html PDF Seite 5 Figure 1 Da gibts AC Input und Battery, denke MaWin hat erfasst was ich meinte ^^ Werd mich jetzt ma auf die Suche nach ner LiPo Lade-Schaltung machen und mich wieder melden ^^
Okay ich würde jetzt wie folgt vorgehen es wird eine LiPo-Zelle verbaut, welche mit dem LM496 auf 9V gebracht wird. Wie bereits erwähnt ist die TL496 Schaltung in SMD kaum grösser als ein Fingernagel. Geladen wird der LiPo mit einem MAXIM 1551 und der im Datenblatt enthaltenen Beispielschaltung. Der LiPo kann direkt an USB geladen werden, was ein extra Ladekabel unnötig macht (GEIL!!!!!) Insgesamt ist die Ladeplatine dann vllt 2x4 cm gross, modernste Technik, einfache Handhabung und niedriger Platzverbrauch, meines Erachtens nach wunderbar. Am 1551 wird eine rote LED zwischen in und CHG(negiert) angeschlossen, die den Ladezyklus anzeigt, und eine grüne zwischen in, CHG(negiert) und einem Inverter, die fertig anzeigt. Hat jemand Verbesserungsvorschläge? Ich persönlich wäre damit( Verbesserungen vorbehalten) super zufrieden ^^ Dann verbessert mal :D Gruss Björn
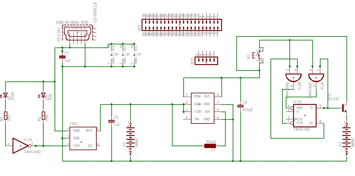
Soooooo das wäre es mal soweit Von den USB 5V werden die 3 IC betrieben, ein 1uF Kondi besorgt die nötige Stabilität. Diese 5V betreiben den 1551,über Plus geht eine rote Diode an CHG und per Inverter eine grüne genauso (Statusanzeige lädt/lädt nicht) Am Ausgang hängt nochmal ein 1uF und die zu ladende Zelle (hier vllt durch falsches Symbol dargestellt, Logik sollte nachvollziehbar sein) Die Spannung der Zelle geht an den TL496, der wie im Datenblatt mit 470nF und 50uH ausgestattet ist und liefert unsere 9V. Nachfolgend ist noch ein Taster, 2 AND-Gatter und ein Flipflop, welche den BC337 schalten, der den Stromkreis schliesst. Die fertige 9V Versorgung, die ab und anschaltbar ist, wird hier durch ein weiteres Batteriesymbol verdeutlicht. Der Flipflop hat invertierte Eingänge, da es hier aber nur An/Aus gibt sollte das egal sein. Die Klemmen haben keine praktische Funktion aus elektrotechnischer Sicht, dienen nur zum Montieren/als Bohrvorlage beim Ätzen. So sollte das funktionieren oder? Bitte Kommentare/Kritik abgeben, spätestens morgen um 10 wird geätzt ^^ Danke im Vorraus Björn
> TL496 Schaltung in SMD Seit wann gibt es den TL496 in SMD ? > So sollte das funktionieren oder? 4 ICs für eine simple Spannungsversorgung ? Das mit dem ein-/ausschalten FlipFlop wird wegen tastenprellen nicht funktionieren. Das mit dem durchschalten der 9V durch einen Emitterfolger ist suboptimal (zumal beim Abschalten Ube_reverse überschritten wird falls in der dahinterliegenden Schaltung Elkos drin sind). Wenn man schon LiPo hat, sollte man doch einfach einen geschützen LiPo Akku kaufen statt nackter Zellen, dann spart man sich Ladeschlusserkennung, Tiefentkladeschutz, Kurzschlussschutz. Was die rot grünen LEDs sollen, erschliesst sich mir nicht. Ob USB lädt oder nicht jedenfalls nicht. Der normale abschaltbare Step-Up für 500mA wäre ein LTC3440, dummerweise kann er nciht mehr als 5.5V, aber die sollten dir reichen.
Der 1551 setzt den CHG auf low wenn er lädt und auf high wenn er fertig ist, sprich eine LED von + auf chg wird leuchten wenn er am laden ist(die rote) und die grüne dementsprechend wenn er nicht mehr lädt, allerdings hat gk recht, der inverter muss andersrum Die dahinterliegende Schaltung hat (die ist weiter oben gepostet) nur einen Kondi für den RC Schwingkreis, sollte also nicht stören Wo ist das Problem mit dem Transistor? Gut vllt sollte doch ein Taster mit Rastfunktion rein, ist wohl einfacher ^^ Muss wohl eh ein zwei Sachen bestellen, da kann der mit auf die Liste Blödes Prellen da war was ^^ Warum willst du jetzt einen LTC 3440 verwenden, was ist am TL496 falsch? Abgesehen davon dass ich weder bei Conrad noch bei Reichelt einen finde, wo bekomm ich so was??????????? Weiss nicht ob es den in SMD gibt, bin einfach mal davon ausgegangen, da im Datenblatt nix steht. Mir wären 9V lieber da die LED nur da die volle Lichtstärke haben und alle Widerstände jetzt nochmal rauslöten hab ich kein Bock ^^ Mal was anderes theoretisches, wäre es möglich die Schaltung so aufzubauen dass die Schaltung bei Berühren angeht? Sprich vllt mit einen Transistor oder ähnlichem einen geringen Impuls am Finger nutzen? Was soll ich gegen den Ube_reverse machen/wie kann man das verbessern? Abgesehen von einen Rastschalter benutzen ^^ Die Ladeschaltung bis zum Wandler ist ok oder? Gruss Björn
> Was soll ich gegen den Ube_reverse machen/wie kann man das verbessern? > Abgesehen von einen Rastschalter benutzen ^^ Diode nach Masse und eine Diode nach Vcc. Leitet die Überspannung zuverlässig ab.
> Weiss nicht ob es den in SMD gibt, bin einfach mal davon > ausgegangen, da im Datenblatt nix steht. Tja, etwas mehr Vorbereitung wäre wohl sinnvoll, denn > Warum willst du jetzt einen LTC 3440 verwenden, was ist > am TL496 falsch? Abgesehen davon dass ich weder bei Conrad > noch bei Reichelt einen finde, wo bekomm ich so was??????????? Den TL497 führen Reichelt und Conrad auch nicht, das macht nun also nicht den Unterschied, der LTC3440 kann seinen Ausgang abschalten.
Hmmm hab mir grad den LTC3440 angeschaut und weiss nicht was der für Vorteile bringen soll? Wollt ihr dass ich den Schalter an den Shutdownpin klemme Oder nur weils den in SMD gibt? Oder weils den überhaupt gibt ^^ gibt es denn keine bestellbare 9V Wandler (wenn möglich in SMD)? Wie kann es sein dass man einen IC der so anscheinend nahezu einmalig ist einfach nicht mehr bekommt? Der Vollständigkeit halber ZITAT Diode nach Masse und eine Diode nach Vcc. Leitet die Überspannung zuverlässig ab. Und von wo aus?von der Basis?Oder am Kollektor? Steh grad aufm Schlauch ^^ Gruss Björn
> Hmmm hab mir grad den LTC3440 angeschaut > und weiss nicht was der für Vorteile bringen soll? Es wurde geschrieben. Er kann seinen Ausgang abschalten, dein Transistor entfällt. > Wollt ihr dass ich den Schalter an den Shutdownpin klemme Ja. > Oder nur weils den in SMD gibt? Auch das. Du wolltest ja unbedingt SMD. > gibt es denn keine bestellbare 9V Wandler (wenn möglich in SMD)? Es gibt (nebem dem TL496) wohl nur welche bei denen die 9V durch 2 Widerstände eingestellt werden müssen, aber welcher für dich der "beste" ist (am Besten wäre gleich LiIon Ladefunktion, per Tastendruck einschaltbar, trennt Last ab) hab ich jetzt keine Lust zu recherchieren. Es gibt tausende step up Schaltregler, also würde einer davon wohl passen, und weil dir auch noch wichtig ist daß er bei Conrad oder Reichelt zu bekommen ist, musst du halt deine Auswahl danach ausrichten. Erwarte nicht, daß wir dir deine Wünsche erfüllen, Weihnachtsmänner gibt es woanders. > Wie kann es sein dass man einen IC der so anscheinend > nahezu einmalig ist einfach nicht mehr bekommt? Auch der TL496 ist beschaffbar, von mir aus zu Fuss http://www.bassenberg.de/advanced_search_result.php?keywords=tl496 nur halt nicht bei Conrad oder Reichelt. Conrad und Reichelt sind nicht der Nabel der Welt.
Natürlich ist Conrad nicht alles ^^ Nur hab ich auch im Inet gesucht nach dem 496, aber nix gefunden Recherchiert hab ich selber, bin hier auf der Suche nach Hilfe, nicht nach Weihnachtsmännern oder Wichteln ^^ Ich hab mich jetzt für den TL1301 entschieden, per Shutdown ebenfalls abschaltbar und als SMD zu erhalten BTW hab nochmal nachgeschaut warum die Schaltung so wenig mA zieht, anscheinend ist der Vorwiderstand der LED zu hoch(wobei bei mir 9V/20mA=475 Ohm ergibt, muss wohl am Rchtecksignal liegen) auf jeden Fall zieht bei mir ne LED kaum mehr als 5mA, wobei die immer noch angenehm hell sind (Glück gehabt :D ) Sooo wenn die Teile da sind wird mal aufgebaut, ich meld mich dann Vielen Dank an alle die geholfen haben, hab viel gelernt CU Björn
Kurze Frage Der CHG Pin des 1551 is low wenn er lädt, wenn er nimmer lädt wird der High oder NC? Im Datenblatt steht high impedance,also NC? Dann bräuchte ich n inverter, der bei NC auf low geht, kennt da einer was? Gruss Björn
Bitte melde dich an um einen Beitrag zu schreiben. Anmeldung ist kostenlos und dauert nur eine Minute.
  
  Bestehender Account
  
  
  
  Schon ein Account bei Google/GoogleMail? Keine Anmeldung erforderlich!
Mit Google-Account einloggen
Mit Google-Account einloggen
  Noch kein Account? Hier anmelden.



 Thread beobachten
 Thread beobachten Seitenaufteilung abschalten
 Seitenaufteilung abschalten