Hallo zusammen, ich bin auf der Suche nach einer Schaltung. Und zwar soll diese Schaltung mit Schülern der 8-9 Klasse innerhalb von 15 Stunden aufgebaut werden. (Layout zeichnen, zusammenlöten, Inbetriebnehmen, Fehlersuche). Bisher sind wir zu folgenden Schaltungen gekommen: - Fahrrad LED Beleuchtung (automatisch Einschalten wenn Fahrrad in Bewegung und dunkel wird) - Lichorgel mit LEDs - Lüftersteuerung für PC - Kleines UKW Radio Es sollte gerne etwas nützliches sein was die Schüler auch später verwenden können. Vielleicht fällt euch noch was ein? würde mich freuen mfg Jan
Fangt erst mal ganz klein an mit Werkzeug zur Selbsthilfe: -Durchgangsprüfer für Leiterplattentest -Transistorprüfer -Lochrasterplatte mit ... ... mehr da http://www.elektronik-kompendium.de/ Große Projekte sollte man erst starten, wenn man etwas Fingerfertigkeit gewonnen hat. Ein Radiobausatz mit abgelösten Leiterzügen ist sonst ziemlich wertlos.
Danke oszi40 für die Antwort. Das Problem ist wie gesagt, das ich die Klasse wirklich nur für 15 Stunden habe (3Tage lang) und sie in dieser Zeit etwas nützliches bauen sollen und einen einblick in den Beruf "Elektroniker f. Geräte u. Systeme" kriegen sollen. mfg
>Elektroniker f. Geräte u. Systeme
Ist das nicht die moderne Bezeichnung für den Elektroinstallateur?
Seit wann bauen die selbstständig irgendwelche Geräte?
Da schlage ich ehr ein Holzbrett mit einer Lampe und 2 Wechselschaltern
vor.
ich schrieb: >>Elektroniker f. Geräte u. Systeme > > Ist das nicht die moderne Bezeichnung für den Elektroinstallateur? > Seit wann bauen die selbstständig irgendwelche Geräte? > > Da schlage ich ehr ein Holzbrett mit einer Lampe und 2 Wechselschaltern > vor. Nein, das sind die Elektrotechniker für Energie- und Gebäudetechnik. Den Selbstbau-Durchgangsprüfer find ich allerdings wirklich nicht schlecht. Habe ich während meiner Ausbildung zum Elektroniker für Betriebstechnik auch in der Berufsschule gemacht. Hat mir gefallen :)
Ähm "Elektroinstallateur" passt gar nicht. Nein zur Ausbildung gehört nunmal Systemanalyse, Systementwurf, etc. Soetwas wurde bei mir auch in der Abschlussprüfung abverlangt :P
Nein, das sind die Elektrotechniker für Energie- und Gebäudetechnik. Den Selbstbau-Durchgangsprüfer find ich allerdings wirklich nicht schlecht. Habe ich während meiner Ausbildung zum Elektroniker für Betriebstechnik auch in der Berufsschule gemacht. Hat mir gefallen :) Wie gesagt, es sollte etwas sein was für Schüler der 8-9 Klasse sinnvoll ist. Was man vielleicht zuhause vorzeigen kann & verwendet.
>daß ich die Klasse wirklich nur für 15 Stunden habe
Da werden sie wenig lernen. Lass sie erst mal ein paar Bauteile aus
Organspendern auslöten, damit sie Praxis mit dem Lötkolben bekommen. Das
ist gleichzeitig "Bauteilkunde".
Dann such Dir einen Bausatz, den sie als Schaltbild bekommen. Lass das
Zeug auf kleine Lochraster bestücken. Das reicht für den Anfang. Die
Restzeit füllt Arbeitsschutz und betriebliche Fragen.
Ein Testofon vielleicht? http://www.taco-nauert.de/catalog/testofon_kit_education.php Die Bausätze sind natürlich zu teuer für den Spaß. Allerdings ist die Schaltung auch auf 2 Transistoren, 5 Widerstände, 2 Kondensatoren, 1 LED, 2 Prüfleitungen und 1 Lautsprecher reduzierbar. So kann sie auch auf eine kleine Punktraster-Platine gebaut werden. 9V-Blöcke sind inzwischen billiger als 4,5V Flachbatterien zu bekommen. mfg mf
Ich weiß ja nicht was für Zielgruppe du für die 3 Tage erwartest, aber wie wäre es mit einem kleinen Evaluation Board im Eigenbau. Nen paar LEDs, paar Taster, I/O-Pins rausführen, kurze und knappe Einführung in C (ASM wird in 3 Tagen wirklich knapp), programmieren mit WinAVR und PonyProg, dazu verweise auf gute C-Bücher, die sich die Leute dann besorgen können und frei weiterarbeiten können. Wäre für meine Begriffe in feiner Einstieg, allerdings nicht für jeden in 15 stunden machbar und ob es deinen Beruf gut widerspeigelt? ich weiß es nicht.
Leo B. schrieb: > kurze und knappe Einführung in C Naja...vielleicht ist das für Klasse 9 dann doch etwas viel.
Wechselblinker mit 2 Transistoren. ggv. etwas mit der C-control.--> Das ist ein seeehhr einfacher Basic-Dialekt und man sieht das Resultat sofort. Die kann auch wahlweise grafisch Programmiert werden. Also kleine Kästchen zusammenklicken. Damit könnte man auch was anspruchsvolleres machen, wie z.B. eine Ampel oder etwas, was piept, Melodien spielt. Die C-control gibt es als Version, die nur 8 Beinchen hat, im DIP- Gehäuse, also ideal zum Anfangen....
Ich denke auch, dass es die 8-9 Klasse überfordert. Etwas mit LEDs finde ich nicht schlecht, dann hat man auch gleich ein Erfolgserlebnis wenn etwas blinkt. Man kann ja eine Schaltung entwerfen, mit der man von der Dauerbeleuchtung bis zum "Stroboskob" das Blinken einstellen kann. Alternativ gab es neulich mal einen Bericht im Internet, wie Schüler der 9. Klasse mit ihrem Lehrer den neuen Personalausweis "geknackt" haben, indem sie eine Spule an das Blitzlicht einer Kamera angeschlossen haben. War mal ein Video auf der Seite der Tagesschau. Das ist natürlich auf mehreren Ebenen lehrreich . Kann man gleich etwas über Datenschutz erzählen!
1. so was ähnliches wie eine Lichtorgel: Mehrfarben-LED nehmen, 3 Potis, ein paar Begrenzungswiderstädne. --> "Farbmischer" zur Erzeugung der eigenen persönlichen Wunschfarbe. Das könnte man sogar noch mit den Lichtorgel-Team verbinden: LO-Team macht aus Töne R-G-B Mischer-Team macht aus R-G-B eine Mischfarbe 2. Haustür-Klingel-Erweiterung (Die Sache mit Wechselspannungs-Klingel-Trafo, und einer einzigen Doppelleitung zum Klingeltaster, sowie der entkopplung mit 2 dioden und 2 Relais, um 2 Klingelkreis eansteuern zu können)
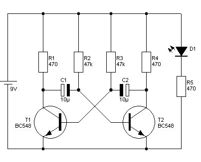
http://www.dieelektronikerseite.de/Lections/Astabiler%20Multivibrator%20-%20Eine%20unruhige%20Schaltung.htm Sogar Fertig mit Erklärungen! Wie ich das meinte, hab ich mal als Bild angehängt. An Emitter von T1 und Emitter T2 kommt dann die Piezo-Tröte. Prüfspitzen kommen anstelle eines Schalters in die Versorgung. mfg mf PS: Damit man auch wirklich was hört, müssen die Kondensatoren natürlich viel kleiner sein.
Bitte melde dich an um einen Beitrag zu schreiben. Anmeldung ist kostenlos und dauert nur eine Minute.
Bestehender Account
Schon ein Account bei Google/GoogleMail? Keine Anmeldung erforderlich!
Mit Google-Account einloggen
Mit Google-Account einloggen
Noch kein Account? Hier anmelden.
