Ich entwickle gerade eine AB-Endstufe und simuliere ein wenig in Spice herum. Die größte Gefahr bei solchen Stufen ist ja der Ruhestrom, weil (bei konstanter Basis-Offsetspannung) der Ruhestrom bei Erwärmung immer größer wird (und zu noch mehr Wärme führt). Ich verwende in der Angehängten Schaltung 2x2 Dioden um die Offsetspannung zu erzeugen, in diesen Zweig wird durch 2 Stromquellen (oben und unten) ein Strom von ~10mA eingeprägt (Die Stromdifferenz der Quellen frisst der Treiber) Laut Spice funktioniert meine Schaltung und der Ruhestrom wird bei Erwärmung geringer, solange die Dioden mit den Leistungstransistoren thermisch gekoppelt sind. Kann ich mich darauf verlassen? Und gibt es ein mögliches Szenario, in dem der Ruhestrom größer würde?
> Kann ich mich darauf verlassen? Da Dioden nie perfekt mit den Transistoren gekoppelt sind: Nein. Nicht perfekt. Aber i.A. ausreichend. Es gäbe auch Transistorn mit einer extra Diodenstrecke auf dem Kristall. > Und gibt es ein mögliches Szenario, in > dem der Ruhestrom größer würde? Auch wenn er kleiner wird, wird die Übertragung schlechter. 2 gegeneinander arbeitende Konstantstromquellen sind recht merkbefreit. Eine Seite verwendet man für die Ansteuerung.
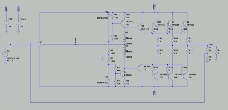
MaWin schrieb: > 2 gegeneinander arbeitende Konstantstromquellen sind recht > merkbefreit. Eine Seite verwendet man für die Ansteuerung. Für die Ansteuerung will ich einen OPA454 benutzen, angeschlossen ist sein Ausgang in der Mitte der 4 Dioden (die horizontale Leitung links rein). Der Ausgang ist über einen Spannungsteiler rückgekoppelt Im Anhang ist nun die ganze Schaltung Allerdings sind noch nicht die richtigen Transistoren in der Simulation. Momentan sind es TO3-Transen deren Modelle ich noch hier hatte. Später soll dann 2STA2121 und was ähnliches in NPN rein, allerdings habe ich kein Modell gefunden.
Die Transistoren Q3 und Q4 sind viel zu schwach für die Aufgabe, mindestens BD139/40 einsetzen. Die Emitterwiderstände der Endstufen sind zu klein.
ArnoR schrieb: > Die Transistoren Q3 und Q4 sind viel zu schwach für die Aufgabe, > mindestens BD139/40 einsetzen. Die Emitterwiderstände der Endstufen sind > zu klein. Das mit den Darlington-Transistoren habe ich vergessen zu erwähnen. Ich kam einfach noch nicht dazu, ein passendes Modell in die Simu einzubauen. Und wie groß soll ich die Emitterwiderstände auslegen? Die Endstufe soll nämlich an 2 oder 4 Ohm Last funktionieren.
Hallo Nikola, schau Dir mal diese Modelle an. Diese Transistoren sind für Dich bestimmt besser geeignet. Gruss Klaus.
Klaus Ra. schrieb: > Hallo Nikola, > schau Dir mal diese Modelle an. Diese Transistoren sind für Dich > bestimmt besser geeignet. > Gruss Klaus. Ich kenne die MJ15, aber ich will bewusst keine TO3-Transen verwenden, diese sind einfach blöd zu verbauen weil die Beine auf der Unterseite sind. Statt dessen gibt es ja TO246 :) Wie wäre es mit den Komplementärpaaren 2STA1943, 2STC5200? Beide TO246, die schaffen auch 150W pro Stück (laut Datenblatt, aber ich habe ja 3 :) ) (Bei Vollauslastung (250W in 2 Ohm) fließen an der Amplitude 5,3A pro Transistor, passt das ungefähr?
Hallo Nikola, ich könnte Dir noch Thread "Verstärker TAS5630" empfehlen. Markus kann Dir vielleicht noch eine Platine besorgen. Gruss Klaus.
Falls in der Endstufe doch parallele Transsitoren vorgesehen sind, NUR Emitterwiderstände zur Symmetrierung vorsehen, Basiswiderstände sind unzweckmässig.
U. B. schrieb: > Basiswiderstände sind unzweckmässig. Ich denke im Bereich 1R sind sie hilfreich den TK der Basis-Emitterdiode zu kompensieren! Aber ansonsten hast du Recht Gruß Knut
ArnoR sagte, die Emitterwiderstände seien zu klein. Stimmt dass? Meine Frage nach sinnvolleren Werten wurde jedenfalls noch nicht beantwortet.
@ I. L. (knutinator) >> Basiswiderstände sind unzweckmässig. >Ich denke im Bereich 1R sind sie hilfreich den TK der Basis-Emitterdiode >zu kompensieren! Nö, das machen die Emitterwiderstände. MfG Falk
@ Nikola Tesla (nikolatesla) >ArnoR sagte, die Emitterwiderstände seien zu klein. >Stimmt dass? Jain. Man nimmt hier was im Bereich zwischen 0,1 und 0,5 Ohm. 0,22 Ohm scheinen mir OK. MFG Falk
Falk Brunner schrieb: > Nö, das machen die Emitterwiderstände. Richtig, aber die Basis-R`s sorgen auch dafür, dass die Basis-Emitterdiode kompensiert wird, da diese embenfalls einen positiven TK besitzt. Sie sollten eigentlich ergänzend wirken! Gruß Knut
Basiswiderstände bei parallelen Leistungtransistoren verschlechtern das Ausschaltverhalten: die nach der Leitphase ( ggf. ungleiche ) noch in den Basen gespeicherte Ladung wird besser OHNE Widerstand abgeleitet.
@ I. L. (knutinator) >Richtig, aber die Basis-R`s sorgen auch dafür, dass die >Basis-Emitterdiode kompensiert wird, Nö. > da diese embenfalls einen positiven TK besitzt. Ist aber reichlich sinnlos, da der Basistrom um fen Faktor beta kleiner ist. >Sie sollten eigentlich ergänzend wirken! Tun sie aber nicht wirklich.
Falk Brunner schrieb: > Ist aber reichlich sinnlos, da der Basistrom um fen Faktor beta kleiner > ist. Genau deshalb ja, dadurch kann der Transistor verlustfreier kompensiert werden, ohne das der Strom durch einen Emitterwidertand muss. Ich hab es zwar auch noch nicht gemacht, aber logisch ist es jedenfalls, oder nicht? Überleg ma, wir reden hier ja von Bs im Bereich 20 nicht 500! U. B. schrieb: > Basiswiderstände bei parallelen Leistungtransistoren verschlechtern das > Ausschaltverhalten: die nach der Leitphase ( ggf. ungleiche ) noch in > den Basen gespeicherte Ladung wird besser OHNE Widerstand abgeleitet. Hätten wir hier eine Schaltanwendung würde ich dir Recht geben, haben wir aber nicht zwingend! Der Widerstand macht der Regler höchstens etwas langsamer- aber nicht doll.
@ I. L. (knutinator) >Genau deshalb ja, dadurch kann der Transistor verlustfreier kompensiert >werden, 1.) Superlative kann man nicht steigern. "verlustfrei" 2.) Ohne Fleiß kein Preis, deine Kompensation funktioniert so nicht. Mach dich mal zum Thema Stromgegenkopplung schlau. > ohne das der Strom durch einen Emitterwidertand muss. Doch. Denn gerade DER macht die Gegenkopplung! >Ich hab es zwar auch noch nicht gemacht, OMG! > aber logisch ist es jedenfalls, oder nicht? Nö. >Überleg ma, wir reden hier ja von Bs im Bereich 20 nicht 500! Egal. >wir aber nicht zwingend! Der Widerstand macht der Regler höchstens etwas >langsamer- aber nicht doll. Er macht den Ausgangsstrom weicher, das will man aber nicht, ist ja schliesslich ne Endstufe. Strombegrenzung macht man extern, u.a. über den Emitterwiderstand. MFG Falk
>> Ist aber reichlich sinnlos, da der Basistrom um fen Faktor beta kleiner >> ist. > Genau deshalb ja, dadurch kann der Transistor verlustfreier kompensiert > werden, ohne das der Strom durch einen Emitterwidertand muss. Wenn nun aber die Stromverstärkung unterschiedlich ist, sind die durch Basiswiderstände ( teilweise ) symmetrierten Basisströme auch im statischen Fall kontraproduktiv.
Falk Brunner schrieb: > 1.) Supelative kann man nicht steigern. "verlustfrei" Richtig... Falk Brunner schrieb: > Ohne Fleiß kein Preis, deine Kompensation funktioniert so nicht. Mal mit ner Kausalkette probiert? T+ => Ib+ => Ube+ => Ic+ => Ure+; mit Usteuer = const. => Usteuer + Urb + Ube + Ure + Ulast = 0 wenn Ube+ => Urb- => Ib- und wenn Ure+ => Urb-- => Ib-- Falk Brunner schrieb: > Doch. Denn gerade DER macht die Gegenkopplung! Der soll ja auch nicht wegfallen, aber kleiner werden! Falk Brunner schrieb: > Nö. Schade... Falk Brunner schrieb: > Egal. Nicht ganz, bei Ic = 10A und B = 20 ==> Ib = 500mA Falk Brunner schrieb: > Er macht den Ausgangsstrom weicher... Macht er nicht Falk Brunner schrieb: > Strombegrenzung macht man extern Wir betreiben hier aber eine Kompensation des TK! Gruß Knut
U. B. schrieb: > Wenn nun aber die Stromverstärkung unterschiedlich ist, sind die durch > Basiswiderstände ( teilweise ) symmetrierten Basisströme auch im > statischen Fall kontraproduktiv. OK, vor dem Gesichtspunkt hab ihr Recht... Gebe mich geschlagen! trotzdem waren Falks Nö, Egal usw. unbegründet und daher nicht hinnehmbar. Deine Begründung dagegen ist sehr plausibel, wieder was gelernt :-) Gruß Knut
So ganz abwegig die die Widerstände an der Basis nicht. Bei schnellen Transistoren reduzieren die Widerstände die Schwingungsneigung. Mit den oben genannten TIP3055 sollte es auch ohne gehen. Ob es jetzt die statische Stromverteilung durch die Widerstände besser oder schlechter wird, ist nicht klar. Wenn die die Transistoren im Beta unterscheiden wird es schlechter, wenn der unterschied bei Ube liegt, wird es besser. Hinsichtlich Verlusten spart man in dieser Schaltung auch nichts: die Widerstände reduzieren den Spannungshub den man für die Basis hat. Man verschiebt also nur die Leistung vom Emitterwiderstand in den Transistor.
> Bei schnellen Transistoren reduzieren die Widerstände die > Schwingungsneigung Humbug. Du verwechselst MOSFETs und Bipolartransistoren.
Was ist eigentlich die Beste Methode, so ein Ding mit logik-Pegel einzuschalten? (So wie es bei den TDA7293 mit dem Standby-Pin geht) Bisher fielen mir 2 Möglichkeiten ein: 1) Die ElKos auf der Platine werden schon vorher vom Netzteil geladen und die Versorgung für den Verstärker selbst wird mit FETs und Treibern eingeschaltet. Das gibt aber einen ziemlichen Spannungssprung und ich habe keine Ahnung was dann hinten rauskommt. 2) Die Versorgung für den Verstärker selbst wird mit FETs und Treibern eingeschaltet, erst über einen Leistungswiderstand, dann direkt. Durch die Widerstände und ElKos steigt die Versorgungsspannung relativ langsam.
MaWin schrieb: > Es gäbe auch Transistorn mit einer extra Diodenstrecke > auf dem Kristall. Wo findet man denn sowas? Ich habe danach gegockelt aber finde nur Transistoren mit antiparalellen Dioden.
Die Anzahl der Diodenstrecken ist nicht die Lösung des Problems! Hier sollte ein VBE-Multiplier eingesetzt werden. das ist ein simpler Transistor. Siehe google.
> > Es gäbe auch Transistorn mit einer extra Diodenstrecke > > auf dem Kristall. > Wo findet man denn sowas? > Ich habe danach gegockelt aber finde nur Transistoren mit antiparalellen > Dioden. z.B. Sanken STD0xN/P http://www.sanken-ele.co.jp/en/prod/semicon/pdf/data_std03n_pe.pdf
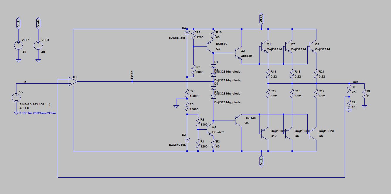
Ich habe nun relativ günstige Transistoren mit Diodenstrecke am Kristall bei RS gefunden: NJL3281D (NPN), NJL1302D (PNP) von ON Ihr habe ja schon gesagt, dass Basis-Widerstände mehr Nach- als Vorteile haben, aber spricht etwas dagegen, dem 1. Transistor der Darlington-Schaltung einen Emitter-Widerstand zu geben (das wäre also ein gemeinsamer Basis-Widerstand aller Leistungstransistoren)? Über den könnte man den Ruhestrom einstellen ohne dass der Ausgangsstrom drüber muss (im Gegensatz zu den Emiterwiderständen der Leistungstransistoren) und die dort umgesetzte Leistung (<1W) wäre für Potis kein Problem...
Emitterwiderstände sollten so dimensioniert sein ,das bei vollen Emitterstrom etwa 0,6V abfallen. Dann wirken sie als Stromgegenkopplung, und die Ströme über die parallel geschaltete Transistoren werden zwangssymetriert. Was die Dioden an den Basen betrifft, sollten diese thermisch mit dem Kühlkörper gekoppelt sein. Noch besser klappt die Ruhestromstabilisierung wenn man statt den Dioden ein Transistor zwischen den Basen schaltet, welcher ebenfalls Thermisch mit dem Kühlkörper gekoppelt ist. Die Treibertransistoren sollten wenigstens BD139 BD140 oder eventuell sogar BD243C BD244C sein. Von den Emitter der hier genannten Treibertransistoren ist ein Widerstand von ca 10-22 Ohm gegen den Lautsprecherausgang zu schalten. Ganz allgemein würde ich noch eine Strombegrenzung vorsehen, der die Endstufe gegen Kurzschluß am Ausgang schützt. Dazu könnte ,man den Spannungsabfall an den Emitterwiderstände der Endtransistoren messen und damit ein Transistor ansteuern, der die Basis der Treibertransistoren gegen das Lautsprecherpotential zieht. Ralph Berres
Nikola Tesla schrieb im Beitrag #2076890: > Dann sind ja 100mOhm doch richtig? > Der Maximalstrom bei 250Wrms/2Ohm ist etwa 5.3A Die Emitterwiderstände müssen bei 3K/W (und +-Ub=40V) Gesamtwärmewiderstand je Transistor mindestens 237mOhm sein, um thermische Stabilität zu haben. Nikola Tesla schrieb im Beitrag #2076890: > Die thermische Kopplung ist also ideal. Nein, du musst die Ruhestromstabilität und die Stromverteilung unter den Transistoren auseinanderhalten.
Na wie blöd, jetzt habe ich auf einen zwischenzeitlich gelöschten Beitrag geantwortet!
ArnoR schrieb: > Na wie blöd, jetzt habe ich auf einen zwischenzeitlich gelöschten > Beitrag geantwortet! Sry, ich wäre mit dem editieren nicht fertig geworden in den 15min, danach wird der Post gesperrt... Ralph Berres schrieb: > Die Treibertransistoren sollten wenigstens BD139 BD140 oder eventuell > sogar BD243C BD244C sein. Von den Emitter der hier genannten > Treibertransistoren ist ein Widerstand von ca 10-22 Ohm gegen den > Lautsprecherausgang zu schalten. Die Schaltung oben ist nicht wirklich aktuell. BD139/BD140 habe ich schon eingeplant. Die Stromverstärkung ist bei meinen Leistungstransistoren beim Maximalstrom noch relativ hoch. Laut Spice ist der maximale Strom durch den BD139 220mA. > Ganz allgemein würde ich noch eine Strombegrenzung vorsehen, der die > Endstufe gegen Kurzschluß am Ausgang schützt. > Dazu könnte ,man den Spannungsabfall an den Emitterwiderstände der > Endtransistoren messen und damit ein Transistor ansteuern, der die Basis > der Treibertransistoren gegen das Lautsprecherpotential zieht. Sowas muss ich noch reinbasteln. Ich habe jetzt auch in der Simulation BD139/BD140 eingebunden (Die Spice-Modelle von ON Semiconductor) Vorher waren die Treibertransen FMMT493/2N5401 (weil die im LTSpice dabei sind und ungefähr passten) Nun habe ich statt ~19mA Ruhestrom/Leistungstransistor plötzlich ~570mA/Leistungstransistor. Wie können sich BJTs so fundamental unterscheiden? Immerhin ist das der 30fache Ruhestrom. Oder ist das hier einfach nur ein Fehler in der Simulation? (Im Anhang ist das Spice-File und alle eingebunden Libs (gezippt)
Du kannst auch die Emitter-Widerstände der Leistungs-Ts größer ausführen und mit Si-Dioden überbrücken, dann fallen dort nie mehr als ungefähr 0,6V ab.
Ben du hast den Sinn der Emitterwiderstände verstanden? Ralph Berres
PS: sicher, dass so sein bc547c drei tip3055er-Ts treiben kann? da müsste wohl eher ein bd135 o.ä. her (analoges für bc557c)
Ralph Berres schrieb: > Ben du hast den Sinn der Emitterwiderstände verstanden? Kompensation Stromverstärkungsunterschiede der parallel geschalteten Ts und Gegenkopplungseffekt bei Erwärmung. Die Dioden sieht man ziemlich häufig parallel zum Re, damit die Verluste dort nicht allzu hoch werden. Ist halt ein Kompromiss.
Die Emitterwiderstände müssen ca. 0,22...0,33 Ohm haben - dies ist ein guter Kompromiss aus Stromgegenkopplung, Verlustleistung und Ausgangswiderstand der Endstufe (Dämpfungsfaktor). Die thermische Stabilität kann in Leistungsstufen NICHT alleine mit den Emitterwiderständen erreicht werden, sondern nur über den VBE Multiplier. Der im Multipliert eingesetzte Transistor musss zu den Treiber+Endtransistoren passen, sonst ist der Ruhestrom instabil. Erstrebenswert ist z.B. ein Anstieg um maximal Faktor 3, wenn das Gerät von 20°C auf 80°C aufgewärmt wird. Mit wenigen Stunden Probieren ist dieses Ziel erreicht. Nur mit Dioden geht es nur schwierig, weil die Spannungen nur in Stufen von ca. 0,6V einstellbar sind und Widerstände auch die Kennlinie zu sehr verzerren. Schau mal dieses Dokument an, mit Abbildung 2d habe ich in der Praxis sehr gute Erfahrungen gemacht. Es ist damit gleichermaßen eine sehr gute thermische Stab ilität möglich wie auch eine hervorragende Stabilität gegenüber Spannungsschwankungen. http://peufeu.free.fr/audio/articles/Vbe%20Multiplier.pdf Und zur Simulation: ja, die Kennlinien der Transistoren weichen tatsächlich soweit ab, dass der Strom um z.B. Faktor 50 höher liegt. Daher ist es unzulässig, Reperaturen an Verstärkern mit Ersatztypen auszuführen, ohne danach die Netzspannung langsam zu steigern und hierbei den Ruhestrom zu kontrollieren. Kritisch sind immer die Endtransistoren mit Treiber und VBE Multiplier. Das muss zusammenpassen.
Daniel Du must unterscheiden zwischen der thermischen Stabilität der Stromverteilung auf die parallel geschalteten Transistoren und der Ruhestromstabilität. Die Emitterwiderstaände können zwar in geringen Maße zur Ruhestromstabilisierung beitragen, doch dafür sind sie nicht gedacht. Sie dienen in allerster Linie zur Symetrierung der Stromverteilung. Und das klappt am besten, wenn der Spannungsabfall an den Widerständen bei Vollast gleich der Emitter Basis Spannung der Transistoren ist. Dann kann die Symetrie nicht mehr aus dem Ruder laufen. Bei Netzteile macht man übrigens genau das gleiche. Dioden parallel zu den Emitterwiderstände gehören da nicht hin. Für die Ruhestromstabilisierung ist in allererster Linie der Transistor , bzw die Dioden zwischen den beiden Basen der Treibertransistoren zuständig. Der Transistor, bzw die Dioden sollten sich in unmittelbarer Nähe der Endtransistoren befinden. Bei richtiger Dimensionierung soll der Ruhestrom konstant bleiben, oder leicht zurück gehen, jedoch nicht bei 80° das 2-3 fache betragen. Dann wird es nämlich richtig gefährlich. Ralph Berres
> Und das ( Symmetrierung der Stromverteilung ) klappt am besten, wenn der > Spannungsabfall an den Widerständen > bei Vollast gleich der Emitter Basis Spannung der Transistoren ist. Dann > kann die Symetrie nicht mehr aus dem Ruder laufen. Richtig ist wohl: Das klappt umso besser, je höher die Spannung an den Widerständen ( z.B. ) bei Vollast ist. Bei dann 0,6 V liegt man diesbezüglich ganz gut.
Mit den 0,22...0,33 Ohm liegen unter Vollast sogar etwas über 1V an. Ist eigentlich Standard in HiFi Geräten. Dabei ergeben sich gemessene Stromabweichungen von ca. +/-20% ab 500mA. Ideal wäre freilich ein völlig stabiler Ruhestrom. Die in der Praxis häufig eingesetzten Schaltungen haben aber nichtmal den Widerstand zur Kompensation von Spannungsschwankungen. Da die Wärmeabfuhr auch mit der Temperatur steigt, ist eine gewisse Zunahme an Strom durchaus vertretbar ohne die Stabilität zu riskieren.
Bitte melde dich an um einen Beitrag zu schreiben. Anmeldung ist kostenlos und dauert nur eine Minute.
Bestehender Account
Schon ein Account bei Google/GoogleMail? Keine Anmeldung erforderlich!
Mit Google-Account einloggen
Mit Google-Account einloggen
Noch kein Account? Hier anmelden.


