Hallo, ich möchte einen Spitzenspannungsdetektor für kurze Pulse (~2us Dauer, t_rise=t_fall=1us) bauen. Um passende Bauteilwerte zu ermitteln, habe ich zunächst eine Simulation in LTspice durchgeführt. Das Bild zeigt die übliche Schaltung mit Diode und Kondensator. Grün=Eingangsspannung, blau=Spannung am Kondensator. Nun habe ich viel mit den Werten für C1 und R1 rumprobiert. Ich erhalte immer unbefriedigende Ergebnisse. Entweder, der Kondensator wird nur "ab und zu" mal aufgeladen (wie im Bild), oder, wenn ich C1 und/oder R1 vergrößere eine blaue Kurve, die deutlich oberhalb der Eingangs-Spitzenspannung liegt. Ich habe auch schon andere OPs und Schottky Dioden probiert, ohne Erfolg... Kann mir jemand erklären, warum das so ist? Gibt es vielleicht eine Schaltung, die besser geeignet ist? Danke und Gruß Malte
Sowie das aussieht ist dein OP zu langsam. Versuchmal diese Schaltung.
Das Problem bei dir ist, dass der OP bei 0V Eingangsspannung den Ausgang an die -12V Schiene fährt. Beim nächsten Puls muss er wieder von -12V auf 1,7V. Das schafft er nicht in der kurzen Zeit. Also entweder einen viel schnelleren OP oder irgendwie schaffen, dass er bei 0V Eingang nur 0V Ausgang macht.
Danke für den Hinweis. Martin schrieb: > oder irgendwie schaffen, dass er bei 0V Eingang nur > 0V Ausgang macht. Hast du eine Idee wie man das hinkriegen kann? Malte
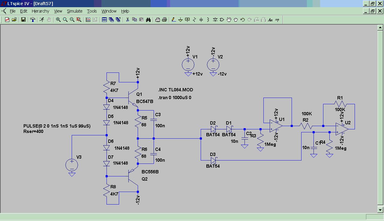
Hier eine Variante: Durch die zweite Diode kann der OPV nur auf die negative Flussspannung der Diode runter. Ich verwende auch noch gerne je nach Auswertschaltung einen Buffer OPV.
Bitte melde dich an um einen Beitrag zu schreiben. Anmeldung ist kostenlos und dauert nur eine Minute.
Bestehender Account
Schon ein Account bei Google/GoogleMail? Keine Anmeldung erforderlich!
Mit Google-Account einloggen
Mit Google-Account einloggen
Noch kein Account? Hier anmelden.



