hi ich habe mein atmega den Fuselbit auf oszillatoren Quarz gestellt und jetzt geht gar nichts mehr. gibt es eine Schaltung dafür. habe nur eine usbasp. bitte um hilfe
Wenn du noch einen 2-ten AVR hast, geht es damit am einfachsten. Einfach einen Pin toggeln. Dieses Signal speist du dann in deinen verfusten Prozessor anstelle des Oszillator-Signals ein. Ansonsten: alles was schwingt, zb ein 555 ISP Programmierfrequenz runterstellen nicht vergessen!
ja was heist toggeln,also ich bin neu einsteiger. und was ist ein 555.hast du ein bild oder so was
Oszilloskop da? Mich hat der Rechteckgenerator zum Kalibrieren mal gerettet. Ansonsten ist das hier genau das richtige für dich: http://www.mikrocontroller.net/search
Sascha Papendieck schrieb: > ja was heist toggeln, Pin auf 1 Pin auf 0 Pin auf 1 Pin auf 0 Pin auf 1 Pin auf 0 .... > also ich bin neu einsteiger. und was ist ein > 555. Ein Oldtimer unter den IC. > hast du ein bild oder so was Google "555 astabiler Multivibrator"
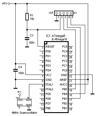
alos das haist das ich die 5v barauch, masse und den ausgang an den atmega8 auf xtal 1????? richtig und dann kann ich den wieder so einstellen in der grundfunktion...
Einen Ausgangs-Pin toggeln heißt dessen Zustand zu wechseln (1 -> 0 bzw. 0 -> 1). Wenn man das periodisch macht, erhält man ein Rechtecksignal. Genau das benötigt dein µC am Oszillatorpin als Taktsignal. Der NE555 ist ein Timer-Schaltkreis. Wenn man ihn als astabilen Multivibrator betreibt, erzeugt er ebenfalls ein Rechtecksignal. Schaltungen dazu findet man haufenweise im Internet, z. B.: http://www.elektronik-kompendium.de/sites/slt/0310131.htm
Sobald du einen Takt anlegst, läuft auch der verfuste µC wieder. Der wartet einfach nur auf ein 0 1 0 1 0 1 0 1 ... an seinem XTAL Pin. Wobei: Warten ist übertrieben. Es ist dieses 0 1 0 1 ... das den µC antreibt. D.h. dieser Takt sollte auch nicht allzu langsam sein.
ja dann muss ich ja nur den ausgang der Schaltung mit dem 555 also a an den xtal 1 geben und Spannung drauf 5v dann geht er wieder, das werde ich mal dann ausprobieren.
Bitte melde dich an um einen Beitrag zu schreiben. Anmeldung ist kostenlos und dauert nur eine Minute.
Bestehender Account
Schon ein Account bei Google/GoogleMail? Keine Anmeldung erforderlich!
Mit Google-Account einloggen
Mit Google-Account einloggen
Noch kein Account? Hier anmelden.
