Abend und schönes Wochenende euch allen... Ich bin gerade bei der Entwicklung eines kleinen HV Netzteils. Die Spannung sollte im besten Fall von 0- so ca. 300V regelbar sein. Die stromstärke sollte nur so 5 mA betragen. Aber das kann ich erstmal vernachlässigen. Vorerst geht es nur um die Spannungsstabilisierung und Regelung. Dabei hatte ich vor, einen einfachen OPV Spannungsregler aufzubauen und dann über einen hochohmigen spannungsteiler am inv/nicht invertierendem Eingangang die Spannung am Ausgang zu messen und auszuwerten. Dadurch soll halt die Stabilisierung gewährleistet werden. Im Anhang sieht man meine Idee, wie ich das meine. Tests ergaben aber leider, dass mein SP nicht funktioniert. Der Ausgang hängt immer so zwischen 15 und 20V (unabhänig von den Einstellungen des Potis. Woran könnte das liegen? Ich habe schon viel experimentiert und die Bauteile sind auch in ordnung. MfG Thomas
Thomas S. schrieb: > Der ausgang höngt immer so > zwischen 15 und 20V Willst Du mehr, mußt Du den LM324 auch mit über 300V betreiben... Mit der Schaltung wird das nichts.
Welche Spannungsverstärkung hat die Kollektorschaltung? Warum nennt man sie auch Emitterfolger? Peter
Sorry für die doppelpost, aber mir ist aufgefallen, dass ein Widerstand zwischen Ausgang und -Eingang fehlt. Werde gleich mal gucken, obs damit funktioniert.
Oh der ganze SP ist ja krumm und schief. Ich werde das mal richten.
Thomas S. schrieb: > Werde gleich mal gucken, obs damit > funktioniert. Rauchzeichen sind durchaus möglich, aber sind die auch gewollt von Dir?
So neuer SP. Der alte war ja grauenvoll. Ich lache jetzt noch über meine eigene Dummheit -.- . So konnte ja auch kein Basisstrom fließen. Sorry, dass ich uch mit so dummen Fragen beschäftige. Es ist mir immernoch ein Rätsel, wieso ich das nicht gesehen habe.
Die ersten beiden Antworten haben Dich schon mit einem dicken Zaunpfahl
in die richtige Richtung winken wollen.
Ich versuche es auch mal:
>Der Ausgang hängt immer so zwischen 15 und 20V.
Vergleiche das mal bitte mit deiner Versorgungsspannung für den OPV.
viel Erfolg und sei bitte vorsichtig
Hauspapa
Die beiden Schaltpläne unterscheiden sich aber gravierend, könntest Du bitte einmal erklären wie Du Dir die Funktion gedacht hast? z.B. Wo die Last an den 3 Ausgangspins ist und wie allgemein es funktionieren soll? besten Dank Hauspapa
Das dachte ich auch schonmal als ich klein war, mit ner einfachen OPV Schaltung alle Spannungen erzeugen zu können... leider wurde ich schnell wieder von der Idee abgebracht durch das ANchlesen wie ein OPV funktioniert.
Bitte sei so gut und sag mir das die 350V nicht Stromnetz direkt hinter dem Gleichrichter sind.
Hallo, also ich habe eben den Schaltplan auch mal nachgebaut. Bei mir liegen bei dem neueren SP immer die 350V am Ausgang an aber ich kann nicht regeln. Woran kann das liegen ? Ich denke mal er kommt auf die 350V, da er 2 Printtrafos als Trenntrafos verwendet um sicherer damit experimentieren zu können. MFG Jochen
Ich wuerd mal einem HV Opamp hervorziehen. zB von http://www.cirrus.com/en/products/apex/index.html, ein PA88 : http://www.cirrus.com/en/products/pa88.html, oder PA97 : http://www.cirrus.com/en/products/pa97.html
Jochen Faißt schrieb: > Ich denke mal er kommt auf die 350V, da er 2 Printtrafos als Trenntrafos > > verwendet um sicherer damit experimentieren zu können. Ne ich hab mir mal einen 1:1 20W Trafo machen lassen (Primarspule und Sekundärspule haben die gleichen Spulenkörper-also einfach 2 Primärspulen auf einen Trafokern). Einfach mal nett bei ner Trafowicklerei fragen :D. Die Schaltung soll folgendermaßen funktionieren. Der OPV soll in der Grundschaltung für einen Spannungsregler arbeiten. Der Ausgang steuert die Basis des Zeilentransistors an. Uber den Spannungsteiler soll der Eingang des OPVs geschützt werden und eine "normale" spannung vorgetäuscht werden. z.B. bei 100V ausgang liegen am OPV Eingang 2V an. Wird das NT belastet und die Spannung sinkt, dann sinkt auch die Spannung am OPV Eingang und der OPV schickt mehr Basisstrom an den Transistor. Dadurch soll die Spannung konstant gehalten werden. Der Transistor schaltet also die hohen Spannungen und verstärkt auch den Strom. Ich meine, dass die B E Strecke eine Diodenstrecke mit 0,6V Spannungsabfal ist und dadurch an der Basis gegen Masse max. 0,6V anliegen und das den OPV nicht überfordern sollte. Man, ist mir der SP oben peinlich. Anscheinend hab ich nix drauf.
>Man, ist mir der SP oben peinlich. Anscheinend hab ich nix drauf. Andere hier haben moeglicherweise etwas mehr Erfahrung mit der Materie, plus ein Studium vorne dran ... die Thematik ist nicht einfach. Also, der LM324 ist gaenzlich ungeeignet, der Eingangsstrom ist zu hoch, dh der Fehler wird zu hoch. Und die Endstufe ist auch nicht gut. Wenn man etwas Strom will, so nimmt man einen Emitterfolger, der haengt an einem Kollektor widerstand. Der Rest ist ok, ein OpAmp mit der heruntergeteilten Istspannung am Eingang und die Basis am Ausgang.
Wieso kann ich nicht meine eigenen Threads löschen? "Sie sind nicht dazu berechtigt diese Seite aufzurufen."
Bisher leben die Bauteile noch, und Du auch. Du bist also nicht so schecht. Ich beziehe mich auf den 2. Schaltplan: Die Last hängt offenbar an +350V sonst ist da garnichts angeschlossen. Der andere Pol der Last ist offenbar in der Mitte, also am Kollector von T1 angeschlossen. Dann stimmt auch die Stromrichtung durch den Transistor. Alle anderen Varianten machen keinen Sinn: Last an +350V und Masse, dann wird nichts geregelt, Last an Mitte und Masse, dann fliesst kein Strom. Was passiert nun: 1. Die Spannung über dem Transistor wird gemessen. Ist diese zu klein wird der Basistrom erhöht wodurch sie noch kleiner wird. Ist sie zu gross wird der Basistrom abgedreht wodurch sie noch grösser wird. 2. Die Spannung über der Last wird nicht erfasst. Lege ich statt 300V lieber 400V an, dann sind über der Last 100V mehr ohne das der OPV das mitkriegt.
Ein Oschi schrieb: > Ich wuerd mal einem HV Opamp hervorziehen. oder den OPV von der Spannungsverstärkung entbinden. mfG ingo
So schöne Antworten und er will
>meine eigenen Threads löschen?
och bitte nicht
Hauspapa
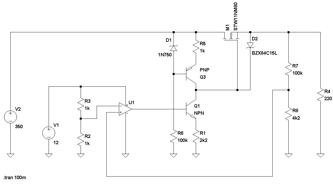
Auch etwas gepfuscht, aber es funktioniert in der Simulation. Die Transistoren müssen hinreichend spannungsfest sein.
Daniel schrieb: > Auch etwas gepfuscht, aber es funktioniert in der Simulation. Die > Transistoren müssen hinreichend spannungsfest sein. Zwischen R7 und R8 müsste dann noch ein Poti um die Ausgangsspannung einzustellen oder?
Thomas S. schrieb: > Zwischen R7 und R8 müsste dann noch ein Poti um die Ausgangsspannung > einzustellen oder? Wenn Du die Ausgangsspannung von 0 bis max einstellen möchtest, solltest Du das Poti besser zwischen Referenz und nichtinvertierendem OPV-Eingang legen. mfG ingo
Die Sollwertvorgabe wird über R2 und R3 gemacht. Auch bei R7 eine spannungsfeste Version wählen. Die normalen Metalltypen sind erzeugen einen Lichtbogen. Der nicht-invertierende OP Eingang könnte mit einer Schottky gegen die Betriebsspannung des OPs geklammert werden. An der Betzriebsspannung kann eine Zenerdiode und ein 100nF sitzen.
Schau Dir diese Schaltung an: Der OP-Amp bekommt wegen des Treibers nichts von der Hochspannung ab. Natürlich müssen die beiden Transistoren die Hochspannung aushalten. Im Prinzip ist es ein Verstärker, der die Sollspannung um den Faktor (R2+R1)/R2 verstärkt. Parallel zu R1 gehört noch ein C von etwa 100 bis 1000pF, als Schwingschutz.
> Ausgang hängt immer so zwischen 15 und 20V (unabhänig von > den Einstellungen des Potis. Woran könnte das liegen? Weil dein Transistor in Emitterschaltung ein Spannungsfolger ist der nur der Ausgangsspannung des OpAmp folgen kann, und die geht halt maximal bis zu dessen Betriebsspannung (abzüglich 2.5V oder so). Nicht besonders stabil (nicht per Z-Diode geregelt, sondern von der Trafoausgangsspannung abhängig), aber einfach ist folgendes: http://www.eleccircuit.com/power-supply-0-300v-dc-adjustable/ Für 5mA mach R2 zu 68 Ohm, spart den grossen Kühlkörper am MOSFET.
@Peter R. (pnu) > versuch2.png Prinzipiell guter Ansatz, praktisch so nicht lauffähig. Q1 kriegt keinen Basistrom, Q2 braucht eine positive Spannung an der Basis, 12V könnte passen. Und Frequenzkompensation ist ein wichtiges Thema! >Parallel zu R1 gehört noch ein C von etwa 100 bis 1000pF, als >Schwingschutz. So einfach wird es nicht sein. MFG Falk
Thomas S. schrieb: > Anscheinend hab ich nix drauf. Falsche ausdrucksweise. Das würde so ja bedeuten, dass du was drauf hast aber das läßt sich in den bisherigen Beiträgen nicht erkennen. Mir scheint dir fehlen so ein paar grundlegende Dinge zum Verständnis von Spannungsreglern und wie man sie aufbauen kann.
OK, der Widerstand zwischen C und B fehlt. Die Schaltung ist schnell zusammengezeichnet, um das Prinzip zu zeigen, da ging der Widerstand verloren, auch einer vor dem Emitter (so 1kOhm). Da die Basis von Q2 auf 0V liegt, wird der Emitter von Q2 aus dem Op-Amp mit ca.-0,6V, also einer negativen Spannung angesteuert. Ein OpAmp schafft so etwas. Was die Frequenzkompensation angeht, läuft sie nach meiner Erfahrung stabiler als bei den meisten Schaltungen, da die Verstärkung nicht auf 1 gegengekoppelt wird, sondern nur auf vier oder größer (entsprechend Uaus/Usoll). Außerdem bringt der Treiber in Basisschaltung wegen seiner hohen Grenzfrequenz im Arbeitsbereich des Op-Amp weniger Phasendrehung als eine Emitterschaltung. Beim Aufbau eines Netzteils 0..30V zeigt sich die Schaltung stabiler als die hier schon ausgiebig durchgekaute Schaltung aus Funkschau 12/73 Übrigens, Danke dem Heinzelmännchen, das das doppelte Anhängen der Skizze behoben hat.
Die hohe Verstärkung des spannungsverstärkenden Transistors sollte durch Gegenkopplung reduziert werden, weil sonst der Regelkreis zu schwingen beginnt. Die von mir dargestellte Schaltung macht dies durch Stromgegenkopplung. Soll auch hier die Ausgangsspannung auf 0 geregelt werden können, muss dieser Transistor mit einer negartiven Spannung versorgt werden.
Bitte melde dich an um einen Beitrag zu schreiben. Anmeldung ist kostenlos und dauert nur eine Minute.
Bestehender Account
Schon ein Account bei Google/GoogleMail? Keine Anmeldung erforderlich!
Mit Google-Account einloggen
Mit Google-Account einloggen
Noch kein Account? Hier anmelden.




