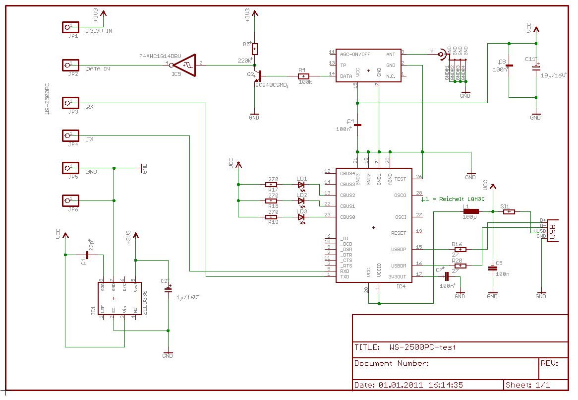
Halli hallo! Nach längerem durchstöbern des Forums nach Beiträgen über den FTDI232RL und studieren des dazugehörigen Datenblattes habe ich mich sicher gefühlt mir eine Adapterplatine USB-FTDI -> Breadboard zu basteln. Ich habe mir dazu die im Anhang befindliche Schaltung entworfen und mir dazu eine Platine geätzt. Das SMD-Löten lief erstaunlich gut, dafür, dass ich zum ersten mal einen SMD-Chip auf eine Platine gesetzt habe. Das Problem ist nur, Wenn ich meine fertige Platine an ein USB-Kabel anschließe wird der FTDI sehr schnell sehr heiß und nichts passiert, also Windows erkennt das Gerät nicht. Beim löten von den futzeligen Beinchen des FTDIs könnte ich natürlich einen Kurzschluss verursacht haben, aber ich habe vor dem ersten Anschluss eigentlich alles durch gemessen... Meine Frage jetzt an euch, fällt euch etwas an meinem Schaltplan auf, das die Ursache sein könnte? Eigentlich habe ich alles laut Datenblatt und diversen Forenbeiträgen gemacht, aber vielleicht habe ich wja etwas missverstanden. Zu L1, das ist eine Drosselspule, Festinduktivität, axial, 100µ von Reichelt (Artikel-Nr.: SMCC 100µ) Schon mal vielen Dank im Voraus! Stefan
Hallo Stefan, welche USB-Buchse verwendest du denn? Die Mini-USB haben normalerweise 5 Pins, wovon Pin 4 frei bleibt und Pin 5 GND ist. Ich benutze z.B. in Eagle "MINI-USB-SCHIELD-32005-201" aus der Library "con-cypressindustries". Liegt evtl. hier das Problem? Grüsse, Martin
Der FTDI sitzt aber schon korrekt auf herum auf der Platine? Manchmal ist es sowas simples...
Hallo, ich habe so meine Schaltung entworfen und sie läuft nun bei ca. 10 verschiedenen OMs. Ich selbst betreibe sie drei mal unter Linux. Schaltplan: - http://www.qrpforum.de/index.php?page=Attachment&attachmentID=7990 Bestückung: - http://www.qrpforum.de/index.php?page=Attachment&attachmentID=7989 .
Hi,
Ich benutze eine Serie B USB Buchse für Printmontage (Reichelt
Artikel-Nr.: USB BW).
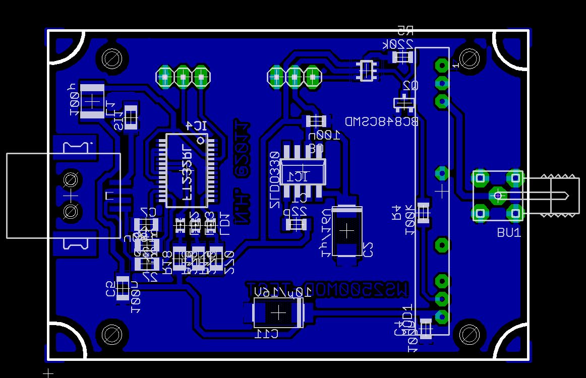
Der Chip sitzt richtig rum =) ich habe ihn zwar auf die Unterseite der
Platine gesetzt, aber in Eagle ordnungsgemäß gespiegelt ;-)
Danke schon mal für den Schaltplan, den schau ich mir an, wenn ich von
der Arbeit wieder zu Hause bin.
Von den Kondensatoren und der Spule passt aber meine Wahl, oder?
mfg,
Stefan
100 µH sind fast etwas viel, ich verbaue meist nur 10 µH. Dürfte aber kein echtes Problem sein, häufig ist gar keine Induktivität verbaut bzw. nur eine Ferritperle. Die 100 nF gehören HINTER die Drossel, nicht davor.
Hallo, kann es ein, dass die Belegung der USB-Buchse nicht korrekt ist? Sieh mal auf meine Testschaltung. Die funktioniert. Gruß NobbyH
NobbyH schrieb: > Sieh mal auf meine Testschaltung. Die funktioniert. Hab ich jetzt Augenmumps oder hat das untere Pad von SI1 auf dem Board nen direkten Kontakt nach Gnd?
Am Schaltplan seh ich keinen Fehler, wahrscheinlich hast Du nen Kurzschluss oder dergleichen auf Deiner Platine. Wenn der Chip "heiss" wird, haette ich da sowieso keine Hoffnung mehr, dass der sein Leben nicht laengst ausgehaucht hat. Poste mal ein Bild von Deinem Aufbau. P.S. Die externen Serienwiderstaende braucht man beim FT232R nicht (mehr).
Torsten K. schrieb: > untere Pad von SI1 auf dem Board nen direkten Kontakt nach Gnd? Das meinte ich
Torsten, Nobby's Schaltung funktioniert nach seiner Aussage. Sowas passiert beim Eagle-Export schon mal, vor allem bei kleineren Aufloesungen. Wir sollten lieber mal das Layout/Aufbau vom OP sehen.
noch ein Hinweis: gelegentlich ist es ein Problem, wenn das Gehäuse der USB-Buchse nicht mit GND verbunden ist.
Ui, hier hagelts ja Antworten :) Erstmal vorne weg: Die zwei unschön isolierten, schwarzen Teile auf meiner Platine sind Drahtbrücken, die zwar nicht schön aussschauen, aber auch keinen kurzen verursachen :) Die Buchse müsste richtig belegt sein (stimmt auch nebenbei mit der Belegung in Uwes Schaltplan überein, Pin 2 = USBDM, Pin 3 = USBDP) Das Gehäuse der buchse ist mit GND verbunden (allein schon, damit das bauteil gescheit auf der Platine sitzt). Der Grund, warum ich den IC auf die Unterseite gesetzt habe, ist, weil ich 1. nur schöne, große doppelseitige Platinen da hatte, die ich nicht zerschneiden wollte und 2. damit ich Platz für die Beschriftung hab :). Laut Eagle (und meiner Überprüfung) ist alles aber richtig gespiegelt und verbunden. Zu der Drossel: die 100µH dürften eigentlich keine verherenden Wirkungen auf den Chip haben. Kommen die 100nF und der Elko zusammen nacheinander nach der Drossel? Ich glaub, ich hab das mit 100nF, Spule, 10µF 1:1 aus dem Datenblatt vom FT232RL übernommen. Ich fürchte es ist ein Kurzschluss "hinter" den Beinchen, wo man nicht hinsehen kann... Aber da er jetzt schon so heiß geworden ist, hab ich auch die Hoffnung aufgegeben, dass er noch lebt (zum glück hab ich zwei bestellt). Ich werd mir mal eine neue Schaltung zusammenstellen, aus den vereinten Erkenntnissen Datanblatt, Uwe und Nobby. Aber bevor ich dann löte, poste ich das ganze vorsichtshalber nochmal hier. Dann gute Nacht :) Stefan // EDIT: Mir ist grad aufgefallen, dass auf dem Bestückungsplan ein paar routen nicht gesetzt sind, aber das ist ein Fehler, den ich aus Versehen vorm Screenshot machen erst verursacht habe. Auf der Platine sind alle Verbindungen da.
Bitte melde dich an um einen Beitrag zu schreiben. Anmeldung ist kostenlos und dauert nur eine Minute.
Bestehender Account
Schon ein Account bei Google/GoogleMail? Keine Anmeldung erforderlich!
Mit Google-Account einloggen
Mit Google-Account einloggen
Noch kein Account? Hier anmelden.






