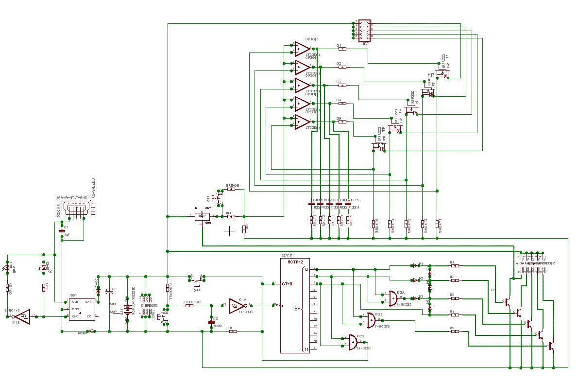
Hallo allesamt Ich wollte mir einen selbstgebauten LED Treiber aufbauen mit OP s Grundgedanken: Gesamtaufbau wird mit einem 3,7V Li-Ion betrieben Es gibt 3 Taster, einen AUS-Schalter, einen 200% Schalter (der die LED kurzzeitig von 25mA Normalstrom auf 50mA Maximalstrom treibt) und ein Levelschalter. Die LED sind rund angeordnet und zwar in der Mitte ein Ring mit 4, darum einer mit 8 usw usw bis zum 5 Ring mit 20 LED. Mit jedem Klick auf Level geht ein Ring mehr an, während die inneren weiter leuchten. Somit wird eine Taschenlampe realisiert, die mittels des LEVEL - Schalters immer die Lichtstärke bringt, die man benötigt. Realisiert wird dies mit dem 74HC4040 Counter und einer Dioden/AND-Gatter-Logik.Diese geben erst den OP ihre Spannungsversorgung und somit ist ein Leckstrom über die LED im Ruhezustand ausgeschlossen, da die OP ja auf OUT low sind. Mittels des MAX6125 (Spannungsregler 2,5V) und den Widerständen IN1 und IN2 wird ein Spannungsteiler realisiert, der 0,1 V liefert. Dieser dient als Referenz am nichtinvertierten Eingang. Für jeden Kanal gibt es einen eigenen SHUNT, der bei Sollstrom (im inneren Ring 100ma, im Äusseren 500mA) genau 0,1V liefert (also 1 Ohm, 0,5, 0,333, 0,25 und 0,2). Jetzt sollte meiner Meinung nach jeder OP solange die FET regeln, bis der gewünschte Strom erreicht ist, sprich am SHUNT 0,1V abfallen. Dies sollte solange funktionieren, bis die Spannung der Batterie unter 3,2 (Betriebsspannung LED) +0,1 (Abfall ab SHUNT) also 3,3V fällt, dann erst sollte der Strom der LED deutlich abfallen. Bei Drücken des 200% Tasters gibt der Spannungsteiler nun 0,2 statt 0,1V aus, der Strom sollte sich verdoppeln. Warum ich hier bin? Natürlich hat die Schaltung irgendwo einen Fehler und ich weiss nicht wo. Zum Beispiel fliessen im Ring 3 180 mA bei 3,7V ,fällt die Spannung auf 3,6 fällt der Strom ebenfalls sofort, genauso wie er bei Erhöhung der Spannung steigt. Getestet wurde an einem Netzteil, sprich es kann auch an einem leeren Akku nicht liegen. Generell sollte die Schaltung aus Lernzwecken mit einem OP bedient werden, daher bitte keine Posts mit "Benutz den AMC**** LED Treiber" Als Widerstand vom OP Out und GATE dient momentan jeweils ein 500 Ohm, allerdings bewirkten auch verschiedene Potis hier nichts. Vielen Dank für die Hilfe Snake
> einen 200% Schalter
auch genannt "not-aus" oder "LED-burner" bzw. "kill-switch"...
Wäre interessant zu sehen wie du die LEDs an die Konstantstromquelle angeschlossen hast. Soll ich raten: Parallel ohne individuelle Vorwiderstände. 2. Wie sieht denn das für jede Led aus? Welche Durchlassspannung hat die, wieviel Spielraum hast du bei 3,5V noch für die Spannungsabfälle an OP, Mosfet, Strommessshunt, individueller Vorwiderstand etc. pp.?
Ben _ schrieb: > auch genannt "not-aus" oder "LED-burner" bzw. "kill-switch"... Nicht unbedingt, die LED vertragen laut Datenblatt 50mA max, allerdings möchte ich keinem Halbleiterbauteil den Maximalwert dauerhaft zumuten. Ach ja, das Schaltungsprinzip hat als Vorbild den Poti-Dimmer und Treiber für Power-LEDs von http://www.led-treiber.de/html/lineare_treiber.html#LED-Tabelle , Schaltung angefügt, sprich sollte eigentlich realisierbar sein, da bei mir eigentlich nur der Poti gegen ein 2 Stufen-Spannungsteiler ersetzt wurde (ok und den Kondi am Ausgang des MAX6125 / des OP hab ich auch weggelassen, denke nicht dass es daran liegen wird oder? ) und ich eben einen FET benutze, da mein OP keine 500mA liefern kann ^^
an welcher spannung arbeiten deine OPVs und die LEDs? viele FETs benötigen 4V gatespannung um zu öffnen. ich vermute die verwendete spannung ist zu gering für die FETs und OPVs.
Also die LED Ringe sind jeweils parallel geschaltet ( für Reihe langt die Batteriespannung einfach nicht) Jede LED besitzt einen individuellen Vorwiderstand, momentan jeweils überall 0,1 Ohm, damit nicht zuviel Spannung abfällt. Hab grad nochmal geschaut die LED hat eine Durchlassspannung von 3,4V , ich werd nachher mal das Datenblatt posten. Die OP ( inklusive dem Counter etc) sind ja parallel mit der LED-FET-Shunt-Schaltung, bei Netzteilbetrieb sollten hier also immer volle 3,5V zur Verfügung stehen, 3,4 fallen an der LED und 0,1V am SHUNT, am Vorwiderstand 0,1 Ohm * 0,5A= 0,05V, machen 3,55V, bei denen die Schaltung noch mit 100% Strom arbeiten sollte. Allerdings fliesst ja nicht mal bei 3,7 ausreichend Strom.
Ben _ schrieb: > an welcher spannung arbeiten deine OPVs und die LEDs? viele FETs > > benötigen 4V gatespannung um zu öffnen. ich vermute die verwendete > > spannung ist zu gering für die FETs und OPVs. Oha da hab ich nciht daran gedacht...gib mir 5 min dann kommt Datenblatt LED und FET ^^
Ben hat den nächsten Punkt angesprochen. Welche Gatespannung brauchen deine Fets. Alles etwas knapp kalkuliert mit einer Zelle. Fets sind kapazitive Last. das mögen viele OPs nicht so gerne, schon mal geprüft ob die Ausgänge der OPs evt. schwingen? Sind die OPs Rail to Rail und können mit so geringer Spannung sauber arbeiten?
Datenblatt OP http://www.datasheetcatalog.org/datasheet/lineartechnology/2054_2054HVf.pdf Datenblatt FET http://www.alldatasheet.com/datasheet-pdf/pdf/93019/ONSEMI/NTD3055L104.html Datenblatt LED http://www.alldatasheet.com/datasheet-pdf/pdf/240330/NICHIA/NSPW500DS.html Wenn ich richtig gelesen hab bruacht der FET nur 1,6 V oder?
U.R. Schmitt schrieb: > Sind die OPs Rail to Rail und können mit so geringer Spannung sauber > > arbeiten? Ja es sind Rail to rail OP, arbeiten bereits ab 2,5 V
Versuche doch mal das Ganze mit 4,5V zu betreiben. Funktioniert es da? Messe die Spannungen an den einzelnen Bauteilen, dann siehst du mehr.
hast du auch an den spannungsabfall deiner 6 dioden gedacht? du kannst doch nicht den spannungs-eingang eines stino spannungsreglers mit verschiedenen spannungen füttern. woher soll der wissen wonach er regeln soll? irgendwie vertstehe ich deine regelung nicht ganz.
Oh sorry Der Regler http://www.datasheetcatalog.org/datasheet/maxim/MAX6125-MAX6160.pdf ein MAXIM 6125, regelt von 2,7 bis 12,6 V EXAKT auf 2,5V, der Spannungsteiler der 2 Widerstände liefert auch genau 0,1V Aber der Spannungsabfall an den Dioden muss ich mal schauen, ob die OP noch genug Saft bekommen Dioden sind LL4148 (1n4148 SMD Version) Das wär vllt ne Erklärung, wenn die zu wenig bekommen Werd ich messen und Bescheid geben (Falls es daran liegen sollte, kann ich dann mit der Dioden/AND Logik 5 mini NPN/FET ansteuern, die mir als Schalter die OP anschalten? )
Aaaaaalso der Verdacht bestätigt sich Versorgungsspannung am OP1 3,0V OP2 3,6V OP3 2,1V OP4 2,8V OP5 3,6V Gemessen auf Level 5 (Alle OP werden versorgt) und OHNE LED angeklemmt Theoretisch sollten alle OP auf 3,6V sein, wie erreich ich das? Gibt es kleine NPN/FET, die mir die OP versorgen? Die OP haben lautDatenblatt ja eine Minimale Stromaufnahme Gruss Snake
ok deine komplette "level-schaltung" kann nicht funktionieren. deine spannungsreferenz verhält sich wie ein (sehr sparsamer) festspannungsregler und ist nichts einstellbares. sprich eine x-beliebige eingangsspannung im erlaubten bereich rein und eine konstante ausgangsspannung kommt wieder raus. du machst im moment nichts weiter als über die logik-ICs diesen spannungsregler zu versorgen. bei genügend hoher eingangsspannung kommt auch ein wenig wieder raus, aber mit einer einstellbaren spannungsquelle wie du sie für deine OPVs haben wolltest hat das alles so gut wie nichts zu tun. es ist einfach humbug, sorry. was du bräuchtest ist mindestens ein widerstandsnetzwerk, was mit deinen logik-ICs gesteuert verschiedene spannungen an die OPVs ausgibt. oder einen einstellbaren spannungsregler, in dessen regelschleife mit den logik-ICs über verschiedene widerstände eingegriffen wird.
Ben _ schrieb: > aber > mit einer einstellbaren spannungsquelle wie du sie für deine OPVs haben > wolltest hat das alles so gut wie nichts zu tun. es ist einfach humbug, > sorry. > > was du bräuchtest ist mindestens ein widerstandsnetzwerk, was mit deinen > logik-ICs gesteuert verschiedene spannungen an die OPVs ausgibt. Ich glaub du verstehst mich falsch Die Logik soll nicht die spannungsreferenz am OP steuern, sondern nur den OP ein/ausschalten Die LED sollen IMMER gleich hell leuchten, die Levels bewirken "nur", dass beim ersten schmitt-immpuls OP1 angeht und die daran angeklemmten 4 LED im inneren ring, beim 2 impuls geht op2 an, welcher den 2 ring mit 8 led regelt usw, dabei bleiben aber die inneren ringe an. Sprich die logik schaltet 5 eigene schaltkreise im wirkprinzip von http://www.led-treiber.de/html/lineare_treiber.htm... an, aber nicht unterschiedliche spannungen als referenz der OP Den MAX6125 hab ich lediglich an Level 1 angeschlossen, da dieser ja im betrieb IMMER an ist und der MAX6125 dann nicht auf dauerbetrieb steht
**rofl** wer baut denn sowas... wieso nicht eine einzelne stromquelle nehmen und alle LEDs über diese fahren? das könnte man zu heutiger zeit mit einem 8pol µC (attiny z.b.) via PWM dimmen. für welche betriebsspannung war denn die schaltung ausgelegt, von der du den "digitalteil" abgekupfert hast?
Ben _ schrieb: > **rofl** wer baut denn sowas... wieso nicht eine einzelne stromquelle > > nehmen und alle LEDs über diese fahren? das könnte man zu heutiger > > zeit mit einem 8pol µC (attiny z.b.) via PWM dimmen. > Weil die Erleuchtung in Stufen erfolgen sollte :D Klar man hätte alle anmachen können und alle 5 Stufen dimmen aber fands so halt 1 schöner und 2 einfacher zu realisieren > > für welche betriebsspannung war denn die schaltung ausgelegt, von der du > > den "digitalteil" abgekupfert hast? 4-35V, da aber sowohl mein OP als auch meine LED mit 3,4 laufen dachte ich 3,7V sollten genügen
> einfacher zu realisieren das sieht man. OP1 bekommt nach drei dioden mit je 0,6V verlust aber nur noch 1,9V von den 3,7V ab. das könnte etwas wenig sein. wie sind deine LEDs in den ringen eigentlich geschaltet? alle parallel oder hast du da noch extra widerstände pro LED? ich hab mal was für eine RGB-steuerung gebaut, da hab ich die betriebsspannung für die LEDs auf 4V geregelt und jede LED hatte einen recht niederohmigen widerstand, die einzelnen farben waren dann per PWM gesteuert. sowas ginge für deinen verwendungszweck auch, nur ohne PWM sondern einfach mit ein/aus. die regelung auf 4V war dazu da, die verlustleistung in den widerständen auf ein erträgliches maß zu senken.
Und wenn ich mit den 1,9V NPN ansteuere? (Siehe oben) Die LED sind in jedem Ring parallel aber jede hat ihren eigenen Vorwiderstand, der momentan bei 0,1 Ohm ist (sprich es sind immer n*4 Reihen mit 1 led und 1 Widerstand parallel) Dadurch sollte der Stromfluss überall gleich sein Wie sah denn die Schaltung bei dir aus?
das könnte schon eher was werden, aber den GND der spannungsreferenz in der luft hängen lassen? **würg** ich würde das alles auf PNP umstricken, und die spannungsversorgung im positiven anschluß schalten. das ergibt zumindest sichere low-pegel an den ausgängen. bei deiner variante halte ich es für sehr gut möglich, daß im aus-zustand alle LEDs leuchten. du solltest über einen µC im digitalteil nachdenken. ein AVR (z.b. ATtiny2313) kann mit seinen 20mA pro pin (100mA pro port) problemlos deine OPVs einschalten und sorgt im ausgeschalteten zustand für sichere low-pegel. damit fliegt auch der ganze gatter-und-dioden-schrott raus weil das die software des µC erledigt. naja 0,1 ohm in reihe zur LED ist bei den strömen so gut wie ein stück draht. bei mir waren das wenn ich mich recht erinnere 20-50 ohm je nach farbe, genaue werte hab ich aber nicht mehr im kopf. der strom ergab sich aus den geregelten 4V minus flußspannung der LED durch den widerstand (jede einzelne LED hatte ihren eigenen, eine RGB-LED demzufolge drei stück). also keine echte konstantstromquelle. geschaltet waren die einzelnen stränge einfach mit je einem dicken FET gegen masse.
Sorry werd grad nicht ganz schlau Ben _ schrieb: > das könnte schon eher was werden, aber den GND der spannungsreferenz in > > der luft hängen lassen? **würg** Du meinst dass der GND des MAX6125 im AUS Modus nicht belegt ist, weil der NPN sperrt? Korrekt Meinst du der MAX schaltet dann in=out? > ich würde das alles auf PNP umstricken, > > und die spannungsversorgung im positiven anschluß schalten. das ergibt > > zumindest sichere low-pegel an den ausgängen. Da die Dioden am counter nur high ausgeben können sind nur npn drin oder? Gut dass ich VCC durchschalte und dann am emitter die OP anschliesse ist klar machbar, allerdings wurde ich hier mal wegen emitterschalltungen übelst böse angemacht ^^ Wäre kein Problem > bei deiner variante halte > > ich es für sehr gut möglich, daß im aus-zustand alle LEDs leuchten. Weil der MAX durchsteuert? Oder weil der OP faxen macht? Das mit dem mC würd ich echt gern mal angehn, hab aber schiss davor ^^ kennstdu n gutes tutorial und günstiges schreibgerät?
> Meinst du der MAX schaltet dann in=out? wenn ich der MAX wäre dann würde ich es schon aus bloßer gemeinheit genau so machen. ist murphy's law: 1. was schiefgehen kann geht mit sicherheit schief. 2. wenn etwas in mehreren varianten schiefgehen kann, geht es immer mit der variante schief, die den meisten schaden verursacht. 3. wenn es mehrere möglichkeiten gibt eine sache zu erledigen und eine davon in einer unbeschreiblichen katastrophe endet dann wird es irgendwer auch genau so machen. > Da die Dioden am counter nur high ausgeben können sind nur npn drin > oder? nicht wenn du die dioden umpolst. (lass es!!! und nimm einen µC. dieses problem pflanzt sich sonst zu den gattern und der ansteuerung des zählers fort.) > Weil der MAX durchsteuert? > Oder weil der OP faxen macht? weil den OPVs ihre masse zum arbeiten fehlt. sie werden sich quasi eine neue suchen, und da bleiben nur die gate's der FETs übrig. > Das mit dem mC würd ich echt gern mal angehn dann ist das jetzt deine chance. hab dir doch schon einen guten tip gegeben, den ATtiny2313 halte ich für einen sehr guten einsteiger-µC mit genug pins für diese aufgabe. du findest alles was du brauchst hier im forum. such doch einfach mal nach "AVR einsteigerset" oder so. kannst natürlich auch einen PIC oder sonstewas nehmen, ich fand die AVRs am einfachsten (in assembler) zu programmieren.
Hmmm und kann man das hier nicht irgendwie retten? Wenn ich es mit mC mache, könnte der dann nicht direkt die spannung am shunt messen und die FET selber steuern? also ohne OP arbeiten? Was bräuchte ich denn dann an teilen 3 taster 1 attiny 5 FET Die Ladeschaltung (maxim1551, 2 led, integrierer) Li Ion Akku War das alles ?
der µC kann nur bedingt ohne die OPVs arbeiten weil seine ausgänge nicht analog sind, aber er kann die KSQs mit den OPVs problemlos ein- oder ausschalten.
Ich hab mal noch ne Frage Wenn der Counter auf 6 zählt (also ausgang 2 und 3) schaltet das untere AND gatter durch und der reset wird high, die lichter gehen aus Wenn ich den reset-Taster drücke passiert allerdings nichts der pulldown ist bei 10k, kann das sein dass der verändert werden muss? oder vllt n kondi direkt am schalter der durch die entladung hilft? Gruss Snake
du probierst um µCs drumrumzukommen... najo gut, dann mach. meine meinung dazu habe ich dir schon gesagt.
Drumrumkommen nein, aber mein Praktikum (einschliesslich dem Platinenätzlabor und dem frei verfügbarem Handlager) endet in 2 Wochen, und bis dahin würd ich gern das Projekt am Laufen haben, ansonsten liegts eh nur rum. Wenn ich noch 3 Monate Zeit hätte würd ich mir n Anfängerboard kaufen, mich einlernen und dann das Problem mit mC umsetzen, aber in 2 Wochen inkl Ätzen und Löten ist einfach zu wenig Zeit Wenns Studium wieder losgeht meld ich mich bei dir wegen mC einlernen und Tipps aber wär halt nice wenn ich das hier fertigbekommen würde wie s grad ist
zwei wochen reichen locker um das in einem µC hinzubekommen. für das programm brauch ich vielleicht eine stunde wenn's hoch kommt. der kann dann aber leuchtstufen plus und minus und ggf. eine automatische abschaltung nach 10 minuten. den µC richtig anschließen wirst du ja wohl bringen. alternativ - ich hab hier noch einen AT90S2313. das ist der vorgänger des ATtiny2313 und hat den nachteil, daß er zum arbeiten unbedingt einen quarz braucht. wenns unbedingt sein muß und ich der menschheit damit das leben rette (einbildung muß sein **fg**) programmier ich dir den und du brauchst den nur noch einbauen.
Hmm schreib mir doch mal ne email an ckcmorgoth@arcor.de ich glaub wir werden uns einig ^^
ok mach ich, weiß aber noch nicht genau wann ichs schaffe. muß ja auch eine minimal-testschaltung dafür bauen und irgendeinen langsamen quarz finden damit der nicht so viel strom braucht.
Bitte melde dich an um einen Beitrag zu schreiben. Anmeldung ist kostenlos und dauert nur eine Minute.
Bestehender Account
Schon ein Account bei Google/GoogleMail? Keine Anmeldung erforderlich!
Mit Google-Account einloggen
Mit Google-Account einloggen
Noch kein Account? Hier anmelden.

