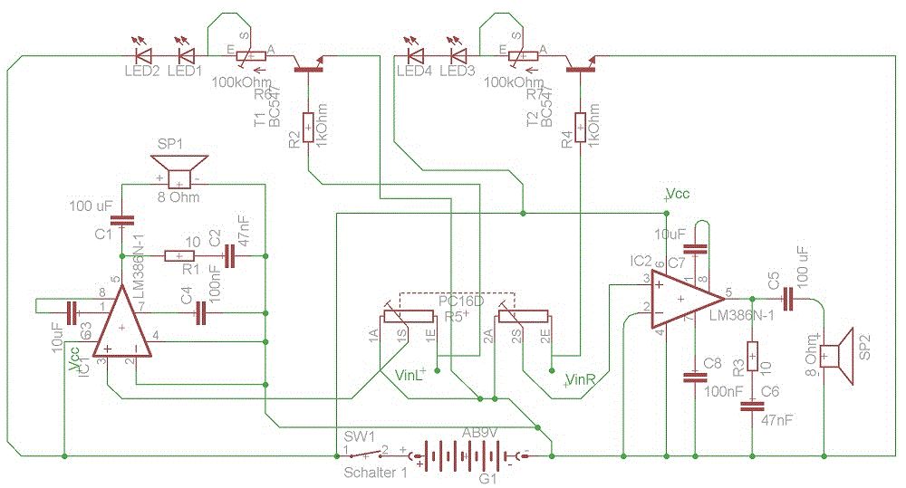
Hallo, vielleicht hatte jemand ja mein altes Thema "Problem mit LM386-Verstärkerschaltung" gelesen. Dort ging es darum, dass die Schaltung (als Audioverstärker) auf dem Steckbrett aufgebaut zunächst nicht funktioniert hat. Jetzt habe ich versucht, das zu bauen, was ich eigentlich vorhatte, und stehe wieder vor einem Problem: Mein Ziel war es, eine mit 9V betriebene Verstärkerschaltung zu bauen, die ich an einen MP3-Player hängen kann, um 8Ohm-Lautsprecher zu betreiben. Zusätzlich sollten noch LEDs im Rhythmus blinken, zwei für den linken Audiokanal und zwei für den rechten. Gelötet habe ich alles auf eine Punktrasterplatine, den Schaltplan habe ich oben angehängt (hoffe, er ist übersichtlich genug). Die Schaltung für den LM386N-1 habe ich direkt aus dem Datenblatt entnommen und an sich funktioniert das so auch einwandfrei. Nur leider habe ich ein großes Problem: Ich habe die Schaltung nun schon zum zweiten Mal neu aufgebaut, aber jedes Mal funktioniert nur eine Seite richtig. Während - im jetzigen Aufbau - die rechte Seite wunderbar funktioniert, kommt auf der linken Seite nur ein lauter "Tröt"-Ton, wenn ich über das Potentiometer die Lautstärke auf ein Minimum stelle. Drehe ich das Poti in die andere Richtung (für maximale Lautstärke), kann man die Musik schon raushören, allerdings natürlich sehr verzerrt, da die Lautsprecher einfach nicht auf diese Lautstärke ausgelegt sind. Die LEDs funktionieren übrigens für beide Seiten wunderbar. Ich habe (natürlich beide Male, als ich die Schaltung aufgebaut habe) schon alles versucht, was mir eingefallen ist dazu: Natürlich habe ich als erstes das Kabel von der Audioquelle umgedreht, sprich linken und rechten Kanal vertauscht -> keine Besserung, der Fehler muss also in der Schaltung liegen. Dann habe ich die ICs getauscht, um zu schauen, ob einer defekt ist -> auch kein Erfolg. Zu guter Letzt habe ich natürlich noch die Lautsprecher vertauscht, aber wieder: kein Erfolg. Die linke Seite hört sich genauso an wie damals, als ich die Schaltung auf dem Steckbrett aufgebaut habe. Dort wurde als Grund genannt, dass die Schaltung schwingt. Deshalb habe ich auch den ersten Aufbau auf der Lochrasterplatine noch einmal abgebaut, da ich vermutet habe, dass ich vielleicht die Kabel zu unsauber verlegt habe. Beim zweiten Versuch habe ich also darauf geachtet, dass sich so wenig Kabel wie möglich kreuzen und diese möglichst gerade verlaufen und nicht länger als nötig sind. Aber auch das scheint für die Katz gewesen zu sein. Ein Bild habe ich angehängt (ist beide Male das Gleiche, habe nicht gesehen, wo man ein bereits hochgeladene Bilder wieder löschen kann). Da ich noch blutiger Anfänger bin, bin ich jetzt bereits mit meinem Latein am Ende. Die Kontakte habe ich alle mit dem Multimeter durchgemessen, an denen sollte es auch nicht liegen. Ich wäre also sehr froh, wenn mir hier einen von den alten Hasen weiterhelfen könnte. Bei jedem, der sich Zeit nimmt, um sich mit meinem Problem zu befassen, bedanke ich mich schon einmal im Voraus. Mit freundlichen Grüßen, Andi
Schalte mal an jeden Vertsärkerics einen 100uF Elco direkt am IC zwischen pin 4 und 6. Polarität des Elcos beachten. Vielleicht reicht das ja schon. Ansonsten darauf achten, das bei der Verlegung der Masseleitung nicht der Betriebsstrom der Schaltung einen Spannungsabfall auf der Masseleitung entsteht, der an den Eingang der Ics gelangt. Ralph Berres
Hallo, Andi! Ohne jetzt die frühere Lektüre gelesen zu haben, muß ich Dir sagen: Schau Dir professionelle Schaltpläne an. Was Du da hast, ist unübersichtlich. Außerdem sind die vier LEDs verpolt. Wenn die auf der Platine wirklich funktionieren sollten, hast Du sie laut Schaltplan verpolt, also zwei Fehler gemacht, die sich aufhoben. Jeder Elektronikbastler gerät früher oder später an die Grenzen eines Multimeters und damit an die Frage, wann er sich ein Oszilloskop zulegt, um Signale zu messen. Die gibts schon recht günstig gebraucht auf hood.de & Co.. Die Platine ist ja fürchterlich! Schnappe Dir einige Meter versilberten Kupferdraht in 0,3mm Durchmesser und übe damit, auf Punktrasterplatinen zu löten. Da Du selbst schreibst, Anfänger zu sein: Achte auf einen ordentlichen Lötkolben mit neuer Spitze. Was ich da schon gesehen habe in Anfängerhänden, spottet der Beschreibung! Die hatten doch glatt versucht, mit einer 300W-Lötaxt für Spenglereien Elektronik zu löten. Klar, daß die ganze Platine verschmort und die Halbleiter den Hitzetod sterben... Damit klappt das schonmal besser. Bevor Du die nächste - ordentliche - Platinenzeichnung in Lochraster unsetzt, laß sie durch uns absegnen. Im Forum gibts genügend Elektronikerprofis, die mir einem Blick sagen können, ob es so oder so herum gut ist. Die Masseleiterbahn speziell muß auch bei diesen Schaltungen möglichst kurz und dick ausgeführt sein. Ich tippe bei Deinem Brumm-Kanal auf eine Mitkopplung, also Oszillation, hervorgerufen durch Einkopplung des Ausgangssignals auf die Plus-Eingangsleitung des OPs. Also: Nicht verzagen, Forum fragen! Platinenzeichnung überarbeiten, einreichen, abnicken lassen, aufbauen und dann wahrscheinlich freuen, weil es direkt klappen wird. Gruß - Wolfgang
Ralph: Vielen Dank, es funktioniert! Jetzt interessiert mich natürlich: Warum? Dass zwischen die Stromversorgung eines ICs Kondensatoren angeschlossen werden, hab ich jetzt schon öfters gesehen und soweit ich das verstanden habe, ist das gegen Spannungs-/Stromschwankungen, die durch den Kondensator ausgeglichen werden. Aber ganz sicher bin ich mir nicht, über eine kurze Erklärung oder einen Link zu einer Seite, wo das erklärt wird, wäre ich sehr dankbar! Wolfgang: Ups, die LEDs stimmen im Schaltplan natürlich nicht, aufgebaut wars richtig. Ein Oszilloskop wäre freilich nett, aber da muss ich mal schauen, was die Finanzen hergeben. Werde die Seite mal durchstöbern. Zur Platine: Stimmt, mir ist gar nicht eingefallen, dass ich noch versilberten Kupferdraht da habe. Auf meinem Schreibtisch hatte ich nur lackierten Kupferdraht liegen, geht der auch? Da hatte ich nämlich Angst, dass er nicht genug abschirmt und dadurch stört, oder ist das unberechtigt? Hatte mir da von den Kabeln mehr erhofft, aber das war wohl offenbar nichts. Wie dick sollten denn die Masseleitungen sein? Die schwarze Litze auf dem Bild hat eine Fläche von 0,14mm², würde das reichen? Kann ich die Masseleitungen dann gar nicht mit dem Kupferdraht machen? Mein Lötkolben ist ein Ersa Feinlötkolben (15W) mit Bleistiftspitze, habe ich seit Weihnachten und mache die Spitze auch regelmäßig sauber, an dem sollte es hoffentlich nicht liegen - höchstens an der falschen Anwendung. :D Aber bevor du dich die Finger wund tippst, ein Link zu einer Seite, wo die Prinzipien des Schaltungsaufbaus auf Lochrasterplatinen erklärt ist, würde mir auch reichen, dann lese ich mich da schon selber ein. Und das nächste Mal frage ich sicherlich vorher hier im Forum nach, dachte nur, es ist vielleicht besser, selber erstmal auszuprobieren, bevor ich hier eine totale Anfängerschaltung poste, die viele wohl genauso nerven wird wie die "LCD an uC funktioniert nicht, woran liegts?"-Themen (von denen ich aber auch gerne mal einen aufmachen würde, habe da auch so meine Probleme). Also vielen, vielen Dank euch beiden! Immer schön, wenn einem hier unter die Arme gegriffen wird! Mit freundlichen Grüßen, Andi
Stop, Andi! Lackierter Kupferdraht ist niemals abgeschirmt! Der strahlt genauso wie unlackierter Kupferdraht, aber das sollte erstmal nicht Dein Problem sein. Vielleicht verwechselst Du "abgeschirmt" mit "isoliert"? Mit Kupferlackdraht auf Lochrasterplatine würde ich nicht arbeiten, denn das ist normalerweise unnötig, aufwendig in der Verarbeitung und teuer. Die Litze hat nicht eine "Fläche", sondern einen [i]Querschnitt[/i] von 0,14mm². Das ist schon ganz schön knapp bemessen, aber ich meine auch eine günstige Verlegung der Masse, sodaß möglichst wenige Wechsel Draht/Platine erfolgen müssen und auch möglichst wenige Richtungswechsel; Stichwort: Wellenwiderstand. Das hat nichts mit dem ohmschen Widerstand zu tun. So direkt fällt mir an Querverweisen nichts ein außer natürlich den Artikeln in Wikipedia. Ist aber 'ne gute Idee, kann ich auch noch in meinen Elektronikkurs auf meiner Präsenz wpö.de setzen. Gruß - Wolfgang
Andreas Finkler schrieb: > Vielen Dank, es funktioniert! Jetzt interessiert mich natürlich: Warum? > > Dass zwischen die Stromversorgung eines ICs Kondensatoren angeschlossen > > werden, hab ich jetzt schon öfters gesehen und soweit ich das verstanden > > habe, ist das gegen Spannungs-/Stromschwankungen, die durch den > > Kondensator ausgeglichen werden. Richtig. Jeder Draht hat einen gewissen Gleichstromwiderstand , aber auch eine gewisse Induktivität. Ein IC welches ein Lautsprecher treibt, hat einen relativ großen Strombedarf, der auch noch von der Lautstärke abhängt. Das heist, in dem Moment wo du ein Signal auf das IC gibst, und er Leistung abgibt, fließt ein großer Strom sowohl durch die Stromversorgungsleitung , als auch durch die Masseleitung. Also fällt auf Grund des Drahtwidestandes auch eine Spannung ab, welche das Massepotential des Verstärkerics anhebt. Da das Signal am Eingang aber nicht um den gleichen Betrag angehoben wird, wie die Masse, ( sondern viel weniger ) wird quasi mit dem Massepotentialänderung der Verstärker am Eingang angsteuert. Und somit fängt er an zu schwingen. In deinen Fall hat es Gott sei Dank mit einen Kondensator an der Betriebsspannung gereicht, um das Schwingen zu unterdrücken. Es hätts genauso gut sein können, das du die Masseführung und Betriebsspannungsführung überarbeiten müsstest. Merke : In einer Schaltung muss jedes aktive Bauelement , insbesonders ICs die Betriebsspannung auf möglichst kurzen Wege mit der zugehörigen Masse mit einen Kondensator abgeblockt werden. Das gilt für analoge Schaltungen als auch für digitale Schaltungen. Bei Mehrstufige Schaltungen gilt folgendes. Betriebspannung und Masse werden an der Stufe mit der größten Leitung zugeführt. Von da aus geht es dann weiter zu den jeweils davorliegende Stufe. Eventuell kann es nicht schaden, oder ist sogar notwendig in die Betriebsspannung zwischen den Stufen Widerstände zu schalten, um die davorliegende Stufe von Spannungsschawnkungen zu entkoppeln. Masseleitungen ruhig mit 1mm dicken Draht verlegen. Ralph Berres
Hallo Ralph, hallo Wolfgang, danke für eure Antworten, habe sie beide gelesen, aber noch nicht ganz dazu gekommen, mir alles genau anzuschauen bzgl. Wikiartikel etc. Falls ich noch fragen habe, werde ich sie hier stellen, ansonsten vielen lieben Dank, dass ihr mir bei meinem Problem geholfen habt! LG Andi
Mit dem LM386 hatte ich auch schon mal Probleme im Streifenrasterplatinenaufbau. Im Endeffekt war die Nichtfunktion in Flussmittelresten zwischen den Leiterbahnen begründet; nach Abkratzen mit spitzer Nadel und anschließender Benzinwäsche ging alles, wie es sollte.
Bitte melde dich an um einen Beitrag zu schreiben. Anmeldung ist kostenlos und dauert nur eine Minute.
Bestehender Account
Schon ein Account bei Google/GoogleMail? Keine Anmeldung erforderlich!
Mit Google-Account einloggen
Mit Google-Account einloggen
Noch kein Account? Hier anmelden.

