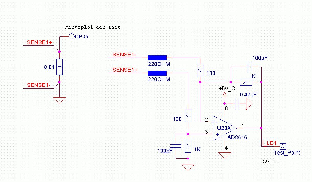
Guten Tag zusammen, ich möchte über einen Shunt den Ankerstrom einer Gleichsttrommaschine messen. Dafür habe ich hier im Forum die angehängte Schaltung gefunden. Dazu ein paar Fragen, auf die Ihr hoffentlich Antworten habt. Wozu sind die zwei 220 Ohm Widerstände direkt hinter Sense-/+? Wofür ist am nicht invertierenden Eingang die 1K + 100pf Combo? Rauschunterdrückung? Wenn nicht, wie bekomme ich eine Solche realisiert ohne die Messung all zu sehr zu verzögern?
HaPe schrieb: > Wozu sind die zwei 220 Ohm Widerstände direkt hinter Sense-/+? Sind das tatsächlich Widerstände? Oder sind das HF-Drosseln, die z.B. bei 10MHz 220Ohm haben? Denn falls das wirklich Widerstände wären, dann passt die Formel nicht! > Wofür ist am nicht invertierenden Eingang die 1K + 100pf Combo? So baut man einen Tiefpass. Das selbe findest du auch zwischen Ausgang und -Eingang. Die Grenzfrequenz ist jeweils:
Wobei das schon annähernd sinnlos ist bei einem OP, der sowieso bei 20MHz dichtmacht...
muss der 1-k-Widerstand in der Rückkopplung nicht 900 Ohm haben, damit bei 20 A 2 Volt rauskommen?
Hallo danke für deine Antwort. Mir ist nur schleierhaft warum er in dieser Schaltung am invertierenden Eingang liegt. An dem liegt doch nur die Masse und das schon geglättete rückgekoppelte Signal. Hat das etwas mit den Eingangsimpedanzen und der Messgenauigkeit zu tun? Ich hab es ebend mal mit Orcad simuliert und es beeinflusst die Schaltung wie du schon sagst als Tiefpass. Kannst du mir evtl auch sagen wie sich die fg dann mit den beiden TP`s berechnet "Wenn nicht, wie bekomme ich eine Solche realisiert ohne die Messung all zu sehr zu verzögern?" DIESE FRAGE BITTE STREICHEN war quatsch!
Alles zurück...hab in meiner Überlegung die Eingänge vertauscht...auch in der Simulation
tt2t schrieb: > muss der 1-k-Widerstand in der Rückkopplung nicht 900 Ohm haben, damit > bei 20 A 2 Volt rauskommen? Nein. HaPe schrieb: > Mir ist nur schleierhaft warum er in dieser Schaltung am invertierenden > Eingang liegt. An dem liegt doch nur die Masse Welche Masse? > und das schon geglättete rückgekoppelte Signal. Wie geglättet? Es wird genau deshalb geglättet, weil der Kondensator zwischen Ausgang und -Eingang höhere Frequenzen besser durchlässt!
Mit Masse meinte ich das Null Potential welches ich in meiner Schaltung auch auf Masse legen möchte. Sehe ich das denn jetzt richtig das es 2 TP`s sind? Ich hab jetzt mal mit einem in der Rückkopplung und ebend diesem am Nichtinvertierenden simuliert und kann mit jeweils beiden Varianten das selbe erreichen. Also warum der am Nichtinvertierenden Eingang...und warum dann noch extra der 1K Widerstand...das ist doch wieder nur ein Spannungsteiler für das eigentliche Signal oder nicht?
HaPe schrieb: > und warum dann noch extra der 1K Widerstand...das ist doch wieder nur > ein Spannungsteiler für das eigentliche Signal oder nicht? Das ist die Schaltungstopologie eines Differenzverstärkers. Klar ist der wiederum aus Spannungsteilern und Gegenkopplung usw. aufgebaut. Aber ist einfach ein Differenzverstärker... > Also warum der am Nichtinvertierenden Eingang... Aus Symmetrie-Gründen. Nur dann sieht der OP an seinen Eingängen tatsächlich über den gesamten Frequenzbereich das selbe...
OK das kling logisch. Dann noch eine Frage. Da sich mein Shunt ja wie im Bild im Minuspfad befindet kann es mir doch eigentlich egal sein was der OP am invertierenden Eingang sieht weil ja das restliche Potential über den Shunt auf 0V fällt oder sehe ich das falsch? Ich hab jetzt mit meiner Orcadsimulation das beste Ergebnis mit nur einem TP vor dem + Eingang und das würde ich jetzt auch gerne so umsetzen.
Bitte melde dich an um einen Beitrag zu schreiben. Anmeldung ist kostenlos und dauert nur eine Minute.
Bestehender Account
Schon ein Account bei Google/GoogleMail? Keine Anmeldung erforderlich!
Mit Google-Account einloggen
Mit Google-Account einloggen
Noch kein Account? Hier anmelden.
