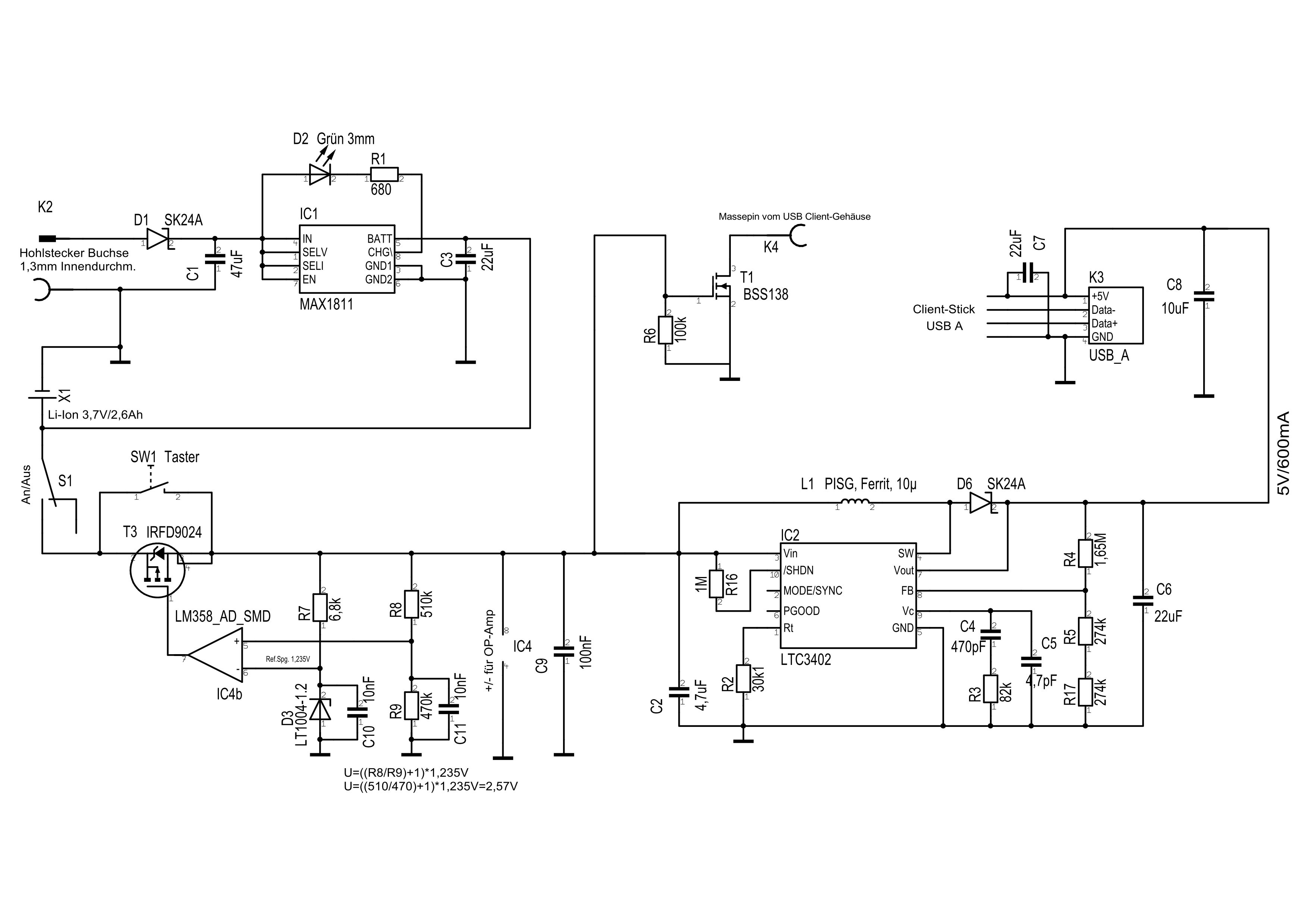
Hallo! Im Anhang unten links habe ich mir eine OP-Schaltung gezeichnet, die mir die Akkuspannung (X1, 3,7V) vergleichen soll und bei unterschreiten von 3,56V den LTC3402 Step-Up-Converter-Baustein über den SHDN (Shutdown) abschaltet. Damit will ich das Tiefentladen vom Li-Ion-Akku vermeiden. Bei der Diode D3 handelt es sich Spannungs-Referenzdiode die mir am OP eine Referenzspannung von 1,235V vorgibt. Diese Spannung wir nun mit der Spannung an R9 verglichen. Ist die Spannung an R9 kleiner, wird der Transistor T2 geschalten und zieht Shutdown auf GND. (R8/R9 + 1) * 1,235V = 3,56V (Abschaltspannung) Meine Fragen sind nun folgende: - Wie bestimme ich die Größe vom Widerstand R7? - Wie bestimme ich die Größe vom Kondensator C9? - Was für einen Transistor T2 muss ich nehmen, damit das ganze funktioniert? und dann wollte ich noch gerenell Fragen, ob die Umsetzung euer Meinung nach gut ist. Freue mich über eure Hilfe. Grüße, Heinrich
Heinrich W. schrieb: > - Was für einen Transistor T2 muss ich nehmen, damit das ganze > funktioniert? T2 sollte doch zumidest ein NPN-Transistor sein, oder? Da fehlt dann noch ein Basis-Widerstand. > - Wie bestimme ich die Größe vom Widerstand R7? Im Datenblatt zum LM185 steht "Operating current of 10μA to 20mA" Bei 3.7V also R7 irgendwas zwischen 185 Ohm und 370 kOhm Der Komparator sollte irgendeine Form von Hystherese implementieren, sonst bekommst du kein sauberes Abschalten, sondern ein Schwingen and der Abschaltspannung. Warum willst du deinen Akku eigentlich schon bei 3.56V abschalten? Wenn es sich um einen LiPO handelt (die 3.7V lassen darauf schließen) kannst auch getrost bis 3.2V runter gehen. Viele, gerade ältere LiPOs brechen unter Last schnell mal auf 3.5V ein, auch wenn sie voll geladen sind. Gruß, Roland
Roland schrieb: >> - Wie bestimme ich die Größe vom Widerstand R7? > Im Datenblatt zum LM185 steht "Operating current of 10μA to 20mA" > Bei 3.7V also R7 irgendwas zwischen 185 Ohm und 370 kOhm Quatsch, sind ja 3.7V-1.2V=2.5V!!! Also irgendwas zwischen 125 und 250k. Mit deinen 6.8k liegst du also gut im Limit. Roland
Was soll bei /SHDN passieren ? Die 5V werden auf 2.5V absacken, das ist alles, weil dein Schaltregler nicht wirklich abschalten kann. Da du sowieso den Schaltregler tauschen musst gegen einen der wirklich abschaltet, wie LTC3440. Du tust dir mit deinen antiken Teilen keinen Gefallen, schau dir mal den ICL7665 an, der hat alles drin, und braucht wenigstens nach dem Abschalten im Gegensatz zu deinem LM385/LM358 kaum Strom. Du kannst auch einem StepUp suchen der gleich einen Unterspannungssensor mit drin hat. Mit deiner aktuellen Wahl brauchst du einen extra MOSFET der die Versorgungsspannung abtrennt.
Danke für eure kompetenten Antworten, wirklich klasse!! @Roland: Es ist ein Li-Ion-Akku und soweit ich das beim recherchieren verstanden habe, wird es ihm bei etwa 3.5V ungemütlich, oder nicht? @MaWin: Danke, ich werde mir den ICL7665 und LTC3440 genauer anschauen und die Schaltung danach umzeichnen. Melde mich dann wieder hier. Aber eine Frage habe ich noch: Woher weißt du, dass der Schaltregler nicht richtig abschalten kann sondern nur auf 2,5V absackt?
> Woher weißt du, dass der Schaltregler nicht > richtig abschalten kann sondern nur auf 2,5V absackt? Wer bitte soll denn die Leitung von S1 über L1 und D6 auftrennen ? Die belibt immer bestehen.
Heinrich W. schrieb: > @Roland: Es ist ein Li-Ion-Akku und soweit ich das beim recherchieren > verstanden habe, wird es ihm bei etwa 3.5V ungemütlich, oder nicht? Wär mir neu. Auf Wikipedia (http://de.wikipedia.org/wiki/Lithium-Ionen-Akku#Hinweise_zum_Umgang_mit_Li-Ionen-Akkus) ist zu lesen: "Entladeschlussspannung ist 2,5 V; diese darf nicht unterschritten werden." Das ist aber eher ein theoretischer Wert, der sich aus den elektrochemischen Eigenschaften der Zelle ergibt. Praktisch beendet man das Entladen einige hundert mV darüber, zumal der Spannungseinbruch am Ende der Entladekurve so rapide voranschreitet, dass die dann noch entnehmbare Kapazität ohnehin vernachlässigbar wäre. Wenn du ein Datenblatt zu deinem Akku hast, in dem was anderes steht ist aber natürlich das maßgeblich. Roland
@Roland: Okay, danke für die Info. Hab es auf 2,57V geändert! @MaWin: Args, natürlich! Das hab ich total übersehen! Ich habe nun erstmal die "alten" Bauteile soweit gelassen und die Funktion umgebaut, damit die Schaltung bei unterschreiten von 2,57V sich selbst abschaltet. Zwei Fragen habe ich noch: Welche Größe sollte C9 (Parallelkondensator von OP-Amp +/-) haben? Ist 1k als Vorwiderstand für den Mosfet T2 okay? Zur "neuen" Funktion: Über den Schalter S1 schalte ich die ganze Steuerung An und Aus. Taster SW1 ist dann zum starten, denn sobald die Schaltung sich selbst durch den Mosfet T2 abgeschalten hat, würde ich sie nicht mehr anbekommen. Ist dann quasi wie eine Selbsthaltung. Was meint ihr dazu? Funktioniert das so? Bei der Auswahl vom Mosfet T2 bin ich mir sehr unsicher und weiß nicht ob er der richtige ist. Meine Batterie bringt zwischen 2,57V und 3,7V. Hier das Datenblatt: http://www.reichelt.de/index.html?;ACTION=7;LA=28;OPEN=0;INDEX=0;FILENAME=A100%252FIRLD024_VIS.pdf Danke für eure tolle Hilfe!
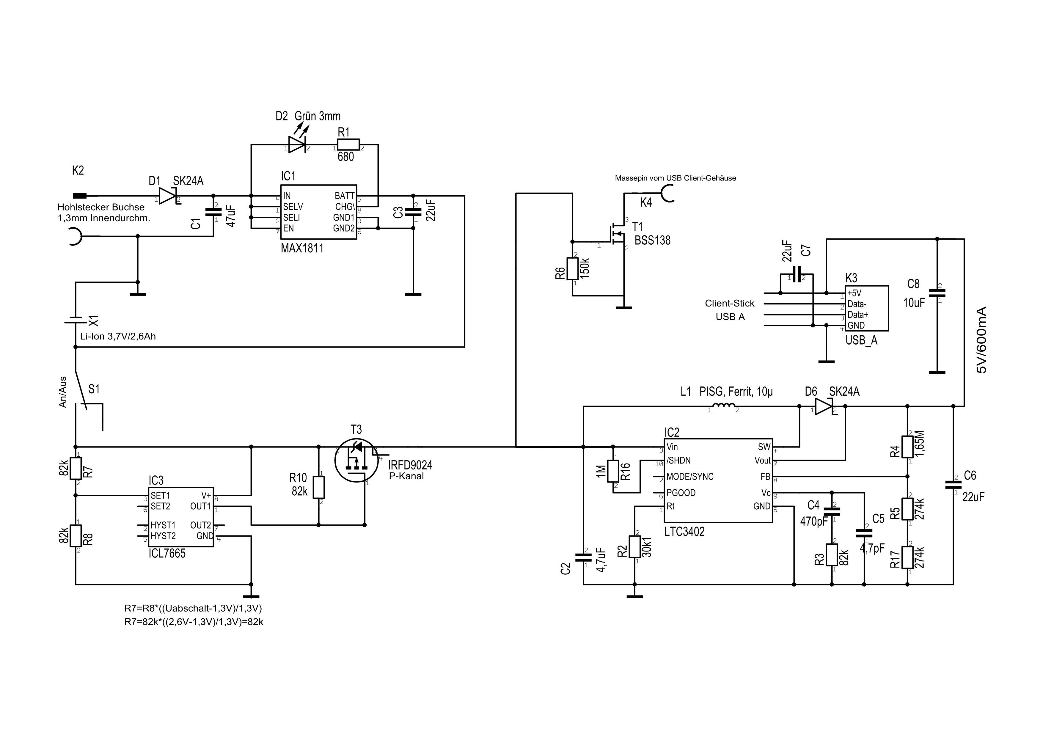
Hatte noch ein paar Fehler drin, falscher Mosfet usw. Hier ist ein neuer Schaltplan. Wäre super wenn ihr mal drüberschauen könntet!
So geht das nicht. Der OpAmp schaltet bei Unterspannung seine Versorgungsspannung ab, der Ausgang geht auf 0V, und der MOSFET schaltet wieder ein. Der ICL7665 wurde nicht ohne Grund genannt, der bleibt nämlich dran.
MaWin schrieb: > Der OpAmp schaltet bei Unterspannung seine Versorgungsspannung ab, > der Ausgang geht auf 0V, und der MOSFET schaltet wieder ein. Ja, ist mir kurze Zeit später auch aufgefallen. Habe nun einen Pullup-Widerstand mit 50k zwischen Gate und Source geschalten und mit einen N-Kanal Mosfet das Gate vom T3 angesteuert. Der N-Kanal Mosfet wird also vom OP geschalten. Fällt der OP durch unterschreiten der Referenzspannung ab, schaltet der N-Kanal Mosfet ab und der Pullup-Widerstand vom T3 zieht das Gate auf die Versorgungsspannung, T3 sperrt. Den ICL7665 werde ich im Hinterkopf behalten, falls die jetztige Umsetzung nicht funktionieren sollte. Danke für eure Hilfe!
Übrigens braucht der LM358 mind. 3V Betriebspannung. Gleichtaktaussteuerung maximal bis 1.5V unter V+. Den kannst du hier also auch vergessen.
Nimm doch einfach einen Spannungsüberwacher wie den MCP112. Den gibt es mit 3,08V Schwellenspannung. Da bist du beim Li-Ion auch noch auf der sicheren Seite. Der MCP112 benötigt 1,75 µA.
Roland schrieb: > Übrigens braucht der LM358 mind. 3V Betriebspannung. > Gleichtaktaussteuerung maximal bis 1.5V unter V+. Den kannst du hier > also auch vergessen. Mist, stimmt, dummer Fehler. Ist mir nicht aufgefallen, weil meine Abschaltspannung zuvor >3V war und ich sie nachträglich auf 2,57V geändert habe :-) Danke für den Hinweis, Roland. Ok, dann tritt wohl Plan B in Kraft und ich nehme den ICL7665 wie es mir MaWin empfohlen hat oder den MCP112 von Michi. Werde mich mal durch die Datenblätter wühlen. Falls noch jemandem etwas auffällt: Nur her damit! ;) Danke!
Die Ladeschlussspannung beträgt bei Li-Ion 2.5V. Wenn man die dramatisch überschreitet, lässt man ganz schön viel Restkapazität im Akku. 3,08V wären mir zuviel, aber ich weiß ja nicht was du vor hast. Die 2.5V kann man meiner Erfahrung nach aber getrost ausnutzen.
Hallo, hab das Wochenende leider nur jetzt kurz Zeit gehabt und schnell den Schaltplan gezeichnet. Max sink output vom ICL7665 ist 25mA, die Schaltung zieht aber um die 500mA, daher noch ein zusätzlicher Mosfet IRFD9024. Wenn die Ref-Spannung vom IC3 unterschritten wird, ist OUT1 vom ICL7665 Hochohmig und R10 zieht das Gate vom Mosfet T3 auf die Versorgungsspannung -> T3 sperrt. Ist die Versorgungsspannung (SET1) > Referenzspannung, zieht OUT1 das Gate vom Mosfet T3 auf GND und der Mosfet schaltet Source-Drain durch. Was meint ihr dazu? Ich hoffe ich habe keinen Denkfehler in der Logik gemacht. Gruß
Warren Spector schrieb: > Die Ladeschlussspannung beträgt bei Li-Ion 2.5V. Wenn man die dramatisch > überschreitet, lässt man ganz schön viel Restkapazität im Akku. 3,08V > wären mir zuviel, aber ich weiß ja nicht was du vor hast. > Die 2.5V kann man meiner Erfahrung nach aber getrost ausnutzen. Ja, ich habe die Abschaltspannung schon auf 2,6V geändert. Wurde von Roland schon darauf hingewiesen. 2,6V daher, weil ich dann R7 und R8 gleichgroß dimensionieren kann und gerade 2 x 82k hier rumliegen habe. Die 0,1V sind hoffentlich keine große Restkapazität die ich "liegen lasse" :-)
> Was meint ihr dazu?
Du musst eine deutliche Hysterese einbauen, also den Ausgang HYST
benutzen wie im Datenblatt vorgesehen. Ausschalten bei 2.6, dann
vielleicht nicht einschalten beor 3V wieder erreicht sind.
Warren Spector schrieb: > Die Ladeschlussspannung beträgt bei Li-Ion 2.5V. Wenn man die dramatisch > überschreitet, lässt man ganz schön viel Restkapazität im Akku. 3,08V > wären mir zuviel, aber ich weiß ja nicht was du vor hast. > Die 2.5V kann man meiner Erfahrung nach aber getrost ausnutzen. Unter 3 V sinkt der Akku wirklich nur, wenn er fast komplett leer ist. Hier wird auch 3 V als Discharge Termination angegeben: http://www.ibt-power.com/Battery_packs/Li_Ion/Lithium_ion_tech.html
MaWin schrieb: > Du musst eine deutliche Hysterese einbauen, also den Ausgang HYST > benutzen wie im Datenblatt vorgesehen. Ausschalten bei 2.6, dann > vielleicht nicht einschalten beor 3V wieder erreicht sind. Ist gemacht, siehe Dateianhang. Danke. Jörg schrieb: > Unter 3 V sinkt der Akku wirklich nur, wenn er fast komplett leer ist. > Hier wird auch 3 V als Discharge Termination angegeben: > http://www.ibt-power.com/Battery_packs/Li_Ion/Lith... Okay, ich bin verwirrt. Vermutlich kann man bei Li-Ion nicht pauschal sagen, dass sie nicht tiefer als 2,5V entladen werden sollen? Beim meinem Akku (18650 Li-ion 3.7V 3800mAh) war leider kein Datenblatt dabei. Noch eine Frage: Im Datenblatt vom IRFD9024 Mosfet (T3) steht, dass die Vgs (Gate Threshold Voltage) von Min -2V bis Max -4V ist. Meine Abschaltspannung beträgt jedoch 2,6V. Funktioniert das trotzdem? Im Datenblatt ist leider keine Kennlinie, die mir das Verhältnis von Vgs zu Rds anzeigt.
> Im Datenblatt vom IRFD9024 Mosfet (T3) steht, dass die > Vgs (Gate Threshold Voltage) von Min -2V bis Max -4V ist. Meine > Abschaltspannung beträgt jedoch 2,6V. Funktioniert das trotzdem Nein, es funktioniert mit so einem blöden MOSFET überhaupt nicht. Der fängt ab 2-4V erst an zu leiten, ein paar Mikroampere ! Nimm einen LogicLevel PMOSFET wie IRF7416.
Heinrich W. schrieb: > Okay, ich bin verwirrt. Vermutlich kann man bei Li-Ion nicht pauschal > sagen, dass sie nicht tiefer als 2,5V entladen werden sollen? Beim > meinem Akku (18650 Li-ion 3.7V 3800mAh) war leider kein Datenblatt > dabei. Wow, im Dezember waren 3,2Ah bei 18650-Zellen noch Weltrekord (siehe http://www.elektor.de/elektronik-news/weltrekord-bei-18650-liion-akkus.1647404.lynkx ) Kannst dich ja mal durch die Herstellerseite durchklicken, vielleicht findest du da noch irgendwelche Specs. Ich würde aber auch Jörg unbedingt zustimmen, und bei ca. 3V abschalten. Du siehst ja in dem Link von Jörg, wie steil die Entladekurve am Ende ist. Die verbleibende Kapazität zwischen 3V und 2.6V umfasst eh nur wenige mAh, auf die man zugunsten einer längeren Lebensdauer des Akkus verzichten sollte. Roland
Bitte melde dich an um einen Beitrag zu schreiben. Anmeldung ist kostenlos und dauert nur eine Minute.
Bestehender Account
Schon ein Account bei Google/GoogleMail? Keine Anmeldung erforderlich!
Mit Google-Account einloggen
Mit Google-Account einloggen
Noch kein Account? Hier anmelden.




