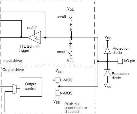
Servus allerseits Mit einem STM32F100 muss ich mehrere HC Logikgatter ansteuern, die mit 5V betrieben werden. Alles in allem sind's 24 Leitungen, unter anderem PC0 bis PC15. Man könnte 3 St. 74HCT244 einbauen. Nur bin ich etwas knapp mit Platz, weshalb ich es vorziehen würde, diese I/O's als open-drain zu setzen und einen 1k Widerstand mit 5V zu verbinden. PC0 bis und mit PC3 sind aber nicht 5V-tolerant. Leider finde ich im Datenblatt nirgends einen Hinweis, viewiel diese Mosfets vertragen. Alle Hinweise die ich gefunden habe, beziehen sich auf Input Konfigurationen, wo es heisst, dass Iinj 5mA nicht übersteigen soll. Meiner Meinung nach bezieht dieser Hinweis auch den Output mit ein; aber so ganz sicher bin ich meiner Sache nicht. Kann mir jemand bitte diesbezüglich einen Hinweis geben? Dank im voraus.
Mit Iinj bist du gut bedient, denn die Dioden sind die gleichen. Die MOSFETs dürfen als Ausgänge maximal 25mA, d.h. das Limit durch die Dioden ist relevant. Pass aber auf, dass du dir mit solchen Strömen nicht Vdd hochziehst. Empfehlen würde ich sowas nicht. Warum willst du überhaupt auf 5V hochziehen? HCT Gatter sind mit 3V völlig zufrieden.
Servus! Anschlußschutz mit Diode auf Vdd (3V3). Pull-up auf 5V geht nicht. Wenn Du es probierst, ziehst Du über diese Dioden die Betriebsspannung für den gesamten µC Richtung 5V - und das mag er nicht. Also: Saurer Apfel, HCT244 o.ä. verwenden, vielleicht im TSSOP-II-Gehäuse. Gruß - Wolfgang
Servus A.K. Die Gatter, die ich ansteuern muss, sind nicht HCT sondern HC. A. K. schrieb: > Pass aber auf, dass du dir mit solchen Strömen nicht Vdd hochziehst. > Empfehlen würde ich sowas nicht. Hmmm, daran habe ich gar nicht gedacht. Hast recht. Danke für den Hinweis.
Bitte melde dich an um einen Beitrag zu schreiben. Anmeldung ist kostenlos und dauert nur eine Minute.
Bestehender Account
Schon ein Account bei Google/GoogleMail? Keine Anmeldung erforderlich!
Mit Google-Account einloggen
Mit Google-Account einloggen
Noch kein Account? Hier anmelden.
