Hi Leute , hab bis jetzt noch nie großartig mit opv's praktisch zu tun gehabt und daher nicht so die Erfahrungen wie manche von euch. Deswegen frag ich einfach mal.... Ich will mir ne Spannungsversorgung bauen und ein Mega16 soll mir über Display , den momentan fließenden Strom und die Spannung ausgeben. Die Spannung messen ist kein Thema ,der Strom aber schon. Nun hab ich schon praktisch probiert (die Schaltung auf dem angehängten Bild) funktioniert aber nicht so richtig , oder nur teilweise. Das Prinzip :0,1 Ohm Shunt -> Spannungsabfall -> x10 mittels OPV -> ADU -> Atmel -> Display eigentlich ganz einfach...... gewünschte Auflösung: 1mA im Bereich von 0-3A das entspräche 0,1mV-300mV als Ue für den OPV Ist das mit dem LM358 überhaupt irgendwie machbar(2mV Offset grübel)wenn ja was mach ich falsch? Gruß Jan
von National gab es mal eine App. Die kannst Du nehmen. oder: home.cogeco.ca/~rpaisley4/xCurrentMonitor.html Gruss Steffen
Ich würde dir eine Differenzverstärkerschlatung vorschlagen.( siehe anhang)
DAs Problem deiner schaltung ist, das du die SPannung Ua nicht messen kannst. denn wenn du hier mit deinem AD wandler misst, bringst du hier einen Massepunkt in die schaltung und sie funktioniert nicht mehr. Weist du was ich meine? mfg
@Schoaschi Den bring ich doch aber schon durch die Spannungsversorgung des LM358 mit in die Schaltung (den Massepunkt)oder nicht?....hab bis jetzt die Ausgangsspannung nur mit nem DMM gemessen und da hats ja auch schon nicht hingehauen....hab da aber noch den MAX4372(high side current sense) entdeckt der ist bei SEGOR für stolze 8-9Euro zu haben lässt sich aber laut Datenblatt ganz simpel in solche Schaltungen integrieren:) ich werd aber vorher noch mal die Differenzverstärkerschaltung von dir testen vielleicht gehts ja auch billiger Gruß Jan
Die "current monitor"- Schaltung von Steffen läuft bei mir mit einem LM324, 20 Milliohm-Shunt und ausgesuchten 2000 / 82 Ohm Widerständen am ADC von einem Mega16 für einen Maximalstrom von 10A perfekt. Braucht zwar (wie im Schaltbild angegeben) höhere (unipolare bei LM324) Versorgungsspannung als die Messspannung, ist jedoch bei weniger als 1mA Stromaufnahme kein Problem. Gruß compucat
Ich habe als Zutaten derzeit einen Shunt (60mV/50A), einen LM358 und ein buntes Sortiment an Widerständen. Kraft meiner Wassersuppe habe ich auch versucht eine Differenzverstärkerschaltung aufzubauen, die aussieht, wie die angefügte prähistorische Zeichnung (PS: k=10 in der Zeichnung sind natürlich später etwa mehr). Lege ich 0 V an, werden ordnungsgemäß 0,002 v ausgegeben. Allerdings funktioniert die Verstärkung suboptimal. erst bei 5 V oder sogar 15 Volt (wenn Vcc auch 15 v sind) erhalte ich 0,69 V. Warum lässt sich nichts gegen Masse einlesen und verstärken? Habe ich das invertierte Signal missachtet? Wie komme ich mit den gegebenen Bauteilen doch noch zu einer Lösung? Gruß der (Themen-aus-)Buddler
Oh Andreas, deine Schaltung ist KEIN Differenzverstärker, sondern ein invertierende Verstärker. Er macht aus dem Spannungsabfall am Shunt von 0V bis 0.3V eine Spannung von 0 bis MINUS 3V. Doch wo sollen bitte diese MINUS Volts herkommen? Die negativste Spannung, die du in die Schaltung hineinsteckst, ist Masse, also 0V, du hast keine negative Versorgungsspannung. Wenn du den LM358 mit dem nach unten gehenden Versorgungsspannungsanschluss V- statt an Masse an -5V schaltest, dann wird deine Schaltung funktionieren. Aber ich habe Zweifel, daß es jemanden gibt,d er diese NEGATIVE Ausgangsspannung haben will. Nimm doch besser die Schaltung, die Jan schon vor 4 Jahren zum Erfolg gebracht hat, wenn auch etwas ungebau. Ein LT1014 wäre genauer gewesen. Und wenn dein Shunt leider nicht mit einem Kontakt an Masse liegt, sondern an irgendeiner Spannung im Bereich der input voltage range des OpAmps LM358 (also hier im Bereich von 0 bsi 3V), dann such noch mal im Web nach einer wirklichen Differenzverstärkerschutung (ein Instrumentenverstärker mit 3 OpAmps muss es bei dem niedrigen Widerstand des Shunts nicht sein). http://www.mikrocontroller.net/articles/Operationsverst%C3%A4rker-Grundschaltungen
Hi MaWin, vielen Dank für deinen Hinweis. Ich habe jetzt 2 Varianten probiert: LM358 immer noch nur mit GND und +5V versorgt, in der Schaltung aus meinem Bild + des OP hinter den Shunt, - samt Widerstand auf GND: funktnioniert "echte" Differenzverstärkerschaltung: funktioniert auch ;-) Gruß Andreas
Beim Differenzverstärker habe ich allerdings doch ein Problem: Verstärkungsfaktor ist 10, die Widerstände demnach 10K und 100K auf beiden Pfaden. Im Signalbereich (Eingang)von einigen mV habe ich einen wesentlich höheren Offset mit der Differenzverstärker-Variante, als mit einem einfachen Invertierer. Der Invertierer funktioniert, aber im Betrieb können unter Umständen zwischen GND und dem niedrigerem Potential am Shunt mehr als 30 Volt anliegen. :-/ Diese Variante ist mir daher zu gefährlich. Wie lässt sich das Problem evtl. beheben?
> Im Signalbereich (Eingang)von einigen mV habe ich einen > wesentlich höheren Offset mit der Differenzverstärker-Variante, als mit > einem einfachen Invertierer. > Wie lässt sich das Problem evtl. beheben? Deutlich präzisere Widerstände, 0.1%er. Dein 0.1 Ohm Shunt ist gegenüber den 10k zu vernachlässigen. > aber im Betrieb können unter Umständen zwischen GND und dem > niedrigerem Potential am Shunt mehr als 30 Volt anliegen. > Wie lässt sich das Problem evtl. beheben? Da hat auch der Differenzverstärker Probleme, denn diese 30V müssen (nach dem Widerstand) im Common Mode Bereich des Differenzverstärkers liegen. Wenn das nur zu Zeiten erfolgt, wo du sowieso den Strom nicht messen musst, also im 'inaktiven, ausgeschalteten' Zustand, ist es egal, da hast du die 10k als Schutzwiderstand davor. Tritt das aber eventuell auch auf, wenn du noch messen willst, musst du sehr genau OpAmps aussuchen, die mit genau so einer Spannugn versorgt werden, daß sie in dem Bereich noch messen können. Over The Top Verstärker wie INA117 200V, LT1490 44V wobei der INA gleich ein Differenzverstärker ist, aber teuer. Oder du musst Messstelle und Auswertung galvanisch trennen, und den Messwert dort isoliert rüberbringen, z.B. nach Digitalisierung durch Optokoppler.
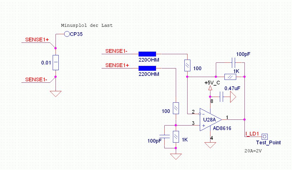
Hallo, dann möchte ich auch etwas dazu beitragen. Die Schaltung im Bild funktioniert hervoragend, ggf. Shunt und verstärkung anpassen. Die Spulen mit 220Ohm Impedanz sind nicht nötig, es sei denn es ist arg. HF-Haltig der Strom. Viel erfolg
So sieht meine Schaltung jetzt im Grunde auch aus, nur mit 10K zu 100K Widerständen, ohne Spulen, ohne Kondensatoren und eben mit LM 358. Wie sieht deine Messkurve damit aus?
Gute Frage wi emeine Kurve aussieht, ich hab nie eine aufgenommen. Dich stört sicherlich der Knick im unteren Bereich ? kann es sein das du zum aufnehmen der Kurve ein Multimeter genommen hast, also Stommessung damit? Ich könnte mir vorstellen das du den unteren bereich bis 200 oder 400mA mit dem "kleinen Shunt" im Messgerät und den Bereich ab 400mA bis 12 A mit dem "grossen Shunt" im Messgerät gemessen hast. Das würde durchaus den knick erklären, da diese Shunts doch ihre Toleranzen haben.
Hallo, das stimmt, dass die Werte mit einem Multimeter aufgenommen wurden, allerdings nur über den "großen" Messbereich und über einen Shunt. Ich werde auch nochmal die Werte mit dem µC aufnehmen und die Kurve auch einfügen (Vergleich dann mit einer elektronischen Präszisionslast).
Bitte melde dich an um einen Beitrag zu schreiben. Anmeldung ist kostenlos und dauert nur eine Minute.
Bestehender Account
Schon ein Account bei Google/GoogleMail? Keine Anmeldung erforderlich!
Mit Google-Account einloggen
Mit Google-Account einloggen
Noch kein Account? Hier anmelden.




