Hallo, ich habe folgendes hardwaresetiges Problem: Ich möchte über einen Ausgangspin XMEGA -> High (geht auf Gate Mosfet) die Versorungsspannung aufrechterhalten. ZUVOR wurde ein Taster gedrückt, der kurz das gesamte PCB mit Spannung versorgt. Da auf dem Board bereits große Stützkondesatoren vorhanden sind müsste ein kurzer Einschaltmoment genügen um die Selbsterhaltung auszulösen. Das sieht man das die Betriebsled langsam (verzögert) ausgeht. Die erste Idee war folgende: (Drainschaltung) Es hat sich herausgestellt, das dadurch das GND-Potenzial verloren geht. Praktisch liegen über -GND Batt zu Pin 8,5V. Da kein GND am PCB selbst vorhanden funktioniert es leider so nicht?!? Selbst ein größerer Widerstand von Gate nach Source brachte kein Erfolg. Ein anderer Lösungsansatz war ein Analogschalter von Texas Instruments: TS12A4514 (normally closed) -> Schalten der Versorungsspannung. Problem ist aber: Wenn das Gerät aus ist, zieht der AnalogSchalter trotzdem eine Betriebsspannung über den V+ Anschluss (Versorungsanschluss des Analog-Schalters) selbst. Ich suche deshalb Hilfe für eine Schaltung die nach folgender Logik funktionieren soll: - Nutzer drückt Taster Betriebsspannung Batterie zu Board vorhanden. CPU bootet und setzt PD0 high um die Selbsterhaltung sofort auszulösen. Selbsterhaltung = uC high an ein Gate/Basis Drain Source soll Betriebspannung zum Board leitet machen. (so war es ursprünglich geplant, funktioniert aber bis jetzt leider noch nicht)
Nimm einen P-Kanal FET, schalte ihn in die positive Zuleitung zwischen Stromquelle (Source) und deiner Last (Drain), das Gate bekommt einen sanften Pullup zur immer versorgten Seite, vom Gate aus geht der Einschalt-Taster sowie ein NPN-Transistor nach Masse Ist nur eine Prinzipübersicht - Details wie Gatewiderstände, der Vorwiderstand des NPN-Transistors, ... sowie die elektrischen Parameter des FETs (Rds(on) zu Vgs -> 'logic level') sind dabei außer Acht gelassen.
Beitrag "Selbstabschaltung - Mosfet Frage" schau mal im Tread weiter runter, die letzte Schaltung tut dafür :-)
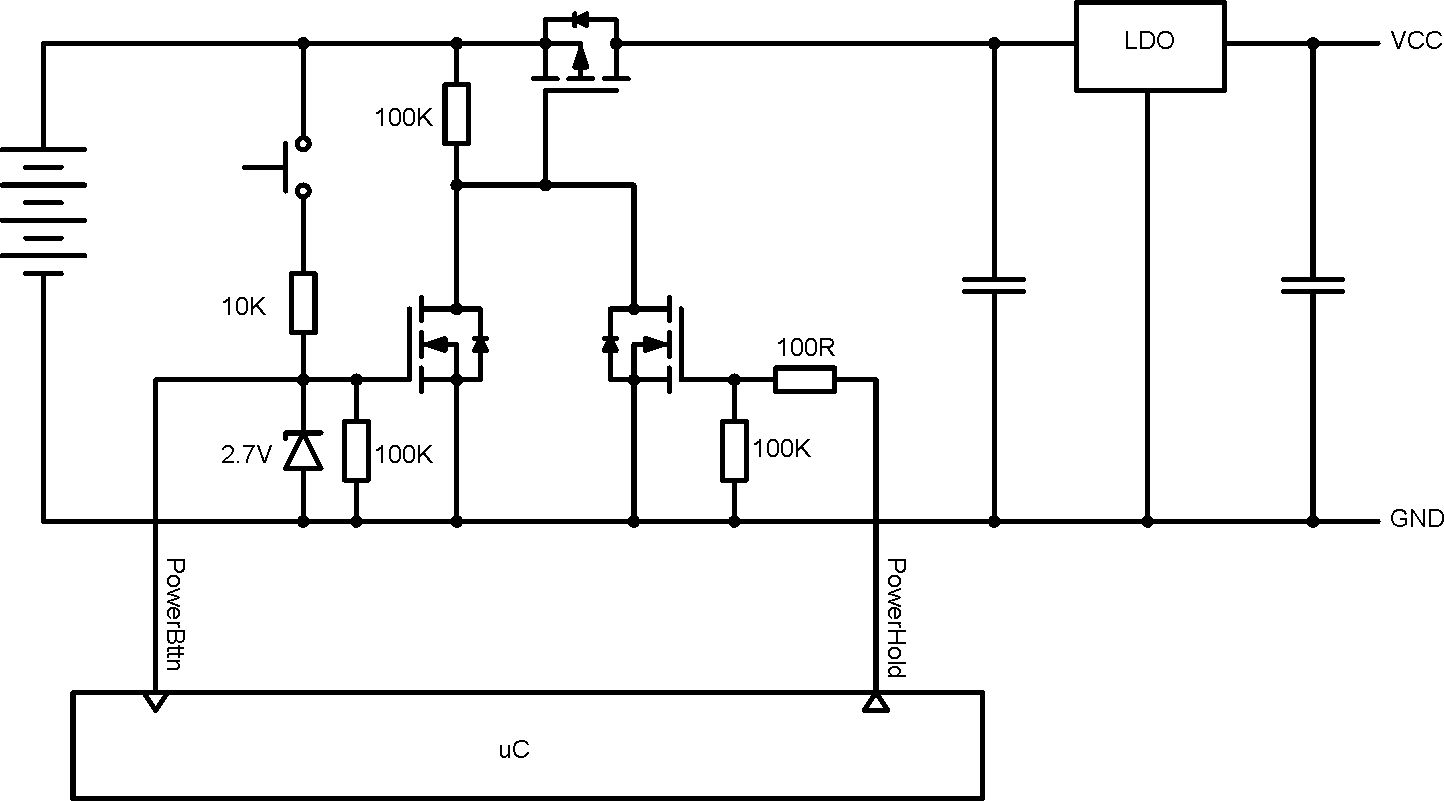
Ich habe das immer mit einem P-Mosfet und zwei N-Mosfets gelöst. Drückt man den Taster wird die Speisung eingeschalten. Der uC kann mit "PowerHold" die Speisung halten. Mit dem Signal "PowerBttn" wird der Taster gelesen, so kann der uC die Speisung wieder abschalten sobald der Taster nochmals gedrückt wird.
@Robert: ...so hab' ich das gemeint :) Das alles lässt sich ja quasi beliebig an die eigenen Anforderungen anpassen - das ist ja nur die Basis, allgemein eine anzuratende Erweiterung: ein RC-Glied (so gezeigt in den Appnotes von FTDI http://www.ftdichip.com/Support/Documents/DataSheets/ICs/DS_FT232R.pdf - Seite 25) bietet eine 'Sanftanlauf', also ein limitiertes dU/dt. Einzig kritisch an Deiner (Frank) gezeigten Schaltung ist, dass eine Spannung am IO-Pin des Controllers anliegen kann ('PowerBttn'), bevor dieser versorgt ist! Das mögen einige Controller gar nicht, andere wiederum stecken es problemlos weg (hier noch zu unterscheiden ist zwischen solchen, die es offiziell/dokumentiert können, andere machen es einfach, ohne, dass die Herstelles es garantieren). Es ist also Vorsicht geboten!
@ Arno Nyhm Beim Einschalten wird durch das dU/dt kuzeitig sicher ein "hoher" Strompuls durch den Kondensator vor dem LDO fliessen, das sehe ich aber nicht so kritisch. Die Ausgangsimpedanz Batterie und das Rdson begrenzen diesen Strompuls. Hast du negative Erfahrungen diesbezüglch gemacht? Oder ist dieses schnelle Einschalten aus anderen Gründen problematisch?
Wirklich kritisch ist es in den meisten Applikationen nicht - Bei der FTDI-Appnote geht es ja konkret um den Fall USB, bei den gegebenen Kabellängen/Querschnitten und begrenzter Stromlieferfähigkeit des Hosts und unbekannter Anzahl an anderen Geräte die auch daran saugen, ist es schon kein schlechter Plan, die Versorgungsspannung nicht zu schlagartig zu belasten. In Wald- und Wiesen-Schaltungen (Mikrocontroller und Peripherie ohne große Stromaufnahme, ...) könnte man das unter Schaltungsästhetik verbuchen - nötig ist es für die grundlegende Funktion nicht. Nur wenige, recht spezialisierte (analog) ICs sind wirklich auf ein 'langsames' hochfahren der Versorgungsspannung angewiesen und verzeihen zu schnelles Versorgungssramping nicht. Microcontroller plus externem Resetcontroller mit (oder halt direkt interner) Brown-Out-Detection haben da geringere Ansprüche und laufen auch unter nahezu beliebigen Einschaltspannungs-Rampen zuverlässig an. Ein anderes Kapitel stellt dann natürlich nich die EM-Abstrahlung dar, da sind steile Flanken natürlich Gift - wobei man bei diesem komplexen Themengebiet nicht sagen kann, dass mit diesem RC-Glied am Einschalt-FET 'das alles viel besser' ist oder andererseits, dass ohne 'inakzeptable' Störungen auftreten... Aber tendenziell kann es weniger schaden als nutzen, somit reduziert sich die Frage fast nur darauf, ob man den Mehraufwand/Mehrpreis von zwei Bauteilen akzeptieren kann. Anders gesagt: Sofern ein Layout entsteht würde ich die Pads mal vorsehen...
Bitte melde dich an um einen Beitrag zu schreiben. Anmeldung ist kostenlos und dauert nur eine Minute.
Bestehender Account
Schon ein Account bei Google/GoogleMail? Keine Anmeldung erforderlich!
Mit Google-Account einloggen
Mit Google-Account einloggen
Noch kein Account? Hier anmelden.


