Hallo, ich habe ein paar Fragen: A) Hallo welche der beiden Schaltungen ist vorzuziehen wenn ich gerne den AVR über eine Batterie puffern möchte im Falle eines Stromausfalles. B) Was ich nicht verstehe wieso wird die Batterie nicht entladen sobald die Versorgungsspannung > der Batteriespannung ist bzw wird sie es doch? C) die Schaltung mit dem Linearregulator da Batterien ja bekanntlich in ihrer Voltzahl auch abnehmen mit der Entladung und das Bauteil angeblich 6-7V benötigt. D) Ich habe gehört die andere Variante (LP2950) soll Energieschonender sein aber auch störanfälliger und langsamer. Wie macht sich das bemerkbar, bekomme ich dann Ausfälle kann den MC weniger schnell betreiben oder gibt es Probleme bei meinem Bus oder PWM? E) Habe ich sonst noch etwas wichtiges vergessen? Hallo habe mir bereits diese Artikel + noch ein paar durchgelesen: http://www.mikrocontroller.net/articles/Versorgung_aus_einer_Zelle Beitrag "Batterie als Puffer bei Stromausfall" verstehe das ganze aber noch nicht voll. Danke
Was ich noch vergessen habe wie programmiere ich es, dass der MC es merkt wenn die Spannung weg ist. ich würde das gerne in einem Errorlog schreiben und die wichtigen Daten in die EEProm sichern... Oder kennt jmd. ein gutes Tutorial dazu.
Ich denke nicht das die Schaltung so funktionieren wird. Die Dropout Spannung von Regler wird zu groß sein. Du wirst min 7V brauchen Schätze ich wenn nicht mehr weil über die Diode auch noch etwas abfällt. Ich würde einen Schaltregler nehmen. BG Andreas
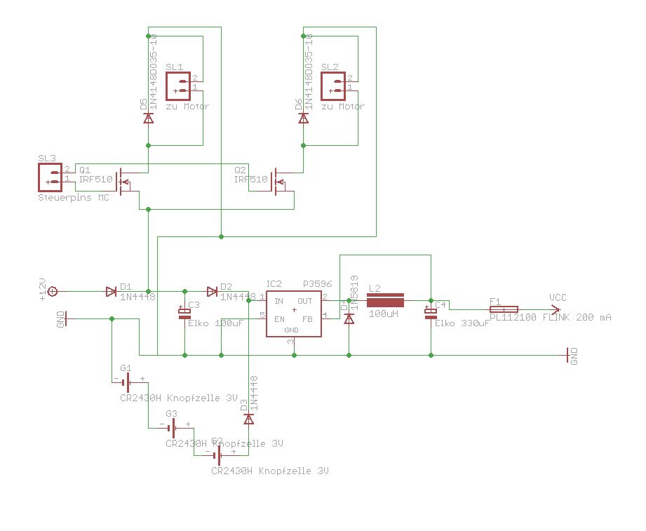
> welche der beiden Schaltungen ist vorzuziehen Keine. D3 ist überflüssig. Ein 5V Regler kann nicht 5V aus 5V regeln. Da 2 Lithiumzellen kurz vor Ende nur noch 2V pro Zelle haben, (siehe Datenblatt, es ist wirklich nützlich, einfach mal was zu lesen) braucht man 3 Zellen und einen low drop Regler, der LP2950 ist dann schon in Ordnung, der 7805 absolut daneben, viel zu viel Spannungsbedarf, viel zu viel Strombedarf. Nur haben die 3 Zellen wenn sie aufgeladen sind 9V und damit mehr als am Gleichspannungsanschluss reinkommt, dann leisten sie immer noch die Stromversorgung und die äussere Spannung wird nicht benutzt. > Was ich nicht verstehe wieso wird die Batterie nicht entladen sobald die > Versorgungsspannung > der Batteriespannung ist Weil dann "ihre" Diode sperrt, weil die Spannung HINTER der Diode höher ist als VOR der Diode (natürlich nur, wenn man wirklich mit ausreichender Spannung reinkommt). Also VersorgA ohne D3 mit LP2950 und 12V Nennspannung am DC-Eingang. Als D1 und D2 vielleicht Dioden die besser sperren, 1N4448 sollte passen, Schottkys wie SB130 sind hier ungünstig, sperren nicht genug um Lithium-Primärbatterien vor dem Platzen zu schützen, eventuell als D1-Ersatz wenn statt 12V nur 9.5V reinkommen können.
Also dann sowas wie diesen hier: http://www.reichelt.de/ICs-LM-LS-/LM-2574-HVN5/index.html?;ACTION=3;LA=444;GROUP=A215;GROUPID=2912;ARTICLE=39432;START=0;SORT=artnr;OFFSET=16;SID=12TY4yO38AAAIAAA7Nodc3bd0189083a3dddf55c440c123ce14f1 Was hat der für Vorteile gegenüber dem 2ten Bild versorg.A
> Also VersorgA ohne D3 mit LP2950 und 12V Nennspannung am DC-Eingang. > Als D1 und D2 vielleicht Dioden die besser sperren, 1N4448 sollte > passen, Schottkys wie SB130 sind hier ungünstig, sperren nicht genug um > Lithium-Primärbatterien vor dem Platzen zu schützen, eventuell als > D1-Ersatz wenn statt 12V nur 9.5V reinkommen können. Ok D3 hatte ich gedacht würde den Ic vor entladenden Kondensatoren schützen, aber gut ich lass sie raus. Weiß jmd. auch eine Antwort zu Frage D. und wie ich dem Mc den Versorgungswechsel mitteile? Eine weitere Frage die sich für mich ergibt wenn ich 12 und 9v nehme habe ich ja sozusagen mehr Spannung als ich brauche schlägt die sich nicht auch wieder im Sinne von Wärme und Verlusten nieder? Und falls ich auf 12v umsteige werde ich gleich noch 2 andere Bauteile mit versorgen die ca. 0.8-1A ziehen welche Diode eignet sich dafür um sie gegen eine Versorgung durch die Batterie zu sperren? Ich kenne mich leider mit dem Elektronikzeug kaum aus. Danke
Bzw. Woran erkennt man ob eine Diode genügend sperrt und brauche ich dann auch noch eine Diode um bei Verpolung die Batterien zu schützen?
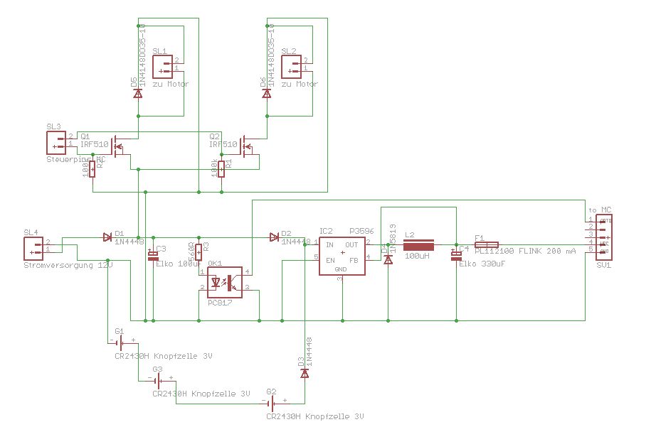
So das wäre jetzt sozusagen der neue Schaltplan. Und noch eine zusätzliche Frage könnte ich auch überall die gleichen Dioden nehmen und wenn warum/warum nicht?
Up. Bitte bitte mal drüber schauen ob alles passt will gerne nächste Woche durchstarten und muss noch bestellen. Und interessant wäre auch wie ich es dem MC mitteille, dass er jetzt per Batterie versorgt wird. Ich könnte mir halt nur vorstellen nochmal nen Drop Down einzubauen + eine Diode nach der alten und dem DD und dann einen Pin anzusteuern aber das erscheint mir etwas aufwändig...
Die N-Mosfets IRF510 als Highside Schalter kommen mir spanisch vor. Im Artikel Transistor wird da eine andere Schaltungsvariante vorgeschlagen: P-Mosfets als Highside-Schalter und zwischen den P-Mosfets und dem MC noch ein Treiber (z.B. Transistor), damit man mit dem MC die Fets auch sicher sperren kann.
RobertmcDonald schrieb: > wie ich es dem MC mitteille, dass er jetzt per Batterie versorgt wird. Ein Optokoppler mit Vorwiderstand parallel zu C3. Die Fotodiode (Transistor) kann direkt an ein Pin vom Controller und GND angeschlossen werden. Wichtig ist zur sicheren Erkennung noch ein Pullup-Widerstand ca. 10k vom Eingangspin des uC nach 5V, entweder direkt im uC oder extern. Die Schaltung hat einen kleinen Nachteil, sie verbraucht im eingeschalteten Zustand ca. 5-10mA.
http://www.mikrocontroller.net/articles/Relais_mit_Logik_ansteuern hmm dort wird in der Schaltstufe für kleine Lasten rechts. Den Mosfet hatten sie bei conrad nicht, der sah ähnlich aus? Jens schrieb: > Wichtig ist zur sicheren Erkennung noch ein Pullup-Widerstand > ca. 10k vom Eingangspin des uC nach 5V, entweder direkt im uC oder > extern. Die Schaltung hat einen kleinen Nachteil, sie verbraucht im > eingeschalteten Zustand ca. 5-10mA. oh ja den habe ich vergessen also nach der Fuse und wahrsch auch nochmal für den opto.
> http://www.mikrocontroller.net/articles/Relais_mit... > hmm dort wird in der Schaltstufe für kleine Lasten rechts. Den Mosfet > hatten sie bei conrad nicht, der sah ähnlich aus? Im rechten Teilbild wird zwar ein N-MOSFET verwendet, wie du ihn hast, aber als Low-Side Schalter! IM Artikel FET steht was zu N-Channel und P-Channel MOSFETs und was die Vor- und Nachteile beim Einsatz als Low-Side bzw. High-Side Schalter sind.
Hi so habe jetzt alles umgebaut und die Teile schon bestellt. Neu sind der Optokopller und die Widerstände die ich vergessen hatte. Jetzt ist aber auch ein Problem aufgetreten: Nach diesem Thread woran ich den oberen Teil der Steuerung gebaut habe: http://www.mikrocontroller.net/articles/Relais_mit_Logik_ansteuern Geht GND in den MOSFET unten rein bei mir jedoch VCC, habe ich das vertauscht? Und wenn ja verstehe ich nicht warum a) die Diode oben dann so ausgerichtet richtig ist, weil sie ja dann immer sperren würde? und b) ich immer dachte der Strom würde von VCC nach GND fließen. Und hat jmd einen Plan welches Package die hier wären: http://www.reichelt.de/ELKOS-SMD-Lowest-ESR-PXA/PXA-100-6-3/index.html?;ACTION=3;LA=2;ARTICLE=89746;GROUPID=4341;SID=12TY4yO38AAAIAAA7Nodc3bd0189083a3dddf55c440c123ce14f1 Oder einfach was vergleichbar wäre von den Anschlüssen. Da ich die verwendeten mit Package E2, 5-6E nicht finde. Notfalls kann ich sie schon selber bauen aber ich denke das müsste ein Standardteil sein was auch vorhanden sein sollte. Mir ghets auch weniger darum nciht zu suchen sondern sowas auch das nächstemal selber zu finden.
Bitte melde dich an um einen Beitrag zu schreiben. Anmeldung ist kostenlos und dauert nur eine Minute.
Bestehender Account
Schon ein Account bei Google/GoogleMail? Keine Anmeldung erforderlich!
Mit Google-Account einloggen
Mit Google-Account einloggen
Noch kein Account? Hier anmelden.



