Hallo! Ich suche um Mikrofone zu testen eine Möglichkeit die Belastung der NF mit verschiedenen Widerständen (6 Stufen) einstellbar zu machen. Momentan benutze ich dazu einen Grayhillschalter mit verschiedenen Widerständen. Allerdings würde ich gerne die Umschaltung elektronisch über einen µC machen. Ich habe mir verschiedene DMUX angeschaut - aber alle haben einen typischen Ron von 50 Ohm aufwärts. Da die maximale Belastung via Widerständen 100 Ohm beträgt ist das zu ungenau. Was gäbe es für Alternativen? Vielen Dank für eure Antworten! Gruß, Alex
Selbst kleine FETs haben einen On-Widerstand < 1 Ohm. Wenn du deine Widerstände gegen GND schaltest, sollte das leicht mit FETs lösbar sein. MfG Klaus
Vielen Dank für Deine Antwort. Kommt darauf an ob diese 2- oder 3-Draht angeschlossen werden. Ein Widerstand nach UB stattdessen kommt auch vor.
Ein Verstärker, bei dem man den Ausgangstrom in ein Spannung verwandelt (z. B. über einen Shunt) und diese am Eingang gegenkoppelt, hat einen untersvhiedlichen Innenwiderstand. So kann man hochohmig in der Gegenkopplung die Verstärkung regeln und einen niederohmigen Lastwierstäde realisieren.
Mit Fet und richtiger Ansteuerung, z.B. PMV45EN RDSon < 50mOhm, oder mit Relais. gk
Alex schrieb: > Kommt darauf an ob diese 2- oder 3-Draht angeschlossen werden. Ein > Widerstand nach UB stattdessen kommt auch vor. Dafür hätte ich auch eine Lösung: Supertex HT0440. Damit kann man 2 FETs komplett potentialfrei schalten. Diese Teile sind nicht besonders schnell, schneller als ein mechanischer Schalter allemal. Ist die Polarität der geschalteten Spannung nicht bestimmbar, kann man zwei FETs anti-seriell betreiben. MfG Klaus
gk schrieb: > Mit Fet und richtiger Ansteuerung, z.B. PMV45EN RDSon < 50mOhm, oder mit > > Relais. > > > > gk Hallo gk! Wie würde die Schaltung bei einer Belastung gegen UB aussehen? Mit P-Mosfet?
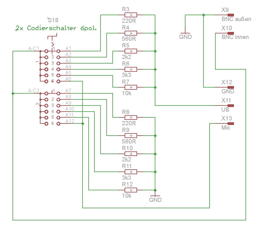
Um das ganze ein bisschen zu veranschaulichen hier ein Schaltplan. UB und GND werden extern angeschlossen (ca. 7,5V). Am BNC wird das Oszi angeschlossen um den Pegel messen zu können. Bei Elektretmikrofonen benötige ich einen Versorgungswiderstand der ebenfalls über einen Drehschalter versorgt wird.
Bei den vorgeschlagenen Fets muss man die Rückwärtsdioden beachten. Wenn UB immer anliegt könnte das klappen. Die Ansteuerung könnte man über FET-Treiber realisieren. Allerdings wird das komplizierter, als wenn man z.B. DIL-Relais verwendet. Vergleichbare P-Mosfets haben meistens einen höheren Rds-on. gk
Ich sag mal ein Ron von 10 Ohm ist unproblematisch, da ich bei Werten wie 500 Ohm eh auf die E-Reihe zurückgreife und 560 Ohm nehme. Könnte das so funktionieren? Ich kenne mich nicht mit NMosfets aus, stelle mir aber vor, dass die so funktionieren wie NPN-Transistoren - nur eben Spannungsgesteuert.
Das obige Schaltbild zeigt ganz gut die angedeutete Ansteuerproblamatik. Q2 bekommt man noch gut durchgesteuert, vor allem, wenn mann R5 und Q2 tauscht. Am Gate von Q1 liegen bei Ub=7,5 V und Vcc(µC)=5 V aber nur noch maximal 1,25 Volt an. gk
Könnte man ein PMosfet vertikal gespiegelt (also source nach oben) verwenden um diesen bei GND-Level durchzusteuern? Es gibt sicher Typen bei denen die Polaritöt SG - DG egal ist, oder?
Mal den mal in Deine Schaltung rein, dan wirst Du sehen, dass der zum Sperren Ub braucht, Dein Port aber maximal 5V liefert. gk
Bitte melde dich an um einen Beitrag zu schreiben. Anmeldung ist kostenlos und dauert nur eine Minute.
Bestehender Account
Schon ein Account bei Google/GoogleMail? Keine Anmeldung erforderlich!
Mit Google-Account einloggen
Mit Google-Account einloggen
Noch kein Account? Hier anmelden.

