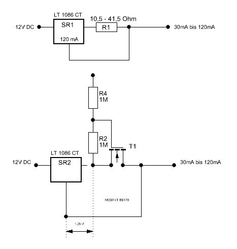
Hallo, ich versuche gerade eine elektronisch gesteuerte Stromreglung mittels MOSFET und Spannungsregler zu bauen. Maximal werden 120mA benötigt, minimal 30mA. Die Eingangsspannung beträgt 12 Volt. In Bild 1 ist der Widerstand dargestellt, der gesteuert werden soll. Bild 2 zeigt meine Vorstellung. Nun habe ich über den FETs ne Menge gelesen, aber ich kapier es einfach nicht so recht. Deshalb meine Frage: Könnte das so funktionieren, oder muss das ganz anders aufgebaut werden. Ich danke schon mal.
Such doch mal hier im Forum nach steuerbarer Widerstand u.ä. So wie gezeichnet, geht es garantiert nicht. gk
Witzbold, bei welchem BS170 ist denn Bulk herausgeführt? Und Gate bleibt offen? So wird das nichts. Bitte nochmal die Grundlagen lesen.
Newbie schrieb: > Hallo, > ich versuche gerade eine elektronisch gesteuerte Stromreglung mittels > MOSFET und Spannungsregler zu bauen. Wenn Du eine spannungsgesteuerte Stromquelle brauchst, nimm doch einfach die typische Standardschaltung mit OPV und FET am Ausgang. Gruss Harald
Nee, nicht viel besser, weil die Gate-Source-Spannung jetzt immer =0 ist.
Zitat: Nee, nicht viel besser, weil die Gate-Source-Spannung jetzt immer =0 ist. Dann versuch ichs doch gleich nochmal... Zitat: Wenn Du eine spannungsgesteuerte Stromquelle brauchst, nimm doch einfach die typische Standardschaltung mit OPV und FET am Ausgang. Danke, werd mal google danach bemühen. Gruß
Also das Zauberwort heißt Regler PI-Regler... Der Regelt dann deine gewünschte Größe, z.b. einen Strom. Soll er einen Widerstand regeln brauchst du noch einen Multiplying-DAC, da R=U/I oder anders R=const.->U steigt->I steigt.... Ich denke das ist genug zum Googeln
Musicman schrieb: > Also das Zauberwort heißt Regler PI-Regler... > Der Regelt dann deine gewünschte Größe, z.b. einen Strom. Soll er einen > Widerstand regeln brauchst du noch einen Multiplying-DAC, da R=U/I oder > anders R=const.->U steigt->I steigt.... > Ich denke das ist genug zum Googeln Der DAC ist massiver Overkill, und eleganterweise fehlt in der Skizze die Ansteuerung des DAC. Erst mal eine analoge Regelung ans Laufen bringen, dann vielleicht mal über Digital nachdenken. Also: 741 aus der alleruntersten Ecke der Grabbelkiste, FET von ein bisschen weiter oben, Zenerdiode als Referenz fliegt auch noch irgendwo rum, ein paar Widerstände und fertig ist die Spannungsregelung. Wenn der OP dann noch einen Shunt spendiert, kann er statt Spannung auch Strom regeln. Ist doch nett zum Lernen.
> Könnte das so funktionieren Nein. Der Widerstand ist nicht so einstellbar. Der Widerstand des MOSFETs hängt von den 3 Spannungen an einen Anschlüssen ab. 30mA - 120mA aus 12V ist dermassen wenig (1.44W), dazu brauchst du keinen 1.5A Regler. Nimm einen L272, der schafft locker 120mA, und schalte ihn als Howland-Stromquelle, oder wenn deine Last bloss mal wieder stinkige Leuchtdioden sind leg den Shunt gleich an Masse +12V | Steuer --|+\ LEDs | >--|>|--+ +--|-/ | | | +------+------+ | 10R | GND Nun kann eine Steuer-Spannnung von 0.3V bis 1.2V zu LED-Strom von 30mA bis 120mA führen.
@ MaWin
Ich check deine Howland Stromquelle nicht. Ich kenn Howland so, dass der
Vorteil darin liegt, dass du den Srom regeln kannst und ein Anschluss
der Last direkt auf Ground liegt.
__
+--|__|---+
__ | |
--|__|-+-|-\ |
__ | >----+
--|__|-+-|+/ |
| __ |
+--|__|---+
|
LAST
|
GND
Deine Schaltung ähnelt eher der Standart OPV Stromquelle
GND--|+\
__ | >-------+
-|__|-+--|-/ |
| |
+---LAST------+
ArschGwaf schrieb: > Ich check deine Howland Stromquelle nicht. > Deine Schaltung ähnelt eher der Standart OPV Stromquelle MaWin schrieb: > Nimm einen L272, der schafft locker 120mA, und schalte ihn als > Howland-Stromquelle, oder wenn deine Last bloss mal wieder stinkige > Leuchtdioden sind leg den Shunt gleich an Masse Die von ihm gemalte Schaltung bezieht sich auf die Satzhälfte nach dem "oder".
Newbie schrieb: > Dann versuch ichs doch gleich nochmal... MaWin schrieb: > Der Widerstand des MOSFETs hängt von den 3 Spannungen an einen > Anschlüssen ab. Das heißt: der uC im deinem Bild kann nicht nur mit 1 Leitung an den Widerständen "herumwackeln". Der uC hat eine Masse, und die muß irgendwo angeschlossen werden. Und erst dann stellt sich irgendeine Spannung Ugs ein und der Fet könnte evtl. leiten. Genauso muss der Strom, der aus der Versorgung in deine Schaltung hineinfließt, irgendwo auch wieder raus und letztlich zurück zur Versorgung. Erst dann ist der Stromkreis geschlossen und du kannst Potentiale ermitteln. Zeichne also mal ALLES in deinen Schaltplan ein, überlege, wie die Sapnnungen aussehen müssten, und wie du das hinbekommst...
Bitte melde dich an um einen Beitrag zu schreiben. Anmeldung ist kostenlos und dauert nur eine Minute.
Bestehender Account
Schon ein Account bei Google/GoogleMail? Keine Anmeldung erforderlich!
Mit Google-Account einloggen
Mit Google-Account einloggen
Noch kein Account? Hier anmelden.


