Hallo suche eine Schaltung für Instrumentenverstärker. Habe aber nur eine positive spannung für die OPV's zur Verfügung. Ich weiss, das es eine Schaltung gibt, mit der man einen Instrumentenverstärker aus OPV's mit single supply stromversorgung bauen kann. Leider werde ich im Netz nicht fündig. Könnt ihr mir mal einen Tip (Link) geben oder ein Bild schicken, wie der auszusehen hat. Das Ziel dieser Übung soll sein Videosignale aus der scart Buchse abzutasten mit ad- wandler. Da ich keine Lust habe den Fernseher oder sonst irgendwas zu zerstören, wollte ich mit Instrumentenverstärker ran. Hat jemand schonmal sowas gemacht. (Ich meine nicht mit Oszi sondern mit AD- Wandler ran ans Videosignal). Kann jemand einen Tip geben. Bin dankbar für jeden Hinweis. G. Tobi
Guck doch mal bei Maxim-ic.com nach video-rail-to-rail-Verstärkern (irgendwie sowas...)
Ja aber ich will doch die Spannungen zwischen Videorecorder und Fernseher abgreifen ohne irgendwas zu zerstören, und nicht auf die Reise schicken mir ist schonmal der Videoeingang des Fernseher über den Jordan gegangen. Ich will keine Masseschleife zwischen meiner Schaltung und dem Fernseher oder VCR aufbauen, da ich nicht weiss, ob die alle gleiche Potentiale haben. Trotzdem danke für TIP. G. Tobi
Hallo evtl ist ein Trennverstärker besser geeignet: Schau mal bei TI/Burr-Brown nach ISO122 oder ähnlichen Trennverstärkern. Gerhard
Hi, video_GND an der Scart-Buchse anschliessen, und das Videosignal über einen Kondensator auf den Verstärker geben. Zur Info: Das Videosignal hat der Norm nach 1Vpp. Bandbreite der nachgeschalteten Stufe 5-7MHz. Dann sollte das gehen. guude Thomas
Danke erstmal für eure Vorschläge.
Optimal wäre ein Video Optokoppler. Diese sind sehr teuer, und denke
ich ein bischen oversized. Trennverstärker wären auch nicht schlecht,
haben aber denn Nachteil der kleinen Bandbreite, jedenfalls habe ich
keine schnellen für 5Mhz Bandbreite gefunden.
Mein Ziel ist Videosignale mit einem AD- Wandler aufzunehmen, ohne mir
Galvanische Probleme einzuhandeln. Ich habe mal eine Schaltung
aufgemalt, und in den Anhang gestellt, die so wie ich sie verstanden
habe schon den Lösungsvorschlag von Thomas aufgreift.
Meine Frage: 1. Ist diese Schaltung sinvoll, würde dies gehen.
2. soll ich einen Widerstand zwischen Video_Gnd und einer
Masse einfügen, oder ganz weglassen
3. Verbesserungsvorschläge
G. Tobi
Ein Instrumentationsverstärker besteht aus einem als Differenzvestärker geschalteten OP-Amp und zwei Puffern an den Eingängen. Wenn Du nur G=1 brauchst, sind das OP-Amps mit G=1 und ohne Verbindung untereinander. Eine galvanische Trennung hast Du damit aber nicht, nur eine identische (hohe) Eingangsimpedanz an beiden Eingängen. Ich denke, die Schaltung auf Deinem Scan sieht vernünftig aus und ich sehe keinen Grund, warum irgendwas kaputt gehen sollte. Weiß eigendlich jemand, warum bei integrierten Instrumentationsverstärkern (INAxxx, AMPxx) immer schon bei 1MHz Schluß ist? Danach sinkt das CMRR meist unter 20dB... Wie kann man das bei selbst aufgebauten I-Amps verhindern?
Vielen Dank für deine Antwort, dann kann ich ja mich beruhigt daran machen die Teile zu bestellen und das ganze aufzubauen. Wenn die Sache läuft, werde ich mal berichten. G. Tobi
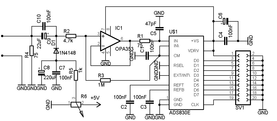
So ganz wird deine Schaltung nicht funktionieren: Durch die AC Kopplung (die aber notwendig ist), verschiebt sich der Schwarzwert des Videosignals. Das ganze musst du dann Softwaremäßig kompensieren. Einfacher ist es aber, anstelle des 75Ohm Widerstands (bzw. zusätzlich) eine Diode einzubauen. Die sorgt dafür, dass die negativste Spannung immer auf einen festen Wert gebracht wird, und somit der Schwarzwert auch immer auf der gleichen Spannung liegt. Weiterhin sind ADCs meist sehr empfindlich gegen Überspannung am Eingang. So ganz würde mir diese Schaltung mit dem nicht aus Massepotential liegenden GND Anschluss des TVs am Eingang nicht gefallen. Sobald du z.B. den digitalen Ausgang an einen PC anschließt, wird Ain- mit GND verbunden, was warscheinlich zu Störungen führt. Ich verwende zur Videodigitalisierung den ADS830 und als Puffer einen OPA353 davor. So wird der ADC gleichzeitig gegen Überspannung geschützt, denn der OPA353 verkraftet +/-10mA am Eingang. Mit einem 5k Widerstand sind das immerhin +/-50V.
Danke Benedikt, die Sache ist nicht ganz so trivial, wie ich sie mir gedacht habe. Habe jetzt mal eine neue Schaltung entworfen, und in den Anhang gestellt. Den Buffer(OPV) hast du (Benedikt), so denke ich als 1:1 Verstärker zwischen den Videoausgang und AD- Wandler geschaltet, damit liegt auch die Videomasse nicht direkt an AIN- . Die Diode parallel zu 75 Ohm. Der Widerstand dient zur Widerstandsanpassung, um Reflexionen zu vermeiden. Videosignal ist so hochfrequent, dass es nicht dazu kommt, das die 75 Ohm abschlusswiderstand die Spannung am AD- Wandler AIN auf Videomasse zieht. Ich glaube, dass wird nicht der letzte Entwurf meines Videodigitizer sein. Sorry für meine Unkenntniss im Umgang mit AD- Wandlern, aber das ganze mache ich ja um dazuzulernen. 1. Was verträgt eigentlich so ein AD- Wandler, wenn man eine Spannung anlegt, die die Full- Scale Range überschreitet ? 2. Ist das was ich in den Anhang gestellt habe so in Ordnung ? 3. Schutzdioden zum Verhindern des Überschreitens der Full- Scale Range
Viel besser ist es auch nicht. Bis du an den AD9283 gebunden ? Ich habe zwar nicht nachgeschaut, aber der ADS830 ist vermutlich um einiges billiger, und erfüllt den Zweck genauso. Ich digitalisiere Videosignale immer mit dieser Schaltung. Den Poti so einstellen, dass das Sync Signal gerade so den unteren Messbereich berührt, bzw. etwas unter diesen hinausgeht. Der ADS830 wird mit 1V Messbereich betrieben, was optimal für Videosignale mit 1Vss ist. Die Version mit der Diode ist zwar auch nicht das beste, funktioniert aber ganz gut. Besser ist ein Schalter anstelle der Dioden, der mit den Sync Impulsen gesteuert wird, und immer während der Schwarzschulter geschlossen wird.
Kann man einfach den Video GND mit dem GND der eigenen Schaltung verbinden, gibt es da nicht Potentialunterschiede. Ich meine wir ham doch dann 2 Netzteile die miteinander verbunden sind, vielleicht haben die ja auch Potentialunterschiede. Auf der Scart schnittstelle hat doch jedes Videosignal seinen eigenen Masseausgang. Ich meine FBAS Ausgang.. FBAS Ausgang Masse und so weiter. Warum sagt man denn nicht einfach alles eine Masse und dann die verschiedenen Videosignale, da kann man doch dann massig Leitungen einsparen. Was ist, wenn ich mehrere Videosignale auf einer Schaltung gleichzeitg aufnehmen will also meinetwegen FBAS, RGB Grün u.s.w. Ich bin zwar nicht an den AD9283 gebunden, aber der liegt nunmal bei mir rum. Der hat auch nicht so viele Ein und Ausgänge sprich Ain,Ain- Vd ,Vdd, Ref-In,Ref-Out,Gnd,Encode und dann die Datenleitungen. Es muss doch auch mit dem möglich sein, Hohe Analoge Bandbreite, und Samplingrate 100MSPS hat der doch. Also warum sollte der nich gehen. G. Tobi
Die ganzen GND Anschlüsse bei der Scart Buchse sind intern verbunden. Es gibt nur so viele Ausgänge, damit man nicht die ganzen Abschirmungen an einen Pin quetschen muss. Um Potentialunterschiede wirklich zu beheben, reicht ein Instrumentenverstärker nicht. Dann brauchst du einen richtigen Optokoppler oder ähnliches. Im normalfall spricht nichts dagegen einfach deine Masse mit der TV Masse zu verbinden. Was hast du denn eigentlich mit dem TV Signal vor, bzw. wie verarbeitest du die xxMByte/s weiter ?
Danke jetzt ist mir vieles klarer geworden. Der Sinn (oder Unsinn ?) der ganzen Sache ist, dass ich bei einem Project in der FH einen Videotextdecoder aufbauen will. Nichts großartiges, sondern (nur?) mit der Zielsetzung die Uhrzeit aus dem Videotextsignal rauszukriegen. Um jetzt das Videotextsignal zu extrahieren gibt es ja diverse IC's die das reine Videotextsignal extrahieren (SAA5231, u.s.w.). Da zum Thema analoges Fernsehen in der FH nichts gelehrt wird, nach dem Motto: Analoges Fernsehen Buuhh ist ja heute alles Digital, muss ich mich selber weiterbilden. Bücher lesen schön und gut, selber Signal sehen und mit Buch vergleichen können Viel viel besser. Das soll keine Capture Karte oder ähnliches werden, sondern nur ne Sache die das Signal abtastet, bis der Speicher voll ist, und dann langsam über nen uC über die serielle Schnittstelle überträgt. Was ich dann sehen werde, da bin ich gespannt. Da basteln mir sowieso spaß macht, und ich kein Oszilloskop habe wird da halt ne Schaltung zu entwickelt, wie das schon des öfteren vorgekommen ist. Das dabei gewonnene Wissen, kann man ja auch für andere Sachen nutzen. Mit AD- Wandlern hatte ich bisher überhaupt nichts gemacht, also wurde (= wird) es ja höchste Zeit. Das ganze sieht so aus AD- Wandler wird von CPLD gesteuert, der die Daten in ein Ram schiebt, wenn der fertig ist gibt der ein Steuersignal an uC, der die Sache über RS232 an PC rübernippelt. Windows Oberfläche rum fertig. G. Tobi
Nun sieht's doch schon anders aus. Videotext ist ja bereits digital - wer mal einen vertikal falsch eingestellten Fernseher hatte, konnte den schwarz/weissen Zeitcode in der Austastlücke mitlesen. Da erscheint es doch mit Kanonen auf Spatzen geschossen, das ganze erst vielbittig per Highspeed-ADC reinzuziehen und dann zu analysieren. Es braucht doch lediglich Komparatoren für die Erkennung der Zustände Sync/Dunkel/Hell. Bleiben für die Potentialtrennung 2 digitale Signale übrig und ein normaler 6N137 könnte dafür schnell genug sein.
Bitte melde dich an um einen Beitrag zu schreiben. Anmeldung ist kostenlos und dauert nur eine Minute.
Bestehender Account
Schon ein Account bei Google/GoogleMail? Keine Anmeldung erforderlich!
Mit Google-Account einloggen
Mit Google-Account einloggen
Noch kein Account? Hier anmelden.


