Hallo,
ich versuche gearde eine Schaltung für Temperaturmessungen mit einem
pt100 Sensor, und einem Temperatursensor von Innovatek mit folgenden
Daten:
pt100:
* SENSOR, PT100, THIN FILM, 2X5MM, CL A
* Temperaturfühlbereich:-50°C to +400°C
* Widerstand:100ohm
* Bereich, Messung:-50°C to +550°C
* Breite/Weite:2mm
* Länge, Anschluss:5mm
* Länge/Höhe, Außen-:5mm
* Material:Thin Film, 10mm Tails
* Min Betriebstemperatur:-50°C
* Sensortyp:Pt 100 (100 Ohms @ 0 °C
* Stabilität:0.05%
* Temperatur, Betriebs- max.:550°C
* Widerstand Gefrierpunkt:100ohm
* Zulassungsbehörden:IEC 751
* Zulassungskategorie:Class A
Innovatek:
Ausgang Widerstand 10KOhm (+- 3%)
Max-DC 100V
Anschluss 2-Pin Molex 2.54mm /100cm Kabel
Definitionslinie 25°C
Toleranz (60K diff) 3,4K
Reaktionszeit 6s
Nun habe ich einige Fragen dazu:
Ich möchte das Optimum aus den Sensoren raushohlen, bei dem pt100 Sensor
sind das ja etwa eine Genauigkeit von 0,15 K. Genügt da ein OP fürs
Entkoppeln und einer um das Signal zu verstärken ? Als ADC habe ich
einen 12bit , zur not auch einen 16bit.
Da der Platz auf der Platine begrenzt ist, würde ich gerne einen
Multiplexer benutzen, um 4 Sensoren an eine Messschaltung anzuschließen.
Kann ich dies ohne Probleme tun ?
Mfg Marcel Rauch
hallo Marcel ich kenne jetzt deine vorgaben nicht genau, aber hast du dir mal den DS1820 angesehen. da kannst du mehrere auf einen 1-wire haengen und hast das problem des multiplexens nicht. gruss hans --
Hallo Marcel, Threads zu PT100 und PT1000 Schaltungen gibt es hier ja einige. Eine heisst "... möglichst genau". Der Multiplexer ist so eine Sache. Du brauchst eigentlich zwei, einen für den Konstantstrom und einen zum Durchschalten zum OP. Gruss Klaus.
Marcel R. schrieb: > Hallo, > > ich versuche gearde eine Schaltung für Temperaturmessungen mit einem > pt100 Sensor, > Ich möchte das Optimum aus den Sensoren raushohlen, bei dem pt100 Sensor > sind das ja etwa eine Genauigkeit von 0,15 K. Genügt da ein OP fürs > Entkoppeln und einer um das Signal zu verstärken ? Als ADC habe ich > einen 12bit , zur not auch einen 16bit. Nein, Du kannst zwar mit PT100 eine hohe Genauigkeit erreichen, brauchst aber dafür auch einen gewissen Aufwand. Typischerweise schliesst man den Sensor über 4 Drähte an. D.h. man braucht auch 4 Multiplexer. Ausserdem braucht man eine Konstantstromquelle und einen Präzisionswiderstand zum Vergleich. Es sollte Dir klar sein, das eine Temperaturänderung von 0,15 Grad einer Widerstands- änderung von nur 60ppm entspricht. Gruss Harald
gut ok und wie sieht es mit dem Sensor von Innovatek: aus ? Er hat ja eine Tolleranz von ca 3,3 K , da dürfte eine Schaltung von 2 OPs ausreichen. Nur wegen der Konstantstromquelle mache ich mir gedanke, da ich für den Sensor sehr niedrige Ströme brauche, da der Sensorwiederstand bei 60 Grad C ca 3KOhm und bei 15Grad C 15KOhm beträgt. Bei 15KOhm und einem Strom von 5mA habe ich eine Spannugn von 75V !!! Als Konstantstromquelle wollte ich einen LM317 nehmen, aber er hat ja ein min. Load Current 3.5 mA !!!
Eine Konstantstromquelle mit dem LM317 oder ähnlichem ist für einen PT100 eine schlechte Idee. Wenn überhaupt nimmt man eine Konstantstromquelle, die die selbe Ref. wie der AD Wandler nutzt. Häufig geht auch die Abwandlung, dass die Spannung an einem Ref. Widerstand als Referenzspannung für den AD benutzt wird. Um mit einem PT100 genaue Werte zu bekommen braucht man in der Regel eine 4 Leiter Messung. Dazu sollte der MUX dann wenigstens 3 Polig ausgeführt werden (1 Leitung kann immer Verbunden sein). Es ginge auch alle Pt100 in Reihe zu schalten und nur die 2 Anschlüsse zur Spannungsmessung umzuschalten. Für die 2 Sensoren wird man wohl 2 Ref. Widerstände brauchen - weil der Strom wohl unterschiedlich sein wird: z.B. ca. 1 mA für den PT100 und ca. 0,1 mA (oder auch 0,01 mA) für den hochohmigeren Sensor. Um den PT100 voll auszunutzen sollte man vom AD wandler ca. 0.05 K, oder feiner auflösen können. Da reicht der 12 Bit AD dann wohl nicht mehr, selbst wenn man den Wert für die untere Temperatur (ca. 70 Ohm ?) abzieht. Mit dem 16 Bit Wandler könnte man dann auch von 0 Ohm an messen.
hiermit werde ich dann wohl auch keinen Erfolg haben MC34063, Step Down ? Sonst kenne ich keine andere möglichkeit eine Konstantstromquelle zu machen.
Such mal nach "Konstantstrom-Quelle mit geerdetem Eingang und geerdetem Verbraucher". Da gibt es eine Operationsverstärker-Schaltung. Der Eingang ist dann eine (passende) Referenzspannung und der Ausgang z.B. ein PT100. Gruß Dietrich
Mein lieber Marcel, den ganzen Kram mit Multiplexern, Konstantstromquellen, Operationsverstärkern und so weiter solltest du in die Tonne werfen. Das ist alles nur Unfug, denn die Leute, die so lustig darüber schwafeln, haben sich keinerlei Gedanken über Offsets, Auflösungen, Linearität und so weiter gemacht. Mein Rat: Kauf die bei Reichelt einige kleine Sigma-Delta-Wandler von Microchip für ca. 3.50 Euro und halte dich an die Appnotes von Microchip zu diesem Thema. Jeder PT100 bekommt dann einen möglichst temperaturstabilen Vorwiderstand und einen Wandler. Mehr braucht es nicht. Die Wandler sind klein (8 Beine) und verbrauchen nur 0.2 mA und benötigen nur 2 digitale Leitungen zum uC. So ein Sigma-Delta-Wandler hat rund 19..22 nutzbare Bits, kann den Netzbrumm wirksam unterdrücken und ist damit jedem 12 Bit Wandler haushoch überlegen. W.S.
W.S. schrieb: > den ganzen Kram mit Multiplexern, Konstantstromquellen, > Operationsverstärkern und so weiter solltest du in die Tonne werfen. Das > ist alles nur Unfug, denn die Leute, die so lustig darüber schwafeln, > haben sich keinerlei Gedanken über Offsets, Auflösungen, Linearität und > so weiter gemacht. Komisch, die meisten Industriegeräte arbeiten aber auch so... Gruss Harald
Harald Wilhelms schrieb: > Komisch, die meisten Industriegeräte arbeiten aber auch so... > Gruss > Harald Die ganze Industrie hat doch kein Ahnung :-) PS: Man mus es nur richtig machen dann klappt es auch mit dem Multiplexen.
Harald Wilhelms schrieb: > Komisch, die meisten Industriegeräte arbeiten aber auch so... Ach, du kennst tatsächlich DIE MEISTEN INDUSTRIEGERÄTE, ja? Und du bist so schlau, daß du aus der Kenntnis einiger Gerätschaften schließt, daß man es genau so tun muß? Marcel will aus einem Klasse A Fühler auch das herausholen, was er kann und er will nicht sich mit Ungenauigkeiten im Bereich von +/- 3 Kelvin herumärgern. So ein Fühler ist nämlich ab Werk (für teuer Geld) hochpräzise abgeglichen, so daß er der ISO-Norm entspricht. Wer wollte da so blöd sein, diesen Abgleich durch irgendwelche Kunst-Schaltungen zunichte zu machen? Versuche doch mal, dir auszurechnen, auf wieviel Stellen ein 100 Ohm Widerstand abgeglichen werden muß, damit er auf Temperaturen umgerechnet eine Absolutgenauigkeit von 0.15 Kelvin erreicht. Mit 1 prozentigen Widerständen ist da nix zu machen. Also, mein lieber Harald, schau mal lieber auf die Seiten von MicroChip und lies dort, was deren Fachleute in die Appnotes geschrieben haben. Das ist wesentlich lehrreicher als das Studium der 'meisten komischen Industriegeräte'. W.S.
Helmut Lenzen schrieb: > PS: Man mus es nur richtig machen dann klappt es auch mit dem > Multiplexen. Ja, und das mit einfachen 405x-Multiplexern bis in den mK-Bereich hinein. BTDT. Gruss Harald PS: 12-bit-Wandler ist natürlich wirklich zu wenig.
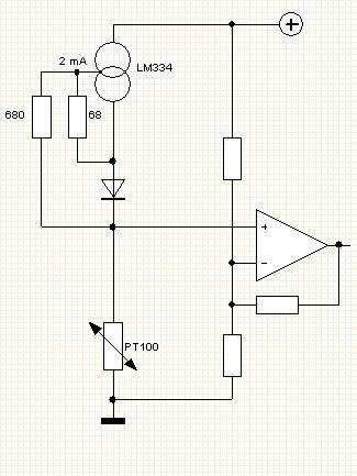
Ich habe vielleicht euer Problem noch nicht richtig erfasst. Ich hatte mal die Schaltung wie im Bild geplant. Stromquelle mit LM334 (Temperatur kompensiert mit Diode). Bereichsanpassung über Spannungsteiler an V+, beliebige Verstärkung. Ich wollte 10 Temperaturen mit AVR erfassen. Mit dem 10Bit-Wandler und 100° Messbereich kommen da 0,1° Auflösung raus. Mir waren dann die PT100 zu teuer und die 4-Drahtanschlüsse zu aufwendig und bei meinen langen Leitungen alles zu ungenau. Ich habe das ganze direkt mit den LM334 gelöst und bin immer noch begeistert: Beliebig lange Leitungen, seit Jahren stabil und besonders sehr sehr einfache Kalibrierung. Die Kalibrierung kann man bei einer beliebigen Temperatur machen, da der 2. Temperatur-Punkt der absolute Nullpunkt ist.
Harald Wilhelms schrieb: > Ja, und das mit einfachen 405x-Multiplexern bis in den > mK-Bereich hinein. BTDT. Wie gesagt, wenn man es richtig macht funktioniert das einwandfrei.
Hermann schrieb: > Ich habe vielleicht euer Problem noch nicht richtig erfasst. Ich hatte > mal die Schaltung wie im Bild geplant. Stromquelle mit LM334 (Temperatur > kompensiert mit Diode). Bereichsanpassung über Spannungsteiler an V+, > beliebige Verstärkung. Ich wollte 10 Temperaturen mit AVR erfassen. Mit > dem 10Bit-Wandler und 100° Messbereich kommen da 0,1° Auflösung raus. Ja, es ist Dir aber klar, das die Genauigkeit deutlich schlechter ist? > Mir waren dann die PT100 zu teuer und die 4-Drahtanschlüsse zu aufwendig > und bei meinen langen Leitungen alles zu ungenau. Ich habe das ganze > direkt mit den LM334 gelöst und bin immer noch begeistert: Beliebig > lange Leitungen, seit Jahren stabil und besonders sehr sehr einfache > Kalibrierung. Nun, ich bin auch der Ansicht, das man mit PT-Widerständen sehr präzise Spannungsmessungen machen kann. Die geringe Steigung der Sensoren erzwingt aber eine aufwändige Schaltung. Dieser Aufwand lohnt sich m.E. nur, wenn die geforderte Genauigkeit gleich oder besser 0,1K ist. Ansonsten sollte man eher auf Halbleiterfühler übergehen. Sie sind wesentlich "pflegeleichter". > Die Kalibrierung kann man bei einer beliebigen Temperatur > machen, da der 2. Temperatur-Punkt der absolute Nullpunkt ist. Aha, und wie verwirklichst Du den absoluten Nullpunkt, um Deine Kalibrierung durchzuführen? :-) Eine Zweipunktkalibrierung sollte eigentlich das mindeste sein, was man macht. Sie ist mit dem 0° Punkt und einem Fieberthermometer im überwiegend genutztem Bereich auch verhältnismässig einfach durchzuführen. Bei Messungen über 100° kommt man wohl um das Ausleihen eines geeigneten Kontrollinstruments zur Kalibrierung nicht drumherum. Gruss Harald
Die Pt100 Thermometer von Testo und die TC-Thermometer von Fluke verwenden auch Multiplexer... Es geht also irgendwie.
Torsten W. schrieb: > Die Pt100 Thermometer von Testo und die TC-Thermometer von Fluke > verwenden auch Multiplexer... Es geht also irgendwie. Das sind doch: >'meisten komischen Industriegeräte'.
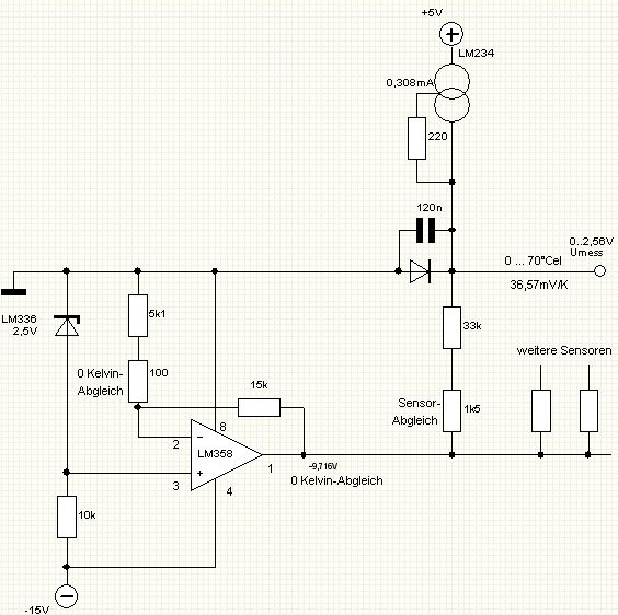
Harald Wilhelms schrieb: > Ja, es ist Dir aber klar, das die Genauigkeit deutlich schlechter ist? Ist mir spontan nicht so klar. Du meinst vermutlich die Stromquelle. Man müsste eine genaue Fehlerbetrachtung machen. Der Strom ist typisch 0,01%/V genau und die Temperaturkompensation ist für den theoretisch richtigen Wert gewählt. Ich hätte auch lieber einen Stromkonstanter, der nicht gleichzeitig Temperatursensor ist - habe aber bisher keinen vergleichbaren gefunden. Auf jeden Fall muss man aber gute Widerstände nehmen. Harald Wilhelms schrieb: > Aha, und wie verwirklichst Du den absoluten Nullpunkt, um Deine > Kalibrierung durchzuführen? :-) Das kostet leider den Aufwand einer genauen negativen Spannung (siehe Bild). Aus dem gewünschten Messbereich ergibt sich der Strom (0,308mA) und der Widerstand (34k5) und dann ergibt sich die neg. Spannung für den absoluten Nullpunkt. Beim absoluten Nullpunkt fließt 0 µA Strom laut Datenblatt. Bei 0° kommen im Beispiel 0V heraus. Die angegebenen Werte ergeben einen Temperaturbereich von 0 bis 70° für die Vollaussteuerung des ADC (Uref=2,49V). Ich habe mir eine Excel-Tabelle gemacht, mit der ich die Werte für jeden Anwendungsfall berechnen kann. Wenn die Spannungs- oder Widerstandswerte nicht genau sind, verschiebt sich nur der Spannungsbereich und der Offset, aber nach der Kalibrierung nicht die Genauigkeit der Messung. Aber alle Werte müssen stabil sein. Ich habe nur 0,1%-Widerstände mit 25ppm/° genommen. Durch die 1-Punkt-Kalibrierung braucht man keine Temperatur anzufahren und zu stabilisieren, sondern nimmt einfach die, die gerade ansteht. Ich nehme die Raumtemperatur, die ich mit einem kalibrierten Thermometer auf 0,05° genau messen kann.
Bitte melde dich an um einen Beitrag zu schreiben. Anmeldung ist kostenlos und dauert nur eine Minute.
Bestehender Account
Schon ein Account bei Google/GoogleMail? Keine Anmeldung erforderlich!
Mit Google-Account einloggen
Mit Google-Account einloggen
Noch kein Account? Hier anmelden.

