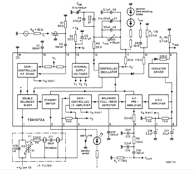
Hallo, für ein anderes HF-Bastelprojekt (und wahrscheinlich auch noch für folgende) benötige ich einen HF-Generator, der von ca. 100kHz bis 30MHz manuell abgestimmt werden kann. Habe einen TDA1072 vorliegen, einen AM-Empfängerbausten (Superhet). Beim Datenblattlesen kam mir die Idee, den Vorkreis auf Masse zu legen und nur den Oszillatorkreis zu beschalten und zwar so, dass der oben angegebene Frequenzbereich mit einem Drehko überstrichen werden kann (eventuell mit Umschalter für andere Induktivität/en). Das HF-Signal müßte dann zur weiteren Verwertung bequem am ZF-Ausgang abgegriffen werden können. Fragt sich natürlich, mit welcher Wellenform das Signal dort den IC verläßt (weiß das jemand?). Parallel dazu soll ein Frequenzzähler mit einem AVR und LCD-Display aufgebaut werden, um die eingestellte Frequenz auch direkt ablesen zu können (glaube, da gibt es auch schon fertige Projekte, die mit einem Vorteiler arbeiten, wenn ich richtig informiert bin). Vorschläge, Meinungen, Anregungen hierzu???
Ich denke solche Aufbauten sind nicht mehr wirklich zeitgemäß, dürfte auch für den MAX620 zutreffen. Warum verwendest du nicht einen DDS? Immerhin kommt bei dir doch eh ein µC zum Einsatz. Beispiele wie soetwas aufgebaut wird finden sich im Netz zu Hauf. Vielleicht kommt ja auch eine fertige Lösung für dich in Frage. Ein Tip am Rande, lass die Finger von den DDS10/20/30, die sind nicht wirklich sehr zufriedenstellend. branadic
./. schrieb: > Besorg Dir lieber einen MAX2620. Laut Datenblatt kann der 10MHz bis 1050MHz. ich suche was von 100kHz bis 30MHz. branadic schrieb: > Warum verwendest du nicht einen DDS? Immerhin kommt bei dir doch eh ein > µC zum Einsatz. Naja, ein AVR kann das nicht bis 30MHz... Ein VCO wäre natürlich einfach mit einem Poti steuerbar. Auf der anderen Seite: Die Idee mit dem TDA1072 als kleines praktisches Bastelprojekt nebenbei finde ich gar nicht so schlecht. Wüßte nur gerne, was für eine Wellenform er generiert...
GB schrieb: > Die Idee mit dem TDA1072 als kleines praktisches Bastelprojekt nebenbei > finde ich gar nicht so schlecht. Wüßte nur gerne, was für eine > Wellenform er generiert... Sinus, zumindest siehts am Oszi danach aus. Oberwellen hab ich nie vermessen.
noch ein Vorschlag: http://www.linear.com/product/LTC1799 LTC1799 - 1kHz to 33MHz Resistor Set SOT-23 Oscillator z.B Conrad 171300 € 6,40
z.b. AD9834 oder was passendes von hier http://www.analog.com/en/rfif-components/direct-digital-synthesis-dds/products/index.html
GB schrieb: > Vorschläge, Meinungen, Anregungen hierzu??? Ist so als Hf-Generator 0.1 bis 30MHz in einer alten "Funkamateur" Zeitschrift beschreiben. Resumee aus dem dortigen (Fach-)Artikel: Taugt als HF-Störer, aber kaum als ordentlicher Generator
Andrew Taylor schrieb: > Resumee aus dem dortigen (Fach-)Artikel: > Taugt als HF-Störer, aber kaum als ordentlicher Generator Ach?! Warum?
Christoph Kessler (db1uq) schrieb: > noch ein Vorschlag: > http://www.linear.com/product/LTC1799 > LTC1799 - 1kHz to 33MHz Resistor Set SOT-23 Oscillator Der LTC1799 ist doch so ein winziges 5-beiniger SMD-Teil, oder? Würde ihn ja gerne nehmen, er ist aber ein Rechteckgenerator. Was ich brauche, ist ein Generator, mit dem man den eingestellten Empfangsbereich eines Empfängers (Audion, Superhet etc.) direkt prüfen kann und mit dem sich auch beispielsweise die Induktivität einer unbekannten Spule mit Hilfe einer Parallelkapazität ermitteln läßt. Bei einem Rechteckgenerator stelle ich mir das wegen dem Oberwellensalat schwierig vor.
Ich schuster' das Teil einfach mal zusammen und schaue, was dabei rauskommt. Das Signal will ich über einem 1K-Poti von Pin1 (ZF out) nach +Ub (Pin13) abgreifen, Auskopplung dann am Schleifer über 100n. Einzig was ich mit den beiden Anschlüssen 3 und 4 (siehe Schaltbild) machen soll, weiß ich noch nicht. Pin3 vielleicht einfach über 10n an Masse?! Aber Pin4??? Der scheint so eine Art Masse für die ZF-Filter zu sein...
GB schrieb: > Einzig was ich mit den beiden Anschlüssen 3 und 4 (siehe Schaltbild) > machen soll, weiß ich noch nicht. Pin3 vielleicht einfach über 10n an > Masse?! Aber Pin4??? Der scheint so eine Art Masse für die ZF-Filter zu > sein... ..oder einfach einen C von Pin3 nach 4, fällt mir grade ein. Das würde ja passen als "Filterdummie".
Hab das TDA1072-Teil mittlerweile aufgebaut. Leider schwingt nichts, weder Oszillatorkreis, noch kommt an Pin1 (Ausgang ZF) was raus. IC zieht ca. 20mA, so stehts auch im Datenblatt. Habe den Oszillatorkreis für ungefähr 1MHz ausgelegt, 82µH und 350pF. Mit anderen Spulen- und Kondensatorwerten oszilliert ebenfalls nicht. Mache gleich mal ne Skizze zum Posten fertig, vielleicht hat jemand eine Idee, woran es liegen könnte.
Im Anhang ein Originalschaltbild und darunter meine HF-Generator-Modifikation (hoffe, man kann es lesen). Der Standby-Pin 2 liegt auf Masse, habe ich bei einem anderen Schaltbild abgekupfert, im Datenblatt steht leider nichts Ergiebiges dazu. Die Beschaltung von Pin 1, 3 und 4 ist eher geraten.
Habe jetzt Thread + Datenblatt nur überflogen; die Oszillatorfrequenz wäre meiner Meinung nach am Pin 10 abzugreifen.
Christoph H. schrieb: > Habe jetzt Thread + Datenblatt nur überflogen; die Oszillatorfrequenz > wäre meiner Meinung nach am Pin 10 abzugreifen. An Pin 10 kann man sie in jedem Fall auch abgreifen, allerdings ist dort mit dem gezeigten Aufbau auch nichts zu messen.
Michael X. schrieb: > Auf Pin 1 muß Vp anliegen danke! so, es oszilliert jetzt. das ding ist aber eine ganz schöne mimose. wenn man auch nur gedanklich in die nähe des oszillatorkreises kommt, verstimmt sich schon die frequenz... da kann man als HF-generator genauso gut einen oszillator mit einem transistor aufbauen und einen zweiten transi als impedanzwandler hintenanhängen. ein lustiger effekt entsteht übrigens, wenn man einen auf die oszillatorfrequenz abgestimmten mw-empfänger neben den TDA1072-aufbau stellt. dann kann man nämlich mit der hand dem mw-radio melodien entlocken, indem man in der nähe des o.-kreises hantiert. vielleicht baue ich es zu folgendem um, wo die platine schon mal steht: http://pages.suddenlink.net/wa5bdu/1chiprx.htm schaltplan ist weiter unten, achtung, IC ist dort seitenverkehrt gezeichnet
Das ist normal. Pack es in einen Blechkäfig. Der Vorteil der Schaltung dürfte sein daß die Amplitude des Oszillators irgendwie stabilisiert wird. Ansonsten kannst du dir eine PLL drumherum basteln.
Michael X. schrieb: > Der Vorteil der Schaltung > dürfte sein daß die Amplitude des Oszillators irgendwie stabilisiert > wird. hm, laut datenblatt kann man ja das oszillator-HF-signal an pin 10 abgreifen. wenn ich da ein kabel über einen 10k-R und einen 330p-C (seriell) abgreife und an den frequenzzähler anschließe, ändert sich die frequenz. das scheint mir nicht sehr stabilisiert, muss es aber noch mal richtig untersuchen... hatte ja gehofft, mit dem aufbau um einen imp-wandler herumzukommen.
Mich regt sowas auf. Warum liest du nicht einfach mal zuallererst ein bissel Literatur zu Oszillatoren und machst dich mit dem Colpitts, Hartley und Clapp vertraut? Glaube bitte auch nicht, so ein IC wird's schon richten. 0.1 MHz bis 30 MHz in einem Rutsch? Wohl nicht! Das Nächste wäre der mechanische Aufbau. Du brauchst für sowas nicht nur einen stabilen Dreh-Kondensator, sondern auch ein stabiles Gehäuse. Die Funkamateure, die uns sowas vorgeturnt haben, haben sich aus gutem Grund Alu-Druckguß-Gehäuse für sowas ausgesucht. Das sieht zwar grottenhäßlich aus, aber es erfüllt noch am ehesten den Zweck. Mein Vorschlag: Besorge dir eines der Jahrbücher der ARRL. Kann ruhig auch ein älteres Exemplar sein. W.S.
W.S. schrieb: > Mich regt sowas auf. Herzlichen Dank für die emotionale Anteilnahme an dem Projekt! > Warum liest du nicht einfach mal zuallererst ein bissel Literatur zu > Oszillatoren und machst dich mit dem Colpitts, Hartley und Clapp > vertraut? Die kenn ich schon, Meißner hast du noch vergessen. > Glaube bitte auch nicht, so ein IC wird's schon richten. > > 0.1 MHz bis 30 MHz in einem Rutsch? Wohl nicht! Genau das habe ich gedacht! Allerdings in drei Stellbereichen. Von 1 MHz bis 30 MHz wäre auch ok gewesen. > Das Nächste wäre der mechanische Aufbau. Du brauchst für sowas nicht nur > einen stabilen Dreh-Kondensator, sondern auch ein stabiles Gehäuse. Beides vorhanden! > Mein Vorschlag: Besorge dir eines der Jahrbücher der ARRL. Kann ruhig > auch ein älteres Exemplar sein. Meinst du, da sind immer brauchbare HF-Oszi-Schaltungen drin?
lass ihn doch seine Zeit damit verschwenden ne Lösung wie die verwendung von nen DDS Ic wäre ja zu einfach
branadic schrieb: > Beispiele wie soetwas aufgebaut wird finden sich im Netz zu Hauf. > Vielleicht kommt ja auch eine fertige Lösung für dich in Frage. Ein Tip > am Rande, lass die Finger von den DDS10/20/30, die sind nicht wirklich > sehr zufriedenstellend. dft schrieb: > lass ihn doch seine Zeit damit verschwenden > ne Lösung wie die verwendung von nen DDS Ic wäre ja zu > einfach Dann schlag doch mal einen DDS IC vor, von dem man nicht besser die Finger lässt!!!
Mit DDS10/20/30 sind vielleicht die ELV Teile gemeint, die als HF Generator vielleicht zu brauchen sind, aber nicht zum Messen. Wenns ein guter DDS Generator sein soll, wuerde ich zu einem VNWA oder NWA raten. Da Du ja wohl noch weitere HF Bastelprojekte vorhast, sicher die beste Lösung. Guckst Du hier: Der NWT vom FA, DDS bis 160 MHz, skalarer Networkanalyzer http://www.box73.de/catalog/product_info.php?cPath=112_113_132&products_id=1940&osCsid=vqcu402hpsgk18kolfcflnd8n1 MiniVNA, Vektorieller Networkanalyzer: http://wimo.com/cgi-bin/verteiler.pl?url=messtechnik_d.html#minivna 73 Iche
iche schrieb: > Mit DDS10/20/30 sind vielleicht die ELV Teile gemeint, die als HF > Generator vielleicht zu brauchen sind, aber nicht zum Messen. wie meinst du das bzw. warum nicht? > Der NWT vom FA, DDS bis 160 MHz, skalarer Networkanalyzer > http://www.box73.de/catalog/product_info.php?cPath... > > MiniVNA, Vektorieller Networkanalyzer: > http://wimo.com/cgi-bin/verteiler.pl?url=messtechn... ich bin ja wenn eher auf der suche nach einem IC.
MC1648. Gibts aber nur noch antiquarisch & ist recht teuer. Dafür kann man mit Drehko und T50-Ringkernen einen netten Oszillator aufbauen. Amplitudenstabilisierung ist möglich.
hier ne Auswahl von AD http://www.analog.com/en/rfif-components/direct-digital-synthesis-dds/products/index.html und da gibts einige Bauvorschläge http://www.google.de/search?q=dds+vfo
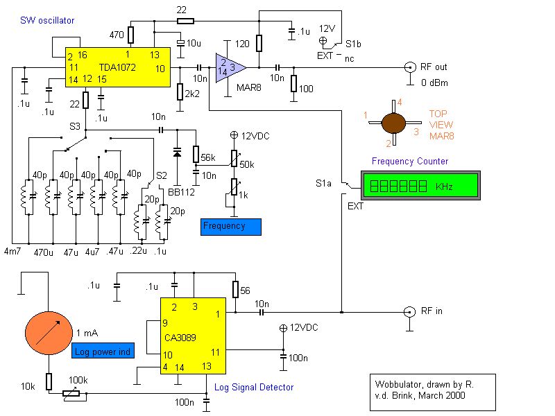
Hier ist auch noch ein Link zum wobble.gif: http://www.home.zonnet.nl/laar60/9.htm Was ist denn dieser MAR8 für ein Teil?
GB schrieb: > Was ist denn dieser MAR8 für ein Teil? Es ist ein MMIC-Verstärker. Gibt's z.B. bei http://www.box73.de/catalog/product_info.php?cPath=82_92&products_id=728&osCsid=983aae56f383b
GB schrieb: >> Mit DDS10/20/30 sind vielleicht die ELV Teile gemeint, die als HF >> Generator vielleicht zu brauchen sind, aber nicht zum Messen. > > wie meinst du das bzw. warum nicht? Genau diese sind damit gemeint. Wenn man sich die Schaltpläne zu den Teilen etwas näher betrachtet und sich überlegt wie damit das Signalspektrum aussieht, dann weiß man was damit gemeint ist. Die Filter sind meiner Meinung nach gnadenlos unterdimensioniert. Darüber hinaus ist bspw. das Wobbeln/Scannen am DDS10 softwareseitig gelöst. Entsprechend sieht dann auch das Ausgangssignal aus, da während der Zeit des Setzens der nächsten Frequenz der Ausgang auf Midscale geht. Was das DDS10-Teil in Software macht lässt sich mit dem AD5930/AD5932 schöner hinbekommen, weil nur noch Startfrequenz, Wobbelrichtung, Schrittweite und Inkrementanzahl programmiert werden, danach wobbelt der DDS-IC von allein sauber durch, was nicht zuletzt auc den µC deutlich entlastet. Zumindest ich war sehr von der Tauglichkeit des DDS10 enttäuscht. Mag sein das andere ihre Ansprüche anders ansetzen. branadic
Luk4s K. schrieb: >> Was ist denn dieser MAR8 für ein Teil? > > Es ist ein MMIC-Verstärker. Gibt's z.B. bei > http://www.box73.de/catalog/product_info.php?cPath... Auf jeden Fall stolzer Preis für so ein Teil!
GB schrieb: > Auf jeden Fall stolzer Preis für so ein Teil! Findest du? Ich finde 6€ für einen 1GHz Verstärker angemessen.
Das ist kein "1 GHz Verstärker", seine Grenzfrequenz beträgt 1 GHz, das bedeutet, er bringt dort bereits 6dB weniger Verstärkung als darunter. Die Maximalverstärkung ist im Datenblatt für 0,1GHz, also 100MHz angegeben... Gruß...Bert
Bitte melde dich an um einen Beitrag zu schreiben. Anmeldung ist kostenlos und dauert nur eine Minute.
Bestehender Account
Schon ein Account bei Google/GoogleMail? Keine Anmeldung erforderlich!
Mit Google-Account einloggen
Mit Google-Account einloggen
Noch kein Account? Hier anmelden.



