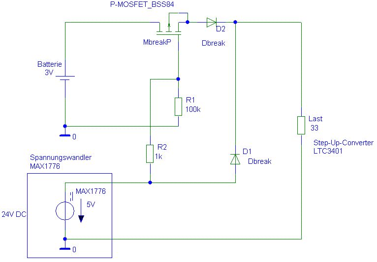
Hallo! Ich entwickle einen Controller für ein Sensorsystem und versuche gerade folgendes Problem zu lösen: Ich habe eine externe Spannungsversorgung von 24V (DC), die aber nur zeitweise zur Verfügung steht. Die Zeiten ohne diese Versorgung will ich mit einer Batterie überbrücken. Die vorläufig ausgesuchte Batterie hat 3V. Damit will ich drei Sensoren und einen Mikrocontroller (Atmega16) versorgen, die jeweils 5V benötigen und insgesamt bis zu ca. 125mA schlucken. Da ich nicht kontrollieren kann, wann die externe Spannungsversorgung ein- bzw. ausgeschaltet ist, brauch ich eine Schaltung, die automatisch umschaltet. Dazu habe ich mir beigefügte Schaltung überlegt, in der ich einen P-Kanal-MOSFET dazu nutze. Aus den 24 V mache ich mit einem Spannungswandler VOR dem MOSFET (und vor der Diode) 5V. Dann habe ich nach der Diode leider keine 5V mehr. In der Simulation sind es 4,2 V; die Sensoren laufen erst ab 4,75V. Deshalb will ich nach dem Umschaltsystem einen Step-Up-Converter schalten (an der Stelle an der im Schaltbild der Widerstand "Last" eingezeichnet ist) und daran meine Sensoren und den Controller hängen. Kann man das so machen? Eine Simulation hat außerdem gezeigt, dass von den 3V aus der Batterie nach dem Umschaltsystem 1,5V angekommen (wenn die andere Spannungsquelle abgeschaltet ist). Das würde für den Step-Up-Converter (ein LTC3401) immer noch ausreichen. In einem nächsten Schritt soll auch noch eine SD-Karte versorgt werden. Diese benötigt 3,3V. Meine Überlegung: Parallel zu dem einen noch einen zweiten Step-Up-Converter (ebenfalls LTC3401) schalten und auf 3,3V Ausgangsspannung einstellen. Dann kann ich sogar den Mikrocontroller mit 3,3V statt 5V betreiben, um Strom zu sparen. Ist das eine gute Idee oder könnte das zu unerwünschten Effekten führen? Kann mir dazu jemand eine qualifizierte Einschätzung geben? Freundliche Grüße, Andrea
>3V aus der Batterie Bei 3V am Eingang sind die Verluste vermutlich höher als der Nutzen. Daher gehen viele DC-Wandler-Datenblätter erst bei 4,5V los. Suche z.B. mal da http://www.recom-international.com/de/products-menu/dcdc.html
>Ich habe eine externe Spannungsversorgung von 24V (DC), die aber nur >zeitweise zur Verfügung steht. Warum ist das so und wie lange stehen sie zur Verfügung? >Die Zeiten ohne diese Versorgung will ich >mit einer Batterie überbrücken. Die vorläufig ausgesuchte Batterie hat >3V. Welche Batterie? Warum nicht 6V? Siehe unten. >Damit will ich drei Sensoren und einen Mikrocontroller (Atmega16) >versorgen, die jeweils 5V benötigen und insgesamt bis zu ca. 125mA >schlucken. Aus der 3V Batterie werden dann 250mA gezogen. Rechne dir selber aus wie lange deine Batterie hält. >Dann habe ich nach der Diode leider keine 5V mehr. In >der Simulation sind es 4,2 V; Schon mal was von Schottky Dioden gehört? Dein Konzept ist komplett fürn Arsch;)
Hallo Andrea, also ich würde dir eher zu 8-9 NiMH raten und über eine Diode an die 24 Volt Leitung hängen womit Du 100% überbrückungsfrei die notwendige Eingangsspannung für den 5V Regler bekommst. Laden kannste die Zellen von den 24 Volt automatisch und vor allem mit einer sehr einfachen Schaltung. Grüße Michelle
zum zusammenschalten von 5V gibts die LTC4413, eine "ideale" diode, die nutz ich, um in einem gerät zw. usb spg und ext. spannung umzuschalten, ohne unterbrechung, ist durch widerstandskombinationen einstellbar gruß
Zunächst mal vielen Dank für die Antworten. oszi40 schrieb: > Bei 3V am Eingang sind die Verluste vermutlich höher als der Nutzen. > > Daher gehen viele DC-Wandler-Datenblätter erst bei 4,5V los. Der LTC3401 soll bei 1,2V...3,3V Eingangsspannung und 250mA Last laut Datenblatt immer noch mit einer Effektivität von 80% arbeiten. Klingt nicht so schlecht, finde ich. Zu den 24V, die nur zeitweise zur Verfügung stehen: holger schrieb: > Warum ist das so und wie lange stehen sie zur Verfügung? Mein Sensorsystem befindet sich als Teil in einem größeren Messsystem. Dieses fährt mehrere Messpunkte an und führt dort Messungen durch. Während der Fahrt ist der Strom (die 24V) aus (geht leider auch nicht anders), während der Messung an. Mein Sensorsystem muss allerdings gerade während der Fahrt arbeiten. Die Messungen mögen einige Minuten dauern, die Fahrt von Messpunkt zu Messpunkt ebenfalls einige Minuten. holger schrieb: > Welche Batterie? Warum nicht 6V? Siehe unten. SL2780 http://de.farnell.com/tadiran-batteries/sl2780-t/batterie-lithium-hohe-kapazitaet/dp/1187257 Ich kann natürlich zwei hintereinander schalten. holger schrieb: > Aus der 3V Batterie werden dann 250mA gezogen. > Rechne dir selber aus wie lange deine Batterie hält. Energieerhaltungssatz - daran hätte ich vielleicht auch denken sollen. Wenn ich mit zweien hintereinander, also 6V, arbeite müsste es bei ca. 125mA bleiben. Dann halten die Batterien 2*88 Std. = 176 Std. statt 24 Std. (bei 55°C). Danke für den Tipp. holger schrieb: > Schon mal was von Schottky Dioden gehört? Bei einer Schottky-Diode würde der Spannungsabfall ca. 0,4V betragen. 5V - 0,4V = 4,6V < 4,75V. Besser, reicht aber nicht. Das Problem bleibt. holger schrieb: > Dein Konzept ist komplett fürn Arsch;) Mit den 2 Batterien bzw. 6V auch noch? Wenn ja, warum? Michelle Konzack schrieb: > also ich würde dir eher zu 8-9 NiMH raten Das ganze soll bis zu 85°C einsatzfähig sein. Das schaffen die NiMH leider nicht. Sebastian M. schrieb: > zum zusammenschalten von 5V gibts die LTC4413, eine "ideale" diode, Genial, damit habe ich in meinem Fall nur ca. 60mV Spannungsverlust. Bleiben von 5V also 4,94 V, klasse. Danke für den Tipp. Dann würde ich mir den Step-Up-Converter sparen und aus den 6V der beiden Batterien mittels Spannungsregeler (stabile) 5V machen. Hat jemand noch einen Tipp für den MOSFET? Ist der BSS84 die geeignete Wahl? Freundliche Grüße, Andrea
Bitte melde dich an um einen Beitrag zu schreiben. Anmeldung ist kostenlos und dauert nur eine Minute.
Bestehender Account
Schon ein Account bei Google/GoogleMail? Keine Anmeldung erforderlich!
Mit Google-Account einloggen
Mit Google-Account einloggen
Noch kein Account? Hier anmelden.
