Hallo zusammen! Am Wochenende bastelte ich auf Lochrasterkarte eine Probeschaltung, wobei ich mit einem µC mit PWM-Ausgängen experimentiere. Um die Schaltung galvanisch vom µC-Board zu trennen, damit ich es nicht versehentlich töte, bzw. weil ich auch auf der Lochrasterkarte mal eine viel höhere Betriebsspannung als 5V verwenden möchte, verwende ich da uralte Siemens SFH601-1. Es macht nichts, daß die SFH601-1 uralt sind, die sind datenmäßig und vom Pinning mit dem bekannten CNY17 identisch, ist vielleicht ein Vorgänger (Bauteilstempel 1985) oder Siemens-interne Bezeichnung. Sowas gibt es ja. Notfalls habe ich noch neue CNY17-4 mit besserem Koppelfaktor, wenn alle Stricke reißen, und dies erfolgversprechend sein könnte. Aber die SFH601-1 tun es zunächst genau so gut. Es soll nur etwas Spielerei für die Experimentierfreude sein, mehr nicht. Und zwar möchte ich über die PWM des µC auf der Lochrasterkarte höhere Leistungen verbraten, z.B. mal Glühlampen ansteuern, oder über eine Schaltdrossel und geschlossener Regelschleife mit dem ADC im µC eine Spannungsregelung per Software bauen. Die Spannungsregelung fand ich auf dem PICkit1, sie erzeugen da per Software die geregelte Programmierspannung 13V aus 5V von USB zum Flashen der Bausteine. Genial einfach, die Hardware ist nur eine Spule, Diode, Transistor, und Ladekondensator an einem µC-Pin. Die Software ist ein PID-Regler, will da mal etwas mit solchen Dingen spielen, Regelverhalten analysieren. Aber auf dem 8051, nicht PIC. Die Lochrasterkarte besteht im Augenblick nur aus 4 Optokopplern, einem ULN2003 Darlington-Array, mit 4 LEDs dran. Eingangsseite der Optokoppler mit Vorwiderständen auf 1,6mA begrenzt, wegen der geringen Pintreiberleistung des µC. Die Ausgangsseite der Optokoppler ohne Vorwiderstände über 5V direkt am ULN2003. Die internen Vorwiderstände im ULN2003 werden mit als Pulldown-Widerstände benutzt, bewegen sich etwas oberhalb von 3kOhm. Laut Datenblatt des ULN2003 passt das auch so. Am Oszi sehen die Signalpegel auch einwandfrei aus. Leider gibt es aber eine ultralange Turn-Off-Zeit von sagenhaften 60µs, die Turn-On-Zeit geht mit 3µs ja noch. Aus dem Datenblatt habe ich was mit 20µs, aber bei Maximalstrom. Das ist auch klar, daß er bei geringeren Strömen langsam wird. Jetzt zur Sache: ---------------- Das Datenblatt beinhaltet keine weitere Info zu Schaltungsvorschlägen am Optokoppler, besonders im Hinblick auf die am Baustein heraus geführte Basis des Ausgangstransistors, die aber für eine ganz einfache Standardübertragung stets unbeschaltet bleibt. Leider fand ich auch noch keine konkreten Schaltungsvorschläge, wo die Basis mit einbezogen ist. Ich vermute mal, daß sie beschaltet werden kann, um den Optokoppler im Linearbetrieb zu betreiben. Evtl. sogar im Schaltbetrieb. Laut Datenblatt ist er im Linearbetrieb auch wesentlich schneller als im Schaltbetrieb, aber das ist bei Transistoren klar. Ob man da was machen kann? Vielleicht stolperte einfach mal jemand über eine Schaltung im Internet, die für mich interessant wäre. Sonst muß ich mit der langen Abschaltzeit leben, das geht notfalls. Ich dachte mal daran, im Schaltbetrieb die Basis mit einem RC-Glied im Bereich 1µs zu beschalten, um bei Abschaltung die Basisladung schneller auszuräumen... Meine PWM hat eine Auflösung bis zur halben Quarzfrequenz des µC, das geht also bis 167ns herunter, und ich wollte da nicht allzu viel verschenken. Und das bei dem ollen 80C517, das haben sie gut gemacht. Immerhin fand ich den CNY17 mal in LTspice, werde mich damit auch noch mal beschäftigen. Ich möchte jetzt einfach mal nur meine einfache simple Lochrasterkarte retten, ohne da noch aufwändige Analoghardware hinzu zu fügen. Da ist jetzt nachträglich auch kein Platz mehr drauf. Mir war es anfangs einfach nicht so bewußt, als ich mal was ganz einfach nur galvanisch trennen wollte.
Du kannst den Optokoppler statt als Fototransistor im Fotodioden Betrieb betreiben. Also die Kollektor Basis Diode benutzen. Dazu benötigst du allerdings einen Verstärker dahinter. Wenn du dafür sorgst das nichts in die Sättigung kommt solltes es schneller werden.
Lege einen Widerstand von der Basis nach Masse, wie hier gezeigt: http://www.digikey.com/Web%20Export/Supplier%20Content/NEC_51/PDF/cel-AN3011.pdf?redirected=1
"figure 11...14" sind recht aufschlußreich: http://optimus.meleeisland.net/downloads/datasheets/cny17-4.pdf
Silvio K. schrieb: > Nimm nen 6N137. Danke auch für deinen Vorschlag. Selbstverständlich weiß ich, daß es am Markt sicher was besseres gibt, als den Inhalt meiner Bastelsortimente. Ich experimentiere und spiele einfach ein wenig mal mit Optokopplern, weil ich das bisher nie tat. Es geht da weder um Hochleistung, noch Termin- oder Projektdruck. Durch die Geschichte hier lerne ich allenfalls was dazu. Mir war vorher der Analogbetrieb der Bausteine nicht so bewußt, und glaubte, ne einfache Digitalübertragung mit Schaltbetrieb und ohne weiteren Aufwand genügte. So findet man es auch immer in Schaltungsbeispielen. @Elena: Danke für die Links, ein Widerstand von der Basis nach Masse bringt tatsächlich auch schon eine Verbesserung. @Helmut: Die Basis-Kollektor-Diode verwenden, scheint der springende Punkt zu sein. Das bringt schon eine Verbesserung der Schaltzeiten um den Faktor 3. Allerdings sind die Ausgangsströme da sehr schwach (µA), und brauchen auf jeden Fall Verstärkung. Ich habe heute mal etwas mit LTspice simuliert und verschiedenes probiert, es führen da wohl viele Wege nach Rom. Die CNY17 sind da fertig in der Bauteilbibliothek. Da denke ich jetzt mal nach, ob ich den Ausgangstransistor direkt als Analogverstärker betreiben kann, ob ich ihn invers betreiben kann, einen einstufigen Transistor-Wechselstromverstärker nachschalte, Komparator, OP, CMOS-Gatter mit Schmitt-Trigger, was auch immer. Irgendwas in der Art geht sicher. Andererseits kann man auch den Eingang (IF) verstärken, denn bei maximalem Strom der LED wird die Schaltzeit auch klein. Allerdings, wer möchte heute eine Schaltung, wo die Optokoppler 100mA Strom verzehren? Sowas wollte ich auf jeden Fall ganz vermeiden. Aber, ich habe für alle Fälle noch CNY17-4, die brauche ich gegen die SFH601-1 einfach nur auszuwechseln, da pinkompatibel. Auf jeden Fall ist es gut, daß ich mich mal für die Optokoppler mit heraus geführter Basis entschied. Die anderen (4-Pinner) kann man wirklich nur im Schaltbetrieb sinnvoll verwenden, aber nichts mehr groß ausrichten.
>Ich habe heute mal etwas mit LTspice simuliert und verschiedenes >probiert, es führen da wohl viele Wege nach Rom. Kaskodenschaltungen werden gerne noch genommen, um die Schaltzeiten zu beschleunigen: http://www.cel.com/pdf/appnotes/an3009.pdf
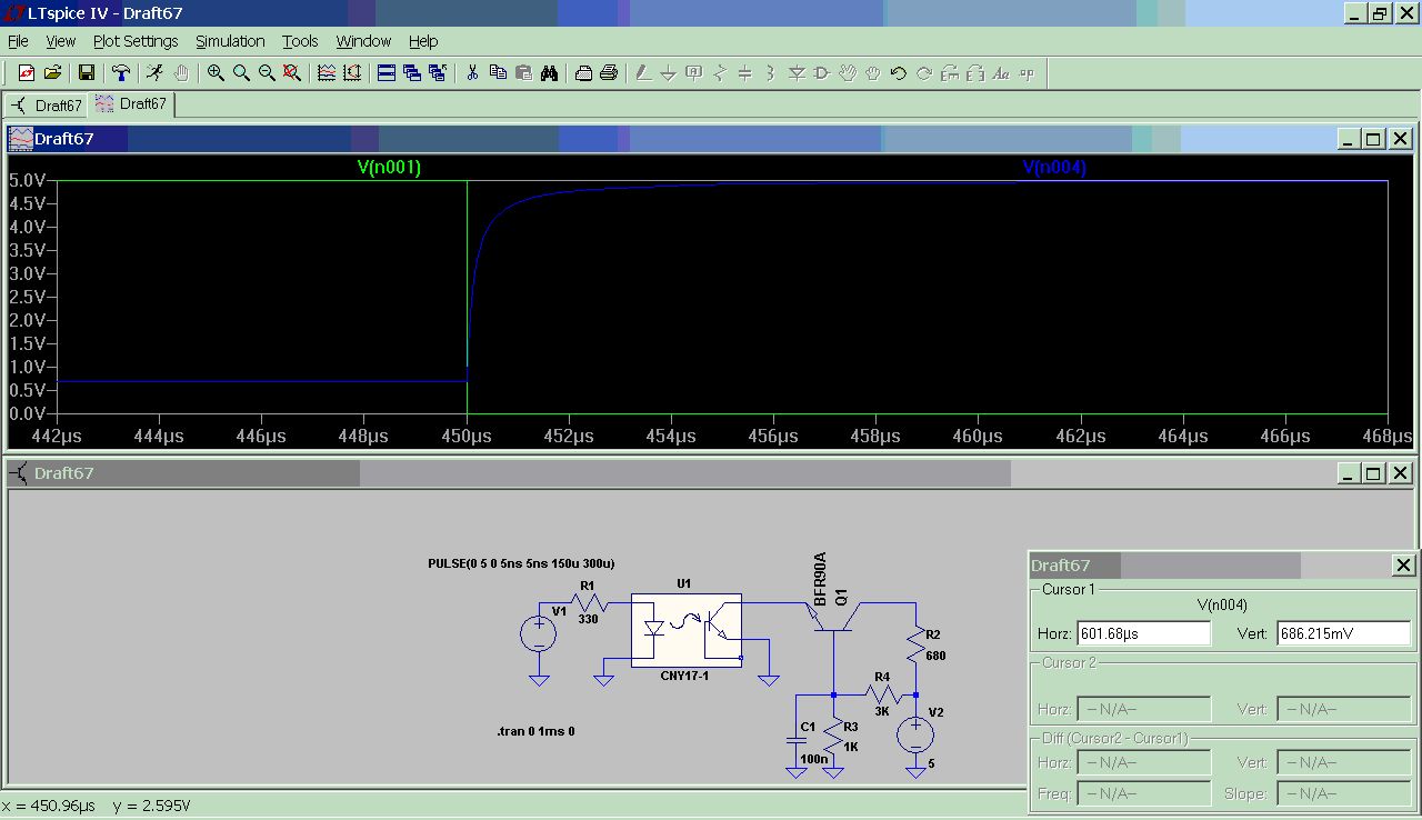
Elena schrieb: >>Ich habe heute mal etwas mit LTspice simuliert und verschiedenes >>probiert, es führen da wohl viele Wege nach Rom. > > Kaskodenschaltungen werden gerne noch genommen, um die Schaltzeiten zu > beschleunigen: > > http://www.cel.com/pdf/appnotes/an3009.pdf Vielen Dank! Das war bis jetzt das beste, was mir begegnete. Sehr aufschlußreiche Info. Ich setzte es gleich mal in LTspice um, und hänge hier für den Fall, daß es jemanden interessieren könnte, die Schaltung und den Graphen als Bild mit an. Wenn jemand meine Simulationsdatei zu LTspice haben möchte, bitte Bescheid sagen. Die lade ich auch gerne mal hoch. Zu den Graphen: grün: Eingangsspannung des Optokopplers blau: Ausgangsspannung ohne weitere Maßnahmen rot: Kaskodeschaltung und Basiswiderstand hellblau: Einfache Verwendung der Kollektor-Basis-Diode rosa: Ausgangsspannung nur mit Basiswiderstand Die Kombination Kaskodeschaltung und Basiswiderstand (rot) ist die beste. Was man sonst an den Graphen noch sieht: Und zwar könnte ich jetzt in der Nähe von Masse und VCC Komparatoren anbringen, die dort an den Punkten schnell schalten. Aber so weit wollte ich es nicht treiben. Ich werde noch mal mit einem wechselstromgekoppelten Einfachstverstärker experimentieren. Der sollte Flanken auch schnell erkennen. Das Gebilde aus 3 Widerständen und 2 Dioden rechts unterhalb der Optokoppler ist die Eingangsschaltung des ULN2003, auf einfache Weise, wobei die Dioden die BE-Strecken der Darlington-Konfiguration darstellen. Das sollte für hier genügen. Diese schalten etwa zwischen 1,5 und 3V, je nach Last, mehr muß ich da zunächst nicht wissen. Denn einen ULN2003 fertig fand ich in der Library nicht. Und was da später als Last dran kommt, weiß ich auch noch nicht ganz genau. Aber gerne mal was bis zu 500mA. LEDs mit ca. 5mA sind jetzt aktuell da dran. In der Turn-On-Time ist aber die Einfachstschaltung ohne Zusatzbauteile noch am besten. Das einzige Problem ist also die Turn-Off-Time.
Wenn es nicht auf den Strom ankommt, ist bei folgender Basisschaltung eher die Turn-On Zeit das Problem.
Hallo Wilhelm es geht noch ein bisschen schneller. Ich komme da auf unter 2 us. Koennte jetzt wieder ein neuer Wettbewerb werden :-) Hatten wir schon mal mit TTL Gatter Oszillatoren.
Marco S schrieb: > Wenn es nicht auf den Strom ankommt, ist bei folgender Basisschaltung > eher die Turn-On Zeit das Problem. Ah, da kennt sich jemand aus, und hat schon erweiterte Schaltungstechnik. Vielen Dank! Q1 ist wohl auch eine Art Kaskodeschaltung, die seltener gebrauchte Basisschaltung des Transistors. Wobei die Basisspannung über die 2 Dioden und C1 etwas zeitlich stabilisiert ist. Aber die Schaltzeiten im Graphen, mann, das ist doch schon was!!!
Helmut, auch vielen Dank. Da kommt ja noch was. Ich wäre mal gespannt, wie weit wir mit den lahmen Ausgangsbausteinen noch kämen. Bei geeigneter und aufwändiger Schaltungstechnik sicherlich noch in den Nanosekunden-Bereich... > Koennte jetzt wieder ein neuer Wettbewerb werden :-) > Hatten wir schon mal mit TTL Gatter Oszillatoren. Wenn du möchtest, schreib mal was dazu, finde ich interessant. Ich machte mit CMOS-Gattern schon mal analoge Verstärker und Oszillatoren. Das ist jetzt kein Quatsch, mit einem CMOS-Gatter kann man tatsächlich einen simpelsten Analogverstärker bauen. Die Beschaltung gleicht der eines invertierenden OP. Der hat natürlich keine besonderen Eigenschaften, aber für manche einfache Dinge reicht es. So ähnlich arbeitet auch die Eingangsschaltung beim Quarz an µC, haben ein invertierendes Gatter als Energielieferant. Und der arbeitet analog, wie man sieht, wenn man da mit dem Oszi dran geht. Der weiß nur im Mittelpunkt nicht genau, wohin er schalten soll...
Ich habe für den Basis-Anschluss bezahlt, dann muss ich ihn auch ordentlich benutzen! :o) (Basierend auf einer Schaltung von Vernon P. O'Neil, Motorola.)
Servus, sehr effektiv ist auch die Beschaltung des OC mit einer kleinen Schottky-Diode (SD101 o.ä.), zwischen Basis und Kollektor (K an Kollektor!). Damit wird verhindert, daß der Transistor in die Sättigung geht und das Ausschalten geht dann viel schneller!
Kein Geschwindigkeitsrekord, aber symmetrische Verzögerungen beim An- und Abschalten, und nur wenige Bauteile. (Und wie die meisten Vorschläge doch ohne Basis.)
:
Bearbeitet durch User
Ich seh hier bei den ganzen Schaltungen immer nur ein einfachen R zur Ansteuerung der LED. Müsste man hier nicht auch noch was rausholen können? Wie wäre es mit einem kleinen C (z.B. 10nF) parallel zum R vor der LED?
Helmut L. schrieb: > Hallo Wilhelm es geht noch ein bisschen schneller. > Ich komme da auf unter 2 us. > > Koennte jetzt wieder ein neuer Wettbewerb werden :-) > > Hatten wir schon mal mit TTL Gatter Oszillatoren. Ich sage es mal so: Je höher und konstanter Vce des OC, um schneller ist das Abschaltverhalten. Einige wenige us sind ohne große Tricks zu bewältigen.
Thomas E. schrieb: > Servus, > > sehr effektiv ist auch die Beschaltung des OC mit einer kleinen > Schottky-Diode (SD101 o.ä.), zwischen Basis und Kollektor (K an > Kollektor!). > Damit wird verhindert, daß der Transistor in die Sättigung geht und das > Ausschalten geht dann viel schneller! Optokoppler verstärken den Leckstrom CB, sättigen also nie (und kommen nie unter 0.7V Spannungsabfall).
Ich würde heutzutage Digitalkoppler nehmen (ADUM120x, ADUM140x), die gehen bis 25MHz.
:
Bearbeitet durch User
MaWin schrieb: > Optokoppler verstärken den Leckstrom CB, sättigen also nie (und kommen > nie unter 0.7V Spannungsabfall). Warum sollte der Fototransistor nicht sättigen, wenn der Fotostrom hoch genug und der Kollektorstrom vergleichsweise klein ist? Und genau das wird auch im Datenblatt spezifiziert.
:
Bearbeitet durch User
Sättigung tritt nur auf bei UB > UC, und das kann nicht sein, wenn UB aus UC gewonnen wird (wie beim Darlington). Bei benutztem B(asis) Anschluss kann man natürlich von aussen in die Sättigung schalten, daher vielleicht die Datenblattangabe.
Das Datenblatt des ILD1 http://www.vishay.com/docs/83646/ild1.pdf macht deutlich, dass Sättigung auch ohne Basis-Anschluss funktioniert.
:
Bearbeitet durch User
Was auch immer Vishay mit Fig 3 Fig. 4 - Non-Saturated Switching Fig 5 Fig. 6 - Saturated Switching meint, die Halbleiterphysik sagt, daß der Transistor in den Schaltungen nicht sättigt (nicht sättigen kann) und beide Schaltungen aus Sicht des Transistors vollkommen identisch sind, es ist eine Reihenschaltung und die Bauteile wissen nicht, in welcher Reihenfolge sie ein einer Reihenschaltung sitzen. Ich sag mal: Vishay erzählt Unsinn.
MaWin schrieb: > die Halbleiterphysik sagt, daß der Transistor in den Schaltungen > nicht sättigt (nicht sättigen kann) Und was macht der Transistor hier?
Clemens L. schrieb: > MaWin schrieb: >> die Halbleiterphysik sagt, daß der Transistor in den Schaltungen >> nicht sättigt (nicht sättigen kann) > > Und was macht der Transistor hier? Saettigen. Die Basis-Emitterspannung durch die beleuchtete BE Photodiode bewirkt eine positive Spannung zwischen Basis und Kollektor, was ein Kennzeichen der Saettigung ist.
Die "Photodiode" zwischen Kollketor und Basis kann auch in der Fotovoltaischen Mode gehen, also als Spannungsquelle und Energiequelle dienen. Dann kommt der Ohototransistor auch nich die Sättigung. Bei der LED zum Treiben könnte man tatsächlich ggf. einen Kondensator parallel zum Widerstand haben. Alternativ auch eine Diode parallel um die LED schneller aus zu schalten. In der Regel wird das aber nicht so viel bringen im Vergleich zur besseren Beschaltung des Empfängrs, denn die LEDs sind schon relativ schnell. Ob es was bringt kann man ggf. schon am Revrese Recovery verhalten sehen. Da sieht man die Verzögerung ziehmlich direkt.
Aus meinem letzten Vorschlag (Beitrag "Re: Optokoppler Schaltzeiten beschleunigen (z.B. CNY17)") kann man noch einen Widerstand herausoptimieren. (Quelle: Vishay Application Note 02: Phototransistor Application Examples)
Einfacher Stromspiegel. Gar nicht mal so schlecht.
Eine "verbesserte" Version des Stromspiegels, von James Vanderzon. (Quelle: Patent EP2709296A1)
Und die Basis kann man doch benutzen! Motorola schreibt in "AN571A: Isolation Techniques Using Optical Couplers": > The circuit in Figure 19 is a simple pulse amplifier using pos- > itive, ac feedback into the base of the 4N26. The advantage > of the feedback is in faster switching time. Without the feed- > back, the pulse rise time is about 2.0 µs, but with the positive > feedback, the pulse rise time is about 0.5 µs.
Mit einem schnellen Transimpedanzverstärker und einem klitzekleinen Trick geht noch mehr!
:
Bearbeitet durch User
Servus, ich würde diese ganzen LT-Spice-Spielereien mit Vorsicht genießen, d.h. erstmal davon ausgehen, daß die tollen Werte im realen Leben so nicht erreichbar sind! Nach meinen Tests gibt es bei den LT-Spice Optokopplern, ganz im Gegensatz zu dem realen Modellen, offenbar gar keine Sättigungseffekte des Transistors. Nimmt man z.B. eine Standard-Schaltung, z.B. 4N26, E an Masse, C über 1k an +5V, beginnt die Spannung am Kollektor unmittelbar nach dem Abschalten des LED-Stroms zu steigen! Der echte 4N26 braucht da etliche Mikrosekunden, bis der Transistor aus der Sättigung kommt...
Da hast Du natürlich Recht, die Grenzen der SimulationsModelle sollte man nicht aus dem Auge verlieren. So ist das mit dem Unterschied zwischen Theorie und Praxis: Theoretisch gibt es keinen!
Thomas E. schrieb: > Der echte 4N26 braucht da etliche Mikrosekunden, bis der > Transistor aus der Sättigung kommt... nicht nur der, ich wunderte mich warum meine RS232 Trennung bei 115kBaud nicht wollte. Nach dem Abfall an der IR LED wurde der Trasi einfach nicht schnell genug freigeräumt, ein niederer pulldown half.
:
Bearbeitet durch User
Thomas E. schrieb: > ich würde diese ganzen LT-Spice-Spielereien mit Vorsicht genießen, d.h. > erstmal davon ausgehen, daß die tollen Werte im realen Leben so nicht > erreichbar sind! Natürlich. Aber schnell was zusammenklicken geht halt schneller. ;-) > Nach meinen Tests gibt es bei den LT-Spice Optokopplern, ganz im > Gegensatz zu dem realen Modellen, offenbar gar keine Sättigungseffekte > des Transistors. Wobei LTSpice eigentlich dazu in der Lage sein sollte ... Und in den mitgelieferten Modellen steht der größtmögliche CTR-Wert drin. Aber eine schnelle Schaltung versucht eh, Sättigung zu vermeiden. Anbei echte Messungen für die Schaltung aus Beitrag "Re: Optokoppler Schaltzeiten beschleunigen (z.B. CNY17)". Soweit ich sehe, ist die Simulation bis auf den optimistischen CTR ziemlich korrekt.
Clemens L. schrieb: > Wobei LTSpice eigentlich dazu in der Lage sein sollte ... Ich war auch ein wenig überrascht, als ich das letztens erst zufällig gemerkt habe! Scheint auch nur bei den Optokopplern so zu sein, "normale" bipolare Transistoren sättigen offenbar auch in LTSpice. > Aber eine schnelle Schaltung versucht eh, Sättigung zu vermeiden. > > Anbei echte Messungen für die Schaltung aus > Beitrag "Re: Optokoppler Schaltzeiten beschleunigen (z.B. CNY17)". > Soweit ich sehe, ist die Simulation bis auf den optimistischen CTR > ziemlich korrekt. Eben, weil hier die Schaltung die Sättigung des OC-Transistors vermeidet, gibt es keinen großen Unterschied zwischen Simulation und RL.
Eine Komparator-Schaltung ist aufwändiger als ein Transistor, aber die meisten Mikrocontroller haben schon einen integrierten Komparator (oft auch mit flexibler Referenzspannung).
Schon in der zweiten Antwort hat helmi1 den Betrieb als Fotodiode erwähnt. Die Kollektor-Basis-Fotodiode hat immer noch eine größere Kapazität als eine auf Geschwindigkeit optimierte, 'echte' Fotodiode. (Und es gibt schnellere Komparatoren.)
:
Bearbeitet durch User
Thomas E. schrieb: > sehr effektiv ist auch die Beschaltung des OC mit einer kleinen > Schottky-Diode Diese 2 µs machen den Kohl auch nicht fett.
Clemens L. schrieb: > Diese 2 µs machen den Kohl auch nicht fett. Stimmt - kein sehr spektakulärer Unterschied. Ich vermute, der Unterschied wird größer, wenn man den Optokoppler mit höherem Strom mehr in die Sättigung treibt. In den 80ern habe ich mal mit 4N26 ein MIDI Interface gebastelt, da hat die Diode schon ein paar µs mehr gebracht, sonst hätte ich einen anderen Koppler nehmen müssen.
am Ausgang einen Pulldown R schalten der eine Last darstellt, bringt den auch schneller auf low.
Thomas E. schrieb: > In den 80ern habe ich mal mit 4N26 ein MIDI Interface gebastelt, > da hat die Diode schon ein paar µs mehr gebracht In der Tat. (Obwohl das für MIDI immer noch grenzwertig ist.)
Interessant! Scheint also auch stark vom Optokoppler-Typ abzuhängen, ob die Diode viel nützt. Wobei beim Vergleich der Bilder CNY17 vs. 4N25 auffällt, daß beim CNY17 die fallende Flanke viel weicher bzw. langsamer ist. Hat der vielleicht ein kleineres CTR als der 4N25? Wie wohl das Signal aussehen würde, wenn die fallende Flanke beim CNY durch mehr LED-Strom ähnlich wie die beim 4N25 aussehen würde...? (oder durch weniger beim 4N25 auf die Form vom CNY trimmen?)
:
Bearbeitet durch User
Thomas E. schrieb: > Interessant! Scheint also auch stark vom Optokoppler-Typ abzuhängen, ob > die Diode viel nützt. Es hängt vor allem auch von der Diode ab. Schottkys haben oft recht hohe Kapazität und schaden dann mehr als sie nützen. Hatten wir gerade nebenan, als es "nur" um eine Transistor-Schaltstufe ging. Eine Schaltdiode wie die BAV70 brachte da (in der Simulation) deutlich bessere Ergebnisse. Bei Optokopplern mit Fototransistor bringt es am meisten, wenn man sie einfach im linearen Bereich betreibt - also so wenig wie möglich übersteuert. Wirklich schnelle Optokoppler verwenden aber asu gutem Grund eine Fotodiode als Empfänger.
Axel S. schrieb: > Schottkys haben oft recht hohe Kapazität und schaden dann mehr als > sie nützen. Bei Fototransistoren geht es aber um eine andere Größenordnung. Und für so etwas verwendet man keine 1N5824; die SD101 hat auch nur 2 pF.
:
Bearbeitet durch User
Ich halte die Trick-Schaltung (Beitrag "Re: Optokoppler Schaltzeiten beschleunigen (z.B. CNY17)") vom Marc für völlig unsinnig, weil die von einem gemeinsamen GND Potential abhängt. Außerdem kann ich eine Kapazitive Übertragung auch ganz ohne Optokoppler realisieren.
Thomas E. schrieb: > Wobei beim Vergleich der Bilder CNY17 vs. 4N25 auffällt, daß beim > CNY17 die fallende Flanke viel weicher bzw. langsamer ist. Hat der > vielleicht ein kleineres CTR als der 4N25? Nein, eher gleich (CNY17-1) oder größer (CNY17-2). > Wie wohl das Signal aussehen würde, wenn die fallende Flanke beim > CNY durch mehr LED-Strom ähnlich wie die beim 4N25 aussehen würde...? Gute Frage. Warum hast du das nicht selbst getestet? ;-)
Danke für die aufschlussreichen Bilder! Clemens L. schrieb: > Gute Frage. Warum hast du das nicht selbst getestet? weil es damals auf dem Elektronikflohmarkt (sowas gab es zu meiner Zeit - ist sowas ähnliches wie Ebay ;) ) nur stangenweise 4N46 gab und ich deshalb nur diese noch im Keller 'rumfliegen habe...
Bitte melde dich an um einen Beitrag zu schreiben. Anmeldung ist kostenlos und dauert nur eine Minute.
Bestehender Account
Schon ein Account bei Google/GoogleMail? Keine Anmeldung erforderlich!
Mit Google-Account einloggen
Mit Google-Account einloggen
Noch kein Account? Hier anmelden.





















