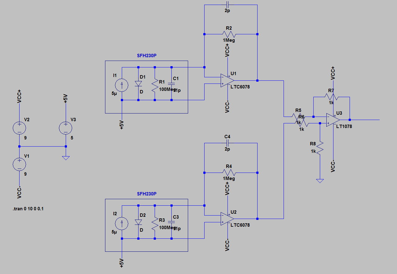
Hallo Mikrocontroller- Gemeinde, ich bin leider blutiger Anfänger bzgl. Mikroelektronik. Ich versuche eine kleine Messschaltung zu entwerfen, die auch kleine Ströme misst. Versuchsweise werden 2 Stromquellen eingesetzt. Die Spannungen sollen nach der Verstärkung der Ströme subtrahiert werden. Um keine Rückkopplung durch die "Messung" zu erhalten habe ich Impetanzwandler nach den OPV's eingesetzt (je Zweig). Nun zu meinem Problem: ich habe die Schaltung mal simuliert - dabei zeigte sich, dass bei gleichen Strömen trotzdem keine Spannung 0 am Ausgang (rechts) anliegt (R5-R8 sind gleich). Wie kommt das Zustande bzw. habt ihr eine bessere Schaltung als Vorschlag? Vielen Dank für Eure Antworten.
die OPs U1 und U2 wollen, deiner beschaltung nach, eine negative spannung ausgeben. Deine OPs werden aber an einem Versorgungspin jeweils ans Massepotenzial gehängt. usw...
BTW: Du kannst statt der vielen Nullen auch z.B. 4.7k, 9m, 23u, 10n, 567p eingeben... EffEff schrieb: > Wie kommt das Zustande bzw. habt ihr eine bessere Schaltung als > Vorschlag? Mach mal für den Anfang die Versorgung der OpAmps symmetrisch mit +-12V, so wie die Dinger seit Urschleimzeiten betrieben wurden. Und wenn dann was nicht geht erkennst du das daran, dass die Spannung entweder über oder unter 10V liegt... Ein Design mit einem unipolar versorgten OpAmp ist nichts mehr für einen blutigen Anfänger, weil man da immer mit einem Offst im Hinterkopf denken muss. Und wenn man das nicht tut, und keinen R2R Op hat, klemmts oft schon beim Gleichtaktbereich am Eingang. Das ist wie mit einem Automotor: Der kann durchaus Drehzahlen unter 500U/min und über 6000/min. Aber das ist nicht sein Arbeitsbereich und man muß mit eigenartigen Effekten bis hin zur Zerstörung rechnen... Am besten aufgehoben bist du da im mittleren Drehzahlbereich. Und so ist es beim OP auch: wenn die Eingangsspannung schön in der Mitte zwischen V+ und V- liegt, geht das gut. Solange die Ausgangsspannung schön in der Mitte zwischen V+ und V- leigt, geht das gut. Wenn du dich aber mit der Eingangsspannung oder der Ausgangsspannung an das Potential einer der Versorgungen näherst (V+ oder V-), dann solltest du das Datenblatt lesen und verstehen können.
Danke für die Hinweise. Habe die Änderungen vorgenommen. Jedoch habe ich keine Ahnung, wie ich den OPVs symmetrische Spannung zur Verfügung stellen soll?? Wenn ich eine Netzteil habe, wird immer an der negativen Klemme 0V und an der positiven Klemme das entsprechende Potential ausgegeben (12V, 24V). Schleierhaft ist mir ebenfalls die Auswahl der OPV's. Bei einen Strom im nA und µA Bereich ist mir das nicht ganz klar. Außerdem weiß ich nicht, wie der Summier-OPV ausgewählt wird. Messen möchte ich im Bereich von 0...10V. Oder wäre sogar eine Strommessung besser (0...20mA)? Die wäre doch dann unabhängig vom Leitungswiderstand zum Messgerät. Danke!!!
Ok. Eine Frage hat sich geklärt - symmetrische Spannung für OPVs: siehe http://dse-faq.elektronik-kompendium.de/dse-faq.htm#F.9.2
Bitte melde dich an um einen Beitrag zu schreiben. Anmeldung ist kostenlos und dauert nur eine Minute.
Bestehender Account
Schon ein Account bei Google/GoogleMail? Keine Anmeldung erforderlich!
Mit Google-Account einloggen
Mit Google-Account einloggen
Noch kein Account? Hier anmelden.

