Hallo, ich habe folgendes vor ich will eine Lichtsteuerung bauen das problem ist ein Musik Signal in TLL Signalen umzuwandeln in Analog hab ichs nicht so. ich habe bei googel gesucht und gesucht bin dabei auf fündig geworden 1. Das 2. Bild ist das aus dem Internet. Soll angeblich gut funktionieren und fast nur auf Bass reagieren. 2. Ich will am ende alles nur in SMD bauform haben, habe nicht viel platz 3. Kann ich durch diese Schaltung direkt in meinem mc gehen? (Out) den ersten schaltplan habe ich erstellt mit den werten die es in SMD bauform gibt. Danke in vorraus....
Du da die Schaltung mit 6V versorgst, könnte am Ausgang theoretisch 6V auftreten. In der Praxis werdens wahrscheinlich 4.5V sein. Trotzdem würde ich einfach noch einen 1k Widerstand noch nachschalten. Dann bist Du auf der sicheren Seite.
stimmt fällt mir gerade auch auf ... könnte doch aber auf 5 V DC gehen oder würden sich die werte zu stark verändern ?
Der R3 mit 20k kann fast beliebig sein. Nimm also nur 18k anstatt 18k + 2k2
Der LM324 arbeitet nur mit Signalen von 0V bis Vcc. Bei 6V also von 0V bis 4.5V Bei 5V also von 0V bis 3.5V Die Schaltung wird wohl auch bei 5V noch so arbeiten wie jetzt. Oder Du nimmst anstatt dem LM324 einen Rail2Rail OP. Also einer, der von 0 bis fast 5V geht
R9 mit 5k6 kannst Du auch weglassen. Dann hast Du eine etwas geringere Verstärkung. Oder Du nimmst einen 68k, dann hast Du eine etwas größere.
gut hab das mal geändert jetzt ist nur die frage hohe verstärkung mehr höhen oder gerringe verstärkung weniger höhen und mehr bässe???
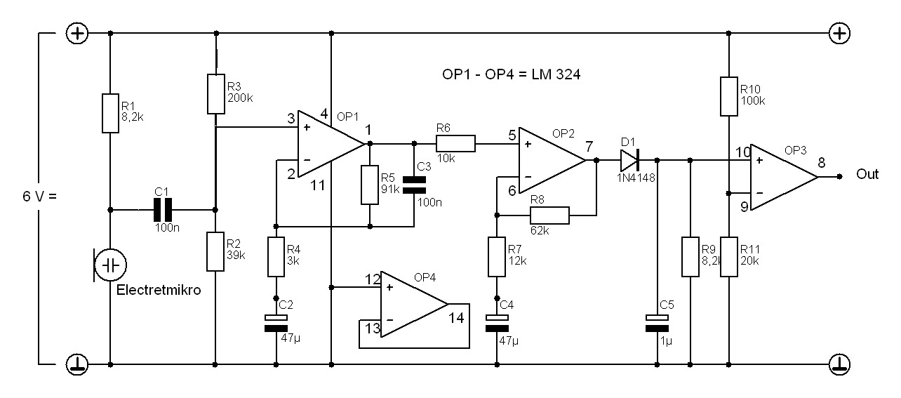
Hallelujah, was für ein Müll wieder! OP1 ist nicht richtig vorgespannt am "+" Eingang. R3 gehört an die Versorgungsspannung und nicht an den "+" Eingang. Der "+" Eingang gehört an C1. Außerdem sollte R3 wohl 200k sein. Dann wäre der "+" Eingang auf knapp 1V vorgespannt. Das macht Sinn, weil OP3 ja auch auf 1V vorgespannt ist.
das video hilft mir nicht viel weiter ... solche einträge die nichts mit dem thema zu tun haben kann man sich auch sparen! hm der eine sagt so der andere so... ich werde das ganze jetzt mal aus board bringen und es einfach mal probieren. wenn noch jemand was zu sagen hat ist das okay aber dann sinnvoll und nicht gleich "alles müll" der kann da posten wo leute fragen was denn der unterschied zwischen A und B ist, dann haben wir hier nicht den durcheinander!
Auserdem sollte die rechte schaltung 100%ig funktionieren nach dem beiträgen in dem anderen foren... also warum sollte es müll sein?!
Timex90 schrieb: > Auserdem sollte die rechte schaltung 100%ig funktionieren nach dem > beiträgen in dem anderen foren... also warum sollte es müll sein?! Richtig analog betrachtet ist sie müllig (Signaltreue). Aber genau darauf kommt es in der Anwendung überhaupt nicht an. Also ganz ruhig und gelassen bleiben... :)
naja ich seh mal zu das ich gleich in mein keller komme und dann kommt alles aufs brett entweder wird die luft schlecht oder ich hab mein signal das sauber ist...
Im ersten beitrag im rechten plan ist ein schusselfehler drinn! Nur weil das jetzt übernommen wurde, ist es nicht automatisch richtig :) Der nichtinvertierende eingang vom ersten opv muss ab und direkt an den 100nF. Der jetzt in derluft hängende 20k muss an die betriebsspannung. Das es auch so geht, ist eher zufall. Viel erfolg Axelr. HTC desire z
>Der nichtinvertierende eingang vom ersten opv muss ab und direkt an den >100nF. >Der jetzt in derluft hängende 20k muss an die betriebsspannung. Genau das habe ich ja gemeint. Zusätzlich muß der 20k Widerstand aber noch auf 200k erhöht werden, weil sonst OP1 so weit vorgespannt ist, daß OP3 auch ohne ein Signal dauernd durchschaltet. OP3 ist ja auf 1V vorgespannt.
Axel Rühl schrieb: > Das es auch so geht, ist eher zufall. Muß kein Zufall sein, da es für den Anwendungsfall nicht interessiert wie das Signal verstümmelt wird. Daher ist kein Arbeitspunkt oberhalb von GND nötig. Timex90 schrieb: > in etwa so? Da solltest Du R10 oder R11 einstellbar vorsehen, um die Ansprechschwelle verändern zu können. Halte Dir beim Nachbau am besten beide Varianten offen.
>in etwa so?
Ja, viel besser!
Achte bei den grünen Kurven auf den Maßstab! Mit der Originalschaltung,
zeigt die Simulation, hättest du überhaupt keine Chance, das Gerät zum
Laufen zu bringen.
C3 ist ein bißchen groß. Mit R5 ergibt das eine Grenzfrequenz von 17Hz.
Hast du so tiefe Bässe?? Verkleinere mal C3 auf 10...22nF.
>Da solltest Du R10 oder R11 einstellbar vorsehen, um die >Ansprechschwelle verändern zu können. Also, es ist schon sinnvoll, wenn OP1 und OP3 auf die gleiche Spannung vorgespannt sind und lediglich die Diodenflußspannung von D1 vom verstärkten Signal überwunden werden muß. Das funktioniert dann doch recht ordentlich, vor allem, wenn man R9 nicht zu hochohmig macht.
jetzt hab ich doch schon wieder ne kurze andere frage was ist das für ein program sieht gut aus will das auch haben ;) joa hohe bässe tiefe bässe würd mal tippen hmmmm.... also bis 17 hz zuuu tief noch tiefer und es wackelt nur noch .. also 20 bis 35. was die anlage bringt weiß ich nicht ... ist auf jedenfall ne richtig teuere pa anlage die ich mir leihen werde von einem profi also kann ich dazu nix sagen müsste ihn fragen. aber auch von der musik richtung her sollte es 20 bis 35 sein. in etwa müsste man mal ausprobieren das mit den potis ist auch ne sehr gute idee hab ich auch schon dran gedacht. aber warum 2 kann man das nicht irgendwie auf 1 beschränken?
Timex90 schrieb: > aber warum 2 kann man das nicht irgendwie auf 1 beschränken? Oder, nicht und. Du kannst auch beide durch ein Poti ersetzen und den Schleifer an den OPV Eingang hängen.
für welche berreiche wäre denn r10 und r11 zuständig welcher für ober und welcher für unten?? oder versteh ich gerade was nicht???
an Autor: Elena (Gast) welches Program wird als simulations program verwendet ???
Die Kombination von R10 und R11 nennt sich Spannungsteiler. Je höher also die Spannung am (-) Eingang von OP3 ist, um so größer muß das Eingangssignal sein um ein umschalten an dessen Ausgang zu bewirken. Diesen Schaltpunkt beeinflußt Du also mit dem Einsatz eines Potis, statt nur einen festen Umschaltpunkt zu haben.
aso habs glaube gefressen ... also kann ich damit die schwelle vom ausgangsignal ändern.
> an Autor: Elena (Gast) > welches Program wird als simulations program verwendet ??? Das Programm nützt dir aber nur etwas, wenn du weißt, was du erwartest. Und um zu wissen, was du erwarten mußt, mußt du vorher rechnen. :-) Is' wie mit nem Meßgerät, nur Messen macht keinen Sinn, man muß schon vorher wissen, was man erwartet.
Timex90 schrieb: > aso habs glaube gefressen ... also kann ich damit die schwelle vom > ausgangsignal ändern. Wo der Ausgang umschaltet, genau. Da die im ersten Beitrag von Dir gepostete Schaltung weder eine automatische Verstärkungsregelung noch eine Einstellbarkeit der Schaltschwelle beinhaltet, gehe ich bzgl. R2/R3 nicht unbedingt von einem Fehler aus. Denn sowohl bei Bumm Bumm als auch bei BUMM BUMM muß es ja funktionieren. Deshalb, wie gesagt, beide Optionen beim Aufbau möglich machen. Das Poti schadet bei beiden Varianten nicht.
ich verwende corcoclip aber damit hab ich echt probleme mit dem sim. freq und kein oszi .... sonst hab ich nur digital profi lab von abacom aber das verwende ich nur für digitale sachen
also verändert sich auch nichts wenn ich LAUTE oder leise musik habe oder gibt es da probleme?
Timex90 schrieb: > also verändert sich auch nichts wenn ich LAUTE oder leise musik habe > oder gibt es da probleme? Mit Deiner letzten geänderten Schaltung kann es da Probleme geben... Genau weißt Du es dann beim testen.
>also verändert sich auch nichts wenn ich LAUTE oder leise musik habe >oder gibt es da probleme? Doch, da wird es schon Probleme geben. Ich würde diese Schaltung hier mal ausprobieren: http://www.bader-frankfurt.de/elek/musikrgb.jpg Sie besitzt eine automatische Verstärkungsregelung und ist wohl von Elektor.
>Da die im ersten Beitrag von Dir gepostete Schaltung weder eine >automatische Verstärkungsregelung noch eine Einstellbarkeit der >Schaltschwelle beinhaltet, gehe ich bzgl. R2/R3 nicht unbedingt von >einem Fehler aus. Der Fehler ist, daß die Schaltung den LM324 dazu zwingt, auf der negativen Rail, also auf 0V zu arbeiten. Da der LM324 aber kein Rai-to-Rail-Typ ist, kommt er ausgangsseitig garnicht erst in die Pötte. Die Simulation zeigt ja schön, daß er sogar nach zwei Stufen kaum über 50mV kommt. Da OP3 aber erst bei 1V + 0,6V = 1,6V durchschaltet, scheint mir die Originalschaltung völlig ungeeignet zu sein. Sie wird weder mit BUMMMMM BUMMMMM, noch mit BUMM BUMM und schon ganricht nicht mit Bumm Bumm etwas Sinnvolles machen. Es macht niemals wirklich Sinn, eine Schaltung so wie hier im Grenzbereich eines OPamp zu betreiben. Und schon garnicht, wenn ein Greenhorn sie nachbauen soll. Da ist der Mißerfolg und die Frustration vorprogrammiert. Außerdem gibt man gerade dem Anfänger ein falsches Signal, weil man ihm damit indirekt sagt, daß Datenblätter Scheiße sind und nur unützes Zeug enthalten, wenn so ein Teil auch im angeblich verbotenen Bereich problemlos funktioniert.
gut ich schau mir dann mal die andere schaltung an und gug mal ob die bauteile relativ standart sind. kann ich bei der schaltung am ausgang 7 einfach auf einen 1k R gehen und dann in meinem mc gehehen ???
>kann ich bei der schaltung am ausgang 7 einfach auf einen 1k R gehen und >dann in meinem mc gehehen ??? Nein, aber du kannst T2 dafür nehmen: Du machst einfach an den Kollektor einen 4k7 Pull-up nach +5V und verbindest den Kollektor mit deinem µC. Das LED-Gedöns dort und die Schaltungen um T3 und T4 läßt du einfach weg.
*fummel sooooo mal alles auf "papier" gebracht ist das mit dem Potis (natürlich ohne R1 & 2) und dem ausgang richtig
Wenn ich heute noch etwas Zeit habe, simuliere ich dir die Schaltung. Jetzt nur soviel: Die Potis brauchst du nicht, weil du damit keine Schwelle mehr einstellen mußt. R3 ist ein bißchen falsch. Und, ja, du kannst natürlich auch einen 10k Pull-up verwenden.
also ich bekomme da hier ... glaube aber nicht das da was dran ist ... muss mich da glaube noch rein arbeiten
Schau dir bitte mal die Beschaltung von dem Eingangs-OPV an. Du hast einen Oszillator gebaut ...
Ich habe mal die Schaltung im Anhang simuliert. Die sollte klaglos funktionieren. Die Schaltung kann ein Eingangssignal von 0,5mV bis 100mV auf einen weitgehend konstanten Pegel am Ausgang regeln. Der Limiter arbeitet erstaunlich sauber und klirrarm, wahrscheinlich durch die hochohmige Darlington-Konfiguration. Nimm für P1 einen Cermet-Trimmer mit vielen Umdrehungen. Bei der Schaltung habe ich mich weitgehend an diesem Vorbild orientiert: http://sound.westhost.com/project62b.htm
nagut dann mach ich mich mal dran und bringe das alles in S-Plan7 unter und dann werd ich mal schaun ob ich das alles in SMD bauform bekommen. Vorher werd ich alles noch auf einem brett mal probieren.... denk mal morgen hab ich zeit dafür melde mich dann und mach en video gruss tim s aus h
Layout hab ich jetzt auch fertig wenn alles auf dem brett läuft werde ich das layout noch mal prüfen und dann bestell ich die teile und mach die platine.
mir ist noch ein fehler aufgefallen pin11 ic1 war nicht mit GND verbunden musste leider eine drahtbrücke über die platine ziehen um an masse zu kommen. R17 = 0 Ohm also brücke....
so platine ist fertig ... nur noch die bauteile besorgen und hoffen das alles klapt
Bei aller Bewunderung für dein sehr sehr schnelles Arbeiten solltest du daran denken, vor allem auf das Testen der Schaltung genügend Zeit und Energie zu investieren. Was, wenn ich irgendwo einen Fehler gemacht habe und ganze Schaltungsteile geändert werden müssen? Oder, wenn du plötzlich merkst, daß du eigentlich etwas ganz anderes haben wolltest?
Warum baust Du nicht einfach nach dem Mikro einen analogen, einstellbaren Tiefpaß, mit dem Du ein Schieberegister triggerst, auf. Den Ausgang des Schieberegisters hängst Du parallel an den µC. Einfach und funktionell. So baute man Lichtsteuerungen schon vor 20 Jahren.
no risk no fun hmm.... jetzt bin ich hier dran hab da schon viel arbeit reigesteckt... schaltung funktioniert auf dem board ganz gut ... allerdings keine SMD bauteile mal sehn was meine werke so bringen...
werde auf jedenfall berrichten wenn ich fertig bin... wenn als funktionieren sollte wer ich evtl. auch mal en video hochladen das man das auch mal hören und sehen kann und nicht nur als diagram
Bitte melde dich an um einen Beitrag zu schreiben. Anmeldung ist kostenlos und dauert nur eine Minute.
Bestehender Account
Schon ein Account bei Google/GoogleMail? Keine Anmeldung erforderlich!
Mit Google-Account einloggen
Mit Google-Account einloggen
Noch kein Account? Hier anmelden.















