Da ich momentan an meinem Aktuellen Project nicht weiter arbeiten kann, habe ich mir schon einmal ein paar gedanken zu meinem Folgeprojekt gemacht. Es geht, wie der Titel schon sagt, um Home-Automation. Da ich in einer stink normalen Wohnung zur Miete wohne und daher keinen datenbus verlegen will/kann, bin ich auf das interne Stromnetz (steckdosen / licht ..) angewiesen. In einer meiner unzähligen bastelkisten bin ich dabei auf interessante Module gestoßen: Netzwerkverbindung über das Stromnetz ... sind kleine Geräte, die man einfach in die steckdose steckt, haben einen Lan ausgang und man kann so die heim. rechner zu einem netzwerk verbinden. Diese technik würd ich gern für meine zwecke nutzen, aber natürlich in verkleinerter form ... Übertragungsart / Protokoll ect. soll erstmal nebensächlich sein. Frage ist, kennt wer eine schaltung, um auf das 50Hz /230V stromnetz per Mikrokontroller ein signal aufzuschalten? Mein erster Ansatz war eine datenverbindung via Funk ... Sprich, ich bau einen MC in die dose ein, inkl. kleinem Sender/empfänger (http://lynx-dev.com/index.php?option=com_rokdownloads&view=file&task=download&id=162%3Arfm22&Itemid=10&lang=es) doch meine befürchtungen liegen darin, das A: die Sendeleistung zu klein sein wird für die wohnungsweite abdeckung und 2. das 50hz/230v netz mehr als störend wirkt ... oder sollte ich komplett andere ansätze versuchen?
also, nach meinen erfahrungen brauchst du dir um die reichweite der RFM module keine sorgen machen... ich bau grad was ähnliches, und reichweitetests haben ordentlichen empfang auf 100m^2 grundfläche, über 2 stockwerke + keller ergeben. sogar im garten war noch was zu bekommen. (allerdings ländliche umgebung, + fertighaus - dh keine 30cm stahlbeton pro wand..) mfg
Bei einer Funkverbindung kann man sich ja auch ein Routing- bzw. Weiterleitungsprotokoll ausdenken. Somit müsste ein Modul nicht alle anderen, sondern bloss einen Nachbar sehen. Ganz trivial ist sowas nicht, aber bei nicht allzu hoher Datenrate sicher machbar. Das Stromnetz sollte deine Funkmodule jedenfalls nicht stören, da es in einem ganz anderen Frequenzbereich arbeitet. Oder hast du geplant, das HF-Funksignal via Stromkabel zu übertragen? Davon würde ich dann aber dringend die Finger lassen, da man kaum vorhersehen kann, wie die Antennenwirkung der Leitungen nicht vorhersehbar ist.
Die erste Idee war halt die übertragung mittels dieser kleinen module (RFM22) .. das sind Empf./sender combis ... gibts auch als nur sender / nur empfänger .... sorge dabei macht mir die Antenne.. das "Endprodukt" soll den Standard Lichtschalter ersetzen und in diese unterputz-aussparung passen ... eine Antenne wäre somit zu kurz, bzw könnte ich sie nicht "auslegen" .. sondern müsste sie ins unterputzgehäuse "wickeln" ... und dann sind mir halt diese Stromnetz-netzwerk adapter in die hände gefallen.. kann ja mal bei gelegenheit ein bild rein stellen oder/und versuchen, was zur beschaltung raus zu bekommen ...
>kennt wer eine schaltung, um auf das 50Hz /230V stromnetz per Mikrokontroller ein signal aufzuschalten? zB der TDA5051A bringt 600 oder 1200 baud.
Das Sieht ja schon mal viel versprechend aus... Mit Funkübertragung wollte ich sowieso mal rum experimentieren, also werd ich wohl beide varianten entwickeln ... Danke für den Link @ hacky
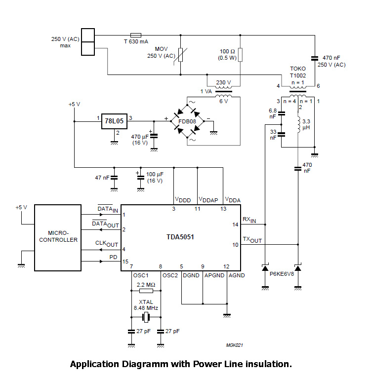
AppDiagramm.jpg Ne 6V~ Wicklung mit Brückengleichrichter reicht für einen 7805 ? Und überall im Haus Teile installieren mit 5 Watt Standbybedarf ? Wer soll die hunderten von Euros bezahlen für so einen Murks ?
naja, diese schaltbild, kurz überflogen, sah mir sicherer aus als das zweite hier ... 5 Watt (woher nimmst du die leistungsaufnahme?) sind schon heftig
Gero Nimo schrieb: > Diese technik würd ich gern für meine zwecke nutzen, aber natürlich in > verkleinerter form ... Übertragungsart / Protokoll ect. soll erstmal > nebensächlich sein. Frage ist, kennt wer eine schaltung, um auf das 50Hz > /230V stromnetz per Mikrokontroller ein signal aufzuschalten? Also die Chips dazu gibt es zum Beispiel von Maxim unter: http://www.maxim-ic.com/products/powerline/ Wobei für Dich warscheinlich diese hier 1) HomePlug™ 1.0-Compliant Chipset 2) 10kHz to 490kHz OFDM PLC Modem interessant sein dürften und laß Dich nicht durch sowas wie ABRIDGED DATA SHEET Download Rev 0 (PDF, 248kB) Request Full Data Sheet Das hat NICHTS mit NDAs zu tun, nur sind die Chips alle sehr neu und die wollen lediglich wissen, wer und für wechen Zweck die Chips eingesetzt werden. Du kannst auch sagen, das Du Student bist und sie deswegen ausprobieren willst. Du bekomst das Datenblatt und die Samples! -- Garantiert! > oder sollte ich komplett andere ansätze versuchen? Guck Dir mal obige Chips und die dazugehörigen AppNotes an Grüße Michelle
dunno... schrieb: > also, nach meinen erfahrungen brauchst du dir um die reichweite der RFM > module keine sorgen machen... Hüstel... In meiner lezten Wohnung in Strasbourg war nach 10m schluß weil massiver Betonbau... > ich bau grad was ähnliches, und reichweitetests haben ordentlichen > empfang auf 100m^2 grundfläche, über 2 stockwerke + keller ergeben. > sogar im garten war noch was zu bekommen. > > (allerdings ländliche umgebung, + fertighaus - dh keine 30cm stahlbeton > pro wand..) Wer will schon in einem Atomreaktor Wohnen? :-P Angeber :-D Ich habe hier auch GSM/HSPA Internetzugang zu O2 über 6km mit 7,2 MBit Downstream und 2,2 MBit Upstream... Stehe mit dem MobilHome (vollständig in Edelstahl gefertigt) mitten in der Pusta, habe eine 8m lange Ausfahrantenne (wie die Funkwagen der Armee) und oben ist ne 14dbi Yaggi-Antenne druff... Freie Sicht über mehr als 6km! Interessiert hier niemanden. Nunja, weder Deine Funklan noch mein GSM dürften standard sein! ;-) :-P Angeber :-D > mfg Grüße Michelle
> 5 Watt (woher nimmst du die leistungsaufnahme?)
Ein üblicher 1VA Kleintrafo nimmt 3,2 Watt aus dem Netz auf,
und der "Toko" Koppeltrafo wird auch noch Energie kosten.
mhh, dann eher die Schaltung ala AppDiagramm2.jpg .. dort solten weitaus geringere leistungen fließen/abfallen.
Als Koppeltrafo fuer Netzanwendungen verwendet man stromkompensierte Drosseln, zB von Epcos. Die brauchen keine Energie, die koppeln nur die NF auf das Netz.
Bitte melde dich an um einen Beitrag zu schreiben. Anmeldung ist kostenlos und dauert nur eine Minute.
Bestehender Account
Schon ein Account bei Google/GoogleMail? Keine Anmeldung erforderlich!
Mit Google-Account einloggen
Mit Google-Account einloggen
Noch kein Account? Hier anmelden.

