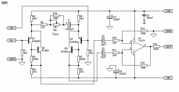
Hallo Ich habe die folgende Schaltung aus der Homepage http://sound.westhost.com/project66.htm nachgebaut und verstehe die Schaltung ausser die Funktionsweise des Volumenpotentiometers vollständig. Das Ganze hat eine minimale Verstärkung von ca. 20dB und maximal ca. 60dB. Ich verstehe einfach nicht, wieso beim drehen des Potentiometers die Spannung erhöht wird. Kann mir das jemand einleuchtend erklären? Gruss
Es verändert sich der wirksame Emitterwiderstand und damit die Verstärkung. Und das hängt auch mit der gegenphasigen Einspeisung "von der anderen Seite" zusammen.
mhh schrieb: > Es verändert sich der wirksame Emitterwiderstand und damit die > Verstärkung. Und das hängt auch mit der gegenphasigen Einspeisung "von > der anderen Seite" zusammen. Dass sich der wirksame Emitterwiderstand ändert kann ich mir auch nicht so wirklich vorstellen. Der Voluemenpoti wird wohl nur mit einer Gegenphasigen Einspeisung funktionieren, da DC ja geblockt wird.
mhh schrieb: > Und das hängt auch mit der gegenphasigen Einspeisung "von > der anderen Seite" zusammen. ... und ergibt eine Gegenkopplung. Das trifft es besser.
mhh schrieb: > mhh schrieb: >> Und das hängt auch mit der gegenphasigen Einspeisung "von >> der anderen Seite" zusammen. > > ... und ergibt eine Gegenkopplung. > > Das trifft es besser. Aber wenn der Potiwiderstand auf 0ohm steht ist die Verstärkung am grössten.
Dann wären wir wieder bei einer dynamischen Veränderung des Emitterwiderstandes. Muß ich mal in einer ruhigen Minute drüber nachdenken.
Durch Q1 fließt ein konstanter Strom. Würde er steigen, hätte dies einen größeren Spannungsabfall an R3 zur Folge, was Q2 sofort aufsteuern würde. Dies würde Q1 aber den Strom wegnehmen, weshalb der Strom durch Q1 sehr konstant gehalten wird. Ein Eingangssignal an der Basis von Q1 bewirkt nun, daß dieses an seinen Emitter übertragen wird, da für einen konstanten Kollektorstrom eine konstante Ube erforderlich ist. Am Emitter von Q1 steht also eine Kopie des Eingangssignals an. Ist der Gain-Steller (R9 mit Gedöns) jetzt sehr klein, fließt ein großer Signalstrom in den Kollektor von Q2. Dieser läßt ihn problemlos in den Emitter weiterfließen, weil dazu nur eine ganz ganz kleine Spannungsänderung an R3 erforderlich ist, die Konstantstromsituation von Q1 also nicht gravierend gestört wird. Dieser Signalstrom, der aus dem Emitter von Q2 herausfließt, verursacht nun an R4 einen Spannungsabfall, der einer verstärkten Kopie des Eingangsignals entspricht. Auch hier stört dieser Spannungsabfall die Konstantstromsituation von Q1 nicht, weil die Kollektor-Emitterspannungen von Q1 und Q2 diese Variation locker aufnehmen können.
> Ist der Gain-Steller (R9 mit Gedöns) jetzt sehr klein, fließt ein großer > Signalstrom in den Kollektor von Q2. Dieser läßt ihn problemlos in den > Emitter weiterfließen, weil dazu nur eine ganz ganz kleine > Spannungsänderung an R3 erforderlich ist, die Konstantstromsituation von > Q1 also nicht gravierend gestört wird. Hmm wieso fliesst ein grosser Strom in Q2, wenn der Gain-Steller klein ist?
>Hmm wieso fliesst ein grosser Strom in Q2, wenn der Gain-Steller klein >ist? Weil am Gain-Steller die gespiegelte Eingangsspannung anliegt, durch diesen ein Strom fließt und dieser in Q2 und Q4 weiterfließen muß. Ist der Gain-Steller klein gedreht, fließt durch ihn ein größerer Strom, als wenn er groß gestellt ist. Denk dran: Durch R3 und R7 fließt ein Konstantstrom. Also darf sich die Ube von Q1 und Q3 nicht wesentlich ändern. Also werden die Eingangsspannungsänderungen an die Emitter dieser Transistoren gespiegelt. Und da der zusätzliche Strom durch den Gain-Steller nicht in Q1 und Q3 fließen kann, muß er durch Q2 und Q4 fließen. Das ist wegen der Stromverstärkung dieser Transistoren kein Problem. Dazu muß sich die Spannung an R3 und R7 nur sehr unwesentlich ändern, was die Konstantstromsituation dort nicht nennenswert durcheinander bringt.
Elena schrieb: >>Hmm wieso fliesst ein grosser Strom in Q2, wenn der Gain-Steller klein >>ist? > > Weil am Gain-Steller die gespiegelte Eingangsspannung anliegt, durch > diesen ein Strom fließt und dieser in Q2 und Q4 weiterfließen muß. Ist > der Gain-Steller klein gedreht, fließt durch ihn ein größerer Strom, als > wenn er groß gestellt ist. Ohh vielen Dank. Das Ganze ist ja reichlich kompliziert. Danke vielmals :)
So kompliziert ist es auch nicht. R2 und R6 als Emitterwiderstände spielen Stromgegenkopplung für Q1 und Q3. Das verringert bekannterweise die Verstärkung gegenüber einer Stufe ohne Emitterwiderstand. Wird nun das Signal mehr oder weniger stark über R9/ R14/ VR1/ C1 gegenphasig eingespeist, verringert das den Spannungshub an den Emittern als wären diese Widerstände verkleinert worden. Damit entsteht an den Kollektoren von Q1 und Q3 ein größeres Nutzsignal, da sich die Aussteuerung von Q1 und Q3 erhöht. Das ergibt die Gainregelung. Das Ergebnis ist also das Gleiche wie eine Verringerung des Wertes der Emitterwiderstände. Es wirkt hier als eine dynamische Verkleinerung des Emitterwiderstandes, ohne aber den Gleichstromarbeitspunkt zu verändern. Q2 und Q4 als Konstantstromquellen gaukeln der Verstärkerstufe eine höhere Betriebsspannung incl. größerem Arbeitswiderstand vor. Das linearisiert die Verstärkerstufe (kleinerer Klirrfaktor), was aufgrund fehlender Einbindung der Vorstufe in die Spannungsgegenkopplung auch sinnvoll ist.
Bei diesem Mackie-Mischer wird dieses Prinzip noch auf die Spitze getrieben. Hier werden die Ströme mit Konstantstromquellen und OPamps konstant gehalten.
Bitte melde dich an um einen Beitrag zu schreiben. Anmeldung ist kostenlos und dauert nur eine Minute.
Bestehender Account
Schon ein Account bei Google/GoogleMail? Keine Anmeldung erforderlich!
Mit Google-Account einloggen
Mit Google-Account einloggen
Noch kein Account? Hier anmelden.

