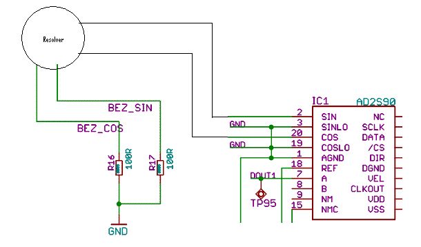
Hallo zusammen, kennt sich einer von euch mit Resolvern aus? Ich bräuchte Hilfe beim Anschließen eines Resolvers. Mein Problem liegt im Anschluss der Massen, der einzelnen Resolverwicklungen. Im Datenblatt meines Auswertebausteine (AD2S90) werden alle Bezugspotentiale auf Masse gelegt. Siehe Anhang Seite 5. In einer Schaltung habe ich allerdings gesehen, dass die Bezüge für die Ausgangssignale mit einem 100 Ohm Widerstand gegen Masse gelegt werden. Die Eingange SINLO und COSLO des AD2S90 sind direkt mit Masse verbunden. Siehe Schaltplan. Das Datenblatt des Resolvers (Tamagawa) verstehe ich so, dass die Signale differenziell gemessen werden sollen. Was ist nun richtig??? 1. Alles auf eine Masse? 2. Sekundärwicklung mit 100 Ohm gegen Masse, und Eingänge des AD2S90 auf Masse 3. Differenziell messen Vielen Dank für eure Hilfe. Gruß Benjamin
Benjamin A. schrieb: > 3. Differenziell messen In Störverseuchten Umgebungen wird das besser sein. mfg mf
minifloat schrieb: > In Störverseuchten Umgebungen wird das besser sein. Da es sich nur um eine Demonstrationsplattform handelt, ist die Störanfälligkeit nicht so super wichtig. Kennt denn jemand den Sinn von den 100 Ohm Widerständen? Mir würde da nur Kurzschlussfestigkeit einfallen, oder sind die für etwas anderes? Gruß Benjami
Bitte melde dich an um einen Beitrag zu schreiben. Anmeldung ist kostenlos und dauert nur eine Minute.
Bestehender Account
Schon ein Account bei Google/GoogleMail? Keine Anmeldung erforderlich!
Mit Google-Account einloggen
Mit Google-Account einloggen
Noch kein Account? Hier anmelden.
