Vor einiger Zeit habe ich einen Lichtwecker gebaut. Er funktioniert auch soweit, allerdings gibt es ein sehr störendes Problem. Im Winter funktioniert er, wie er soll. Innerhalb von 30 Minuten wird er hell. Helligkeitswahrnehmung durch exponentielle Kurve gut kompensiert. Im Sommer/wenn es durchgehend sehr warm ist flackert dagegen das Licht zu unregelmäßigen Zeitpunkten. Das heißt, es wird langsam heller wie gehabt, dann wird plötzlich einige Zeit ganz durchgeschaltet, was sich in einem sehr unangenehmen Flackern zeigt. Meine Fragen: Woran kann es allgemein liegen - was kann man aus der Temperaturabhängigkeit schließen? Ist ein Fehler im Schaltplan, der dazu führt? Ist der Fehler in der Firmware zu suchen? Ist der Fehler in der Realisierung der Schaltung zu suchen(Abstände 230V WS <-> 5V GS)
WeckerLicht schrieb: > im Sommer Es könnTE ein Wärmefehler zu sein. Nimm einen Trichter und den Fön Deiner Frau. Erwärme die Bauteile der Reihe nach etwas. Wenn sich der Zustand ändert, dann tausche dieses Teil.
mhh schrieb: > R1 und R(C?)12, sollten die nicht über dem Triac statt der Lampe liegen? Das geht beides. Hat Vor-, und Nachteile. Du hast recht, es heißt C12. Ist aber nur in der Zeichnung falsch(gewesen). oszi40 schrieb: > Es könnTE ein Wärmefehler zu sein. Nimm einen Trichter und den Fön > Deiner Frau. Erwärme die Bauteile der Reihe nach etwas. Wenn sich der > Zustand ändert, dann tausche dieses Teil. Gute Idee.
Ich habe nun den LW in die Tiefkühltruhe getan. Nachdem ich ihn wieder herausgeholt, getrocknet und angeschlossen habe funktioniert er ohne Flackern. Deine Idee gefällt mir nicht mehr, oszi40. Lieber hätte ich einen Hinweis, welches Bauteil besonders anfällig ist und dieses gezielt prüfen. Der LW ist im Dauereinsatz, das mag bei der Problemlösung hilfreich sein.
holger schrieb: > Häng MCLR mal über einen Widerstand an 5V. Nicht nötig, MCLR ist deaktiviert und fungiert als Pin.
WeckerLicht schrieb: >> R1 und R(C?)12, sollten die nicht über dem Triac statt der Lampe liegen? > Das geht beides. Gleich gut oder gleich schlecht? WeckerLicht schrieb: >> oszi40 schrieb: >> Es könnTE ein Wärmefehler zu sein. > Deine Idee gefällt mir nicht mehr, oszi40. Für Fehlersuche mit thermischen Effekten hat sich Kältespray bewährt... Und: es ist überaus wichtig, grundsätzlich zu wissen, OB die Temperatur überhaupt einen Einfluss auf das Fehlerbild hat!!! Du wirst da mal eine Software draufmachen müssen, bei der du den "wackligen" Bereich manuell einstellen kannst. Denn sonst mußt du ja immer eine halbe Stunde warten... WeckerLicht schrieb: > Ist der Fehler in der Realisierung der Schaltung zu suchen > (Abstände 230V WS <-> 5V GS) Das sieht man auf dem Schaltplan nicht...
>Für Fehlersuche mit thermischen Effekten hat sich Kältespray bewährt...
Man achte jedoch auf häßliches Kondenswasser.
SW-Fehler sind bei Wärme sind seltener. Oft tritt das Übel an
schwächlich dimensionierter HW auf. Leider sieht meine Glaskugel aus der
Ferne auch keine Leiterrisse od. Spannungsspitzen. Da hilft nur messen.
Lothar Miller schrieb: > Und: es ist überaus wichtig, grundsätzlich zu wissen, OB die Temperatur > überhaupt einen Einfluss auf das Fehlerbild hat!!! Der Fehler tritt bei anhaltender Wärme - wie im Sommer - auf. Kleine Schwankungen gibt es auch im Winter, sie sind aber sehr selten. Willst du dennoch die Temperatur ausschließen? > Du wirst da mal eine Software draufmachen müssen, bei der du den > "wackligen" Bereich manuell einstellen kannst. Denn sonst mußt du ja > immer eine halbe Stunde warten... Die Aussetzer sind zu verschiedenen Zeiten. Daher ist es nicht einschränkbar. >> Ist der Fehler in der Realisierung der Schaltung zu suchen >> (Abstände 230V WS <-> 5V GS) > Das sieht man auf dem Schaltplan nicht... Darum geht es auch nicht, sondern um generelle Empfehlungen zur Abschirmung.
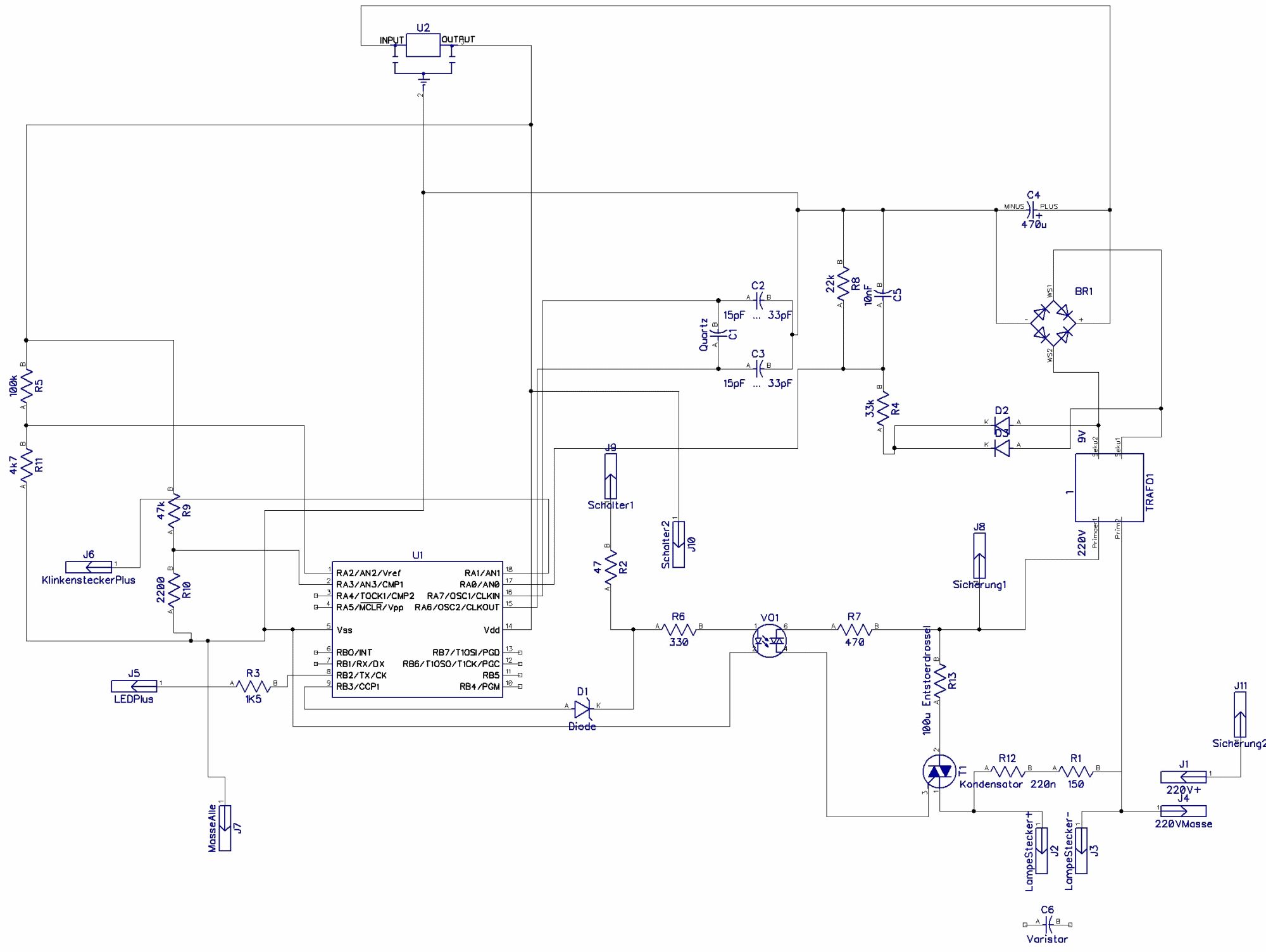
oszi40 schrieb: >>Für Fehlersuche mit thermischen Effekten hat sich Kältespray bewährt... > Man achte jedoch auf häßliches Kondenswasser. > > SW-Fehler sind bei Wärme sind seltener. Oft tritt das Übel an > schwächlich dimensionierter HW auf. Leider sieht meine Glaskugel aus der > Ferne auch keine Leiterrisse od. Spannungsspitzen. Da hilft nur messen. "Dimensioniert" hat nichts mit Leiterrissen zu tun. Gute oder schlechte Dimensionierung erkennst du auf dem Schaltbild. Fangen wir an: U-Teiler R4 & R8. Sind diese zwei Widerstände ausreichend dimensioniert? Denn dort könnte ja eine Überspannung auftreten, wenn statt 230V eine Überspannung auftritt. Ein Trafo ist kein Spannungsbegrenzer. Die Spannungsquelle ist ja "die gleiche", welche zerhackt wird. VO1 ist ein MOC3023 T1 ist ein BT 136/600 Sind dort Fehler mit der Temperatur zu erwarten? Allgemein: Ich messe ungern an 230V.
WeckerLicht schrieb: > Darum geht es auch nicht, sondern um generelle Empfehlungen zur > Abschirmung. Abschirmung hilft nur gegen bestimmte Störungen. Bei Dir ist eher der Triac oder evtl. Optokoppler auf Wärmeanfälligkeit zu prüfen. Man könnte auch den Optokoppler gegen eine LED tauschen und dann mal nachsehen ob diese auch flackert.
WeckerLicht schrieb: > Die Aussetzer sind zu verschiedenen Zeiten. Ich hätte da auf unterschiedliche Phasenwinkel getippt... > Darum geht es auch nicht, sondern um generelle Empfehlungen zur > Abschirmung. Was willst du mit Abschrimung erreichen? Wie kommst du darauf, dass du ein Problem mit der Abschirmung hast? Zeig doch mal ein Foto von deinem Aufbau... > Gute oder schlechte Dimensionierung erkennst du auf dem Schaltbild. Ich kann die beste Dimensionierung mit einem schlechten Aufbau vermurksen. Und eigentlich kann bei der Schaltung, die du hast, ausser der Software nicht viel schiefgehen... Das Problem ist nicht hier im Schaltplan (mal von dessen Eigenartigkeiten abgesehen). WeckerLicht schrieb: > U-Teiler R4 & R8. Sind diese zwei Widerstände ausreichend dimensioniert? > Denn dort könnte ja eine Überspannung auftreten, wenn statt 230V eine > Überspannung auftritt. Ein Trafo ist kein Spannungsbegrenzer. Rechne mal nach, wie hoch die Spannung werden müsste, bevor etwas kaputtginge: der uC kann an seinem Eingangspin über die Schutzdiode sicher 10mA ab. Dieser Strom wäre bei 10mA*33kOhm = 330V am Trafo erreicht. Erwartest du eine derartige (dauerhafte) Spannungüberhöhung? WeckerLicht schrieb: >> Und: es ist überaus wichtig, grundsätzlich zu wissen, OB die Temperatur >> überhaupt einen Einfluss auf das Fehlerbild hat!!! > Der Fehler tritt bei anhaltender Wärme - wie im Sommer - auf. Kleine > Schwankungen gibt es auch im Winter, sie sind aber sehr selten. Willst > du dennoch die Temperatur ausschließen? Genau das will ich nicht. Du sollst/mußt den Fehler stabilisieren und lokalisieren. BTW: Warum antwortest du auf Fragen immer mit Gegenfragen und Annahmen?
oszi40 schrieb: > Bei Dir ist eher der Triac oder evtl. Optokoppler auf Wärmeanfälligkeit > zu prüfen. Man könnte auch den Optokoppler gegen eine LED tauschen und > dann mal nachsehen ob diese auch flackert. Ich werde das Oszilloskop daranhängen. Wenn das Signal gleichmäßig ist während das "echte" Licht flackert, wissen wir, daß das Problem zwischen Triac und Optokoppler oder Triac und 230V WS liegt. Oder wenn die Ursache im µC liegt, das Problem dort suchen.
Lothar Miller, du gehst mir mit deiner Möchtegernüberheblichkeit auf die Nerven. Nimm dir ein Beispiel an oszi40.
WeckerLicht schrieb: > Oszilloskop Denk daran, daß die Oszi-Masse meist mit dem Schutzleiter verbunden ist!!! Trenntrafo für Schaltung benutzen!
oszi40 schrieb: > WeckerLicht schrieb: >> Oszilloskop > Denk daran, daß die Oszi-Masse meist mit dem Schutzleiter verbunden > ist!!! Trenntrafo für Schaltung benutzen! Denk dran, daß mein Oszilloskop portabel ist und ich es nicht zum ersten Mal benutze.
WeckerLicht schrieb: > Lothar Miller, du gehst mir mit deiner Möchtegernüberheblichkeit auf die > Nerven. Gut, seis drum. Dann such deinen Fehler selber... Ich MUSS dir nicht helfen, ich BEKOMME nichts dafür. Aber sei dir sicher: ich habe schon ganz andere Schaltungen entwickelt und Fehler darin gesucht und gefunden.
Lothar Miller schrieb: > WeckerLicht schrieb: >> Lothar Miller, du gehst mir mit deiner Möchtegernüberheblichkeit auf die >> Nerven. > Gut, seis drum. Dann such deinen Fehler selber... > > Ich MUSS dir nicht helfen, ich BEKOMME nichts dafür. Aber sei dir > sicher: ich habe schon ganz andere Schaltungen entwickelt und Fehler > darin gesucht und gefunden. Je öfter ich das lese desto attraktiver wird es mir. Wenn du dir dagegen ein Beispiel an oszi40 - mit Ausnahme von Beitrag "Re: Lichtwecker flackert" - nimmst, kannst du auch hier weiterhelfen und ich werde dem mit Respekt begegnen. Wenn nicht, kann ich auch darauf verzichten.
WeckerLicht schrieb: > oszi40 schrieb: >> WeckerLicht schrieb: >>> Oszilloskop >> Denk daran, daß die Oszi-Masse meist mit dem Schutzleiter verbunden >> ist!!! Trenntrafo für Schaltung benutzen! > > Denk dran, daß mein Oszilloskop portabel ist und ich es nicht zum ersten > Mal benutze. Nee, solche Sprüche gehen wirklich nicht. Geh doch ein anderes Forum belästigen.
Hans Mayer schrieb: > oszi40 schrieb: >> Denk daran, daß die Oszi-Masse meist mit dem Schutzleiter verbunden >> ist!!! Trenntrafo für Schaltung benutzen! > Nee, solche Sprüche gehen wirklich nicht. > Geh doch ein anderes Forum belästigen. oszi40 muß nicht gleich gehen. Aber den guten Eindruck, den ich von ihm hatte hat er doch etwas vermindert.
@ WeckerLicht (Gast) Seltsame Art, sich die Helfer auszusuchen. Nur zu dumm, daß sich die Helfer auch den zu Helfenden aussuchen...
@ naja (Gast) Gut, von Menschen wie dir nicht ausgewählt zu werden so bleiben mir inkompetente Menschen vom Leib.
Die Phasenverschiebung zwischen Triac und Opto-Triac durch die Drossel R13 könnte ein Problem sein. Hast du das mal mit LTSpice simuliert?
Ach bitte, können wir diesen Weckerlicht nicht irgendwie sperren, der Ton ist unerträglich.
WeckerLicht schrieb: > @ naja (Gast) > Gut, von Menschen wie dir nicht ausgewählt zu werden so bleiben mir > inkompetente Menschen vom Leib. Du hast ein technisches Problem und scheinst es allein nicht lösen zu können. Bist Du da der inkompetente Mensch? Also mußt Du Dich konsequenter Weise von Dir abwenden, denn Du kannst Dich ja Deiner Aussage nach selber nicht ab. Das Problem liegt übrigens erst nach dem Optokoppler.
LOL, selten gesehen wie sich einer so ins Knie gefickt hat :D von nix ne Ahnung und denen die helfen wollen vor's Schienbein kloppen! WeckerLicht Du bist ein Held :)
hehe, das wird noch lustig popcornHol Immwieder schön wie die Leute meinen die kompetenteste Hilfe nicht nötig zu haben...
naja schrieb: > Das Problem liegt übrigens erst nach dem Optokoppler. Oder die Zeit vom Nulldurchgang bis zum Zündzeitpunkt für das Opto-Triac wackelt etwas und ist so lang, so dass die Zündung in die nächste Halbwelle rutschen kann (Schaltschwelle, programmiertes Zünd-Delay)? Kommt drauf an, was der TO als Flackern bezeichnet.
Triggerzeitpunkt schrieb: > Kommt drauf an, was der TO als Flackern bezeichnet. Flackern heißt folgendes: Stelle dir eine exponentielle Helligkeitskurve mit Spitzen vor, die dort nach Exp.gleichung nicht sein sollten. > Die Phasenverschiebung zwischen Triac und Opto-Triac durch die Drossel > R13 könnte ein Problem sein. Hast du das mal mit LTSpice simuliert? Nein, ich habe LTSpice nicht. Was würdest du wie ändern?
Triggerzeitpunkt schrieb: > Oder die Zeit vom Nulldurchgang bis zum Zündzeitpunkt für das Opto-Triac > wackelt etwas und ist so lang, so dass die Zündung in die nächste > Halbwelle rutschen kann (Schaltschwelle, programmiertes Zünd-Delay)? Kannst du das mit der Temperaturabhängigkeit vereinbaren?
Ich habe es gemessen. WENN das Flackern eintritt, dann etwa bei 2ms Ein, 5ms Aus. Tritt das Flackern häufiger in kurzen Zeitabständen auf, scheint sich das auch auf D2 und D3 auszuwirken, sodaß selbst der Chip über kurze Zeiträume(ca. 20ms bis 40ms) nur einen hohen Pegel ausgibt. Allerdings fährt das Programm danach fort, es kommt also nicht zu einem Reset des PIC. Hilft das weiter?
Hallo,
> Hilft das weiter?
Na ja, jetzt wissen wir, dass das Problem im Sommer haeufig auftritt.
Und im WInter auch, aber selten.
Und dass Du nicht gerne was warm machst und ungern an 230V misst
(ooops....230V-basteln aber nicht messen wollen...?)
Dan liegt das Problem - wie schon angedeutet wurde - an Deiner Auwertung
des Nulldurchganges.
Die ist naemlich nicht trivial und wenn auf Deiner Netzspannung
Stoerungen auftreten, dann sollte die auch noch funktionieren (die
programmiert man am besten mit Timern so, dass nur zu bestimmten
Zeitpunkten Signal erkannt werden duerfen, sozusagen als Nachlauffilter
oder PLL)
Gruss
Michael
Michael Roek schrieb: > (ooops....230V-basteln aber nicht messen wollen...?) Man lötet nicht am heißen Draht, hat dir das deine Mutter nicht gesagt? > Dan liegt das Problem - wie schon angedeutet wurde - an Deiner Auwertung > des Nulldurchganges. > Die ist naemlich nicht trivial und wenn auf Deiner Netzspannung > Stoerungen auftreten, dann sollte die auch noch funktionieren (die > programmiert man am besten mit Timern so, dass nur zu bestimmten > Zeitpunkten Signal erkannt werden duerfen, sozusagen als Nachlauffilter > oder PLL) Das Problem tritt meißt dann auf wenn das Signal, das am Optokoppler anliegt NICHT gestört ist. Nur wenn über einen kurzen Zeitraum viele Störungen(häufiges Flackern) auftreten, wirkt es zurück und auch das Sendesignal ist ein durchgehend hoher Pegel. DAS kann ich mit Optimierung der Software kompensieren, das Grundflackern-Problem ist dadurch allerdings nicht gelöst, weil der Chip dann das tut, was er soll.
>> (ooops....230V-basteln aber nicht messen wollen...?) > Man lötet nicht am heißen Draht, hat dir das deine Mutter nicht gesagt? Das ist genau wie die Bengel, die einen HF-Sender bauen wollen, aber keinen Frequenzzaehler haben.....pardon......keine Frequenz messen wollen! ;-) > wenn über einen kurzen Zeitraum viele > Störungen(häufiges Flackern) auftreten, wirkt es zurück Na bitte.....da findest DU doch genau die Loesung: Dein Nulldurchgangsdetetktor wird durch Stoerungen aus dem Tritt gebracht. w.z.b.w. Gruss Michael
Ich habe es gemessen. WENN das Flackern eintritt, dann etwa bei 2ms Ein, 5ms Aus. Tritt das Flackern häufiger in kurzen Zeitabständen auf, scheint sich das auch auf D2 und D3 auszuwirken, sodaß selbst der Chip über kurze Zeiträume(ca. 20ms bis 40ms) nur einen hohen Pegel ausgibt. Allerdings fährt das Programm danach fort, es kommt also nicht zu einem Reset des PIC. Hilft das weiter?
> Hilft das weiter?
Ja.
s.o.:
Dein Nulldurchgangsdetetktor wird durch Stoerungen aus dem Tritt
gebracht.
Aber wenn Du keine Hilfe willst dann mach nur weiter so.
Gruss
Michael
WeckerLicht schrieb: >> Die Phasenverschiebung zwischen Triac und Opto-Triac durch die Drossel >> R13 könnte ein Problem sein. Hast du das mal mit LTSpice simuliert? > Nein, ich habe LTSpice nicht. Was würdest du wie ändern? Da würde ich auf die Linear-Seite gehen, in die Suche LT-Spice eingeben, damit den Download-Link finden und unter Verneinung einer Registrierung herunterladen. Läuft übrigens auch unter Wine auf Unixoiden Betriebssystemen. mfg mf
Mini Float schrieb: > Da würde ich auf die Linear-Seite gehen, in die Suche LT-Spice eingeben, > damit den Download-Link finden und unter Verneinung einer Registrierung > herunterladen. Läuft übrigens auch unter Wine auf Unixoiden > Betriebssystemen. > mfg mf Das ist nicht das Problem sondern die Frage ist, was er wie im Aufbau ändern würde.
Ich fass es nicht, den Fred gibts immer noch... :-o Leute, Hut ab, ihr seid echt geduldig... ;-) @ Weckerlichtlein Ich hätte da schon eine Idee, die hat damit zu tun, dass man nach ein paar zuverlässig erkannten Nulldurchgängen auch einfach einen 9,5ms Zähler laufen lassen könnte, der die Software für diese Zeit blind und damit unempfänglich für Störimpulse machen würde. Denn nach einem Nulldurchgang vergehen sicher 9,5ms (und meist sogar eine zusätzliche halbe ms) bis der nächste Nulldurchgang kommt. Aber das willst du nicht hören, denn deine Frage war ja, was im Aufbau zu ändern wäre (wobei man diese Frage ja gar nicht beantworten kann, weil niemand deinen streng geheimen Aufbau kennt).... WeckerLicht schrieb: > Lothar Miller, du gehst mir mit deiner Möchtegernüberheblichkeit > auf die Nerven. Nimm dir ein Beispiel an oszi40. Also gut, tschüss dann...
Anbei der Aufbau.
Ich antworte der Allgemeinheit in der Hoffnung, konkrete Anregungen zu
finden. Mich interessieren nur die Antworten von denen, die konkrete
Anregungen geben können und nicht aus Haß auf Ihre Mutter, Ehepartner,
oder fehlender (Ehe)partner versuchen, Ihre Unzulänglichkeit mit
Beleidigungen eines völlig fremden Menschen (mir) zu kompensieren.
Zum Inhalt:
Leider funktioniert ein
Start:
Triac aus
Warten AusZeit 'AusZeit = 10000 - EinZeit
Triac ein
Warten EinZeit
GOTO Start
nicht, da es asynchron ist. Ich bin also doch auf den Nulldurchgang
angewiesen, jedes eigenständige Wiederholen scheint die Schaltung "aus
dem Takt" zu bringen.
Mit Beachtung des Nulldurchgangs ist das Signal sehr sauber - bis auf
die genannten Aussetzer.
Ich habe es vorläufig so gelöst, damit kein Aufblinken sondern ein
Ausschalten die Folge ist:
While Audioeingang = Ein
Pauseus Zeit - Ausgleich
If Welle = Ein Then
Triac = Ein
Pauseus 10000 - Zeit
EndIf
Triac = Aus
If Welle = Ein Then
While Welle = Ein
Wend
EndIf
While Welle = Aus
Wend
Wend
Pauseus = Warte Zeit in µs
Zeit = Wird per parallel Laufendem Timer von 10000 abgezogen.
Ausgleich = Kompensation der Ausschaltzeit, es gibt keinen
Nullpunktdurchgang sondern - wegen der Komparatorreferenzspannung - ein
Nullpunktfenster. Ausgleich = 1/2 Zeit des Nullpunktfensters
Das funktioniert wie es soll - eine gute Lösung ist es nicht.
Lothar Miller schrieb: > Ich fass es nicht, den Fred gibts immer noch... :-o > Leute, Hut ab, ihr seid echt geduldig... ;-) Hallo Lothar, das klappt ja jetzt prima, da Gast WeckerLicht mit sich selber diskutiert! Er hat weder Deinen noch meinen Hinweis verstanden geschweige den umgesetzt.... und in ein paar Wochen schaut hier irgendjemand neues herein, der den Thread noch nicht verfolg hat, und es geht dann in gleichem Stil und Ton weiter..... Nicht verzweifeln. Ich habe mir angewoehnt, vor Abschicken eines Postings meine Nachricht mal ein paar Minuten offen liegen zu lassen..... und meistens verzichte ich dann im Interesse meiner geistigen Gesundheit darauf..... Gruss Michael
Bitte melde dich an um einen Beitrag zu schreiben. Anmeldung ist kostenlos und dauert nur eine Minute.
Bestehender Account
Schon ein Account bei Google/GoogleMail? Keine Anmeldung erforderlich!
Mit Google-Account einloggen
Mit Google-Account einloggen
Noch kein Account? Hier anmelden.


