Guten Tag allerseits, ich will eine aktive Ferritantenne für LW und MW aufbauen. Dazu wickele ich 45 Windungen auf einen Ferritstab und verbinden die Anschlüss mit einem Verstärker. Siehe ANhang. Zunächst fehlt mir jede Vorstellung von den Eingangsspannungen, die ich bei einer reellen Signalstärke an der Spule erwarten kann. Die Simulation geht von einer Spannung von 50 µV aus. Dann hat der Verstärker einen seltsamen Frequenzgang. Er fällt mir am Ende des Bereiches zu stark ab, ich hätte da gerne eine halbwegs konstante Verstärkung. Ich wüsste gerne, weche Bauelemente geändert werden müssen, um das zu erreichen. Gruss Robert
hallo, mit asc kann ich nix anfangen, poste doch mal das schaldbild und so als png!
hm, und das soll so, dass die ferritantenne nicht mit einem drehkondensator auf die jeweilige empfangsfrequenz abstimmbar gemacht wird, du willst sozusagen eine breitbandantenne???!!
> Ich wüsste gerne, weche Bauelemente geändert > werden müssen, um das zu erreichen. Vorschlag: C1 und C5 auf annähernd 0 ändern. mfG ingo
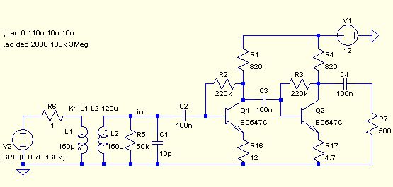
Hallo rfr Erst mal hab ich hier eine Ferritantenne vermessen: Länge 140, D=10mm Der AL-Wert beträgt 74nH/N^2. Deine 45 Windungen würden eine Induktivität von 150µH ergeben. Das scheint für den Bereich von 150kHz bis 1,6MHz schon optimal zu sein. Jedoch stellt Dein Eingangstransistor für die Quelle eine ziemliche Last dar, insbesondere am oberen Ende des Frequenzbereiches. Ein Emitterwiderstand wirkt da Wunder. Der Eingangswiderstand verdoppelt sich von ca. 450 auf 900 Ohm. Dadurch verschiebt sich auch die Grenzfrequenz des Tiefpasses, bestehend aus der Induktivität und dem Eingangswiderstand des Verstärkers, ein wenig nach oben. Der Arbeitspunkt sollte besser eingestellt werden. An den Kollektoren sollte ca. die halbe Betriebsspannung zu messen sein. Dann fehlt die Last am Ausgang, da diese die Verstärkung und den Frequenzgang mit beeinflußt. Ein Verstärker ohne Last macht keinen Sinn. Das wäre wie ein WOM (write only memory). Darf man fragen, was Du damit planst? Trotz Reduzierung der Verstärkung durch die Emitterwiderstände beträgt diese immer noch 60dB. Das ist schon recht viel und würde des Nachts so manchen Weltempfänger überfordern. Das Grundrauschen auf MW beträgt bereits > 10µV, welches Du auch auf 10 mV verstärkst. Gruß, Bernd
Ich plane einen Verstärker für meinen murphy-richards KWEmpfänger. Der ist ziemlich taub. Die Antenne soll eine Ferritantenne sein und für 3 - 30 MHz eine Spulenantenne mit ca 50 cm Durchmesser. Dieese sollen steckbar sein, die Steckverbindung ist eine BNC. Folgende Fragen bestehen noch: -) Wie kann ich das Rauschen reduzieren? -) Wie kann ich die Verstärkung regelbar machen? -) Ist eine AVR sinnvoll? -) Welche Spule nehme ich zur Trennung von Gleichstrom und HF in der Speisung? Gruss Robert
Hallo Ich arbeite auch mit einer aktiven Ferritantenne. Könntet ihr mir mal mitteilen wie viel µV ein Ortssender an der Ferritantenne bringt und mit welcher PSpice Software ihr arbeitet, in Bezug auf das *.asc Format. mfg Gurus Ro
Ro schrieb: > Ich arbeite auch mit einer aktiven Ferritantenne. > Könntet ihr mir mal mitteilen wie viel µV ein Ortssender an der > Ferritantenne bringt Mit auf Resonanz abgestimmter Antenne oder Breitband?
Hat die speisende Quelle V2 keinen Innenwiderstand ? Dann sollte R6 deutlich grösser probiert werden, z.B. ab 10 Kiloohm.
Ich überlege derzeit, die Spule in Resonanz zu betreiben. Mit welchen Ausgangsspannungen kann ich überhapt rechnen? ich habe angenommen, dass ich mit einer gescheit gefertigten Spule - 10 dB gegenüber einem Dipol habe (ich bin Optimist) und habe mit einer modifizierten Schaltung nach BerndW ein Ergebnis von -20 dB. Das erscheint mir viel, Ist es sinnvoll, eine AVR oder ähnliches vorzusehen? Gruss Robert
Ich mach mal die Ingrid...:-) in'm VFO Magazin habe ich auf Seite http://www.vfo-magazin.de/2006/06/die-rahmenantenne-%E2%80%93-dimensionierung-der-spule-als-teil-des-lc-resonanzkreises/ nachgeschlagen, um meine Spule zu dimensionieren. (Die Tabelle ist am Ende der Seite.) Die Werte für 300 mm Durchmesser erscheinen mir sehr suspekt, wenn man sie mit den anderen Werten der Spulen anderer Durchmesser vergleicht. Wieso geht eine Spule grösseren Durchmessers noch bei höheren Frequenzen, aber die mit 300 mm nicht?? Gruss Robert
R. Freitag schrieb: > Ich überlege derzeit, die Spule in Resonanz zu betreiben. Wenn auf Resonanz und ein Schwingkreis mit hoher Güte (Antenne: Rahmen- oder resonanter Langdraht etc.) können bei einem starken Ortssender schon locker ein paar Volt anfallen! Ich empfehle das Programm Magnet - Loopantennen - Rechner von DG0KW, kann man kostenlos downloaden und ist einfach zu bedienen, es werden dort auch quasi sämtliche Parameter angezeigt... (habe nur leider grade den Link nicht zur Hand)
Hallo rfr >Hat die speisende Quelle V2 keinen Innenwiderstand ? Die eigentliche Kopplung hab ich über den sehr kleinen Koppelfaktor des Übertragers verwirklicht. Dadurch wird die Sekundärspule kaum bedämpft und man kann ohne zusätzliche Last mit R5 und C1 die Eigenresonanz und die Güte der Ferritantenne simulieren. Die Güte liegt normalerweise zwischen ca. 40 und 80. >Wieso geht eine Spule grösseren Durchmessers noch bei höheren Frequenzen, aber die mit 300 mm nicht? Weil die bei den kleineren Durchmessern wahrscheinlich mehrere Windungen verwenden. Dies macht nur bei Lang- und Mittelwellen Sinn, um mit einem Drehkondensator den angestrebten Bereich überstreichen zu können. Loopantennen für MW/KW liefern ab einem Durchmesser von 35 cm ein stärkeres Signal als eine Ferritantenne. Die Empfangsleistung hängt nur vom Durchmesser und den durchgehenden Feldlinien ab. Aber der Durchmesser bestimmt auch die Induktivität und die parasitäre Kapazität der Loop und damit die Eigenresonanz. Davon ausgehend kann die Resonanz durch einen parallel geschalteten (Dreh)Kondensator nur in Richtung tieferen Frequenzen verändert werden. Hole Dir einfach mal dieses Tool und spiel damit rum: http://www.dl0hst.de/magnetlooprechner.htm Probier auch mal den Unterschied zwischen einem dünnen Draht mit 0,1mm und einem 100mm Rohr. Natürlich läßt sich eine breitbandige Ferrit/Loop-Antenne bequemer handhaben, aber sie wird mit ihrer Leistung niemals an eine in Resonanz betriebene Antenne heranreichen. Die Resonanzüberhöhung beträgt 20-30dB. Bei einer Breitbandantenne würde man die Resonanz durch Verringern des Lastwiderstandes wegdämpfen, bis der gesamte Frequenzbereich auf das untere Niveau ohne Resonanz absinkt. Bedämpft sind das 50µV und in Resonanz 1,5 mV. Nachdem der Ortssender hier seinen Betrieb eingestellt hat, beträgt bei mir das stärkste Signal in Resonanz ~10mV. Bernd
Hallo, der Test mit dem o.a. Programm ergab ua. eine Bandbreite von kleiner als einem kHz. Für den Empfang von Sendern mit 9 kHz Bandbreite ist das sehr wenig. Ich habe jetzt folgende Anforderungen zusammengefasst: -) Mittelwelle und KW, als0 500 kHz bis 30 MHz -) resonanter Betrieb -) Kondensator hat 980 pF -) transportabel -) Verstärker mit regelbarer Verstärkung (NE592) Fehlt noch was? Mit welcher Spule ist das realisierbar? Grüsse Robert
http://www.radiomuseum.org/forum/eine_selektive_aktivantenne_mit_abstimmanzeige.html geht sehr gut, diese Aktivantenne von DJ1UGA
BEI DEM LINK, BITTE FOLGENDES: AUF DEN DRITTEN EINTRAG, AKTIVANTENNE 2 GEHEN und das Word Dokument öffnen.
Ich finde da nur ein Dokument Mini Aktivantenne mit geringer betriebsspannung. Auch sehr interessant, aber nicht selektiv. Gruss Robert
Hallo R. Freitag Für mich war erst mal interessant, wie das gewünschte Frequenzverhältnis 30:0,5 abgedeckt werden kann. Auf eine Umschaltung des Drehkondensators kann man bei zwei festen Induktivitäten leider nicht verzichten. >Kondensator hat 980 pF Sind das 2 Pakete mit typisch 16 - 490 pF ? Seriell: 8 - 245 pF Einzeln: 16 - 490 pF Parallel: 32 - 980 pF >transportabel http://www.g4fon.net/MagLoopTwo.htm Beispiel Loopantenne: ~~~~~~~~~~~~~~~~~~~~~ Quadratische Loop 51cm, 1,6mm Kupferkabel Induktivität 2,1µH, Eigenkapazität 1,8pF Bereich: 980 - 11 pF / 3,5 - 30 MHz Beispiel Ferritantenne: ~~~~~~~~~~~~~~~~~~~~~~~ 105µH, Eigenkapazität 2pF Bereich: 980 - 11 pF / 0,49 - 4,3 MHz >Verstärker mit regelbarer Verstärkung NE592 Die Verstärkungseinstellung funktioniert über das Verändern der Gegenkopplung. Wenn man da zuviel Geraffel anschließt, koppelt einer der Ausgänge auf diese Leitungen zurück und der Verstärker neigt zum Schwingen. Ich würde die Verstärkung vorerst auf 20dB einstellen und später, wenn alles funktioniert, eventuell nochmals anpassen. Es scheint, der Eingangswiderstand des NE592 ist stark temperaturabhängig. Deshalb würde ich zu den Eingängen 10k gegen GND schalten. Dann werden auch die Durchlasskurven nicht zu schmalbandig. Gruß, Bernd
> Quadratische Loop 51cm, 1,6mm Kupferkabel > Induktivität 2,1µH, ... >>> Eigenkapazität 1,8pF Ziemlich optimistisch !
Ro schrieb: > Hallo > Ich arbeite auch mit einer aktiven Ferritantenne. > Könntet ihr mir mal mitteilen wie viel µV ein Ortssender an der > Ferritantenne bringt und mit welcher PSpice Software ihr arbeitet, in > Bezug auf das *.asc Format. > mfg > Gurus > > Ro Hallo Ro, Dateien mit .asc sind Schaltpläne die mit LTspice gezeichnet wurden und dann natürlich auch mit LTspice simuliert werden.
@U. B. Das sind nur die Ergebnisse des Loop-Rechners. Natürlich kommen da noch ein paar pF Leitungskapazität dazu. Aber die Frequenzbereiche überlappen sich, also hat es auch noch etwas Reserve. @rfr >Ist eine AVR sinnvoll? Achso, ein Missverständnis durch den automatischen Link, da AVR=ATMEGA. Ob zuviel Signal kommt, könntes Du höchstens beim S-Meter abzweigen. Die Verstärkung muß aber eher zurückgeregelt werden, wenn Kreuzmodulation auftritt. >Murphy-Richards KW-Empfänger Ist das dieses Kofferradio mit DRM? Irgendwo gabs dafür eine Beschreibung für nen Firmware update.
Dewr Murphy ist derzeit die günstigste mir bekannte DRM-Empfangskiste, leider mit einem grauenvollem Bedieninterface, aber immerhin. Es verwendet das radioscapemodul und kostet derzeit 100 € im tonlineshop. Falls jemand eine Quelle für dolche Module kennt... Gruss Robert
Bitte melde dich an um einen Beitrag zu schreiben. Anmeldung ist kostenlos und dauert nur eine Minute.
Bestehender Account
Schon ein Account bei Google/GoogleMail? Keine Anmeldung erforderlich!
Mit Google-Account einloggen
Mit Google-Account einloggen
Noch kein Account? Hier anmelden.


