Forum: Mikrocontroller und Digitale Elektronik MAX232 Schaltung


von Leonardo B. (leonardo_b)


Angehängte Dateien:

Lesenswert?

Hallo!

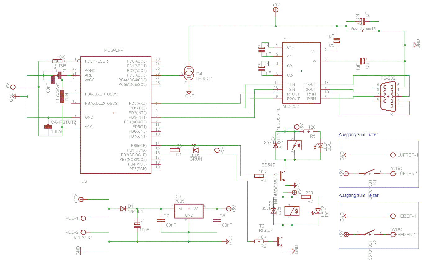
Ich entwerfe grade für einen Hausarbeit eine Platine mit einem 
Temperatursensor an einem Atmega8 verbunden. Habe aber mit dem Max232 
nicht zum laufen bringen können.
Ich habe an dem Serialkabel die Rx/Tx überbrückt, und der kriegt einen 
"echo", aber wenn ich an dem Ausgang zur µC vom MAX232 ausprobiere dann 
kriegt er keine antwort. Ich habe versucht einen Fehler an der Schaltung 
zu finden, aber es fehlt mir tatsächlich technisches Wissen! Vieleicht 
könnt ihr mir ja dabei helfen!

Ich bin sehr bedankt im Voraus!

ps. Sorry für die Schreibfehler! =)

von Andreas H. (andreas_h16)


Lesenswert?

Der max232 braucht doch 10uF, nicht 100nF ?!

von Rufus Τ. F. (rufus) Benutzerseite


Lesenswert?

Ist Pin 16 (VCC) des MAX232 wirklich nur mit dem 100nF-Kondensator C3 
verbunden, dessen anderes Ende mit +5V verbunden ist?

Dann ersetze diesen Kondensator mal durch eine Drahtbrücke.

von Andreas H. (andreas_h16)


Lesenswert?

Ausserdem bist Du auch auf die eagle lb des 232 reingefallen, PIN 16 
gehört auf VCC, Pin 15 auf GND! Noch 2 Sachen, Blockkondensatoren am 
ATMEGA und die unterbrochene Leitung über JP1. Massekonzept?

von Leonardo B. (leonardo_b)


Lesenswert?

Owo danke für die schnelle antworten!

Andreas H. schrieb:
> Der max232 braucht doch 10uF, nicht 100nF ?!

Ich habe schon viele Schaltungen mit 100n, 1µ  oder 10µ gesehen. 
Scheinen alle zu funktionieren! Spielt es eine große Rolle?

Rufus Τ. Firefly schrieb:
> Ist Pin 16 (VCC) des MAX232 wirklich nur mit dem 100nF-Kondensator C3
> verbunden, dessen anderes Ende mit +5V verbunden ist?
>
> Dann ersetze diesen Kondensator mal durch eine Drahtbrücke.

eigentlich müsste das andere ande an dem GND verbunden sein oder?
Werde ich machen und ausprobieren!

Andreas H. schrieb:
> Ausserdem bist Du auch auf die eagle lb des 232 reingefallen, PIN 16
> gehört auf VCC, Pin 15 auf GND!

In meiner Schaltung ist aber so...

von Rufus Τ. F. (rufus) Benutzerseite


Lesenswert?

Der Abblockkondensator C3 ist zwar wichtig, aber noch wichtiger ist, daß 
der MAX232 mit VCC (+5V) verbunden ist. Ohne das macht er gar nichts.

von Andreas H. (andreas_h16)


Lesenswert?

Also in Deinem Layout ist Pin16 nur mit dem C3 verbunden und 1uF geht 
wohl noch, aber 100nF eher nicht.

von Chris (Gast)


Lesenswert?

Leonardo B. schrieb:
> Ich habe schon viele Schaltungen mit 100n, 1µ  oder 10µ gesehen.
> Scheinen alle zu funktionieren! Spielt es eine große Rolle?
Weicht die Kapazität zu sehr ab, dann ist eine ordnungsgemäße Funktion 
eben nicht mehr garantiert. Vielleicht hast Du Glück, vielleicht aber 
auch nicht. Schau halt ins Datenblatt des Herstellers deines ICs, was da 
dran muss.

von Andreas H. (andreas_h16)


Lesenswert?

Nachtrag: Wenn du bei deinen 100nF bleiben möchtest, kannst Du aber den 
max232A nehmen (der geht da noch...).

von espri128 (Gast)


Lesenswert?

... und Du bist Dir sicher, das Relais direkt an den ATmega 
anzuschliessen? Das heißt, Dein Relais baucht nicht mehr als der µC 
liefern kann?

von Andreas H. (andreas_h16)


Lesenswert?

Au ja, wenn schon die Freilaufdiode fehlt, dann schon auch direkt an den 
ATmega ;-)

->http://www.mikrocontroller.net/articles/Relais_mit_Logik_ansteuern

von Joerg F. (felge1966)


Lesenswert?

Mit dem Relais am µC solltest du vorsichtig sein, denn der erste 
Schaltvorgang kann den Port durch die Induktion schon zerstören. Ein 
Transistor und eine Leerlaufdiode gehören zur Relaisansteuerung auf 
jeden Fall.
Was ist eingentlich mit T2in des MAX232?

von Andreas H. (andreas_h16)


Lesenswert?

... Wenn der uC überhaupt sauber anschwingt: Das Layout von C1+C2 
solltest Du Dir noch mal überlegen.....

AVR186: Best Practices for the PCB layout of Oscillators
http://www.atmel.com/dyn/resources/prod_documents/doc8128.pd

von Leonardo B. (leonardo_b)


Lesenswert?

Andreas H. schrieb:
> Also in Deinem Layout ist Pin16 nur mit dem C3 verbunden und 1uF geht
> wohl noch, aber 100nF eher nicht.

Hab überprüft und in der Platine habe ich 1µ Elkos gebaut ausser der C3, 
der einen 100n Foliekond. ist.

espri128 schrieb:
> ... und Du bist Dir sicher, das Relais direkt an den ATmega
> anzuschliessen? Das heißt, Dein Relais baucht nicht mehr als der µC
> liefern kann?

Ja ich habe den Relais schon in ein anderem Projekt benutzt durch einem 
BC547 geschaltet weil ich 2 Relais hatten. Jetzt habe ich zwar direkt 
geschaltet und es scheint zu funktionieren, aber die Frage ist wie lange 
der PIN bei 40mA aushält ohne abzufackeln!

Andreas H. schrieb:
> Au ja, wenn schon die Freilaufdiode fehlt, dann schon auch direkt an den
> ATmega ;-)

Hehe! bisher ohne Problem gelaufen =)
Aber werde definitiv ändern. Es scheint mir theoretisch alles sehr 
instabil zu sein.. Wahrscheinlich bräuchte ich auch eine EntstörungsElko 
an dem VCC vom Atmega8, oder?

Joerg F. schrieb:
> Mit dem Relais am µC solltest du vorsichtig sein, denn der erste
> Schaltvorgang kann den Port durch die Induktion schon zerstören. Ein
> Transistor und eine Leerlaufdiode gehören zur Relaisansteuerung auf
> jeden Fall.
> Was ist eingentlich mit T2in des MAX232?

Werde ich mich drum kümmern! der T2in würde ich nicht brauchen. Ich 
wollte nur den R2OUT benutzen um eine externen Interrupt zu erzeugen, 
und die ADCWert an dem PC schicken.

Andreas H. schrieb:
> ... Wenn der uC überhaupt sauber anschwingt: Das Layout von C1+C2
> solltest Du Dir noch mal überlegen.....
>
> AVR186: Best Practices for the PCB layout of Oscillators
> http://www.atmel.com/dyn/resources/prod_documents/doc8128.pd

Sehrr gut! Danke für den Typ!

von Chris (Gast)


Lesenswert?

Leonardo B. schrieb:
> Wahrscheinlich bräuchte ich auch eine EntstörungsElko
> an dem VCC vom Atmega8, oder?

Das ist eine sehr gute Idee! :-) Und wenn wir schonmal dabei sind:
AGND ebenfalls anschließen und zwischen AGND und AVCC auch einen 
Abblockkondensator packen. AREF nicht an Vcc, sondern mit 100nF an GND.

Willst Du den µC extern programmieren? Sehe keinen ISP-Anschluß. Reset 
auch ohne ISP lieber mit 10k an Vcc legen.

von Leonardo B. (leonardo_b)


Lesenswert?

Chris schrieb:

> Das ist eine sehr gute Idee! :-) Und wenn wir schonmal dabei sind:
> AGND ebenfalls anschließen und zwischen AGND und AVCC auch einen
> Abblockkondensator packen. AREF nicht an Vcc, sondern mit 100nF an GND.
>
> Willst Du den µC extern programmieren? Sehe keinen ISP-Anschluß. Reset
> auch ohne ISP lieber mit 10k an Vcc legen.

Wegen Abblockkondensator könnte ich mal machen! Aber AREF bräuchte doch 
die 5V als Referenzspannung. Du meinst zwischen +5V und GND ganz nah von 
dem AREFPin?
Diese ISP Geschickte könnte ich eigentlich auch mal einsetzen, jetzt wo 
ich schon dabei bin!
Hat jemand vieleicht einen Eagleschaltung von den ich reinkopieren 
könnte?

von Dietrich L. (dietrichl)


Lesenswert?

Die GND-Leitungen sind arg dünn.
Für Stabilität braucht man eine gute Basis!
Ich mach das gerne so:
An der Unterkante der Leiterplatte eine dicke (paar Millimeter breite) 
GND-Leiterbahn über die ganze Länge verlegen, besser noch ganz außen 
rum. Von da kann man dann leicht mit Stichleitungen an die jeweiligen 
Massepunke.

von Εrnst B. (ernst)


Lesenswert?

Leonardo B. schrieb:
> Aber AREF bräuchte doch
> die 5V als Referenzspannung.

Nein. VCC als Referenzspannung stellt man bei Mega8 und neuer per 
Software ein, nicht durch eine Kurzschlussbrücke.

Macht aber selten Sinn, statt der sauberen internen 2.56V-Referenz die 
±5% aus einem LM7805 zu nehmen.

von Leonardo B. (leonardo_b)


Lesenswert?

Εrnst B✶ schrieb:
> Leonardo B. schrieb:
>> Aber AREF bräuchte doch
>> die 5V als Referenzspannung.
>
> Nein. VCC als Referenzspannung stellt man bei Mega8 und neuer per
> Software ein, nicht durch eine Kurzschlussbrücke.
>
> Macht aber selten Sinn, statt der sauberen internen 2.56V-Referenz die
> ±5% aus einem LM7805 zu nehmen.

ah ok super!
werde die entsprechende Änderungen machen, und die Schaltung/Layout 
nochmal hochladen!

von Malefiz (Gast)


Lesenswert?

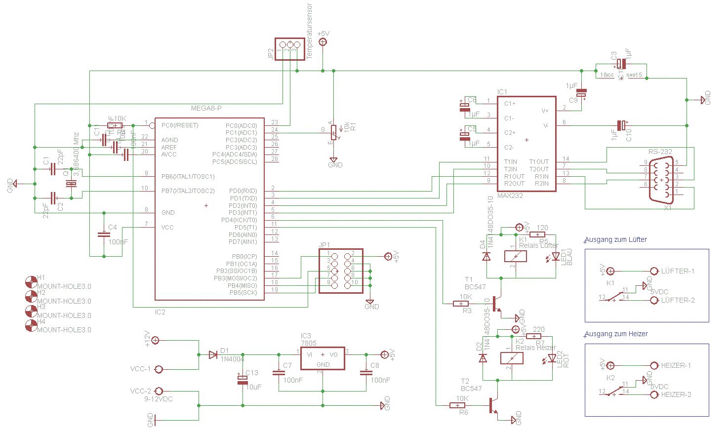
Im Schaltplan ist der Relaiskontakt falsch eingezeichnet kannst du ja 
auch nochmal Kontrolieren

von Funkamateur2 (Gast)


Lesenswert?

Hallo Leonardo, B.
Entstörelko oder ersetzte doch einfach den Max232 durch einen ALD4302SB 
wer weiss was geschieht mit Störungen.

von Leonardo B. (Gast)


Angehängte Dateien:

Lesenswert?

Malefiz schrieb:
> Im Schaltplan ist der Relaiskontakt falsch eingezeichnet kannst du ja
> auch nochmal Kontrolieren

Ja die sind falsch gezeichnet worden. Ich habe noch nicht gelernt wie 
man in die bibliothek ändert bzw. ich habe die bibliothek nicht mehr 
gefunden!


Hab die Schaltung nochmal mit alle Vorschläge runtergeladen!

Brauchen die AREF, AVCC und AGND wirklich jede eine abblockkondensator?

Ich glaube jetzt habe ich mit dem Max232 hingekriegt!

Kennt jemand welche Unternehmen am schnellsten Platinen herstellt?

von Chris (Gast)


Lesenswert?

Aus C3 mach mal 100nF Keramik.
AGND und AVCC sind nicht angeschlossen.

Leonardo B. schrieb:
> Kennt jemand welche Unternehmen am schnellsten Platinen herstellt?
Glaub mir, "schnellstens" willst Du nicht bezahlen wollen :-)
Platinenhersteller

von Leonardo B. (Gast)


Angehängte Dateien:

Lesenswert?

So! Alles nochmal gemacht (Layout macht aber spass!) und ich hoffe 
diesmal funktioniert alles!

Ich kriege diesen Fehler bei der MAX232!! Muss ich mir sorgen machen?
ISt die Beschaltung von den AGND und AREF pins richtig?

Danke schön für die sehr hilfreiche Unterstützung!

von Andreas H. (andreas_h16)


Lesenswert?

Leonardo B. schrieb:
> Ich kriege diesen Fehler bei der MAX232!! Muss ich mir sorgen machen?

Wie schon oben gechrieben, liegt das an der Eagle lib vom 232. Der Pin 
heißt da VCC und das netz bei Dir '5V'. Im Prinzip kann mans ignorieren, 
oder Durch umbenennen des Netzes abstellen.

P.S. Wo studierst/lernst Du denn ?

von Chris (Gast)


Lesenswert?

Leonardo B. schrieb:
> So! Alles nochmal gemacht (Layout macht aber spass!) und ich hoffe
> diesmal funktioniert alles!

Nach deinem neusten Schaltplanausschnitt fehlt mal wieder der 
Abblockkondensator zwischen AVCC und AGND. Die setzt man übrigens im 
Layout auch so nahe wie nur irgendwie möglich an die entsprechenden Pins 
des IC.

Ich vermute mal, dass dir hier einfach die Grundlagen fehlen.
Eine einfache Erklärung findest Du hier:
http://www.rn-wissen.de/index.php/Abblockkondensator
Anschließend schaust Du dir bitte das dort noch an:
http://www.lothar-miller.de/s9y/categories/14-Entkopplung
Dieses Dokument zu lesen wäre sicher auch kein Fehler:
http://www.atmel.com/dyn/resources/prod_documents/doc2521.pdf

Mein Hinweis aus C3 100nF Keramik zu machen wurde auch ignoriert. Das 
ist ebenfalls ein Abblockkondensator. Elkos sind dafür einfach nicht 
geeignet.

Ganz grob zum Layout:
Da musst Du dich nicht wundern, wenn nachher die merkwürdigsten 
Störungen auftreten. Wo die Abblockkondensatoren hingehören weißt Du ja 
jetzt. Das andere große Problem ist die Masseführung. Die Masseleitung 
ist das kritischste Bauteil überhaupt! :-) Du solltest auf jeden Fall 
mal mit einer anständigen Massefläche arbeiten.
Bitte lese Richtiges Designen von Platinenlayouts und EMV.

Was auch noch ins Auge sticht: Die Leiterbahn auf dem Top-Layer direkt 
am Quarz vorbei. Die solltest Du lieber um den Quarz herum routen.

von Dietrich L. (dietrichl)


Lesenswert?

Chris schrieb:
> Das andere große Problem ist die Masseführung. Die Masseleitung
> ist das kritischste Bauteil überhaupt!

Sagte ich es nicht (08.06.2011 16:54)?

Beispiel/Vergleich:
Ich baue ein Haus, da brauche ich ein solides Fundament (=Masse).
Die Decke (=Vcc) muss nicht so stabil sein, die kann ich ja abstützen 
(=Stützkondensatoren). Wenn aber das Fundament weich ist, nützt auch das 
Abstützen nichts :-(( Das ganze Bauwerk kann ins Schwingen kommen.

Bei der Masse zählt nicht nur der Ohmsche Widerstand, sonder auch der 
induktive.
Digitale ICs haben die unangenehme Eigenschaft, beim Schalten einen 
recht hohen Strom aufzunehmen - allerdings nur für sehr kurze Zeit. 
Dieser Strom soll aus dem Stützkondensator "vor Ort" bereitgestellt 
werden. Dann muss er nicht über die längeren Versorgungsleitungen 
laufen, was wegen der Induktivität der Leitung (kurze) Spannungsabfälle 
produziert. Diese Spannungen können dann so hoch werden, dass Signale, 
die zwischen den Schaltungsteilen ausgetauscht werden, kurzzeitig 
falsche Pegel haben.

Gruß Dietrich

von Leonardo B. (Gast)


Angehängte Dateien:

Lesenswert?

Andreas H. schrieb:

> P.S. Wo studierst/lernst Du denn ?

Es steht im Layout! =)

Dietrich L. schrieb:

> Beispiel/Vergleich:
> Ich baue ein Haus, da brauche ich ein solides Fundament (=Masse).
> Die Decke (=Vcc) muss nicht so stabil sein,...


Tolles Beispiel übringends! =D



Ich bedanke mich sehr für die Hilfe hier! =)

Hab die schaltung in lochrasterplatine gebaut mit alle tipps die hier 
beschrieben sind und es funktioniert prima!

Was mit aufgefallen ist: Die temperatur von den LM35 steigt um 1 grad, 
wenn der lüfter an ist! Hab auch ein paar schwierigkeiten mit der 
Übertragung zur VisualStudio! Wenn ich "Print Ganzzahl ; "," ; 
Kommastellen" schicke kann VisualStudio den String nicht in einem Double 
Konvertieren! Aber ist ja eine andere Geschichte!

von Sebastian M. (nicht_nerven)


Lesenswert?

hallo Leute,
ich habe auch eine Schaltung mit einem Arduino UNO und einem MAX232. Zum 
Testen habe ich mir ein Erweiterungsmodul mit allen Kondenstaoren und 
Anschlüssen auf einer fertigen Platine gekauft und es hat alles 
funktioniert - ein Program redet über RS232 mit dem UNO und er gibt es 
über USB weiter an ein anderes Programm.
Ja das mit RS232 muss sein weil das Programm so alt ist.

Mein Problem ist jetzt, meine MAX232 Schaltung auf der Platine macht 
Probleme wegen der RX leitung. Schaltpläne habe ich mehrere gefunden und 
sie sind mit den Anschlüssen gleich. Kondensatoren sind alle 1µF und der 
Spannungsstützkond hat 10µF.
Wenn ich an den UNO über HTerm ein Signal sende, gibt er mir die 
richtige Antwort solange ich den MAX232 nicht in dem Sockel habe. Setze 
ich ihn ein, kommt scheinbar nicht mehr das richtige Signal an. Ich habe 
dann den UNO von der Platine abgenommen und über Jumperkabel nochmal an 
den MAX verbunden. Dabei ist mir aufgefallen, dass wenn ich das TX dran 
lasse und nur die RXleitung entferne wertet der UNO das Signal richtig.
Ich habe den Aufbau auch nochmal auf einem Breadbord nachgebaut - auch 
hier das selbe Problem, auch mit weiteren MAX232 ICs.

Meine Frage ist, weiß jemand spontan was hier das Problem ist? Hat das 
vielleicht mit Kreuzungen von der Rx Leitung und diversen anderen 
Leitungen zu tun? Weil mit der Tx Leitung gibt es keine Probleme - die 
die beiden laufen bei mir parallel vom UNO bis zum MAX232.

von Lothar M. (Firma: Titel) (lkmiller) (Moderator) Benutzerseite


Lesenswert?

Sebastian M. schrieb:
> Mein Problem ist jetzt
Mach doch bitte für eine NEUES Problem einen NEUEN Thread auf. Wenn dein 
Problem dann irgendwas mit diesem Thread hier zu tun hat (was 
augenscheinlich in keinster Weise der Fall ist), kannst du ihn ja 
verlinken.

Dieser Beitrag ist gesperrt und kann nicht beantwortet werden.