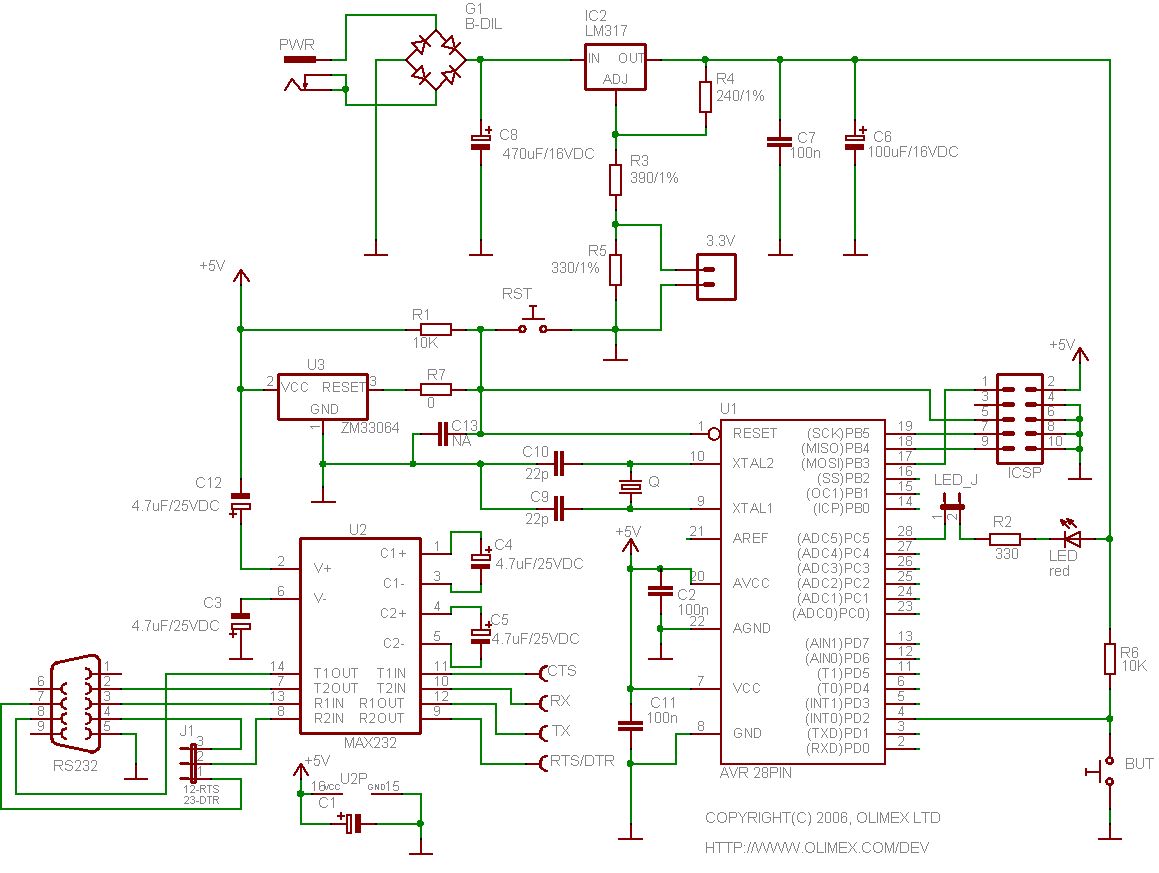
Hallo, ich möchte gerne 5V ans Breadboard bekommen und besitze das AVR Starterkit. Der MCU brauch ebenfalls 5V und laut Datenblatt bekommt er die über PIN20 (AVCC). Kann ich diesen PIN anzapfen und eine Leitung ans Breadboard machen oder muss ich befürchten, dass MCU dadurch in irgendeiner Weise belastet wird und nicht genug Leistung bekommt? Falls diese Variante nicht geht, was könnte ich machen, wenn ich auf mein Starterkit zurückgreifen möchte und NICHT extra eine neue Spannungsversorgung (entweder als AC/DC Wandler oder im nachstehenden Link) http://www.mikrocontroller.net/articles/AVR-Tutorial:_Equipment Danke und Gruß
Servus, nun wenn du doch an deinen schönen Pin20 ne Stichleitung legst, dann is doch die Spannung noch nicht im Controller oder? Evtl. greifst du die Spannung, die du brauchst vor dem Blockkondensator ab. Achte nur darauf, dass der Spannungsregler auf dem Olimex Board deinen Strom treiben kann. MfG MingliFu edit: Uh sehe gerade dass das ein LM317 ist, also no Problem mit Strom, da der nen Strom von typ. 2,2A treiben kann.
Hi Mathias, Mathias Fendl schrieb: > nun wenn du doch an deinen schönen Pin20 ne Stichleitung legst, dann is > doch die Spannung noch nicht im Controller oder? > Evtl. greifst du die Spannung, die du brauchst vor dem Blockkondensator > ab. das Starterkit war fertig gelötet und der MCU funktioniert. Insofern gehe ich davon aus, dass die Spannung schon im Controller ist? Ansonsten verstehe ich deine Frage nicht so ganz :/ Die Stichleitung habe ich bis jetzt nur zur Demonstration ins Starterkit gesteckt. Sobald ich das Okay bekomme, würde ich die Stichleitung an Pin20 ranlöten.
Greif die 5V lieber direkt am LM317 und GND an C8 ab. Mathias Fendl schrieb: > Uh sehe gerade dass das ein LM317 ist, also no Problem mit Strom, > da der nen Strom von typ. 2,2A treiben kann. Ähm, nein. Wie kommst Du denn auf diese Schnapszahl? Es sind 1,5A.
Hi Chris, okay, mein VCC hole ich mir am Output vom LM317. Ich habe noch mal ein Bild rangehängt. Schau mal bitte auf die drei roten Fragezeichen. Die gehen doch bereits direkt zu einem Loch hin. Kann ich nicht einfach meine Stichleitung in das Loch festlöten? Gruß
Mathias Fendl schrieb: > edit: Uh sehe gerade dass das ein LM317 ist, also no Problem mit Strom, > da der nen Strom von typ. 2,2A treiben kann. Nein 1,5A max
Bitte melde dich an um einen Beitrag zu schreiben. Anmeldung ist kostenlos und dauert nur eine Minute.
Bestehender Account
Schon ein Account bei Google/GoogleMail? Keine Anmeldung erforderlich!
Mit Google-Account einloggen
Mit Google-Account einloggen
Noch kein Account? Hier anmelden.



