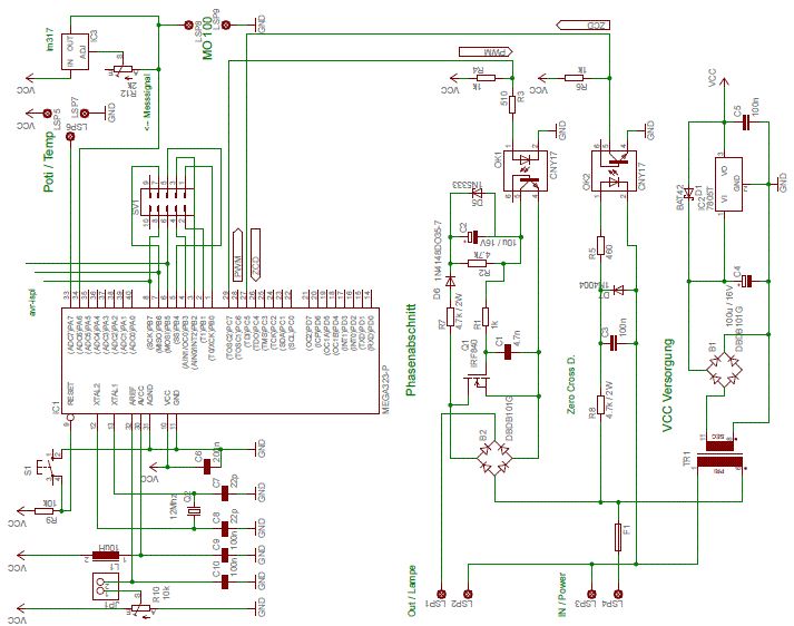
Hallo: Das Projekt: Ich will eine Halogenlampe ca. 50W ( über einen elektrischen Trafo ) dimmen. und von dieser die Temperatur messen. Das dimmen soll über eine Phasenabschnittsteuerung reabliesiert werden. Zum messen der Temperatur habe ich einen Mo 100 zur verfügung. Der uC soll ein Atmega 32 ( od. 16) sein der die Temperatur an der Halogenlampe steuert und das PWM Signal erzeugt. Der Schaltplan: Habe die Phasenabschnittsteuerung schon in einen andern Beitrag gefunden und einfach mal abgezeichnet jedoch bin ich mir der Funktion noch nicht im klaren. Könnten ihr diesen mal überprüfen ? Das Messen der Temperatur werde ich als eine Messbrücke realiesiern und das Ausgangs signal mit einem OPV verstärken. Da ich aber keine negative Spannung (derzeit) zur verfügung habe dachte ich an einen single supply OPV als verstärker. kann ich diesen auch wie einen normalen OPV als verstärker bzw. als summierer beschalten ? Danke für eure Hilfe
Die Messbrücke ist im Schaltplan noch nicht integreiert sonden eine ander Lösung die allerdings zu verwerfen ist,
Hmm Ok mit den genauen Bauteilen habe ich noch nicht genau beschäftigt. Aber würde theoretisch die Schaltung so funktionen ? oder gibt es verbesserungen ?
Christian schrieb: > Ich will eine Halogenlampe ca. 50W ( über einen elektrischen Trafo ) > dimmen. Der R8 hat aber schon reichlich 10W zu verheizen, geht deutlich sparsamer: Beitrag "Re: 10 Kanal Phasenanschnitt" mfG ingo
wird der Gleichrichter vor der ZCD benötigt (bei meiner schaltung) oder wie baue ich diese jetzt in meine Schaltung ein? Also deine Schaltung liefert sozusagen nur einen Impuls ? mfg Chris
Christian schrieb: > wird der Gleichrichter vor der ZCD benötigt (bei meiner schaltung) oder > wie baue ich diese jetzt in meine Schaltung ein? Ja, ersetzt den Bereich von R8 bis OK2. Macht zwar etwas mehr Aufwand, sind aber alles billige Teile und die nehmen weniger Platz weg als ein 12W-Widerstand, abgesehen vom Energieverbrauch. > Also deine Schaltung liefert sozusagen nur einen Impuls ? die erzeugt bei jedem Nulldurchgang (hoch- und runter), einen kurzen Impuls mfG ingo
Ein 275V~ VDR zwischen 230V, den LM317 am MO100=Pt100? solltest du vergessen, es gibt bessere Schaltungen, das Poti für Vref ist Unsinn, die BAT42 über dem Spannungsregler ist überflüssig, der MOSFET sollte so viel aushalten wie der VDR ableitet, man kann auch IGBTs nehmen, und die Spannungsversorgung des Gate-Treibers des MOSFETs kann man mit weniger Verlustleistung aufbauen, aber ansonsten passt die Schaltung.
Hier einmal der überarbeitete Schaltplan. Das mit dem VDR verstehe ich noch nicht ganz ? was genau soll dieser bezwecken ?. Welcher Mosfet wäre am besten geignet ? mfg Chris
Hallo, vielleicht ist es ja auch schon zu spät, aber ich kenne die Gräzbrücke ein wenig anders. Gruß Martin
Wie genaua anders ? Nichts ist zu spät. Kann die Schaltung auch anders entwerfen sollte nacher halt funktionieren. mfg Chris
Hallo Christian, siehe http://www.itwissen.info/definition/lexikon/Graetz-Bruecke-Graetz-bridge.html ich würde mir auch mal deine Gate Ansteuerung anschauen, wenn dein FET durchsteuert ist der Spanungsabfall über ihn Ron x Ilampe --> annähernd null (sehr klein) --> C2 sollte die Gatespannung bereitstellen, woher kommt diese, ich kann um diese Uhrzeit nicht mehr genau nachvollziehen wann sich C2 kontrolliert aufladen soll? Wenn Du den Fet bei 100% nie sperrst sehe ich um diese Uhrzeit keine Gatespannung. Gruß Martin
Also wenn man den Schaltplan so aufrecht sieht: Der 7805 liefert bis 1A, falls du auch nicht 0.1A davon nutzen solltest, sind die 100uF zu wenig, die reichen eher bis 20mA, davon kostet der 7805 schon 5mA für sich selbnst, ein LP2951 wäre sinnvoller. Da du sowieso eine Gate-Spannung für den MOSFET erzeugen musst, solltest du: Sie nicht dauernd mit 4k7 belasten, sondern nur umschalten. Nimm einen Push-Pull-Treiber für das Gate, dann tun es 100k vom Optokoppler nach +10V. Sie auch nutzen, um den Optokoppler für das zero-Cross versorgen zu können, dann muss die Abtastung der Netzspannung nur extrem hochohmig erfolgen. Erzeuge kurze LED-Blitze beim Nulldurchgang. So sparst du Strom auf der Seite und kommst mit einem kleinen Kondensatornetzteil ohne relevante Verluste aus, das spart Abwärme und Baugrösse und Baukosten. Wenn ich da schon eine 1N53333 sehen, eine 5 Watt 3.3V Z-Diode, dann passt das ebensowenig wie die 1N4148 für Netzspannung über 4k7, und der Elko müsste auch an Emitter und nicht Kollektor des Optokopplers, ebenso wie der Brückengleichrichter richtig angeschlossen werden sollte. Temperaturmesschaltungen: http://www.dse-faq.elektronik-kompendium.de/dse-faq.htm#F.7.8
Hallo, so wie heißt bei uns so schön " Heute waren es zuviel Euro in die Klugscheißerkasse" ich melde mich jetzt ab zu Schäfchenzählen. Denke es wäre wohl am besten erst mal mit 12V Halogenlampen anzufangen. Gruß Martin
Es sind auch 12V Halogenlampen die erst nach den Trafo angeschlossen sind. Blicke bald nicht mehr druch. wird langsam komplieiziert mit der Schaltung. Also gibt es noch Probleme mit der Gate ansteuerung des Mosfets ?. Hoffe auf vorschläge die auch ich verstehe :) mfg Chris
Christian schrieb: > Ich will eine Halogenlampe ca. 50W ( über einen elektrischen Trafo ) > dimmen.Das dimmen soll über eine > Phasenabschnittsteuerung reabliesiert werden. Du kannst Trafos nicht über eine Phasenabschnittssteuerung dimmen. Du brauchst eine Phasenanschnittssteuerung mit Snubber-Glied. Gruss arald
Christian schrieb: > Wie genaua anders ? Vermutlich mein Martin, dass es aus ökologischen Gründen gut wäre, die Gleichrichterbrücken zur Verringerung des Ruhestroms um 90° zu drehen ;-).
Siehe: http://www.elv-downloads.de/service/manuals/DI300/37378-DI300.pdf "Sowohl Halogenlampen mit vorgeschaltetem elektronischen Transformator als auch normale Glühlampen und Hochvolt-Halogenlampen lassen sich mit einem Phasenabschnittdimmer dimmen" Also müsste es schon gehen. Mit einen Phasenanschnittdimmer dürfte es allerdings nicht funktionieren
Ökgologie ist mir egal :) ... Das Gerät würde maxamil 5 - 10 Minuten laufen. mfg Chris
Christian schrieb: > Hoffe auf vorschläge die auch ich verstehe :) Wofür treibst du in der Baugruppe Zero Cross D den Aufwand mit dem Optokoppler, wenn du dort sowieso über Gnd eine Verbindung hast?
Lerne mal den Unterschied von > elektrischer Trafo > elektronischer Transformator zu erfassen.
Was macht der Kunstgriff R3, R4? Fällt es dem MEGA leichter nach Masse zu zerren als Saft zu liefern?
Christian schrieb: > Siehe: > > http://www.elv-downloads.de/service/manuals/DI300/... > > "Sowohl Halogenlampen mit vorgeschaltetem elektronischen Transformator > als > auch normale Glühlampen und Hochvolt-Halogenlampen lassen sich mit einem > Phasenabschnittdimmer dimmen" > > Also müsste es schon gehen. > Mit einen Phasenanschnittdimmer dürfte es allerdings nicht funktionieren Ja, nicht aber Halogenlampen mit 50 Hz-Trafos. Da zerschiesst Dir die Induktionsspannung beim Abschalten Deine Elektronik. Gruss Harald
Bitte melde dich an um einen Beitrag zu schreiben. Anmeldung ist kostenlos und dauert nur eine Minute.
Bestehender Account
Schon ein Account bei Google/GoogleMail? Keine Anmeldung erforderlich!
Mit Google-Account einloggen
Mit Google-Account einloggen
Noch kein Account? Hier anmelden.

