Ich habe vor etwa 2 Jahren diesen JDM Programmer gekauft. http://www.rss-systems.de/pic.prog.rar und könnte damit bisher alle PICs erfolgreich beschreiben. gestern habe ich versucht einen PIC12F629 brennen welche beim schreiben immer eine Fehlermeldung kam. Danach wurde der Chip gar nicht mehr erkannt. Ich habe es auf 3 PICs mit beiden ICProg und WinPic800 probiert und hatte immer dem selben Fehler. hat jemand bitte ein Tipp für mich? muss ich den Programmer irgendwie modifizieren?
Nicole Monit schrieb: > versucht einen PIC12F629 brennen welche beim schreiben immer eine > Fehlermeldung kam Vielleicht postest du die Meldung noch, dann kann man auch was sagen. Sollen wir raten welche Fehler dir angezeit werden? Nicole Monit schrieb: > Danach wurde der Chip gar nicht mehr erkannt. Das deutet darauf hin, dass deine Beschaltung falsch ist. Nicole Monit schrieb: > Ich habe vor etwa 2 Jahren diesen JDM Programmer gekauft. > > http://www.rss-systems.de/pic.prog.rar Will ich mir wirklich was runterladen. Poste doch einfach den Link auf die Website.
> Will ich mir wirklich was runterladen. Poste doch einfach den Link auf > die Website. Bitte sehr: http://www.rss-systems.de/d0a123993d0bd0401/d0a12399370c53401/d0a1239f170902305/d0a1239f170948609.htm jetzt weißt du warum ich die Datei angeboten habe. darin findet man viel mehr infos als ein einfaches Bild. ;) also ich lösche den PIC und dann klicke auf "Write". Da wird der Schreibvorgang gestartet und anschließend eine Verifizierung gemacht. Hier wird eine Meldung wie "Verification Failed" angezeigt und der Chip ist leer, das sehe ich wenn ich ihn auslese.
Hallo, kenne weder deinen Programmer noch die Software. Hast du mal bei IC-Prog die Interfaceeinstellungen geändert? Also Direct I/O bzw. Windows API. Verwendest du neue Hardware? Habe schon Verify-Meldungen bekommen wenn das Configurationword falsch war. Meldung bezog sich dann auch immer auf "cofiguration verification". Poste doch mal das .hex-File. Jochen
Jochen schrieb: > Hallo, > Hast du mal bei IC-Prog die Interfaceeinstellungen geändert? Also Direct > I/O bzw. Windows API. Ja, habe beide Einstellungen probiert, kommt immer die Meldung "Verification failed at 0000h" > Verwendest du neue Hardware? nein. > Habe schon Verify-Meldungen bekommen wenn das Configurationword falsch > war. wie stellt man das ein? > Meldung bezog sich dann auch immer auf "cofiguration verification". > Poste doch mal das .hex-File. Ich habe mehere HEX Dateien probiert, selbst die Kalibrierungsdateien von Spurt führen zu dem selben Ergebnis. ich habe mal gesehen dass Leute bei manchen JDM Programmer die Leiterbahnen umbiegen und eine N-Fett hinzufügen um es mit 12F629 hinkriegen, habe aber echt keine Ahnung wie es mit meinem geht. in Doku vom Flasher steht "Mit diese Device man kann nicht MCLR als Input programmieren, und die Wiederlösch-schutz zu aktiveren" hat das irgendwas mit meinem Problem zu tun? Viele Dank.
Danke, ich habe den Artikel schon mehrmals durchgelesen. steht leider nichts drin dass mich weiterbringen würde.
Hallo, "Verification failed at 0000h" deutet darauf hin, das der PIC überhaupt nicht beschrieben wurde. Hast du auf dem Brenner überhaupt schon mal einen 12F629/675 beschrieben? Wenn ich mir das Bild in der Doku anschaue, verstehe ich nämlich nicht ganz warum der 8pol. gleich mit dem 18pol. eingesetzt wird. Oder ist das nur auf dem Bild schlecht zu erkennen? Jochen
Und ins Datenblatt hast du auch schon gekuckt um zu sehen, ob da was anderes als bei anderen (größeren) PICs ist?
Also ich brenne mit einem PIC-Kit2 von 8 bis 40pol. mit original Software ohne jedes Problem. Der JDM-Programmer wird auf der Website ja auch für 12F6xx beworben. Nur leider steht in der Doku zu oft "gibt Probleme, kann Probleme geben ...".
> Hast du auf dem Brenner überhaupt schon mal einen 12F629/675 beschrieben? nein, das habe ich bisher nicht geschafft, mit den 16x und 18x funktioniert der Flasher schon. > Wenn ich mir das Bild in der Doku anschaue, verstehe ich nämlich nicht > warum der 8pol. gleich mit dem 18pol. eingesetzt wird. Oder ist das nur > auf dem Bild schlecht zu erkennen? es ist wirklich so dass 8pol am ende der 18pol Pin-Belegung eingesetzt wird. keine Ahnung warum. ich mache heute ein Bilder von der Schaltung, vielleicht bringt uns das weiter. > Und ins Datenblatt hast du auch schon gekuckt um zu sehen, ob da was > anderes als bei anderen (größeren) PICs ist? Ja, habe ich. leider nichts gefunden. es wird nur gesagt dass 12F629 unterstützt wird.
>Ja, habe ich. leider nichts gefunden. es wird nur gesagt dass 12F629 >unterstützt wird. Hihi. Nein, das Datenblatt mein ich nicht... sondern das des 12F, verglichen mit einem 16F.
Wenn ich mir die Abb.4.3 ansehe stimmt die Belegung für einen 8pol. Chip. 1- Vdd 7- Data 6- Clock 4- Vpp 8- Vss Data und Clock sind in der Abb. gekennzeichnet die restlichen Pins sind hoffentlich so belegt. Evtl. mal Vdd und Vss nachmessen. Wie das dann bei einem 18pol hinhauen soll der folgende Belegung hat 4- Vpp 5- Vss 14-Vdd 13-Data 12-Clock ist mir nicht klar. Die werden ja nicht alle Pins doppelt belegt haben. Wäre in meinen Augen ziemlich mutig. Versuch mal die Betriebsspannung am Chip nachzumessen, damit das stimmt.
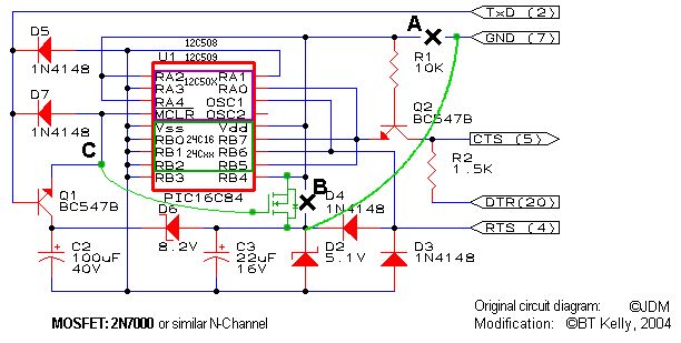
Hier die von dir angesprochene Modifikation für den Brenner und der dazugehörige Link. http://www.rcgroups.com/forums/showthread.php?t=433790
Super, vielen Dank. ich werde heute versuchen die Modifikation durch zuführen. mal sehen ob es hilft.
Bitte melde dich an um einen Beitrag zu schreiben. Anmeldung ist kostenlos und dauert nur eine Minute.
Bestehender Account
Schon ein Account bei Google/GoogleMail? Keine Anmeldung erforderlich!
Mit Google-Account einloggen
Mit Google-Account einloggen
Noch kein Account? Hier anmelden.
