Gibt es kleine Ortungssender, die es ermöglichen, im Falle eines Diebstahls (z.B. Notebook), mittels Funkpeilung oder sonstwie geortet zu werden? Vielleicht was ganz einfaches, Analoges? Grüße Christoph
Man könnte ein GSM-Modul über einen AVR(o.ä.) mit einem GPS-Modul koppeln und sich die aktuellen Koordinaten per SMS senden lassen. Vorteil wäre, dass man GSM- und GPS-Modul fertig bekommen kann. Nachteilig wären die doch etwas höheren Kosten zu nennen. Ich denke(weiß es aber nicht wirklich) das ein eigener analoger Sender entweder aus rechtlichen Gründen wegfällt(Leistungsbegrenzung. Was bringt ein Sender, den ich nur bis zum Gartentor empfangen kann) oder der Aufbau das vorhandene Know-How (zumindest das meinige) übersteigt.
Installier ein Backdoorprogramm, das im Falle eines Diebstahls nach Hause telefoniert :-)
ChristophK schrieb: > Gibt es kleine Ortungssender, die es ermöglichen, im Falle eines > Diebstahls (z.B. Notebook), mittels Funkpeilung oder sonstwie geortet zu > werden? Wenn das mal kein Freudscher Versprecher war: "... geortet zu werden".
Polizei schrieb: > ChristophK schrieb: >> Gibt es kleine Ortungssender, die es ermöglichen, im Falle eines >> Diebstahls (z.B. Notebook), mittels Funkpeilung oder sonstwie geortet zu >> werden? > > Wenn das mal kein Freudscher Versprecher war: "... geortet zu werden". Mußt Du mir mal erklären, was da ein Versprecher sein soll :) Ich meine tatsächlich eher einen Analogsender, der u.U. unter den genehmigungspflichtigen Leistungsschwellen sendet. Müßte doch auch möglich sein, so etwas zu orten. Im Studium hatten wir mal (Lüke, Aachen) über matched filter gesprochen und über Sender, die ein (langwelliges?) Signal, sehr langsam moduliert, senden, und das dann über eine Integration von einem Empfänger aus dem Rauschen herausgefiltert werden kann. So ein schwaches Signal kann man sicher nicht peilen, aber in Verbindung mit einer GPS-Information könnte man die FTZ umgehen und mit einem entsprechenden Empfänger die Information erhalten. -- Christoph
Klar geht das. Nur: wie willst du den richterlichen Beschluß erwirken, welcher die entsprechenden Spezailkräfte mit deren Peiltechnik mobilisiert? So etwas nennt man "Markierungssender".
Hier gibt es eine abgewandelte "Zivile" Variante http://falknereigeraete.de/themes/kategorie/detail.php?artikelid=74&source=2
axelr schrieb: > Hier gibt es eine abgewandelte "Zivile" Variante > http://falknereigeraete.de/themes/kategorie/detail... Danke. Sieht interessant aus, nur ein bißchen teuer. Man denkt natürlich sofort an eine entsprechende Bauanleitung... Grüße Christoph
ChristophK schrieb: > könnte man die FTZ umgehen Du solltest erstmal beginnen, die letzten 20 Jahre im HF-Recht nachzuholen ... ein "FTZ" gibt es schon sehr lange nicht mehr. Die Funkamateure haben schon, was du willst: APRS. Braucht allerdings ein Netz an entsprechenden Empfangsstationen und ein wenig mehr Leistung als das, was du dir da gerade vorstellst. Wenn man von CB-Funk und echtem ISM-Betrieb (bei dem die Abstrahlung und Informationsübermittlung nicht der Primärzweck ist, bspw. ein Mikrowellenofen) absieht, so haben alle Allgemeinzuteilungen so geringe zulässige Leistungen, dass du dein Ansinnen auf dieser Basis ziemlich vergessen kannst. Der Ansatz mit einem GPS- und einem GSM-Modul wäre noch der praktikabelste. Abschluss einer Diebstahlversicherung könnte allerdings billiger sein, wenn auch nicht so "nerdhaft". ;-)
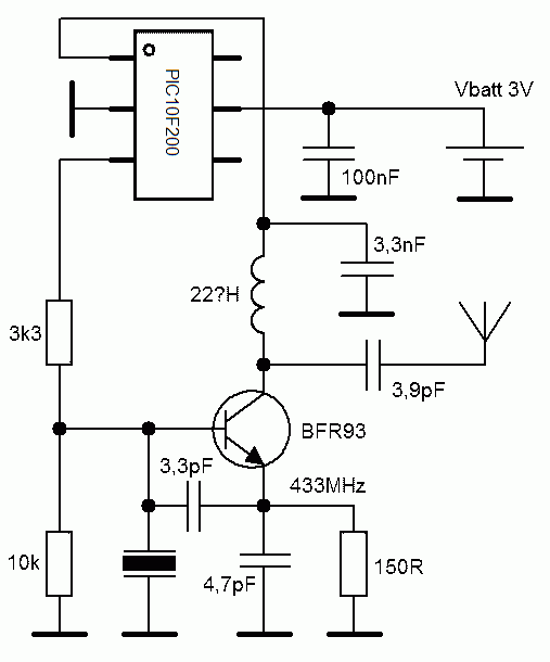
Ein Beispiel für einen sehr kleinen Peilsender: der PIC aktiviert 1mal pro Sekunde für eine kurze Zeit den HF-Teil und moduliert dann über eine zweite Verbindung zum Sender die HF.
ChristophK schrieb: > Vielleicht was ganz einfaches, Analoges? Wenn's was ganz einfaches ist, heißt das erstmal geringe Reichweite. Wie genau kennst du denn die Position des zu ortenden Gegenstand, wenn du nicht weißt, wo der Gegenstand ist? Wenn man das weiß, kann man weiter drüber nachdenken.
Max .x schrieb: > Der Fuchsjagdsender ist ja eigentlich auch nichts anderes > http://www.flohjagd.de/ Gibts jetzt wieder. Reichweite bis zu 2,5 km unter allergünstigsten Umständen.
Bitte melde dich an um einen Beitrag zu schreiben. Anmeldung ist kostenlos und dauert nur eine Minute.
Bestehender Account
Schon ein Account bei Google/GoogleMail? Keine Anmeldung erforderlich!
Mit Google-Account einloggen
Mit Google-Account einloggen
Noch kein Account? Hier anmelden.
